2019-2020学年山西省阳泉市高二上学期期末考试生物试题 Word版
展开山西省阳泉市2019-2020学年度第一学期期末考试试题
高二生物(必修三)
注意事项:
1.本试卷分第I卷(选择题)和第II卷(非选择题)两部分。
2.答卷前,考生务必将自己的姓名、准考证号等填写在答题卡指定位置上。
3.回答选择题时,选出每小题答案后,用2B铅笔把答题卡对应题目的答案标号涂黑。如需改动,用橡皮擦干净后,再选涂其它答案标号。回答非选择题时,须用0.5毫米的黑色笔迹签字笔将答案写在答题卡上。写在本试卷上无效。
4.本试题满分100分,考试时间90分钟。考试结束后,将答题卡交回。
第I卷(选择题 共50分)
一、选择题(本题包括25个小题,每小题2分,共50分。在每小题给出的四个选项中只有一个是符合题意的,选出来填在答题卡上)
1.体液是人体内含有大量以水为基础的液体,它包括
①细胞内液 ②血浆 ③淋巴 ④组织液 ⑤消化液
A.①③⑤ B.①②③④ C.②③④ D.①②③
2.人体内有多种蛋白质,下列有关蛋白质的说法,正确的是
A.抗原的化学本质是球蛋白
B.血浆渗透压的大小与血红蛋白含量直接相关
C.血浆中含有一些蛋白质类激素,如甲状腺激素
D.突触后膜上的神经递质受体为糖蛋白
3.某同学参加冬季越野赛后,感觉浑身酸痛,并伴随着大量出汗等,下列说法正确的是
A.参加剧烈运动的人,体内会产生大量的乳酸,致使血浆pH显著下降
B.应该及时补充淡盐水,维持水盐平衡
C.体内CO2浓度升高,会刺激呼吸中枢,该过程属于神经调节
D.运动时,体内的产热大于散热,导致体温升高
4.右图是细胞免疫中x细胞与靶细胞密切接触后的杀伤作用过程示意图,关于x细胞的说法不正确的是
A.X细胞是效应T细胞
B.X细胞都是由T淋巴细胞增殖分化而来的
C.X细胞可使靶细胞裂解死亡,将躲藏在细胞内的抗原释放出来
D.与X细胞同时形成的还有记忆T细胞
5.下列关于兴奋沿神经纤维传导的叙述中,不正确的是
A.膜内电流由兴奋部位流向未兴奋部位
B.神经冲动传导的方向与膜内局部电流方向相同
C.神经纤维在未受到刺激时,膜内为负电荷
D.兴奋在神经纤维上传导是单向的
6.正常家兔动脉血压处于正常波动中,当血压升高时,其血管壁上的压力感受器感受到刺激可以反射性地引起心跳减慢和小血管舒张,从而使血压降低,随着血压降低,对压力感受器刺激减弱,仅由此调节过程判断,这一调节属于
A.非条件反射,负反馈调节 B.条件反射,免疫调节
C.体液调节,正反馈调节 D.神经调节,体液调节
7.下列关于动物机体神经递质和激素的叙述,错误的是
A.神经递质和激素发挥作后均失去活性 B.内分泌腺分泌的激素可通过血液运输
C.神经递质需经血液运输才能发挥作用 D.有些神经细胞可以分泌激素
8.瘦素是脂肪细胞分泌的一种蛋白质类激素,脂肪储存量越大,瘦素分泌越多。瘦素可作用于下丘脑,调节人的食欲。其作用机理如图所示,以下叙述正确的是
A.瘦素可通过体液直接运输到下丘脑
B.瘦素合成后,以胞吐的方式分泌出细胞
C.瘦素释放量增加,会引起神经元A受抑制,神经元B兴奋
D.可通过口服瘦素达到减肥的目的
9.下列有关健康成年人脑功能的描述,正确的是
A.控制排尿反射的高级神经中枢位于大脑皮层
B.温度感受器位于下丘脑
C.大脑皮层言语区的V区受损患者不能写字
D.下丘脑不参与血糖平衡的调节
10.下面为人体的生命活动调节示意图,有关叙述错误的是
A.水盐平衡调节过程可通过A→B→C→D→E来实现,属于神经调节
B.血糖平衡调节过程可以通过C→D→E来实现,属于体液调节
C.人的手被针扎时,其调节过程可能通过A→B→E来实现,属于神经调节
D.若该图表示体温调节过程,则属于神经一体液调节
11.下图1、2为实验的初始状态,以下关于生长素的调节作用叙述正确的是
A.图1的实验结果是A不生长也不弯曲、B直立生长
B.图2中的实验结果是放M的胚芽鞘弯向一侧而放N的不弯曲
C.图3茎卷须中生长素含量外侧比内侧少
D.图1和图2的实验结果都能体现生长素的促进生长作用,而图3则能说明生长素具有两重性
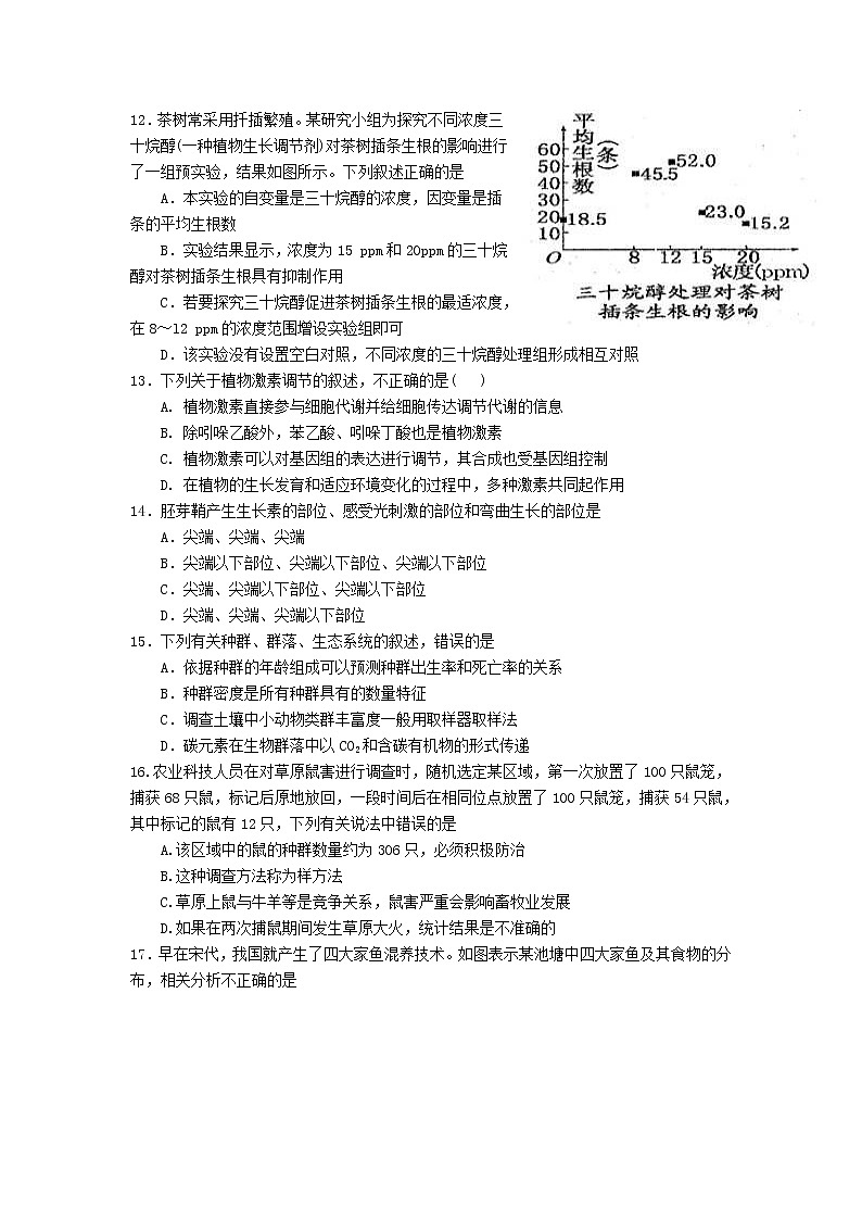
12.茶树常采用扦插繁殖。某研究小组为探究不同浓度三十烷醇(一种植物生长调节剂)对茶树插条生根的影响进行了一组预实验,结果如图所示。下列叙述正确的是
A.本实验的自变量是三十烷醇的浓度,因变量是插条的平均生根数
B.实验结果显示,浓度为15 ppm和20ppm的三十烷醇对茶树插条生根具有抑制作用
C.若要探究三十烷醇促进茶树插条生根的最适浓度,在8~l2 ppm的浓度范围增设实验组即可
D.该实验没有设置空白对照,不同浓度的三十烷醇处理组形成相互对照
13.下列关于植物激素调节的叙述,不正确的是( )
A. 植物激素直接参与细胞代谢并给细胞传达调节代谢的信息
B. 除吲哚乙酸外,苯乙酸、吲哚丁酸也是植物激素
C. 植物激素可以对基因组的表达进行调节,其合成也受基因组控制
D. 在植物的生长发育和适应环境变化的过程中,多种激素共同起作用
14.胚芽鞘产生生长素的部位、感受光刺激的部位和弯曲生长的部位是
A.尖端、尖端、尖端
B.尖端以下部位、尖端以下部位、尖端以下部位
C.尖端、尖端以下部位、尖端以下部位
D.尖端、尖端、尖端以下部位
15.下列有关种群、群落、生态系统的叙述,错误的是
A.依据种群的年龄组成可以预测种群出生率和死亡率的关系
B.种群密度是所有种群具有的数量特征
C.调查土壤中小动物类群丰富度一般用取样器取样法
D.碳元素在生物群落中以CO2和含碳有机物的形式传递
16.农业科技人员在对草原鼠害进行调查时,随机选定某区域,第一次放置了100只鼠笼,捕获68只鼠,标记后原地放回,一段时间后在相同位点放置了100只鼠笼,捕获54只鼠,其中标记的鼠有12只,下列有关说法中错误的是
A.该区域中的鼠的种群数量约为306只,必须积极防治
B.这种调查方法称为样方法
C.草原上鼠与牛羊等是竞争关系,鼠害严重会影响畜牧业发展
D.如果在两次捕鼠期间发生草原大火,统计结果是不准确的
17.早在宋代,我国就产生了四大家鱼混养技术。如图表示某池塘中四大家鱼及其食物的分布,相关分析不正确的是
A.四大家鱼在池塘中的分布具有垂直分层现象
B.此图表明四种鱼类在能量流动上的关系为鲢鱼→鳙鱼→青鱼、草鱼
C.鲢鱼和鳙鱼、青鱼和草鱼在混合放养时具有竞争关系
D.四大家鱼混养,可以更好的利用池塘中的食物和空间
18.某山坡25年前因发生火灾而焚毁所有树木等植被,今年研究人员调查了该区域的几种主要树种不同年龄级的株数,结果如下表。结合所学知识,分析下列说法不正确的是
树龄 | 1-2 | 3-4 | 5-6 | 7-8 | 9-10 | 11-12 | 13-14 | 15-16 | 17-18 | 19-20 | 21-22 |
赤杨 | 0 | 2 | 5 | 8 | 12 | 20 | 25 | 19 | 14 | 9 | 4 |
栎树 | 21 | 15 | 12 | 10 | 7 | 4 | 2 | 0 | 0 | 0 | 0 |
松树 | 0 | 0 | 0 | 5 | 7 | 11 | 13 | 10 | 5 | 3 | 2 |
杜鹃 | 2 | 2 | 3 | 1 | 3 | 3 | 4 | 1 | 3 | 2 | 1 |
A.山坡上所有植物、动物、微生物组成了群落
B.山坡最晚出现的树木是栎树
C.最先受到环境制约而停滞增长的是松树
D.被火灾焚毁的山坡发生的演替属于初生演替
19.下列有关种群增长曲线的叙述,错误的是
A. “J”型增长的主要原因之一是食物和空间条件充裕
B. 年龄结构呈增长型的种群其数量将呈“J”形增长
C. 图中阴影部分表示环境阻力,也就是在生存斗争中被淘汰的个体数
D. “S”型增长的种群,随着种群数量的增加,该种群种内斗争逐渐增强
20.下图是某草原生态系统的能量流动模型。a、b、c表示输入各营养级生物的能量,d、e、f表示流入分解者的能量,g、h、i分别表示各营养级生物呼吸消耗的能量。下列分析正确的是
A.该生态系统的结构是指非生物的物质和能量、生产者、消费者、分解者
B.能量流动的特点之一是逐级递减, 从草流向兔子的传递效率a/b的范围在10%-20%
C.若一段时间内草所固定的太阳能总量m,那么图中最高营养级所获得的能量可以是
D.兔子的遗体残骸及粪便中的能量从e传递给分解者,被分解者分解
21.下列有关生态学原理或规律的叙述,正确的是
A.日照达到一定长度时植物才能够开花体现了信息能调节生物的种间关系
B.将单位时间内各营养级所得到的能量由低到高绘制成图,可形成金字塔图形
C.生态系统中存在着物质循环和能量流动两个相互独立的过程
D.大部分生态系统需要不断得到来自系统外的能量补充
22.如图表示某生态系统中甲、乙两种群在一段时间内的数量变化情况。下列有关叙述正确的是
A.甲为捕食者,乙为被捕食者
B.M时甲、乙两种群的出生率相等
C.两个种群间的信息传递是双向的
D.若长期受某重金属污染,甲种群体内重金属浓度大于乙种群
23.如图甲、乙分别表示人体体液中物质交换、生态系统碳循环的模型图,以下说法正确的是
A.人体CO2浓度最高的是甲图中的C
B.乙图中的D是生态系统中的主要成分
C.长期营养不良,甲图中的A增加导致组织水肿
D..因捕食关系而建立的食物链中,能量最少的是乙图中的B所处的营养级
24.人类只有正确处理人与资源和环境的关系,才能走可持续发展之路。下列有关叙述正确的是
A.为了保护森林生态系统,要禁止对森林的砍伐
B.由于生态系统中的物质是循环的,所以农田中不浇水施肥,物质也能维持相对稳定
C.易地保护是保护生物多样性最有效的措施
D.放开二胎政策,能够缓解我国的人口老龄化问题
25.2019年11月23日,阳泉市人民政府发布“关于秋冬季机动车限行管理的通告”,在秋冬季重污染天气实行限行。关于大气污染及其治理,以下说法不正确的是
A.石油等化石燃料的大量燃烧是造成大气污染的重要原因
B.保护我们的地球家园,提倡低碳生活,倡导绿色出行
C.治理大气污染需要调整优化产业结构,推进绿色产业发展
D.冬季很多植物不能进行光合作用,所以植树造林对冬季大气污染治理没什么用处
第II卷(非选择题 共50分)
二、非选择题(本题共50分)
26.(9分)下图是信号分子参与人体生命活动调节的模式图,据图回答下列问题:
(1)图A中的效应器是指 。
(2)图B中的物质X是由__________分泌的,且只能以肾小管和集合管细胞作为靶细胞,原因是 。
(3)图C能体现甲状腺激素分泌的__________调节,且甲状腺激素含量的稳定还依赖于_____________调节机制。
(4)图D中的淋巴因子属于免疫系统中的______________。B细胞、T细胞和吞噬细胞属于免疫系统中的______________,它们都来源于__________(填免疫器官)。
(5)据四幅图可知,__________________调节网络是机体维持稳态的主要调节机制。
27.(10分)右图是生长素作用与其浓度关系图。请回答下列问题:
(1)生长素的化学本质是 。在植物的幼嫩部分,生长素的运输方式为 ,即只能由 运输,该过程 (需要、不需要)能量。
(2)具有顶端优势的植物,其侧芽生长素浓度_____(高、低)于顶芽,B点对根的生长效应为________。
(3)在A点对应的生长素浓度下,对芽、茎的生长分别表现为 、 。
(4)生长素类似物在农业生产上的用途十分广泛,请列举两例 、 。
28.(7分)在我国的内蒙古地区有广袤的草原牧场。为保持牧场的可持续发展,政府部门根据草地类型规定载畜量,以实现合理放牧。请回答下列有关某草原牧场的问题:
(1)生态学上用于区分不同群落的重要特征是_______________。
(2)该牧场不同地段植物的种类、数量有一定差异,这体现了群落具有__________结构,这种结构常表现为________________分布特点。
(3)合理放牧可以帮助人们合理地调整生态系统中能量流动关系,使能量持续高效地_________;同时可避免出现一种或少数几种生物占绝对优势的局面,有利于增加该生态系统的______________稳定性。
(4)呼伦贝尔草原是我国北方重要的生态屏障,这体现了生物多样性的 价值。近年来,由于旅游业发展,草场的退化十分迅速,这说明人类活动可以改变群落演替的 。
29.(12分)阿尔茨海默病(AD,俗称“老年痴呆”)是一种严重的中枢神经系统退行性疾病。研究表明,AD病人的神经细胞外β淀粉样蛋白(Aβ)沉积,这种物质的沉积会损坏周围神经细胞膜和线粒体膜,导致神经细胞的损伤。下图表示两类神经元及突触的差异,请回答:
(1)在神经冲动由图中A点传到D点的过程中,B处膜外的电位变化是 , C处发生的信号转换是________。兴奋在C处的传递方向是___________的,原因是____________________________。
(2)研究发现,病变个体中Aβ的沉积使突触小体中线粒体损伤,引起乙酰胆碱(一种神经递质)的合成和释放量_________(增加、减少),病人表现出记忆障碍。
(3)乙酰胆碱与突触后膜上的相应受体结合后,会立即被乙酰胆碱酯酶催化水解,其生理意义是_______________。
(4)2019年11月,在中央电视台纪录频道播放的系列节目《科技的力量》中,一款由中国自主研发药物——“971”给AD患者带来了希望。“971”通过重塑肠道菌群的平衡,减少大脑炎症的发生来治疗AD。关于肠道菌群,请回答下列问题:
①人的肠道中有多种微生物,数量可达10万亿个,这些微生物构成了一个 。
②正常的肠道微生物能够合成多种人体生长发育必须的维生素、氨基酸,并参与糖类和蛋白质的代谢,这些微生物与人体的关系为 。
③滥用抗生素可以导致肠道菌群失调,说明肠道微生态系统的 是有限的。
- (12分)为了探究某种复方草药对某种细菌性乳腺炎的疗效是否与机体免疫功能的增强有关,实验小组将细菌性乳腺炎模型小鼠随机分成实验组、空白对照组(蒸馏水灌胃)和阳性对照组(免疫增强剂A灌胃),并检测免疫指标。回答下列问题:
(1)实验组的处理是______________。研究发现,实验组小鼠吞噬细胞的吞噬能力显著高于阳性组,极显著高于空白对照组,这一结果至少说明该草药增强了小鼠__________ (填“非特异性免疫”或“特异性免疫”)功能。
(2)研究还发现:实验组小鼠的T细胞含量显著高于空白对照组,与阳性对照组相近。这一结果说明:该草药可能通过提高小鼠T细胞含量来增强其免疫功能。T细胞可产生___________因子,受到抗原刺激的B细胞可在该因子的作用下,增殖分化为_________,产生 参与体液免疫过程。
(3)某学者指出该复方草药中的一味草药K有一定的毒性,可考虑增设一组模型小鼠,对其进行___________处理,以确定草药K是否为复方草药的关键成分。
山西省阳泉市2019—2020学年度第一学期期末考试
高二生物参考答案与评分标准
一、选择题(每小题2分,共50分)
题号 | 1 | 2 | 3 | 4 | 5 | 6 | 7 | 8 | 9 | 10 | 11 | 12 | 13 |
答案 | B | D | B | B | D | A | C | B | A | A | A | A | A |
题号 | 14 | 15 | 16 | 17 | 18 | 19 | 20 | 21 | 22 | 23 | 24 | 25 |
|
答案 | D | D | B | B | D | B | C | B | C | C | D | D |
|
二、非选择题(共50分)
26. (每空1分,共9分)
(1)传出神经末梢及其所支配的腺体
(2) 下丘脑 只有肾小管和集合管细胞的表面有X的受体
(3)分级 (负)反馈
(4)免疫活性物质 免疫细胞 骨髓
(5)神经-体液-免疫
27. (每空1分,共10分)
(1)吲哚乙酸 极性运输 形态学上端向形态学下端 需要
(2)高 抑制
(3)促进 促进
(4)促使插条生根、生产无子果实、防止叶片、果实脱落等
28. (每空1分,共7分)
(1)物种丰富度(或物种组成)
(2)水平 镶嵌
(3)流向对人类有益的方向 抵抗力
(4)间接 速度和方向
29. (除标注外,每空2分,共12分)
(1) 由正电位变为负电位 电信号→化学信号→电信号(2分)
单向 神经递质只能由突触前膜释放作用于突触后膜(2分)
(2)减少
(3)提高神经调节的准确性(2分)
(4)①群落 ②互利共生 ③自我调节能力
30. (每空2分,共12分)
(1)草药灌胃 非特异性免疫
(2)淋巴 浆细胞 抗体
(3)去除中药K的复方草药灌胃

