【生物】广东省深圳市四校2019-2020学年高二下学期期中考试联考试题
展开
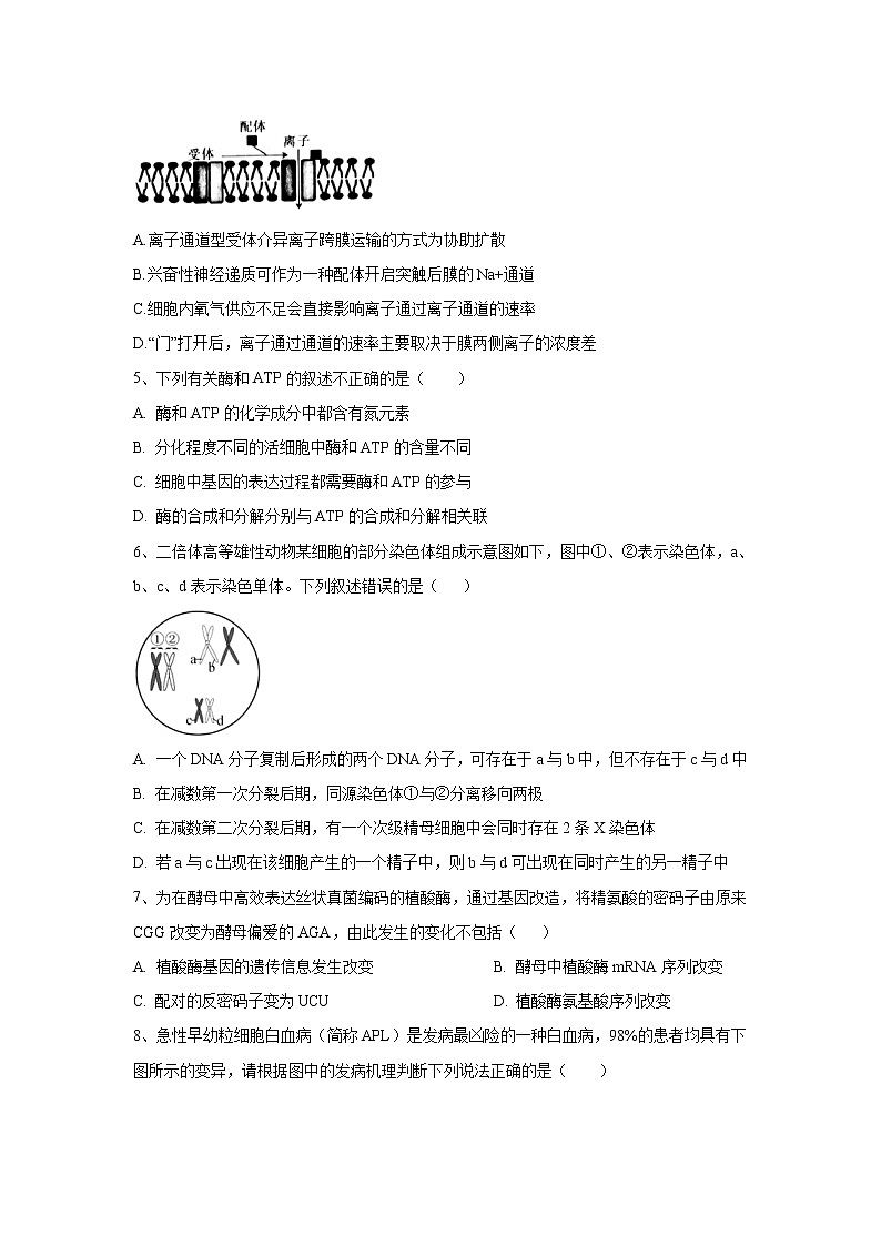
广东省深圳市四校2019-2020学年高二下学期期中考试联考试题试卷分值:100分 考试时间:75分钟注意事项:1.答卷前,考生务必将自己的姓名、学校、班级、准考证号、座位号等信息准确填写在答题卡上。2.回答选择题时,选出每小题答案后,用铅笔把答题卡上对应题目的答案标号涂黑。如需改动,用橡皮擦干净后,再选涂其它答案标号。回答非选择题时,将答案写在答题卡上。写在本试卷上无效。一、选择题:本题共16小题,每小题3分,共48分。在每小题给出的四个选项中,只有一项是符合题目要求的。1、下列有关细胞内化合物的叙述,正确的是( )A.蔗糖和乳糖没有相同的水解产物B.甘油和磷脂的组成元素中都含有PC.腺嘌呤和脱氧核糖可形成ATP并用于某些生命活动D.细胞膜、细胞质基质中负责转运氨基酸的分子并不都是蛋白质2、下列关于细胞的叙述,不能直接体现“结构与功能相适应”观点的是( )A. 绿色植物根尖成熟区细胞中含有大液泡B. 人体细胞的线粒体内膜蛋白质与脂质的比值大于外膜C. 小肠绒毛上皮细胞内线粒体分布于细胞两端D. 衰老的黑色素细胞中,酪氨酸酶的活性降低3、下列与高中生物学实验相关的叙述中,不正确的是( )A. 探究温度对酶活性影响的实验,可选用新鲜的肝脏研磨液B. 观察线粒体时需要用健那绿染液将活细胞进行染色C. 可以采用构建物理模型的方法研究DNA分子的结构特点D. 观察质壁分离时,用一定浓度的蔗糖溶液处理紫色洋葱鳞片叶外表皮4、离子通道型受体与细胞内或外的特定配体结合后发生反应,引起门通道蛋白的一种成分发生构型变化,使“门”打开,介导离子顺浓度梯度通过细胞膜,其过程如图所示。下列叙述错误的是( )A.离子通道型受体介异离子跨膜运输的方式为协助扩散B.兴奋性神经递质可作为一种配体开启突触后膜的Na+通道C.细胞内氧气供应不足会直接影响离子通过离子通道的速率D.“门”打开后,离子通过通道的速率主要取决于膜两侧离子的浓度差5、下列有关酶和ATP的叙述不正确的是( )A. 酶和ATP的化学成分中都含有氮元素B. 分化程度不同的活细胞中酶和ATP的含量不同C. 细胞中基因的表达过程都需要酶和ATP的参与D. 酶的合成和分解分别与ATP的合成和分解相关联6、二倍体高等雄性动物某细胞的部分染色体组成示意图如下,图中①、②表示染色体,a、b、c、d表示染色单体。下列叙述错误的是( )A. 一个DNA分子复制后形成的两个DNA分子,可存在于a与b中,但不存在于c与d中B. 在减数第一次分裂后期,同源染色体①与②分离移向两极C. 在减数第二次分裂后期,有一个次级精母细胞中会同时存在2条X染色体D. 若a与c出现在该细胞产生的一个精子中,则b与d可出现在同时产生的另一精子中7、为在酵母中高效表达丝状真菌编码的植酸酶,通过基因改造,将精氨酸的密码子由原来CGG改变为酵母偏爱的AGA,由此发生的变化不包括( )A. 植酸酶基因的遗传信息发生改变 B. 酵母中植酸酶mRNA序列改变C. 配对的反密码子变为UCU D. 植酸酶氨基酸序列改变8、急性早幼粒细胞白血病(简称APL)是发病最凶险的一种白血病,98%的患者均具有下图所示的变异,请根据图中的发病机理判断下列说法正确的是( )A.这种变异类型属于染色体交叉互换引起的基因重组B.在变异过程中有磷酸二酯键的断裂与形成C.由于经历了分化过程,早幼粒细胞与血细胞的RNA完全不同D.一种治疗APL的思路是抑制①或者②过程9、下图表示获得玉米多倍体植株采用的技术流程。下列有关说法不正确的是( )A.可用秋水仙素或低温诱导处理发芽的种子B.可用显微镜观察根尖分生区细胞染色体数目的方法鉴定多倍体C.得到的多倍体植株一般具有茎杆粗壮、果穗大等优点D.将得到的多倍体植株进行花药离体培养又可得到二倍体10、云南多山、多河谷,环境往往相互隔离。科学家在研究云南稻种资源的基础上,提出了亚洲栽培稻分类体系,将亚洲稻分为“亚洲栽培稻一亚种一生态群一生态型一品种”5级。该体系形成过程中没有发挥作用的是( )A.基因突变 B.自然选择 C.地理隔离 D.生殖隔离11、某种猫的体色由常染色体上的基因控制:基因A+(黑色,野生型)、基因A(暹罗色)、基因a(纯白色),A+、A、a互为等位基因,A+对A、a为显性,A对a为显性。研究发现,A+和A基因都可控制酪氨酸酶的合成,但A基因控制合成的酪氨酸酶不耐热。右图为该种猫的系谱图(表示雄性,〇表示雌性),已知图中Ⅰ-1有a基因。下面说法正确的是( )A.等位基因A+、A、a的产生体现了基因突变的随机性B.根据以上信息推测,Ⅱ-2的毛色表现型为暹罗色C.Ⅰ-2、Ⅱ-2的基因型都为A+AD.若猫的四肢皮肤温度会低于躯干,则暹罗色猫四肢毛色比躯干部浅,以上现象说明,基因是通过控制酶的合成直接控制性状12、下图中a、b、c三个神经元构成了1、2两个突触,甲、乙、丙3条曲线为不同刺激引起神经元c上的电位变化。下列叙述正确的是( )A. 甲表明刺激a时兴奋仅以电信号形式迅速传导给cB. 乙表明兴奋在突触间的传递是单向的C. 乙也可表示只刺激b时,a神经元的电位变化D.实验表明b神经元能释放抑制性神经递质13、过量饮酒以及不良的饮酒方式会给机体带来诸多不良影响,研究发现,空腹饮酒易导致低血糖,乙醇不抑制肝糖原降解,但是会抑制其他物质转化为葡萄糖,还会抑制低血糖时某些升血糖的激素的释放,大量饮酒后,酒精性低血糖一般在数小时后出现,且容易被误以为“醉酒”,延误抢救时间。以下说法不正确的是:( )A.酒精性低血糖患者一般要及时补充葡萄糖溶液以快速恢复血糖浓度B.低血糖一般在数小时后才出现,其原因主要是机体储存的肝糖原可在一段时间内维持血糖浓度的平衡 C.大量饮洒后人体会出现意识模糊、步态不稳等症状,出现这些症状的原因是酒精分别影响大脑皮层和脑干的功能D.实验人员向大鼠的腹腔注射乙醇,发现大鼠的尿量增多,其原因可能是乙醇能抑制垂体释放抗利尿激素14、植物越冬休眠和夏天生长受多种激素的调节,如下图所示。有关叙述正确的是( )A. 夏季①→③→④过程能增加植物体内细胞分裂素含量,促进植物生长B. 秋末①→③→⑤过程能增加叶肉细胞内的胡萝卜素含量,提高光合作用速率C. 越冬休眠过程中,植物体内的赤霉素和脱落酸的含量都会增加D. 各种植物激素通过直接参与细胞内的代谢过程实现对生命活动的调节15、科学家研究湖泊中食物链最高营养级的某鱼种群的年龄组成,结果如下表。该鱼在3+时达到性成熟(进入成年),9+时丧失繁殖能力(进入老年)。据此推测,下列说法不正确的是( )年龄0+1+2+3+4+5+6+7+8+9+10+11+≥12个体数92187121706962637264554239264注:表中“1+”表示鱼的年龄大于等于1、小于2,其他以此类推。A. 该种群的年龄结构直接决定种群数量B. 该鱼种群数量在一段时间内将保持相对稳定C. 调查该种群的种群密度,常用的方法是标志重捕法D. 该营养级能量输出的方向包括呼吸消耗和被分解者分解16、青藏高原啮齿类动物鼠兔是高寒草甸生态系统重要生物干扰源之一,其对草原生产力、物种多样性以及水土保持等方面具有复杂而深远的影响。研究高原鼠兔干扰强度与物种多样性等的关系,对于科学解释草地多样性的维持机制和评价鼠兔对草地生态系统的危害具有重要意义,以下说法不正确的是( )A.鼠兔在高寒草甸生态系统成分中属于消费者B.控制鼠兔的干扰强度并对群落中各生物的种群密度进行调查,来研究干扰程度对高寒草地物种多样性的影响C.鼠兔干扰强度高会导致草原裸斑数量及面积增加,加剧草地生境的旱化,破坏高寒草甸生态系统的稳定性D.可以通过开洞堵洞的方式控制鼠兔的生存区域,以此来降低种群的K值二、非选择题:17-19题共3小题为必做题,请在答题卡上作答,共32分17、(12分)兴趣小组研究温度及氮肥(硝酸盐)使用量对植物总光合速率的影响。他们将生理状态相同的实验植物随机分成9组,分别设置不同的温度和施氮量,给予适宜的光照,一段时间后分别测量实验容器内CO2的减少量。结果如图所示,请回答问题:(1)氮元素吸收后被运送到叶肉细胞内可用于合成多种化合物,其中NADPH的作用是 ,此过程在 中进行;含氮的叶绿素主要吸收 ,通常可用试剂 从绿叶中提取。(2)与其他组比较,3、6、9组结果出现的最可能原因是 。(3)上述实验数据不足以得出实验结论,完善的方法是 。18、(10分)实验室中保存有野生型果蝇(红眼、灰身、长翅)及4 个突变型品系(白眼型、黑身型、残翅型、黑身残翅型)。举例说明突变型品系:如白眼型,其体色和翅型为灰身长翅。已知控制灰身和黑身的基因位于Ⅱ号染色体上,灰身和黑身由基因A(a)控制,长翅和残翅由基因B(b)控制。甲、乙、丙同学利用这些果蝇进行了如下实验。请回答下列问题:实验人杂交组合F1F2甲野生型(♀)×白眼型(♂)野生型野生型:白眼型 = 3:1乙黑身型(♀)×白眼型(♂)野生型野生型:黑身型:白眼型:黑身白眼 = 9:3:3:1丙黑身型(♀)×残翅型(♂)野生型野生型:黑身型:残翅型 = 2:1:1(1)甲同学的实验结果不足以支持得出“控制果蝇眼色的基因位于X 染色体上”的结论,为此,请在原实验基础上,提出解决方案: 。(写1 种即可)(2)乙同学的实验结果表明黑身为 性状,依据是 。实验结果还表明控制体色和眼色的基因位于 上,判断依据是 。(3)丙同学根据自己的实验结果,提出“果蝇中控制长翅和残翅性状的基因位也位于Ⅱ号染色体上”的假设。若该同学假设成立,请将F1 的体色和翅型的基因组成标在图所示细胞的染色体上(线条表示一对Ⅱ号染色体)19、(10分)阅读材料并回答问题:新型冠状病毒SARS-CoV-2是一种单股正链RNA病毒。病毒结构由外部的囊膜和内部的核心组成。囊膜是脂双层结构,来自宿主细胞,脂质上镶嵌有病毒编码的蛋白质,其中刺突蛋白(S蛋白)是病毒的主要抗原,是决定病毒毒力的关键因素。刺突蛋白(S蛋白)能与人类细胞膜上的受体ACE2蛋白结合,进而介导病毒侵入宿主细胞,ACE2蛋白广泛分布在人体内皮细胞膜上,因此SARS-CoV-2可以入侵肺泡细胞、肾细胞、生殖道细胞等内皮细胞。虽然入侵的细胞广泛,但是严重的炎症反应主要出现在肺部,故引发新型冠状病毒肺炎。在某些病人体内,可能会出现细胞因子风暴,即在机体免疫应答时,免疫细胞分泌的细胞因子会活化更多免疫细胞,进而产生更多细胞因子,最终导致机体免疫反应过度,开始对正常细胞发动攻击。(1)HIV病毒也具有囊膜,据此可判断HIV病毒和SARS-CoV-2病毒可以在吸附后通过 方式进入宿主细胞。但两种病毒侵染的宿主细胞不同,原因是 。(2)大多数情况下SARS-CoV-2感染会引发类似感冒的症状,轻症患者大约1-2周即可治愈,这与人类的免疫系统功能密切相关。病毒进入人体后首先被吞噬细胞吞噬、处理和呈递,之后B细胞增殖、分化成 (后者产生特异性抗体),抗体与病毒结合,并在吞噬细胞的作用下被清除。进入肺泡细胞的病毒,也往往难逃细胞免疫,这时需要 细胞识别并使靶细胞裂解死亡。(3)根据材料,细胞因子可能包括T细胞产生的 ;为抑制细胞因子风暴,临床上经常会使用到 (填“免疫抑制剂”或“免疫增强剂”)(4)通常我们可以利用S蛋白制作疫苗来预防新冠。但是疫苗有可能失效,你认为最可能的原因是 。三、选做题:选择20-21题其中一道题在答题卡上作答,共20分[生物一选 修1:生物技术实践]20、(20分)海洋藻类上常附着有多种微生物,其中部分在生物医药和日用化工等生产领域具有重要的经济价值,而部分会产生某些毒素污染环境或毒害动物,人们需要对它们进行大量的研究。请回答下列问题:(1) 若要将微生物采用平板划线法进行分离操作,正确的是图 。(2)长期保存菌种时,应将培养的菌液与 充分混匀后,放在-20℃的冷冻箱保存,丢弃已经接种过微生物的培养基前,往往需要先行灭菌,以免 。(3)用稀释涂布平板法测定某种微生物的数量,在接种前通常需要检测固体培养基是否被污染,检测的方法是 。稀释涂布平板法统计的菌落数往往比样品中活菌的实际数目要低,这是因为 。(4)鉴别培养基中需加入_________才能对微生物中的纤维素分解菌加以筛选。鉴别培养后,培养基中出现了几个以菌落为中心的透明圈,根据 ( 填 “菌落直径”、“透明 圈直径”或“透明圈直径/菌落直径”)的大小可初步筛选出高效纤维素分解菌。 (5)发酵工程常常需要对某些微生物进行固定化,最常用的方法是 法。某真菌产生的油脂不易挥发,可选用 (填“萃取法”或“水蒸气蒸馏法”)从菌体中提取,其提取效率主要取决于 。 【生物——选修3:现代生物科技】21、(20分)现有甲、乙两种双子叶植物,植物甲含有抗旱基因而具有极强的抗旱性,植物乙抗旱性低。若将该抗旱基因通过转基因技术转移至植物乙中,有可能提高后者的抗旱性。回答下列问题:(l) 为获取抗旱基因,可以先从植物甲中提取该基因的mRNA,然后经____________ 过程获得cDNA。(2) 使用PCR技术扩增抗旱基因时,需要___________酶,但不需要解旋酶,而是利用高温使DNA解旋;还需要选择图中A、B、C、D四种单链DNA片段中的__________ 作为引物,引物的作用是 。(3)基因工程的核心步骤是构建表达载体,通常将获取的抗旱基因插入农杆菌Ti质粒的. 上,此过程需要的酶是 ,然后通过农杆菌的转化作用,导入植物乙细胞中,抗旱基因能否在植物乙细胞中稳定遗传的关键是 。要得到植物乙植株还需要用到植物组织培养技术,其中愈伤组织通过 发育成丛芽、根,培养基中除需要添加无机营养成分、有机营养成分外,还需要添加 (答出两点即可)等。(4)利用植物体细胞杂交技术可以克服不同生物远缘杂交的障碍 ,培育植物甲乙的杂种植株。选取两种植物部分体细胞在一定溶液中用 (填酶的名称)处理后可以获得原生质体,将两种原生质体按1:1的比例在电融仪中诱导融合。
参考答案一、选择题(1-16题,每题3分,共48分)DDACD DDBDD CDCAAB二、非选择题(必做题17-19题,共32分)17、(12分)(每空2分) (1) 为光合作用暗反应阶段提供还原剂(和部分能量) (用于C3的还原) 叶绿体基质 红光和蓝紫光 无水乙醇 (2) 所施氮肥浓度过高,根细胞渗透失水,影响植株的生命活动 (3) 在黑暗条件下重复上述实验,测量获得各组实验条件下的呼吸速率,与实验中净光合速率相加获得总光合速率18、(10分) (1)统计子代的性别比例 或让白眼雌果蝇与红眼雄果蝇杂交,观察子代表现型 (2分) (2) 隐性(1分) F1野生型灰身雌雄果蝇交配后代出现性状分离(2分) 两对同源染色体(1分) 实验结果符合自由组合定律9:3:3:1的分离比(2分) (3) 如图(2分)19、(10分)(1)胞吞(1分) 两种病毒表面的蛋白不同,特异性结合的宿主细胞表面受体蛋白也不同,因此侵染的宿主细胞不同(识别结合的细胞表面受体蛋白不同)(2分) (2)记忆B细胞和浆细胞(2分) 效应T(1分) (3)淋巴因子(1分) 免疫抑制剂(1分) (4) SARS-CoV-2的遗传物质是单链RNA,相比于以DNA为遗传物质的生物,其遗传物质稳定性低,容易发生突变。(2分)三、非选择题(选做题20-21题,选择其中一道题作答,共20分)20、 (20分每空2分)(1)B (2)灭菌的甘油 以免污染环境或者对其他生物产生毒害(3)将未接种的培养基在适宜的条件下培养一段时间,观察培养基上是否有菌落出现 当两个或多个细胞连在一起时,观察到的只是一个菌落 (4)刚果红 透明圈/菌落直径(5)包埋法 萃取法 萃取剂的性质和使用量 21、(共20分每空2分)(1). 逆转录(反转录) (2). Taq酶 B、 C DNA聚合酶能够从引物的3′端开始连接脱氧核苷酸 (3) T-DNA 限制性核酸内切酶和DNA连接酶. 相关基因是否整合到植物乙的DNA分子上 再分化 植物激素、琼脂(4) 纤维素酶和果胶酶

