【生物】吉林省长春市第二中学2019-2020学年高二下学期第6次周测试题
展开吉林省长春市第二中学2019-2020学年
高二下学期第6次周测试题
一、选择题
1.下列关于人体内环境的描述中,错误的是( )
A.血浆的主要成分包括水、葡萄糖、血红蛋白和激素等
B.抗原与抗体的特异性结合发生在内环境中
C.反馈调节在稳态维持中具有重要作用
D.老人骨质疏松与内环境的稳态失衡有一定的关系
2.下图是人体组织局部切片示意图,其中①③④⑤表示不同部位的液体,②⑥表示不同管道的管壁。下列相关叙述正确的是 ( )
A.②的内环境是血液和组织液
B.③和④在成分上最为相似
C.①渗透压下降可导致③增多
D.⑤是细胞代谢活动的主要场所
3.如图为反射弧的示意图,有关叙述正确的是( )
A.①代表效应器
B.②代表神经中枢
C.③中突触处兴奋传递方向是双向的
D.④未兴奋时,膜两侧电位呈外正内负
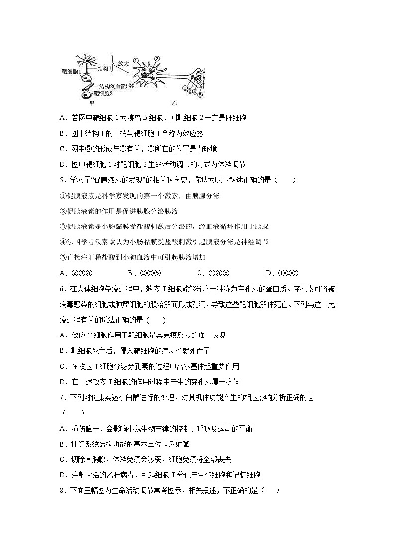
4.细胞通讯是细胞间交流信息,对环境作出综合反应的生理活动。如图甲为两种细胞通讯方式,乙为甲图中括号部位放大图,下列有关叙述中错误的是( )
A.若图中靶细胞1为胰岛B细胞,则靶细胞2一定是肝细胞
B.图中结构1的末梢与靶细胞1合称为效应器
C.图中⑤的形成与②有关,⑤所在的位置是内环境
D.图中靶细胞1对靶细胞2生命活动调节的方式为体液调节
5.学习了“促胰液素的发现”的相关科学史,你认为以下叙述正确的是( )
①促胰液素是科学家发现的第一个激素,由胰腺分泌
②促胰液素的作用是促进胰腺分泌胰液
③促胰液素是小肠黏膜受盐酸刺激后分泌的,经血液循环作用于胰腺
④法国学者沃泰默认为小肠黏膜受盐酸刺激引起胰液分泌是神经调节
⑤直接注射稀盐酸到小狗血液中可引起胰液增加
A.②③④ B.②③⑤ C.①④⑤ D.①②③
6.在人体细胞免疫过程中,效应T细胞能够分泌一种称为穿孔素的蛋白质。穿孔素可将被病毒感染的细胞或肿瘤细胞的膜溶解而形成孔洞,导致这些靶细胞解体死亡。下列与这一免疫过程有关的说法正确的是 ( )
A.效应T细胞作用于靶细胞是其免疫反应的唯一表现
B.靶细胞死亡后,侵入靶细胞的病毒也就死亡了
C.在效应T细胞分泌穿孔素的过程中高尔基体起重要作用
D.在上述效应T细胞的作用过程中产生的穿孔素属于抗体
7.下列对健康实验小白鼠进行的处理,对其机体功能产生的相应影响分析正确的是( )
A.损伤脑干,会影响小鼠生物节律的控制、呼吸及运动的平衡
B.神经系统结构功能的基本单位是反射弧
C.切除其胸腺,体液免疫会减弱,细胞免疫将全部丧失
D.注射灭活的乙肝病毒,引起细胞T分化产生浆细胞和记忆细胞
8.下面三幅图为生命活动调节常考图示,相关叙述,不正确的是( )
A.图1、图2、图3依次代表体液调节、神经—体液调节、神经调节
B.图1与图3所示调节的作用途径分别是体液和组织液
C.图3中X所示的神经受损,刺激a处没有感觉
D.图3比图1所示调节的作用范围准确、局限
9.下列关于植物激素的叙述中,不正确的是( )
A.色氨酸可经一系列反应转变为IAA
B.赤霉菌可以合成赤霉素,使水稻患恶苗病,赤霉菌合成的赤霉素不是植物激素
C.细胞分裂素的作用主要是促进细胞伸长,喷施赤霉素溶液也能促进水稻生长
D.采用流水浸泡种子降低脱落酸的含量,有利于种子萌发
10.植物的果实从开始发育到完全成熟的过程中,主要由下列哪些激素共同起作用( )
①萘乙酸 ②生长素 ③乙烯 ④细胞分裂素 ⑤2,4-D
A.①②⑤ B.②③④ C.②③⑤ D.②④⑤
11.下列农业生产措施中,与激素的作用无关的是( )
①果树整枝修剪 ②无籽番茄的培育 ③带芽的枝条扦插易生根
④移栽植物常去掉部分叶片
A.①② B.②③ C.③④ D.④
12.少华龙葵是一种耐高镉污染并富集镉的植物。图为去掉其顶芽前后侧芽部位生长素和细胞分裂素的浓度变化及侧芽长度变化坐标图,据图分析正确是( )
A.激素甲表示生长素,其作用抑制侧芽的生长
B.激素乙表示细胞分裂素,其作用抑制侧芽的生长
C.激素甲表示细胞分裂素,其作用促进侧芽的生长
D.激素乙表示生长素,其作用抑制侧芽的生长
13.下列关于“引来繁花缀满枝,瓜熟蒂落也有时”现象的分析,错误的是( )
A.这一现象是由多种植物激素相互作用共同调节的
B.喷洒高浓度2,4一D溶液能延长“繁花缀满枝”的时间
C.生长素和脱落酸都参与了植物“瓜熟蒂落”的过程
D.该现象发生的根本原因是受到植物基因组的调控
14.下列对种群特征的分析正确的是( )
A.种群最基本的数量特征是出生率、死亡率
B.“J”型增长的种群中没有死亡率、迁出率
C.预测种群数量未来变化的主要依据是年龄组成
D.环境容纳量是指种群的最大数值
15.下图曲线Ⅰ、Ⅱ、Ⅲ分别表示某野生动物种群数量在达到环境容纳量后所发生的三种可能变化,有关叙述错误的是( )
A.因环境阻力的存在,该种群数量不能呈“J” 型增长
B.曲线Ⅰ说明该种群栖息地可能受到轻度破坏
C.形成曲线Ⅱ后,若建立保护区可以提高该种群数量
D.形成曲线Ⅲ最可能的原因是该种群的天敌数量增多
16.下列是以酵母菌为材料进行的实验,有关叙述错误的是( )
A.探究酵母菌的呼吸方式,可用溴麝香草酚蓝检测产生的CO2
B.用酵母菌发酵酿制果酒,选择酸性重铬酸钾检测产生的酒精
C.探究酵母菌种群数量变化,应设空白对照排除无关变量干扰
D.用稀释涂布平板法培养计数,应选择有30~300菌落数的平板
17.今年,我国部分地区降雨量较大,导致了洪水和泥石流等自然灾害。下列关于洪水和泥石流等自然灾害对当地群落影响的分析,正确的是( )
A.洪水和泥石流不会影响群落演替的方向,但会影响群落演替的速度
B.泥石流发生区域的群落演替属于初生演替
C.当地群落的垂直结构不复存在,但水平结构依然存在
D.当地群落的营养结构发生改变,也可能有新物种的入侵
18.下图所示为一个简化的食物网,据图分析正确的是( )
A.该食物网由6条食物链组成
B.图中蜘蛛与青蛙之间既捕食又竞争
C.处于第三营养级的生物有3种
D.植食性鸟减少,会导致鹰的数量大量减少
19.为修复长期使用农药导致有机物污染的农田,向土壤中投放由多种微生物组成的复合菌剂。下列相关叙述错误的是( )
A.加入菌剂可增加土壤中的物种多样性,提高土壤生态系统的稳定性
B.该菌剂减少了残留农药进入农作物,一定程度上阻碍了土壤中的物质循环
C.土壤有毒物质的减少有利于增加农田动物的种类,降低害虫的优势度
D.复合菌剂中的农药降解菌对农药的分解有助于生态保护
20.如图是人们设想的宇宙飞船生态系统模式图,以下叙述正确的是( )
A.图中①~⑤可表示航天员所需的食物、氧气和水等生活资源
B.飞船中的能量循环利用,使飞船生态系统保持长期稳定
C.分解罐中的微生物可将流入的排出物分解,为立体农业中的植物提供物质和能量
D.该生态系统营养结构简单、自我调节能力差,需宇航员进行调控
21.下列有关生物多样性的叙述中,不正确的是( )
A.地球上所有动物、植物和微生物,以及它们所拥有的全部基因共同组成生物多样性
B.当生态系统多样性减少时,生物种类的多样性和基因的多样性也会发生锐减
C.森林能够涵养水源、调节气候等,这能体现生物多样性的间接价值
D.就地保护是保护生物多样性最有效的方式,建立自然保护区就属于就地保护
22.生物学是一门以实验为基础的自然科学,实验中使用的材料以及实验方法在很大程度上决定着实验的成败,下列有关生物学实验及研究的叙述正确的有( )
①调查某种鱼的种群密度及土壤小动物丰富度用标志重捕法
②调查种群密度时,若田鼠被捕捉过一次后更难捕捉,则估算出的种群密度比实际低
③土壤中某种小动物个体总数下降则该地物种丰富度随之下降
④种群数量的变化可利用数学模型描述、解释和预测
⑤黑光灯诱捕的方法可用于探究农田里昆虫的物种数目
⑥在探究生长素类似物促进插条生根的最适浓度实验中,用沾蘸法处理时要求时间较长、溶液浓度较低,浸泡法则正好相反
⑦用血球计数板计数酵母菌数量时需统计方格内和在相邻两边上的菌体
A.零项 B.一项 C.二项 D.三项
23.下图中的甲、乙、丙分别代表人体体液中物质交换、食物网中能量流动、生态系统碳循环示意图。下列说法中正确的是( )
A.甲图A、B、C是细胞代谢的主要场所
B.乙图中B从上一营养级获得的能量中,C占的比例为a,B体重增加x至多需要A的量为 y,则 y=20ax+5x
C.丙图中碳元素以有机物的形式由A传递到B
D.从研究内容来看,甲、乙、丙所代表的生命系统层次分别属于个体水平、群落水平和生态系统水平
24.高等动物生命活动调节过程中,信号分子在细胞间起重要作用。下图为细胞之间信息传递的模型,图中Ⅰ、Ⅱ表示细胞,E、F表示物质。据图分析,下列说法错误的是( )
A.若上图表示反射弧中某部分,则E表示神经递质
B.若上图表示水盐调节过程,E与F结合后,Ⅱ对水的通透性增强,引起E分泌增加的原因可能是内环境渗透压升高
C.若上图E表示促甲状腺激素,则Ⅱ是下丘脑或甲状腺细胞
D.若图中E与F结合后,促使Ⅱ产生并释放了一种物质X,且X使E的生成量增加,这种调节方式属于反馈调节
25.如图所示,如果根A侧的IAA(生长素)浓度在曲线 a点(10-10mol/L),下列描述正确的是( )
A.ad 属于生长抑制范围
B.在fc的范围内均能促进生长(f、c点除外)
C.A侧IAA浓度为a是最适宜浓度,细胞伸长生长快,B侧IAA浓度低于A侧,相当于曲线fe段的浓度,因而细胞伸长生长较A侧慢
D.太空中根的生长将不同于上图的弯曲生长,此生长素的曲线也不适用于根的生长
26.下列有关生态系统结构和功能的说法错误的是( )
A.生态系统都需要不断得到来自系统外能量的补充,以便维持生态系统的正常功能
B.消费者的作用有是实现生态系统物质循环和能量流动的重要环节;调节种间关系,维持生态系统的稳定性;为植物传播花粉、种子
C.生态系统中的信息传递在生物的生存、繁衍和调节种间关系等方面起着重要的作用
D.食物网中不存在的生物成分是分解者、非生命的物质和能量
27.下列对种群数量变化曲线的解读,合理的是( )
A.图1、2所示为种群在自然环境条件下的增长规律,图3所示为曲线Ⅰ条件下种群的存活率
B.鱼类捕捞在图1的e点、图2的g点和图3的i点时进行,能获得最大日捕捞量
C.若图1为酵母菌种群数量增长曲线,则Ⅰ为培养早期,Ⅱ的cd段酒精大量积累
D.图3曲线的i点,种内斗争最激烈
28.下列有关以种群和群落为研究对象的表述,正确的是( )
A.初生演替和次生演替的最终阶段都是森林,只是用时不同
B.森林群落中仅大部分山毛榉和五针松被砍伐,降低了群落丰富度
C.一个物种可以形成多个种群,但一个种群只含有一个物种
D.农田中的高粱有高有矮,体现了群落的垂直结构
29.下面有关生态系统的叙述正确的是( )
A.生产者、消费者和分解者中都有细菌
B.—条蛇吃了一条蜥蜴,可获得该蜥蜴同化能量的10% ~20%
C.生态系统的抵抗力稳定性和恢复力稳定性大小都是呈负相关的
D.生物多样性的间接价值明显小于它的直接价值
30.下列关于生态学观点的叙述,错误的是( )
A.在农田、果园等人工生态系统中,人们可以通过增加或延长食物链,来提高生态系统的稳定性,同时获得更多的产品
B.桑基鱼塘生态系统体现了物质循环和能量多级利用的原理
C.信息传递有利于生物与生物之间的关系沟通,对生物群落与非生物环境之间的沟通效果不明显
D.制作的小生态缸必须是透明且密封的,并给予适当的光照
二.非选择题
31.(每空一分,共5分)发酵工业是围绕着微生物的生命活动进行的,因此,菌种(微生物)是发酵成 敗的关键。生产上,用于微生物发酵存放设备(如发酵罐)可分为深层发酵、浅层发酵、敞口发酵以及密闭发酵等,下图为微生物发酵的基本过程。
(1)用于酒精发酵的应是__________填(“密闭” 或“敞口” )发酵设备,在此条件下酒精发酵的反应式__________
(2)深层发酵设备中具有机械搅拌器,能使无菌空气由吸风管吸入并扩散到发酵液中。此种发酵设备适合用于生产的微生物产品是________
A.果酒 B.果醋 C.泡菜 D.腐乳
(3)欲分离获得生产用的优良菌种,需要将微生物接种在培养基上分离培养,可采用的接种方法主要有________。
(4)有人从某热泉获得了一种耐高温菌种,若要获得该微生物产品,与培养大肠杆苗的条件相比,其显著差异是________。
32.(每空1分,共5分)酶是生物体内细胞合成的生物催化剂,没有酶,生物体内的所有代谢反应都不能进行。随着生物科学技术的发展,酶已经走出实验室走进人们的生产和生活。
(1)每当到了丰收的季节,苹果堆满了仓库,就会有很多苹果因保存不当或不能及时运出,而渐渐腐烂变质,为了减少损失,提高产品的经济效益,人们想到了榨取果汁,要想使果汁尽可能榨出来,可加入______________,在该物质的作用下,果胶分解成_________________。
(2)加酶洗衣粉中应用最广泛、效果最明显的是①___________酶和②________酶。(3)使用加酶洗衣粉清洗衣物时,需要注意的问题有(多选):________
A.应该用温水来溶化加酶洗衣粉
B.用来溶化加酶洗衣粉的清水的pH越接近中性效果越好
C.最好先把衣物放在含有加酶洗衣粉的水中浸泡片刻
D.加酶洗衣粉一般只适宜用于清洗化纤衣物
33.(每空2分,共16分)为了探究啤酒酵母固定化的最佳条件,科研人员研究了氯化钙浓度对固定化酵母细胞发酵性能的影响,结果如图所示。请回答:
(1)与利用游离酵母细胞生产啤酒相比,利用固定化酵母细胞的优点有_______________
(2)本实验结果表明,随氯化钙浓度的增大,凝胶珠机械强度增大,完整率________________
(3)结合发酵性能分析,制备凝胶珠适宜的氯化钙浓度约为________。当氯化钙浓度过高时,发酵液中的糖度升高,酒精度下降,发酵受到影响,原因是_______________________
(4)用海藻酸钠作载体包埋酵母细胞,溶解海藻酸钠时最好采用________________的方法,以防发生焦糊。溶化好的海藻酸钠溶液应________________后,再与已活化的酵母细胞充分混合。若海藻酸钠浓度过低,会导致________________________,固定效果大大降低。
(5)A、B、C、D四个选项中与用海藻酸钠作载体制备的固定化酵母细胞相似的是________。
34.(每空2分,共14分)血红蛋白的提取与分离:
(1)将洗涤好的红细胞倒入烧杯中,加入蒸馏水和甲苯,其中加入甲苯的目的是_____________________________________________________________________________
(2)利用凝胶色谱法分离蛋白质,常选用血红蛋白为材料,其原因是________________
_________________________,该方法的基本原理是根据____________________ (蛋白质特性)而达到蛋白质分离,蛋白质的提取和分离一般分为四步:样品处理、_______________
_________________________________________________________________________
(3)下图1是凝胶色谱法分离血红蛋白时样品的加入示意图,正确的加样顺序是_________。如果红色区带__________________,说明色谱柱制作成功。
(4)一同学通过血红蛋白醋酸纤维薄膜电泳,观察到正常人和镰刀型细胞贫血症患者的血红蛋白电泳结果如下图所示。由图可知携带者有2种血红蛋白,从分子遗传学的角度作出的解释是_______________________________________________
参考答案
1-5ACDAA 6-10CCBCB 11-15DABCD
16-20CDBBD 21-25ABCCB 26-30DCCAC
31.密闭 C6H12O6→2C2H5OH+2CO2 B 稀释涂布平板法和平板划线法 温度较高
32.果胶酶 半乳糖醛酸 碱性蛋白酶 碱性脂肪酶 ABC
33.(1)可多次使用、便于与产物分离、提高产品质量等
(2)增加
(3)2.0 mol·L-1 凝胶珠机械强度大,通透性低,影响糖进入颗粒内部
(4)小火或间断加热 冷却至室温 酵母细胞从颗粒中漏出
(5)D
34.(1)加速红细胞的破裂并释放出血红蛋白
(2)取材容易,本身有色便于观察 相对分子质量的大小 粗分离、纯化和纯度鉴定
(3)④①②③ 均匀一致地移动
(4)携带者具有(控制血红蛋白的)一对等位基因,可以控制合成两种不同的蛋白质

