广东省肇庆市2020届高三下学期高考质量监测考试文科综合地理试题
展开2019--2020学年高考质量监测考试
高三文科综合地理试题
(考试时间:150分钟试卷满分:300分)
注意事项:
1.答题前,考生务必将自己的姓名、准考证号、考场号填写在答题卡上。
2.回答选择题时,选出每小题答案后,用铅笔把答题卡上对应题目的答案标号涂黑。如需改动,用橡皮擦干净后,再选涂其它答案标号。回答非选择题时,将答案写在答题卡上,写在本试卷上无效。
3.考试结束后,将答题卡交回。
一、选择题(本大题共35个小题,每小题4分,共140分。在每小题给出的四个选项中,只有一项是符合题目要求的。选好正确答案后涂在答题卡上。)
“逃离硅谷,回归硅巷”。硅巷位于美国纽约曼哈顿,短短十年之内,硅巷这个快速成长的高科技枢纽已经成为可以与硅谷匹敌的美国第二大高科技圣地,越来越多的创业者都来到这里。和硅谷不同,硅巷的创业者注重把技术与传统行业结合在一起,挖掘互联网新增长点。据此完成1-2题。
1.促使创业者“逃离硅谷,回归硅巷"的主要原因是
A.市场拓展 B.科技人才 C.经营成本 D.政策引导
2.硅巷不同于硅谷的产业集聚可能是
①信息技术 ②新媒体 ③商务管理 ④时尚设计
A.①② B.②③ C.③④ D.②④
光合作用是植物维持生产力的最主要因素。但在高温、低湿的环境下,很多绿色植物通过关闭气孔来抑制光合作用进行,以便更好的适应生存条件的变化,这种现象称之为“光合午休”。因此, 研究植物光合作用对于采取适当的栽培措施,提高植物的生产能力,从而提高产量有着重要的意义。下图是某植物晴天和阴天净光合速率日变化曲线图。据此回答3-5题。
3.下列关于图中表示净光合速率日变化的曲线叙述正确的是
A.a--晴天午间蒸腾强,植物净光合速率弱
B.a--阴天白天光照弱,植物净光合速率弱
C.b--晴天白天光照强,植物净光合速率强
D.b--阴天午间气温高,植物净光合速率强
4.根据图文信息及所学知识推断影响植物光合速率最主要的因素是
A.光照 B.水分 C.热量 D. CO2
5.能有效缓解a曲线午间净光合速率低的措施是
A.地膜覆盖 B.修筑梯田 C.增施有机肥 D.喷灌
云南中部的哀牢山北段,气候条件复杂多样。该山农耕地主要分布在海拔2100米以下,海拔2100米以上主要为常绿阔叶林带,但却不适宜种植亚热带作物。下图示意哀牢山北段某剖面山地农业气候层的分布图。据此完成6-8题。
6.下列关于该山北段气候条件复杂多样的原因表述正确的是
①纬度较低,热量充足 ②山体相对高度大,垂直差异明显
③坡向对盛行风影响大 ④河流众多,调节作用强
A.①②③ B.②③④ C.①③④ D.①②③④
7.该山地2100米以上不适宜种植亚热带作物的主要原因是
A.冬季降水少 B.昼夜温差小 C.夏季气温低 D.土壤贫瘠
8.该山地同一农业气候层的上限在东西两坡的分布差异主要影响因素是
A.水分 B.光照 C.热量 D.坡度
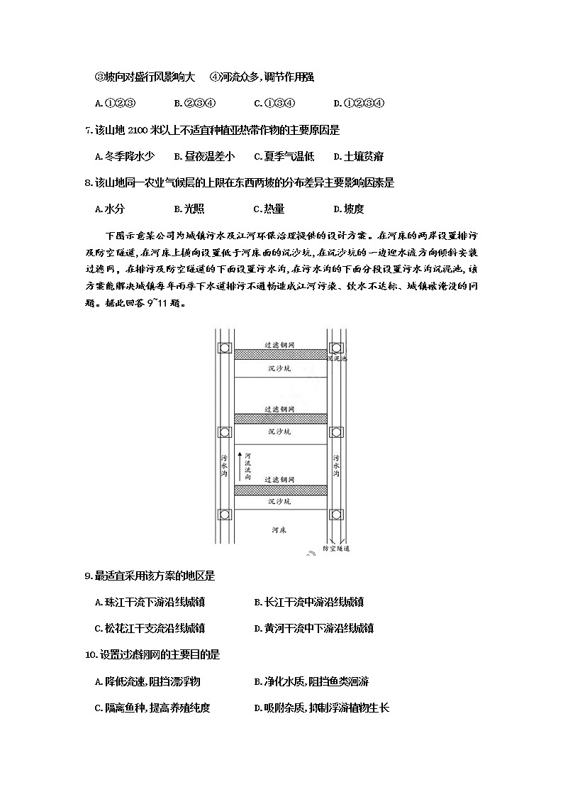
下图示意某公司为城镇污水及江河环保治理提供的设计方案。在河床的两岸设置排污及防空隧道,在河床上横向设置低于河床面的沉沙坑,在沉沙坑的一边迎水流方向倾斜安装过滤网,在排污及防空隧道的下面设置污水沟,在污水沟的下面分段设置污水沟沉泥池,该方案能解决城镇每年雨季下水道排污不通畅造成江河污染、饮水不达标、城镇被淹没的问题。据此回答9~11题。
9.最适宜采用该方案的地区是
A.珠江干流下游沿线城镇 B.长江干流中游沿线城镇
C.松花江干支流沿线城镇 D.黄河干流中下游沿线城镇
10.设置过滤钢网的主要目的是
A.降低流速,阻挡漂浮物 B.净化水质,阻挡鱼类洄游
C.隔离鱼种,提高养殖纯度 D.吸附杂质,抑制浮游植物生长
11.为使江河不被城市污水污染应及时
A.抽取沉沙坑的淤沙 B.抽取沉泥池的污泥
C.加大过滤钢网的密度 D.调整污水沟的宽度
二、非选择题(本题包括必考题和选考题两部分,共160分。第36-42题为必考题,每道试题考生都必须作答。第43-47题为选考题,考生根据要求作答。)
36.阅读图文材料完成下列问题。(24 分)
生猪养殖密度主要是由地理环境、人口密度、消费习惯和养殖规模等因素影响,近30年来,在我国生猪养殖密度由南向北逐渐增加,增幅超过80%的省份有云南、福建、吉林、河南、湖南、广西、天津、西藏、新疆、黑龙江等省级行政区。养殖密度下降的省级行政区有浙江、江苏、上海和北京,其中养殖密度降幅最大的是上海(32.1%),其次是北京(15%)。下左图为全国生猪养殖规模分布,右图为不同生猪养殖规模比重统计图。
(1)简析与华东地区相比,西北地区生猪养殖密度低的原因。(8分)
(2)从气候角度分析,近年来养猪企业青睐黑龙江等东北地区的原因。(4分)
(3)简述浙江,江苏,上海和北京,生猪养殖密度呈下降趋势的原因。(6分)
(4)2019年受猪瘟及其他因素影响,我国生猪出栏量下降,请你为今后提高生猪出栏量,提出可行性建议。(6 分)
37.阅读图文材料完成下列问题。(22 分)
白鲸集中分布于环北冰洋地区,生活环境具有明显的地城性,为北极地区原著居民提供了食物、皮革等物质。白鲸主要在河口附近食物广泛的海面活动,会成群地季节性迁徙,但游动速度缓慢,大致每年夏季,携带“幼子”迁徙到河口或海湾,圣劳伦斯湾是白鲸主要迁徙目的地。下图示意圣劳伦斯湾地理位置及洋流分布状况。
(1)分析图中虚线所示洋流对白鲸迁徙的影响。(8 分)
(2)指出圣劳伦斯湾海水具有分层现象且海水表面呈逆时针方向流动的原因。(8分)
(3)有人建议在圣劳伦斯湾建白鲸自然保护区,你是否同意?请说明理由。< 0附试卷答案
请考生在第43、44两道地理题中任选一道题作答,如果多做,则按照所做的第一个题目计分。作答时,请用2B铅笔在答题卡上将所选题目题号后的方框涂黑。
43. [旅游地理](10分)
武汉的櫻花如约而至,温暖、璀璨而顽强,就像这座英雄的城市一样凛冬散尽,花月可期。往年成千上万的人从四面八方涌来,在武汉东湖赏樱,这成为中国各大媒体和网络平台纷纷报道的主题,也成了名副其实的网红打卡地。但今年东湖樱花园樱花悄然盛开,却无人观看。受疫情影响,让本该火爆的旅游市场被按下“暂停键”。中国旅游研究院日前在线上发布《中国旅游经济蓝皮书No. 12》,指出“受疫情影响,高度市场化的旅游业是减收最大的行业之一。”下图为武汉东湖公园景观图。
简述本次疫情对我国旅游业的影响及应对措施。
44. [环境保护](10分)
运城市曾是山西省地表水环境最差的地区之一,近年来该市通过强化地区及部门联动、开展流城生态恢复、实施生态补偿考核、加强宣传引导等措施,水污染状况得到了有效遏制。下图是运城地区地理位置。
(1)分析运城地区曾经地表水质较差的原因。(4分)
(2)分别说明上述措施在改善水环境中所起的作用。(6 分)
2019 - 2020 学年高考质量监测考试
高三地理参考答案
一、选择题。
1.C2.D
[解析]
1.硅谷巨大的成功带来的高消费水平居高不下,生活和经营公司的成本驱使更多的人离开,这些带着理想和创新精神的硅谷人聚集在硅巷。因此,促使创业者“逃离硅谷,回归硅巷”的主要原因是经营成本。C正确。
2.和硅谷不同,硅巷的科技人才大多被吸引到该地区发达的传统行业里,这里的创业者们注重把技术与时尚、传媒、商业和服务业结合在一-起,挖掘出互联网新增长点。而信息技术和商务管理硅谷和硅巷都相似,故硅巷不同于硅谷的产业集聚可能是新媒体和时尚设计; D正确。
3.A 4.B 5.D
[解析]
3.在气温高,湿度小,而阳光充足的夏季晴天,随气温的升高植物叶片的蒸腾速率增高,土壤和植物叶片失水严重,植物为了降低蒸腾作用,防止散失过多的水分,关闭叶片上气孔,从而抑制光合作用进行,造成光合速率下降。a曲线中午有明显的光合午休现象,故a曲线表示晴天。故A正确。
4.植物因水分少而关闭气孔,进而减少对CO2吸收,抑制光合作用进行。因此,影响植物光合速率最主要的因素是水分。故B正确。
5.喷灌可有效增加空气湿度和土壤水分含量,故可缓解植物植物午间净光合速率的降低。D正确。
6.A 7.C 8.C
[解析]
6.哀牢山北段气候条件复杂多样的原因主要从影响气候的因素,包括地形、纬度及坡向等进行分析。读图可知,哀牢山北段山地纬度较低, )基带热量充足;山体相对高度大,气候垂直差异明显;坡向及局部地形对气候条件影响木所以气候条件复杂多样。河流对山体气候调节作用不明显,故A正确。
7.山地2100米以上有亚热带植被分布,却不宜种植亚热带作物的原因主要从气温角度分析。低纬山地,气温年较差小,冬季温和(均温0'C以上),常绿阔叶林可以生长;夏季凉爽,高海拔地区夏季热量不足,不利于亚热带作物种植。故C正确。
8.农业气候层在东西两坡的分布差异及原因要从气温差异对农业生产的影响进行分析。东北坡为西南季风背风坡,气流下沉增温(受焚风效应影响),热量条件优于西南坡; (背风坡下沉增温梯度为1.0'C/百米)海拔越低,增温越明显,东西两坡气温差异越大,所以各农业气候层的分布上限,东坡均高于西坡。故A正确。
9.D 10.A 11.B
[解析]
9.依据图文信息可知,河床设置多个沉沙坑和过隐钢网,说明该地河流含沙量较大,过滤钢网会影响航运,说明该地河流航运价值较低,珠江干流下游,长江干流中游航运能力较强,不宜设置横跨河流的过滤钢网,A、B错;松花江干支流地区处于东部季风区,流域内植被覆盖率高,河流含沙量较小,C错;黄河干流中下游河流含沙量较大,航运价值低,故选D。
10.过滤钢网倾斜设置在沉沙坑迎水方向,可以起到降低流速的作用,促使泥沙沉积在沉沙坑内,同时可阻挡漂浮物,便于人工打捞,A对;过滤钢网能净化水质,但不一-定能阻挡鱼类洄游,且阻挡鱼类洄游并没有现实意义,因而不是其主要功能,B错;过滤钢网主要用于环保,并非养殖,C错;过滤钢网对杂质的吸附作用、抑制浮游植物生长作用很小,D错。选A
11.依据图文信歇可知,城市污水与江河水都具有独立的运行通道,雨季或污水沟运行不畅时,城市污水会污染江河,因此应及时抽取沉泥池的污泥,B对;沉沙坑、过滤钢网都是净化河水的措施,抽取沉沙坑的淤沙,加大过滤网的密度,并不能阻止城市污水进入河道,A、C错;建成的污水沟,其宽度不宜随时调整,D错。
二、综合题。
36. (24分)
(1)西北地区冬季较寒冷,生猪养殖的防冻抗寒措施复杂;农作物产量低,生猪饲料少;人口密度低,养殖生猪的人口少;饮食习惯等因素导致猪肉消费量很低。(8 分)
(2)气候寒冷,猪瘟等疫情少;病虫害少,饲料绿色安全。(4 分)
(3)养殖历史悠久,自古以来养殖密度较高;产业结构调整,沿海地区重点发展第二、三产业导致农业比例下降,畜牧业发展受到抑制:人口密度太,土地面积有限,可供消纳粪污的土地面积小,养殖业发展受到限制:环保政策较为苛刻,粪便处理成本增加,养殖成本增加。(任答3点6分)
(4)给子生猪养殖产业更多的政策支持和资金补助;加强管理,严格约束恶意扰乱生猪市场的行为;稳定市场价格,使养猪户放心养殖:增强防疫力度,严防疫病;提高大规模养殖场比例,实行标准化生产。(任答3点得6分)
37.(22分)
(1)虚线所示洋流由高纬流向低纬,水温较低;白鲸分布于北冰洋地区喜冷水环境,洋流为白鲸提供冷水环境;白鲸可顺洋流游动,节省体力;白鲸游动速度缓慢,顺着洋流有利于提高游动的速度。(8 分)
(2)具有分层现象的原因:圣劳伦斯河注入使表层海水盐度较低;深层海水盐度含盐量较高。(4分)表层海水呈逆时针方向流动的原因:极地东风吹拂大西洋,大西洋海水从贝尔岛海峡涌入,从卡伯特海峡流出;陆地轮廓的影响。(4 分)
(3)同意。理由:因为圣劳伦斯湾有河流注入,靠近寒暖流交汇处,饵料丰富;海湾较封闭,受寒流影响大,海水温度低。(6 分)
不同意。理由:海水盐度低,海面结冰期较长;水质受人类活动的影响较大。(6 分)(二选一任答,合理聊可得6分)
43. [旅游地理] (10分.
影响:国人出游意愿锐减,游客人数减小,旅游业业绩下降;多数景区关闭,酒店、餐饮、购物暂停,交通限行、境外管控等措施,导致旅游行业处于停工状态,旅游收入大幅度下降;旅游购买力下降,对旅游特产、纪念品等相关产业有较大冲击;中小旅游企业抗风险能力低,业务停滞,资金运转困难,失业率上升。(任答2点得4分)
措施:进一步强化相关扶持政策,设立旅游行业疫情扶持基金和政策性保险,为信用状况良好的旅游企业提供信贷和贴息;鼓励旅游企业开展疫情期间适宜的旅游业务;加强旅游企业歇业期间的研发、培训等工作,推动旅游业高质量发展;加快科技应用,发展智能服务,鼓励发展在线旅游、试行线上研学旅行、发展旅游文创产品电商业务。(6 分)
44. [环境保护] (10分)
(1)地处河流(汾河、涑水河)下游,污染源多;当地生产生活污水排放时,净化措施不到位;降水量小,河流流量小,地表水自净能力弱。(4分)
(2)强化地区及部门联动,可发挥跨地区,跨部门的职能,共身治理水污染;开展流域水生态恢复,可依靠生态系统自我调节能力,改善水环境实施生态补偿考核,坚持谁治理谁受益,谁污染谁受罚的原则,充分发挥经济检杆的调节作用;加强宣传引导,可引发公众参与,增强人们的环保意识,发挥舆论对社会、对企业气监督)

