湖北省武汉市华中师范大学第一附属中学2020届高三上学期教学质量联合测评理科综合化学试题
展开湖北省华中师大附中2020届高三教学质量联合测评
理科综合化学试题
注意事项:
1.答题前,先将自己的姓名、准考证号填写在答题卡上,并将准考证号条形码贴在答题卡上的指定位置。
2.选择题的作答:每小题选出答案后,用2B铅笔把答题卡上支寸应题目的答案标号涂黑。写在试题卷、草稿纸和答题卡上的非答题区域均无效。
3.填空题和解答题的作答:用签字笔直接答在答题卡上对应的答题区域内。写在试题卷、草稿纸和答题卡上的非答题区域均无效。
4.选考题的作答:先把所选题目的题号在答题卡上指定的位置用2B铅笔涂黑。答案写在答题卡上对应的答题区域内。写在试题卷、草稿纸和答题卡上的非答题区域均无效。
5.考试结束后,请将答题卡上交。
可能用到的相对原子质量:H 1 Li 3 B 11 C 12 N 14 O 16 Na 23 P 31 Fe 56 Pt 207
一、选择题:本题共13小题,每小题6分,共78分。在每小题给出的四个选项中,只有一项是符合题目要求的。
1.碳元素是自然界中与人类关系最密切元素之一,金刚石、石墨和石墨烯是碳元素常见的同素异形体。下列与碳元素相关的说法错误的是
A. 金刚石是自然界中硬度最大的天然材料
B. 石墨在一定条件下转化成金刚石是化学变化
C. 石墨烯属于烯烃,能够发生加成反应
D. 碳纤维质轻、强度大,可作为航空器材结构材料
【答案】C
【解析】
【详解】A. 金刚石为原子晶体,是自然界中硬度最大的天然材料,故A正确;
B. 石墨在一定条件下转化成金刚石存在旧键断裂和新键生成,是化学变化,故B正确;
C. 石墨烯为碳单质,不属于烯烃,故C错误;
D. 碳纤维质轻、强度大,可作为航空器材的结构材料,故D正确。
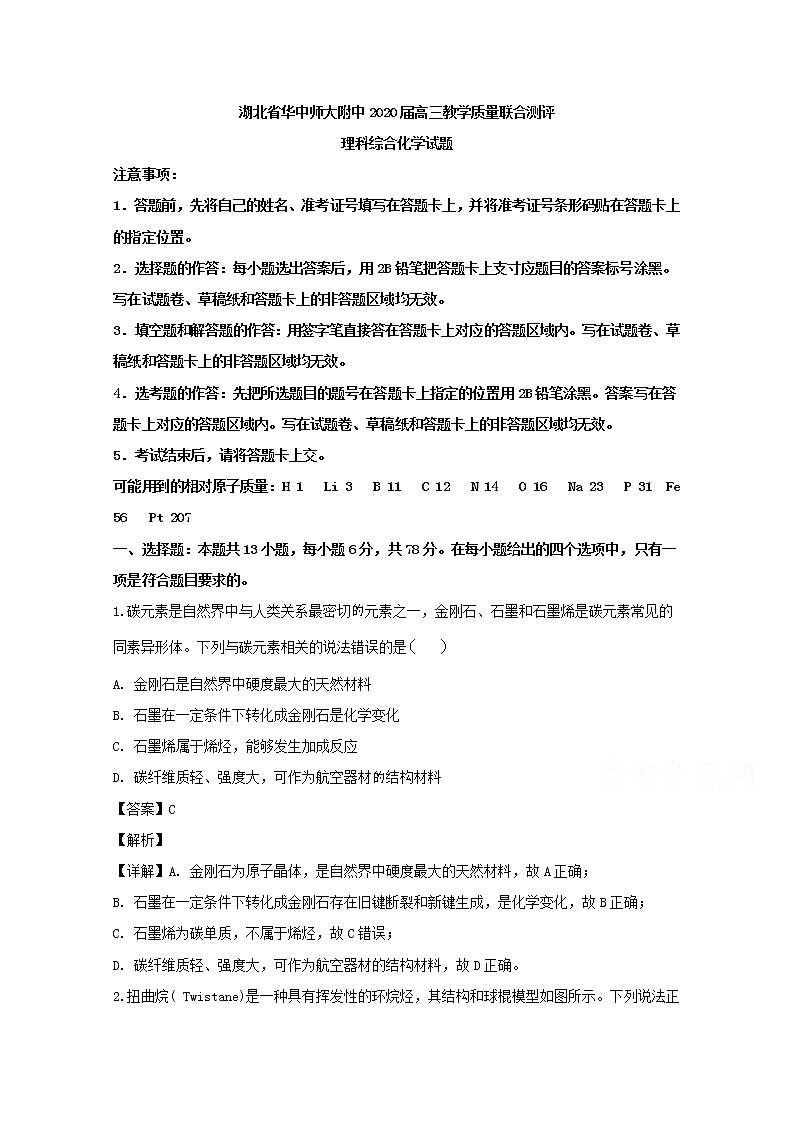
2.扭曲烷( Twistane)是一种具有挥发性的环烷烃,其结构和球棍模型如图所示。下列说法正确的是( )
A. 分子式为C10H18
B. 与邻二乙苯互为同分异构体
C. 分子结构中含有4个六元环
D. 二氯代物多于3种(不含立体异构)
【答案】D
【解析】
【详解】A.结合结构式和球棍模型可以数出一共有10个碳原子(黑球),16个氢原子(白球),因此分子式为,A项错误;
B.邻二乙苯的分子式为,因此与扭曲烷不互为同分异构体,B项错误;
C.该物质一共有5个六元环,注意水平一圈6个碳原子比较容易漏数,C项错误;
D.首先可以发现该烃中存在两种碳原子,一种只连了一个氢原子,我们姑且称为a,另一种连了两个氢原子,我们姑且称为b;因此至少有3种二氯代物:①取代一个b上的两个氢、②取代两个a上的两个氢、③a和b上各取代一个氢。D项正确;
答案选D。
3.下列实验方案能达到实验目的的是( )
选项 | 实验目的 | 实验方案 |
A | 去除甲烷中少量的乙烯 | 气体依次通过酸性高锰酸钾溶液和浓硫酸洗气 |
B | 去除乙酸乙酯中少量的乙酸 | 加入烧碱溶液洗涤、分液 |
C | 蛋白质盐析 | 向硫酸铵饱和溶液中滴加几滴鸡蛋清溶液,再加入蒸馏水 |
D | 制备无水酒精 | 向乙醇溶液中加入生石灰、过滤 |
A. A B. B C. C D. D
【答案】C
【解析】
【详解】A.虽然酸性高锰酸钾可以和乙烯反应,但是会产生新的杂质,A项错误;
B.加入烧碱溶液会导致乙酸乙酯水解,B项错误;
C.蛋白质遇浓盐溶液会沉淀析出,C项正确;
D.加入生石灰后不能过滤,要选择蒸馏的方式来制备无水酒精,D项错误;
答案选C。
4.W、X、Y、Z是原子序数依次增大的四种短周期主族元素,X与Y位于同一主族,X与W能够形成多种化合物,其中一种为红棕色气体,Y与Z形成的一种化合物Y2Z2的分子结构模型为。下列叙述正确的是( )
A. X与W、Y及Z均能组合成多种化合物 B. 简单离子半径:Y>Z>X>W
C. W的氧化物的水化物一定为强酸 D. 化合物Y2Z2中Y不满足8电子稳定结构
【答案】A
【解析】
【分析】
X与W能够形成多种化合物,其中一种为红棕色气体,即NO2,X的原子序数大于W,W为N,X为O,X与Y位于同一主族,故Y为S,则Z为Cl。
【详解】A. O与N可以形成NO,NO2等化合物,O与S可形成三氧化硫,二氧化硫,O与Cl可以形成ClO2,ClO等化合物,故A正确;
B.四种元素的简单离子为N3+、O2-、S2-、Cl-,电子层数越多半径越大,电子层数相同,核电荷数越少,半径越大,故简单离子半径Y>Z>W>X,故B错误;
C.HNO2为弱酸,故C错误;
D.化合物Y2Z2为S2Cl2,其结构式为Cl—S—S—Cl,均满足8电子稳定结构,故D错误;
故答案为A。
5.已知pC=-lgc(B),室温下,某二元酸(H2A)中部分微粒的pC值随溶液pH值变化关系如图所示。下列说法错误的是( )
A. 曲线a表示的微粒是H+
B. 溶液中水的电离程度:m>n
C. pH=8时,溶液中,c(HA-)>c(H2A)
D. pH=1与pH=3时,H2A的浓度几乎相同
【答案】B
【解析】
【分析】
pC=-lgc(B),pH=-lgc(H+),所以氢离子的pC值等于溶液的pH,即曲线a表示的微粒是氢离子,pH增大的过程中发生反应:、;浓度最先减小的是H2A,即曲线b代表的微粒是H2A,HA-先增大后减小,所以曲线c代表的是HA-,曲线d代表的是A2-,则曲线e代表的是OH-,据此进行分析。
【详解】A. pC=-lgc(B),pH=-lgc(H+),所以氢离子的pC值等于溶液的pH,即曲线a表示的微粒是氢离子,故A正确;
B.据图可知,m点处溶液中主要存在H2A的电离,c(H+)=10-4mol/L,水的电离出的c(OH-)=10-10mol/L;n点处c(HA-)还会随pH升高而下降,即继续加碱,碱电离出的氢氧根会被反应,所以n点显碱性主要是由于HA-和A2-的水解,溶液pH=10,c(OH-)=10-4mol/L,且氢氧根为水电离出来的氢氧根,所以水的电离程度:n>m,故B错误;
C. 曲线b代表的微粒是H2A,曲线c代表的是HA-,根据图可知pH=8时,溶液中,c(HA-)>c(H2A),故C正确;
D. 曲线b代表的微粒是H2A,pH=1到pH=3,H2A的浓度变化不大,故D正确;
故答案为B。
6.美国科学家JohnB.Goodenough荣获2019年诺贝尔化学奖,他指出固态体系锂电池是锂电池未来发展方向。Kumar等人首次研究了固态可充电、安全性能优异的锂空气电池,其结构如图所示。已知单位质量的电极材料放出电能的大小称为电池的比能量。下列说法错误的是( )
A. a极反应为“Li-e-=Li+,b极发生还原反应
B. 充电时,Li+由a极通过固体电解液向b极移动
C. 电路中转移4mol电子,大约需要标准状况下112L空气
D. 与铅蓄电池相比,该电池的比能量大
【答案】B
【解析】
【详解】A.锂电池中锂作负极失电子,则b极就是正极得电子,被还原,A项正确;
B.充电时为电解池,电解池在工作时阳离子要向阴极移动,即a极,B项错误;
C.空气中氧气约占20%,因此112L空气相当于22.4L氧气,也就是1mol氧气,每mol氧气在反应时一共可以得4mol电子,C项正确;
D.因为锂的摩尔质量远远小于铅的摩尔质量,失去等量电子需要的金属质量也是锂远远小于铅,因此锂电池的比能量大于铅蓄电池,D项正确;
答案选B。
7.《环境科学》刊发了我国科研部门采用零价铁活化过硫酸钠(Na2S2O8,其中S为+6价)去除废水中的正五价砷[As(V)]的研究成果,其反应机制模型如图所示。设阿伏加德罗常数的值为NA,Ksp[Fe(OH)3]=2.7×10-39。下列叙述正确的是( )
A. 1mol过硫酸钠(Na2S2O8)含2NA个过氧键
B. 若56gFe参加反应,共有NA个S2O82-被还原
C. 室温下,中间产物Fe(OH)3溶于水所得饱和溶液中c(Fe3+)为2.7×10-18mol·L-1
D. pH越小,越有利于去除废水中的正五价砷
【答案】C
【解析】
【详解】A.过硫酸钠的结构如图所示,可以清楚地看到里面只有1个过氧键,A项错误;
B.一个和一个反应生成两个和一个,该过程转移2个电子,但是还要与反应变成和自由基,因此1mol铁参加反应要消耗1.5mol,B项错误;
C.根据,注意此溶液碱性极弱pH接近7,即,代入方程即可解得为,C项正确;
D.因为最后是将离子转变为沉淀析出的,则溶液的碱性越强越有利于析出,D项错误;
本题选C。
三、非选择题:共174分。第22~32题为必考题,每个试题考生都必须作答。第33~38题为选考题,考生根据要求作答。
(一)必考题:共129分。
8.叠氮化钠(NaN3)是制备医药、炸药的一种重要原料,采用“亚硝酸甲酯——水合肼法”制备叠氮化钠的生产流程如下:
回答下列问题:
(1)亚硝酸甲酯合成釜中生成的亚硝酸甲酯(CH3ONO)易转化为气态进入叠氮环合塔,写出生成CH3ONO的化学反应方程式:___。
(2)叠氮环合塔中生成叠氮化钠的反应方程式为___。
(3)水合肼(N2H4·H2O)的性质类似一水合氨,与硫酸反应可以生成酸式盐,该盐的化学式为___;叠氮环合塔中滴加的烧碱溶液要适当过量,目的是__ ;生产流程中操作x为加热、浓缩,此时所得浓缩液的溶质中含钠的化合物有Na2SO4和___。
(4)该生产过程中可循环使用的物质是___。
(5)生产中有HN3生成,请设计实验证明HN3为弱酸:___。
(6)化工生产中,多余的NaN3常使用次氯酸钠溶液处理,在酸性条件下,二者反应可生成无毒的气体。若处理6.5gNaN3,理论上需加入0.5mol·L-1的NaClO溶液___mL。
【答案】 (1). 2CH3OH+2NaNO2+H2SO4=2CH3ONO+Na2SO4+2H2O (2). N2H4+CH3ONO+NaOH=NaN3+CH3OH+2H2O (3). (N2H6)(HSO4)2 (4). 提高亚硝酸甲酯和水合肼的转化率,抑制叠氮化钠水解 (5). NaN3、NaOH (6). 甲醇 (7). 使用pH试纸测定NaN3溶液的酸碱性,若该溶液显碱性,说明HN3为弱酸(也可采用其他方法,如测定0.1 mol/LHN3的pH,若pH大于1,说明HN3为弱酸) (8). 100
【解析】
【分析】
本题是一道无机制备类信息题,各步骤的反应物和产物已经标出,故难度较低,顺水推舟即可。
【详解】(1)根据装置图可以发现亚硝酸甲酯合成釜有三种原料:浓硫酸、甲醇和亚硝酸钠,浓硫酸可以酸化亚硝酸钠,并为酯化反应提供催化剂,得到甲醇的无机酸酯和水,据此写出反应方程式即可:;
(2)叠氮环合塔中加入了水合肼与烧碱,烧碱可以使第一步得到的亚硝酸甲酯水解,产生甲醇和亚硝酸钠,同时亚硝酸钠和肼里的氮元素发生归中反应得到产物叠氮化钠,据此写出方程式即可:;
(3)既然水合肼的性质类似一水合氨,在水中应该能电离产生和,因此它的硫酸酸式盐的化学式为;叠氮环合塔中适当滴加过量的烧碱有两个作用,一方面可以提高亚硝酸甲酯和水合肼的转化率,另一方面可以抑制叠氮化钠这个强碱弱酸盐的水解;加热浓缩后,溶液中的阴离子有和,因此含钠的化合物有、和;
(4)由于在亚硝酸甲酯合成釜里形成了酯,在叠氮环合塔中酯又水解,因此整个过程中甲醇是可以循环利用的;
(5)若要证明为弱酸,可以用pH试纸来检测溶液的pH,根据“有弱就水解”的规则,若溶液显碱性,则证明为弱酸,其它合理的方法也可以;
(6)根据描述,应该被氧化为无毒的。同时被还原为,因此每个在反应中需要失去1个电子,每个在反应中可以得到2个电子,二者的物质的量之比为2:1;的物质的量,则需要的物质的量为0.05mol,因此需要次氯酸钠溶液体积。
9.硫酸四氨合铜晶体([Cu(NH3)4]SO4·H2O)常用作杀虫剂、媒染剂。实验室拟用废旧印刷电路板(含有Cu、Fe、Al、Zn)制备该晶体,具体流程如下:
已知:硫酸四氨合铜易溶于水,不溶于乙醇、四氯化碳等有机溶剂;常温下,硫酸四氨合铜在空气中易与水和二氧化碳反应,受热时易失氨。
(1)某科研小组选取一定量的稀硝酸和稀硫酸的混合酸溶解废旧印刷电路板时,得出温度与铜的浸出率关系如图所示。步骤①中采用合适的加热方式是___;温度越高,铜的浸出率反而下降,原因可能是___。
(2)步骤②、③需要的玻璃仪器有___;检验“水相Ⅱ”中是否含有Fe3+所需试剂为___。
(3)步骤④中氨水必须适当过量的原因是___。
(4)步骤⑥的具体操作为___。
(5)样品中NH3含量测定:实验装置如图所示,称取0.3400g样品放入圆底烧瓶中,加入80mL水溶解,再加入10%NaOH溶液10.00mL。在锥形瓶中,准确加入0.5000mol·L-lHC1标准溶液36.00mL,放入冰水浴中冷却。先大火后小火加热烧瓶,并保持微沸1h左右。取出插入HC1溶液中的导管,从冰水浴中取出锥形瓶,滴加2滴0.1%甲基红溶液,用0.5000mol·L-1NaOH标准溶液滴定剩余溶液,消耗NaOH标准溶液28.00mL。
样品中NH3的质量分数为___(保留两位有效数字),实验检测结果比理论值偏小的原因可能是___(写一种可能原因)。
【答案】 (1). 约60℃热水浴 (2). 温度高,硝酸挥发,因硝酸量一定,造成铜的浸出率下降(或温度高,硝酸氧化性增强,硝酸反应后生成了NO2,增加了硝酸的消耗量,铜的浸出率降低) (3). 分液漏斗、烧杯 (4). KSCN溶液 (5). 使Cu2+充分反应,提高铜的转化率 (6). 向过滤器中加入乙醇至浸没沉淀,待洗涤液完全流出后,重复上述操作2到3次 (7). 20% (8). 装置中残留一部分氨;样品在干燥时温度偏高,部分氨已失去
【解析】
【分析】
废旧印刷电路板(含有Cu、Fe、Al、Zn)在加热的条件下酸溶金属转化为阳离子,由于最终制备的是硫酸四氨合铜晶体,所以溶液中的金属阳离子除铜离子被萃取到水相中,然后将有机相中的铜离子在被反萃取到水相Ⅱ中,然后加入氨水得到硫酸四氨合铜,据此解答。
【详解】(1)结合图像一我们发现浸出率最高的温度是60℃,在这个温度下用热水浴是最合适的加热方法;因为我们选用的是硝酸和硫酸进行浸出,硫酸是难挥发的,但是硝酸受热易挥发,因此当温度过高时硝酸部分挥发,导致浸出率反而下降;也可根据不同温度下硝酸的还原产物不同来作答,即答案为温度升高硝酸的氧化性增强,还原产物变为,每个硝酸能得的电子减少了,需要的硝酸就会变多,浸出率自然会下降;
(2)步骤二既然是反萃取(萃取的一种)、分液,需要的玻璃仪器为分液漏斗和烧杯;而检验的最佳试剂为溶液;
(3)步骤④是为了将步骤③得到的硫酸铜转变为硫酸四氨合铜产物,因此这一步加入过量的氨水可以有效地将转变为产物,提高转化率;
(4)步骤⑥为洗涤,目的是为了洗去产品中可能残留的有机或无机杂质,根据题目所给的信息硫酸四氨合铜不溶于乙醇、四氯化碳等有机溶剂,因此我们可以用有机溶剂来洗涤,具体操作为向过滤器中加入乙醇至浸没沉淀;待洗涤液完全流出后,重复上述操作2至3次;
(5)根据描述和装置图我们要测量样品中的含量,先通过加碱和加热将样品中的全部“赶”到锥形瓶中与反应,中和掉一部分酸,再用标准溶液去滴定剩余的酸。首先根据算出原来的量,再根据算出消耗的的量,因此中和了0.004mol的,又因为和是1:1中和的,所以样品中有共0.004mol,由算出的质量,最后算出其质量分数;若实测结果比理论小,可能是部分氨气未进入锥形瓶中或样品在干燥时温度偏高,部分氨已失去。
10.甲醇与水蒸气重整制氢可直接用于燃料电池。回答下列问题:
(1)已知甲醇分解反应:CH3OH(g) CO(g)+2H2(g) △H1=+90.64 kJ/mol
水蒸气变换反应:CO(g)+H2O(g) CO2(g)+H2(g) △H2=-41.20 kJ/mol
则CH3OH(g)+H2O(g) CO2(g)+3H2(g) △H3=____________kJ/mol
(2)科学家通过密度泛函理论研究甲醇与水蒸气重整制氢反应机理时,得到甲醇在Pd(Ⅲ)表面发生解离时四个路径与相对能量关系如图所示,其中附在Pd(Ⅲ)表面的物种用*标注。此历程中活化能最小的反应方程式为________________________________________________。
(3)在0.1MPa下,将总进料量1mol且n(CH3OH):n(H2O)=1:1.3的混合气体充入一刚性密闭容器中反应。
①实验测得水煤气变换反应的速率随温度的升高明显下降,原因是_____________。
②平衡时,测得CH3OH的含量在给定温度范围内极小,H2、H2O(g)、CO、CO2四种组分含量与反应温度关系如图所示,a、c曲线对应物质的化学式分别为_______________、______________。
(4)573.2K时,向一刚性密闭容器中充入5.00 MPa CH3OH使其分解,t h后达平衡时H2的物质的量分数为60%,则t h内v(CH3OH)=_____________MPa/h,其平衡常数分压Kp=_________。
【答案】 (1). +49.44 (2). CH2O*+2H*=CHO*+3H* (或CH2O*=CHO*+H*) (3). 随着温度升高,催化剂活性降低 (4). H2 (5). H2O (6). (7). 168.75(MPa)2
【解析】
【分析】
(1)甲醇分解反应:CH3OH(g) CO(g)+2H2(g) △H1=+90.64 kJ/mol ①
水蒸气变换反应:CO(g)+H2O(g) CO2(g)+H2(g) △H2=-41.20 kJ/mol ②
将①+②,即可求出CH3OH(g)+H2O(g) CO2(g)+3H2(g)的△H3
(2)活化能为反应物的总能量与过渡态能量之差,从图中可以看出,过渡态3发生的反应活化能最小。
(3)①实验测得水煤气变换反应的速率随温度的升高明显下降,若从温度对反应速率的影响考虑,温度升高,则反应速率加快,显然另有原因,只能从催化剂方面寻找原因。
②对于反应CO(g)+H2O(g) CO2(g)+H2(g) △H<0,其他条件不变时,升高温度,平衡向左移动,即CO、H2O的含量均增大,CO2、H2的含量均减小。读图,可初步得知,a、b曲线分别对应CO2或H2,c、d曲线则对应CO或H2O(g)。根据反应方程式可知:该反应起始时,n(H2)>n(CO2)、n(H2O)>n(CO),平衡时含量必然有H2>CO2、H2O>CO。故a、b、c、d曲线分别对应H2、CO2、H2O(g)、CO。
(4)假设CH3OH压强变化量为x
,x=3.75Mpa,v(CH3OH)=;Kp=,代入数据即可求得结果。
【详解】(1)甲醇分解反应:CH3OH(g) CO(g)+2H2(g) △H1=+90.64 kJ/mol ①
水蒸气变换反应:CO(g)+H2O(g) CO2(g)+H2(g) △H2=-41.20 kJ/mol ②
将①+②,即可求出CH3OH(g)+H2O(g) CO2(g)+3H2(g) △H3=+90.64 kJ/mol+(-41.20 kJ/mol)=+49.44 kJ/mol。答案为:+49.44;
(2) 活化能为反应物的总能量与过渡态能量之差,从图中可以看出,过渡态3发生的反应活化能最小。反应物为“CH2O*+2H*”,产物为“CHO*+3H*,故反应方程式为CH2O*+2H*=CHO*+3H*。因为2H*反应前后都吸附在催化剂表面,未参与反应,故反应实质为CH2O*=CHO*+H*。答案为:CH2O*+2H*=CHO*+3H* (或CH2O*=CHO*+H*);
(3)①因为温度升高,反应速率应加快,而图中速率减小,显然不是温度的影响,只能为催化剂的活性降低。答案为:随温度升高,催化活性降低;
②对于反应CO(g)+H2O(g) CO2(g)+H2(g) △H<0,其他条件不变时,升高温度,平衡向左移动,即CO、H2O的含量均增大,CO2、H2的含量均减小。依据图中信息,可初步得知,a、b曲线分别对应CO2或H2,c、d曲线则对应CO或H2O(g)。根据反应方程式可知:该反应起始时,n(H2)>n(CO2)、n(H2O)>n(CO),平衡时含量必然有H2>CO2、H2O>CO。故a、b、c、d曲线分别对应H2、CO2、H2O(g)、CO。答案为:H2;H2O;
(4) 假设CH3OH压强变化量为x
,x=3.75MPa,v(CH3OH)=MPa/t;Kp==168.75(MPa)2。
答案为:;168.75(MPa)2。
【点睛】也可以通过定量计算推理,根据题中信息:0.1MPa下,将总进料量1mol且n(CH3OH):n(H2O)=1:1.3的混合气体充入一刚性密闭容器中反应。平衡时,CH3OH的含量在给定温度范围内极小,为了方便处理问题,可利用如下近似关系:
反应体系中存在多个平衡,因为平衡状态的建立与反应途径无关,为了使问题的解决过程更便捷,根据多重平衡原理,可看作CH3OH几乎分解完后,才开始进行水煤气变换反应。结合题中其他信息,可列出下列条件:
因为n(CO2)=0,反应从正反应方向建立平衡。其他条件不变时,升高温度,平衡向左移动,即CO、H2O的含量均增大,CO2、H2的含量均减小。提取图中信息,可初步得知,a、b曲线分别对应CO2或H2,c、d曲线则对应CO或H2O(g)。根据反应方程式可知:该反应起始时,n(H2)>n(CO2)、n(H2O)>n(CO),平衡时含量必然有H2>CO2、H2O>CO。故a、b、c、d曲线分别对应H2、CO2、H2O(g)、CO。
(二)选考题:共45分。请考生从2道物理题、2道化学题、2道生物题中每科任选一题作答。如果多做,则每科按所做的第一题计分。
11.磷化硼是一种典型的超硬无机材料,常以BCl3、PH3为原料制备。回答下列问题:
(1)基态P原子与B原子中未成对电子数之比为___。
(2)与BC13分子互为等电子体的一种离子为___(填化学式)。
(3)PH3分子的立体结构为___;PH3的沸点___(填“高于”或“低于”)NH3,理由是___。
(4)BCl3、PCl3和PF3三种分子中键角由大到小的顺序为___。
(5)BCl3可转化为硼酸,硼酸为一元强酸的原因是___(用离子方程式表示)。
(6)磷化硼晶胞的示意图如图甲所示,其中实心球表示P原子,空心球表示B原子,晶胞中P原子空间堆积方式为___。已知磷化硼晶体的密度为ρg·cm-3,设阿伏加德罗常数的值为NA,则晶胞中B原子与P原子间最短距离为___pm。若磷化硼晶胞沿着体对角线方向的投影如图乙所示(虚线圆圈表示P原子的投影),请在图乙中用实线圆圈画出B原子的投影位置___(注意原子体积的相对大小)。
【答案】 (1). 3:1 (2). CO32-或NO3- (3). 三角锥形 (4). 低于 (5). NH3分子之间存在氢键 (6). BCl3>PCl3>PF3 (7). H3BO3+H2OH++[B(OH)4]- (8). 面心立方最密堆积 (9). ×1010 (10). 或
【解析】
【详解】(1)基态P原子的最外层电子排布为,而B原子的最外层电子排布为,因此二者未成对电子数之比为3:1;
(2)原子数和价电子数分别均相等的是等电子体,与互为等电子体的离子有很多,例如或均可;
(3)的结构与一致,均为三角锥形,也可根据VSEPR理论来判断,磷原子为杂化且有一对孤电子;中存在氢键,所以熔沸点均高于其它同主族氢化物;
(4)为平面三角形,因此键角为120°,为三角锥形,键角为100.1°,而发生的是非等性杂化,为三角锥形,但是氯原子的半径大于氟原子,空间阻力更大,因此的键角小于,因此键角BCl3>PCl3>PF3;
(5)硼是缺电子原子,能结合水中的氢氧根来释放质子,因此是一元酸,电离方程式为:;
(6)根据甲图可以看出每个面的面心上均有磷原子,因此是面心立方最密堆积;晶胞中白色球周围最近的4个黑色球构成正四面体结构,白色球处于正四面体的中心,顶点黑色球与正四面体中心白色球连线处于晶胞体对角线上,由几何知识可知晶胞中硼原子位于晶胞的体对角线处,因此根据先求出晶胞常数a值,再用a值求出体对角线的长度的即=cm=×1010pm;根据晶胞结构分析,立方磷化硼晶胞沿着体对角线方向可以观察到六边形,中心B与P重合,外侧大正六边形均由P原子构成,而内部小正六边形由3个B原子、3个P原子形间隔成,所以画图为或,注意硼原子的半径小于磷原子。
12.化合物G是一种药物合成中间体,其合成路线如下:
回答下列问题:
(1)①反应类型为___。
(2)有机物D所含官能团的名称是___。
(3)反应④所需的试剂和条件分别是___和___。
(4)反应⑥生成G和X两种有机物,X的一种主要用途是___。
(5)反应⑤的化学反应方程式为___(反应物C6H7BrS用结构简式表示)。
(6)写出满足下列条件的D的同分异构体的结构简式:___(不考虑立体异构,写出一种即可)。
①苯环上含有三个不同取代基;②含酯基且能发生银镜反应;③含氨基但与苯环不直接相连。
(7)设计由对甲基苯甲醇制备的合成路线(无机试剂任选)___。
【答案】 (1). 氧化反应 (2). 羧基、氨基和氯原子 (3). CH3OH、浓H2SO4 (4). 加热 (5). 制备涤纶、用作汽车防冻液等 (6). +HBr (7). 、、 (8).
【解析】
【分析】
本题是一道典型的有机推断题,只有E的结构未给出,根据前后物质可以看出E的结构为,则④是一个酯化反应,⑤是一个取代反应,据此解答。
【详解】(1)①反应是将甲基变为醛基,因此是一个氧化反应;
(2)根据D的结构简式可知D中具有的官能团为氯原子、羧基和氨基;
(3)根据分析反应④是一个酯化反应,形成了甲醇酯,因此需要甲醇和浓硫酸在加热的条件下进行;
(4)根据F和G的分子结构可以发现G比F多一个碳原子,这个碳原子来自,则中另外两个碳和两个氧会变成乙二醇,乙二醇可用于汽车防冻液、制备涤纶等;
(5)根据分析反应⑤是一个取代反应,而的结构可以根据E、F的结构来推出E中氨基上的氢原子被取代,则反应方程式我:;
(6)按照要求,首先苯环上有3个不同的取代基,其次含有酯基且能发生银镜反应,那么一个自然的想法就是形成了甲酸酯,另一个取代基是氯原子,最后一个取代基是含有氨基的,任意写出一种即可。例如、或;
(7)首先可以发现目标产物是一个酯,可以从中间一分为二得到一个羧酸和一个醇,再从对甲基苯甲酸去合成即可:。

