新疆乌鲁木齐市2020届高三上学期第一次诊断性测试生物试题
展开
2020年高三年级第一次诊断性测试
生物试卷(问卷)
一、单项选择题
1.下列关于病毒的叙述,正确的是( )
A. 病毒只含有核糖体一种细胞器
B. 病毒的生命活动离不开活细胞
C. T2噬菌体由蛋白质、DNA和RNA等物质组成
D. 病毒与宿主细胞表面受体结合体现了细胞间的信息交流
【答案】B
【解析】
【分析】
病毒是一类没有细胞结构的特殊生物,只有蛋白质外壳和内部的遗传物质构成,不能独立的生活和繁殖,只有寄生在其他生物的活细胞内才能生活和繁殖,一旦离开了活细胞,病毒就无法进行生命活动。病毒有且只有一种核酸,DNA或RNA。
【详解】A、病毒是非细胞生物,不含核糖体,A错误;
B、病毒只有寄生在活细胞内才能生活和繁殖,其生命活动离不开活细胞,B正确;
C、T2噬菌体由蛋白质外壳和遗传物质DNA组成,C错误;
D、病毒没有细胞结构,其与宿主细胞表面受体结合不是体现细胞间的信息交流,D错误。
故选B。
2.下列关于细胞中化合物的叙述,错误的是( )
A. 淀粉、糖原和纤维素的基本单位都是葡萄糖
B. 蛋白质和核酸的合成过程均需对方的参与
C. RNA分子的结构中不存在碱基配对现象
D. 严重缺铁的人容易乳酸中毒,与蛋白质的功能相关
【答案】C
【解析】
【分析】
1、蛋白质是生命活动的主要承担者,其基本组成单位是氨基酸,属于生物大分子。
2、糖类分为单糖、二糖和多糖,其中多糖包括淀粉、糖原和纤维素,它们都是以葡萄糖为基本单位聚合形成的。
3、核酸是一切生物的遗传物质,其基本组成单位是核苷酸,分为核糖核苷酸和脱氧核苷酸。
【详解】A、淀粉、糖原和纤维素都属于多糖,其基本单位都是葡萄糖,A正确;
B、蛋白质的合成需要核酸指导,核酸的合成需要酶(蛋白质)来催化,B正确;
C、tRNA分子形成独特的三叶草结构中,其内部存在碱基配对现象,C错误;
D、严重缺铁导致血红蛋白减少,运氧功能减弱,无氧呼吸加强容易乳酸中毒,D正确。
故选C。
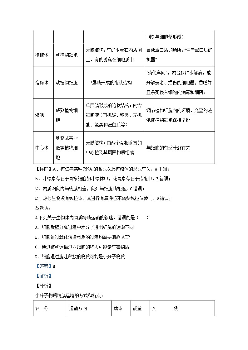
3.下列关于细胞结构和功能的叙述,正确的是( )
A. 核仁与某种RNA的合成以及核糖体的形成有关
B. 液泡和叶绿体都是具有膜结构的细胞器,都含有叶绿素和花青素
C. 高尔基体向内与核膜相连,向外与细胞膜相连
D. 生物进行有氧呼吸都需要线粒体参与
【答案】A
【解析】
【分析】
各种细胞器的结构、功能:
细胞器
分布
形态结构
功 能
线粒体
动植物细胞
双层膜结构
有氧呼吸的主要场所,细胞的“动力车间”
叶绿体
植物叶肉细胞
双层膜结构
植物细胞进行光合作用的场所;植物细胞的“养料制造车间”和“能量转换站”。
内质网
动植物细胞
单层膜形成的网状结构
细胞内蛋白质的合成和加工,以及脂质合成的“车间”
高尔
基体
动植物细胞
单层膜构成的囊状结构
对来自内质网的蛋白质进行加工、分类和包装的“车间”及“发送站”(动物细胞高尔基体与分泌有关;植物则参与细胞壁形成)
核糖体
动植物细胞
无膜结构,有的附着在内质网上,有的游离在细胞质中
合成蛋白质的场所,“生产蛋白质的机器”
溶酶体
动植物细胞
单层膜形成的泡状结构
“消化车间”,内含多种水解酶,能分解衰老、损伤的细胞器,吞噬并且杀死侵入细胞的病毒和细菌。
液泡
成熟植物细胞
单层膜形成的泡状结构;内含细胞液(有机酸、糖类、无机盐、色素和蛋白质等)
调节植物细胞内的环境,充盈的液泡使植物细胞保持坚挺
中心体
动物或某些低等植物细胞
无膜结构;由两个互相垂直的中心粒及其周围物质组成
与细胞的有丝分裂有关
【详解】A、核仁与某种RNA的合成以及核糖体的形成有关,A正确;
B、叶绿素存在于真核细胞的叶绿体中,花青素存在于液泡中,B错误;
C、内质网向内与核膜相连,向外与细胞膜相连,C错误;
D、原核生物没有线粒体,其进行有氧呼吸不需要线粒体参与,D错误;
故选A。
4.下列关于生物体内物质跨膜运输的叙述,错误的是( )
A. 细胞质壁分离过程中水分子进出细胞的速率不同
B. 细胞通过载体转运物质的过程均需要消耗ATP
C. 通过被动运输进入细胞的物质可能是有害物质
D. 细胞通过胞吐释放的物质可能是小分子物质
【答案】B
【解析】
【分析】
小分子物质跨膜运输的方式和特点:
名 称
运输方向
载体
能量
实 例
自由扩散(简单扩散)
高浓度低浓度
不需
不需
水,CO2,O2,甘油,苯、酒精等
协助扩散(易化扩散)
高浓度低浓度
需要
不需
红细胞吸收葡萄糖
主动运输
低浓度高浓度
需要
需要
小肠绒毛上皮细胞吸收氨基酸,葡萄糖等
【详解】A、细胞质壁分离过程中进细胞的水分子速率小于出细胞的速率,A正确;
B、协助扩散通过载体转运物质的过程不需要消耗ATP,B错误;
C、细胞膜选择透过性能力有限,通过被动运输进入细胞的物质可能是有害物质,C正确;
D、细胞通过胞吐释放的物质可能是小分子物质,如神经递质,D正确。
故选B。
5.疏果是指人为地去除一部分幼果的一种农业管理措施。下图表示疏果程度对某植物的CO2同化速率及叶片中蔗糖和淀粉积累量的影响。下列有关叙述正确的是( )
A. 持续无光时,植物通过暗反应积累淀粉和蔗糖
B. 疏果程度越高,光合作用合成有机物的速率越快
C. 疏果不利于叶片中蔗糖和淀粉的积累
D. 甲图中曲线下降原因可能是由于叶片中有机物的积累抑制了光合作用
【答案】D
【解析】
【分析】
植物在光照条件下进行光合作用,光合作用分为光反应阶段和暗反应阶段,光反应阶段在叶绿体的类囊体薄膜上进行水的光解,产生ATP和[H],同时释放氧气,ATP和[H]用于暗反应阶段三碳化合物的还原,细胞的呼吸作用不受光照的限制,有光无光都可以进行,为细胞的各项生命活动提供能量。据此分析解答。
【详解】A、持续无光时,植物不能进行光合作用积累有机物,A错误;
B、由甲图可知,随着疏果百分比的提高,叶片光合速率相对值逐渐下降,B错误;
C、据图分析,疏果百分率升高会导致叶片蔗糖和淀粉积累增加,C错误;
D、甲图中,疏果率越高,叶片有机物输出约束,有机物的积累抑制了光合作用,D正确。
故选D。
【点睛】本题考查了光合作用和呼吸作用的有关知识,意在考查考生的识图能力,能理解所学知识的要点,把握知识间的内在联系的能力;能用数学方式准确地描述生物学方面的内容、以及数据处理能力。
6.下列关于细胞分化的叙述,正确的是( )
A. 细胞内存在血红蛋白基因说明该细胞已高度分化
B. 某细胞能合成RNA聚合酶说明该细胞已高度分化
C. 细胞分化是生物界普遍存在的现象,是个体发育的基础
D. 人体内不同组织的细胞中蛋白质存在差异而核酸无差异
【答案】C
【解析】
【分析】
关于“细胞分化”,考生可以从以下几方面把握:
(1)细胞分化是指在个体发育中,由一个或一种细胞增殖产生的后代,在形态,结构和生理功能上发生稳定性差异的过程。
(2)细胞分化的特点:普遍性、稳定性、不可逆性。
(3)细胞分化的实质:基因的选择性表达。
(4)细胞分化的结果:使细胞的种类增多,功能趋于专门化。
【详解】A、未分化的细胞内也存在血红蛋白基因,A错误;
B、未分化的细胞也能合成RNA聚合酶,B错误;
C、细胞分化是生物界普遍存在的现象,是个体发育的基础,C正确;
D、人体内不同组织的细胞中RNA也有差异,D错误。
故选C。
7.下列叙述正确的是( )
A. 用一定浓度的盐酸处理细胞不利于甲基绿与吡罗红染色
B. 观察人体活细胞中的线粒体可用蒸馏水配制的健那绿染液染色
C. 提取绿叶中的色素时二氧化硅的作用是防止色素被破坏
D. 葡萄糖、果糖分别与斐林试剂混合后,水浴加热均生成砖红色沉淀
【答案】D
【解析】
【分析】
1、盐酸能够改变细胞膜的通透性,加速染色剂进入细胞,同时使染色质中的DNA与蛋白质分离,有利于DNA与染色剂结合。
2、色素提取和分离过程中几种化学物质的作用:
(1)无水乙醇作为提取液,可溶解绿叶中的色素。
(2)层析液用于分离色素。
(3)二氧化硅破坏细胞结构,使研磨充分。
(4)碳酸钙可防止研磨过程中色素被破坏。
【详解】A、用一定浓度的盐酸处理细胞有利于甲基绿与吡罗红染色,A错误;
B、观察人体活细胞中的线粒体可用生理盐水配制的健那绿染液染色,B错误;
C、提取绿叶中的色素时二氧化硅的作用是有利于充分研磨,C错误;
D、葡萄糖、果糖都属于还原糖,与斐林试剂混合后,水浴加热均生成砖红色沉淀,D正确。
故选D。
8.下列关于性染色体的叙述,正确的是( )
A. 人的性染色体上的基因都与性别决定有关
B. 果蝇的X染色体既可存在于卵细胞中也可存在于精细胞中
C. 一只母鸡性反转为公鸡后,其性染色体组成为ZZ
D. 只位于X染色体上的致病基因导致的遗传病,女患者多于男患者
【答案】B
【解析】
【分析】
1、性别决定的方式有XY型(XX为雌性、XY为雄性)和ZW型(ZZ为雄性、ZW为雌性)。
2、决定性别的基因位于性染色体上,但性染色体上的基因不都决定性别,性染色体上的遗传方式都与性别相关联,称为伴性遗传。
【详解】A、人的性染色体上的基因不全是有性别决定有关,如果蝇眼色基因,A错误;
B、果蝇的X染色体既可存在于卵细胞中也可存在于精细胞中,B正确;
C、一只母鸡性反转为公鸡后,其性染色体组成没有变,仍为雌性ZW,C错误;
D、只位于X染色体上的致病基因导致的遗传病,显性病才是女患者多于男患者,隐性病男患多于女患,D错误。
故选B。
9.下列关于真核细胞中基因、DNA和染色体的叙述,正确的是( )
A. 细胞中的基因均位于染色体上
B. 基因与染色体的行为存在着明显的平行关系
C. 染色体中DNA解旋导致染色体转变成染色质
D. 基因在DNA分子的双链上成对存在
【答案】B
【解析】
【分析】
染色体是由DNA和蛋白质组成,基因是有遗传效应的DNA片段,染色体是基因的载体,基因在染色体上呈线性排列。
【详解】A、细胞中的基因主要位于染色体DNA上,线粒体和叶绿体DNA也有基因,A错误;
B、基因位于染色体上,它们的行为存在着明显的平行关系,B正确;
C、染色体转变成染色质过程中DNA没有解旋,C错误;
D、基因是有遗传效应的DNA片段,基因也有双链,D错误。
故选B。
10.下列关于生物变异的叙述正确的是( )
A. DNA分子中碱基对的增添或缺失可引起基因突变
B. 基因重组可能涉及同源染色体的自由组合
C. 染色体结构变异可能涉及染色体组的增加或减少
D. 突变和基因重组均可能涉及细胞中基因种类的变化
【答案】A
【解析】
【分析】
生物可遗传的变异来源有三个:基因重组、基因突变和染色体变异:
(1)基因突变是指基因中碱基对的增添、缺失、替换,其实例为人类的镰刀型细胞贫血症。基因突变可用于诱变育种,如高产青霉素菌株。
(2)基因重组在生物体进行有性生殖的过程中,控制不同性状的非等位基因重新组合。基因重组可用于杂交育种,如小麦的矮杆抗病。
(3)染色体变异包括染色体结构变异和染色体数目变异,可应用于单倍体育种和多倍体育种(如三倍体无籽西瓜的出现)。
【详解】A、DNA分子中碱基对的增添或缺失可引起基因突变,A正确;
B、基因重组涉及非同源染色体自由组合和同源染色体非姐妹染色单体交叉互换,B错误;
C、染色体数目变异可能涉及染色体组的增加或减少,C错误;
D、基因重组只涉及基因的组合,没有改变基因种类,D错误。
故选A。
11.下列关于生物学育种的说法,错误的是( )
A. 秋水仙素可诱导染色体的着丝点断裂,导致染色体数目加倍
B. 杂交育种和诱变育种都是获得新品种的方法
C. 用辐射方法获得“黑农五号”大豆品种的方法属于诱变育种
D. 选择育种是一种古老的育种方法,它的局限性在于进展缓慢,可选范围有限
【答案】A
【解析】
【分析】
四种育种方法的比较如下表:
杂交育种
诱变育种
单倍体育种
多倍体育种
方法
杂交→自交→选优
辐射诱变、激光诱变、化学药剂处理
花药离体培养、秋水仙素诱导加倍
秋水仙素处理萌发的种子或幼苗
原理
基因重组
基因突变
染色体变异(染色体组先成倍减少,再加倍,得到纯种)
染色体变异(染色体组成倍增加)
【详解】A、秋水仙素可抑制纺锤体的形成,导致染色体数目加倍,A错误;
B、杂交育种和诱变育种都可以获得新品种,B正确;
C、用辐射方法获得“黑农五号”大豆品种的方法属于诱变育种,C正确;
D、选择育种缺陷在于进展缓慢,可选范围有限,D正确。
故选A。
12.下列关于生物进化相关理论的叙述,错误的是( )
A. 达尔文对生物进化现象的解释揭示了生物进化与生物多样性的关系
B. 生物自发突变的频率很低,但能够作为生物进化的原材料
C. 突变和基因重组的方向是一定的,并决定生物进化的方向
D. 生殖隔离一旦形成,原来属于一个物种的生物,就形成了不同的物种
【答案】C
【解析】
【分析】
自然选择学说的主要内容包括四个要点:过度繁殖、生存斗争、遗传变异、适者生存。其中,“大量繁殖少量存在”和“遗传变异”是生物界普遍存在的客观事实,而“生存斗争”和“适者生存”是达尔文根据前面的事实所作出的两个科学推论。
现代进化理论的基本内容是:①进化是以种群为基本单位,进化的实质是种群的基因频率的改变。②突变和基因重组产生进化的原材料。③自然选择决定生物进化的方向。④隔离导致物种形成。
【详解】A、达尔文自然选择学说解释了生物进化与生物多样性关系,A正确;
B、生物自发突变的频率很低,但很普遍,能够作为生物进化的原材料,B正确;
C、变异是不定向的,进化的方向是定向的,自然选择并决定生物进化的方向,C错误;
D、生殖隔离标志着新物种的产生,D正确。
故选C。
13.下列有关科学研究过程的叙述,错误的是( )
A. 孟德尔选择豌豆作为实验材料的原因之一是其具有易于区分的性状
B. 摩尔根运用假说—演绎法证明了基因在染色体上
C. 格里菲思通过实验证实了S型细菌的转化因子是DNA
D. 拉马克提出因用进废退而获得的性状是可以遗传给后代的
【答案】C
【解析】
【分析】
1、孟德尔以豌豆为实验材料,运用假说--演绎法得出两大遗传定律,即基因的分离定律和自由组合定律。
2、萨顿运用类比推理法提出基因在染色体上假说,摩尔根运用假说--演绎法证明基因在染色体上。
3、肺炎双球菌转化实验包括格里菲斯体内转化实验和艾弗里体外转化实验,其中格里菲思体内转化实验证明S型细菌中存在某种“转化因子”,能将R型细菌转化为S型细菌;艾弗里体外转化实验证明DNA是遗传物质。
【详解】A、孟德尔选择豌豆作为实验材料的原因之一是其具有易于区分的性状,A正确;
B、摩尔根利用假说--演绎法证明了控制果蝇红白眼的基因在X染色体上,B正确;
C、格里菲思通过实验只证实了S型细菌中有某种转化因子,C错误;
D、拉马克提出因用进废退而获得的性状是可以遗传给后代的,D正确。
故选C。
14.下图为人体体液之间的物质交换示意图,下列叙述错误的是( )
A. 在人体中,①的总量大于②+③+④的总量
B. 手和脚有时会磨出水泡,其中的液体主要为④
C. 癌症患者体内②中癌胚抗原和甲胎蛋白的含量较高
D. ③为细胞间隙液,其中可发生抗原与抗体的结合
【答案】B
【解析】
【分析】
分析图示,①是细胞内液,②是血浆,③是组织液,④是淋巴,②+③+④构成细胞外液,即内环境。
【详解】A、在人体中,①细胞内液的总量大于细胞外液②+③+④的总量,A正确;
B、手和脚有时会磨出水泡,主要是③组织液增多引起的,B错误;
C、癌症患者体内②血浆中癌胚抗原和甲胎蛋白的含量较高,C正确;
D、③为组织液,即细胞间隙液,其中可发生抗原与抗体的结合,D正确。
故选B。
15.图为神经纤维某处受到刺激前后膜电位的变化曲线,下列相关叙述错误的是( )
A. AB段表示静息电位
B. CD段上升的原因是Na+内流
C. DE段膜外电流方向是由未兴奋部位到兴奋部位
D. 由图中曲线可知兴奋的传导是双向的
【答案】D
【解析】
【分析】
静息时,神经细胞膜对钾离子的通透性大,钾离子大量外流,形成内负外正的静息电位;受到刺激后,神经细胞膜的通透性发生改变,对钠离子的通透性增大,钠离子内流,形成内正外负的动作电位。兴奋部位和非兴奋部位形成电位差,产生局部电流,膜外电流方向是从未兴奋部位到兴奋部位,而膜内是从兴奋部位到未兴奋部位。
【详解】A、AB段表示静息电位,A正确;
B、 CD段表示动作电位形成过程,其原因是Na+内流引起,B正确;
C、DE段表示恢复静息电位过程,膜外电流方向是由未兴奋部位到兴奋部位,C正确;
D、由图中曲线不能判断兴奋的传导是双向的,D错误。
故选D
16.下图表示人体生命活动调节的一种方式,相关叙述错误的是( )
分泌细胞分泌物靶器官、靶细胞
A. 该调节过程产生的分泌物可在体液中持续发挥作用
B. 若分泌物为甲状腺激素,则其靶器官也包括甲状腺
C. 若分泌物为性激索,则该分泌细胞中内质网较发达
D. 若靶器官为肝脏,则该分泌细胞可能为胰岛A细胞
【答案】A
【解析】
【分析】
激素调节的特点:
1、微量和高效:激素在血液中含量很低,但却能产生显著生理效应,这是由于激素的作用被逐级放大的结果。
2、通过体液运输:内分泌腺没有导管,所以激素扩散到体液中,由血液来运输。
3、作用于靶器官、靶细胞:激素的作用具有特异性,它有选择性地作用于靶器官、靶腺体或靶细胞,激素一经靶细胞接受并起作用后就被灭活,因此体内需要源源不断的产生激素,以维持激素含量的动态平衡。激素种类多、含量极微,既不组成细胞结构,也不提供能量,只起到调节生命活动的作用。
【详解】A、该调节过程产生的分泌物一旦起作用,就会被灭活,A错误;
B、若分泌物为甲状腺激素,则其靶器官可以是全身细胞,也包括甲状腺自身,B正确;
C、性激素合成场所是内质网,若分泌物为性激索,则该分泌细胞中内质网较发达,C正确;
D、胰岛A细胞可以分泌胰高血糖素,作用于肝脏,促进肝糖原的分解,D正确。
故选A。
17.下列与生长素有关的叙述正确的是( )
A. 色氨酸转化为生长素的场所是植物细胞的核糖体
B. 植物体内可以同时存在生长素和生长抑制物质
C. 用一定浓度的生长素处理未授粉雌蕊可获得染色体数目加倍的无籽果实
D. 在植物体内,生长素浓度降低会促进植物体内乙烯的合成
【答案】B
【解析】
【分析】
五类植物激素的比较:
名称
合成部位
存在较多的部位
功能
生长素
幼嫩的芽、叶、发育中的种子
集中在生长旺盛的部位
既能促进生长,也能抑制生长;既能促进发芽,也能抑制发芽;既能防止落花落果,也能疏花蔬果
赤霉素
未成熟的种子、幼根和幼芽
普遍存在于植物体内
①促进细胞伸长,从而引起植株增高②促进种子萌发和果实发育
细胞分裂素
主要是根尖
细胞分裂的部位
促进细胞分裂
脱落酸
根冠、萎蔫的叶片
将要脱落的器官和组织中
①抑制细胞分裂②促进叶和果实的衰老和脱落
乙烯
植物的各个部位
成熟的果实中较多
促进果实成熟
【详解】A、生长素不是蛋白质,故色氨酸转化为生长素的场所不是核糖体,A错误;
B、植物体内可以同时存在生长素和生长抑制物质相互拮抗,B正确;
C、用一定浓度的生长素处理未授粉雌蕊获得的无籽果实染色体数目不变,C错误;
D、在植物体内,生长素浓度升高会促进植物体内乙烯的合成,D错误。
故选B。
18.下图为某同学构建的种群各数量特征之间关系的概念图,下列有关叙述正确的是( )
A. 调查活动性强的生物种样密度只能采用标志重捕法
B. 当一个城市人口的②与⑤基本相等时,其人口数量趋向于稳定,不再增长
C. 草地中每平方米有18株蒲公英,这是对种群最基本的数量特征的描述
D. 利用性引诱剂诱杀某种昆虫的雄虫主要是通过控制④,进而影响种群的数量
【答案】C
【解析】
【分析】
出生率和死亡率,迁入率和迁出率直接影响种群密度,性别比例会影响出生率间接影响种群密度,年龄组成影响出生率和死亡率间接影响种群密度,结合图示可判断,①是迁入率,②是死亡率,③是迁出率,④是年龄组成,⑤是出生率,⑥是性别比例,据此答题。
【详解】A、调查活动性强的生物种样密度一般采用标志重捕法,A错误;
B、城市人口数量还跟迁入率和迁出率有关,B错误;
C、草地中每平方米有18株蒲公英,是对种群密度的描述,属于最基本的数量特征,C正确;
D、利用性引诱剂诱杀某种昆虫的雄虫主要是通过控制⑥性别比例,进而影响种群的数量,D错误。
故选C。
19.表是对某生态系统中五个种群(生产者或消费者)的能量调查结果,有关叙述正确的是( )
种群
A
B
C
D
E
能量(相对值)
3.1
9.7
21.3
0.4
319.0
A. 表中的5个种群组成的营养结构最可能是E→C→B→A→D
B. 输入A的能量除了用于A的生长、发育和繁殖,还有一部分是未利用的能量
C. 若该生态系统发生重金属污染,则D种群的个体内污染物浓度高于E种群的个体
D. 参与该生态系统物质循环的主要生物成分是E和D
【答案】C
【解析】
【分析】
分析表格能量值可知,E能量最多,属于生产者(第一营养级),B和C的能量没有相差10%~20%,属于同一营养级,故都属于初级消费者,第二营养级,A属于次级消费者,第三营养级,D属于三级消费者,第四营养级。
【详解】A. B和C的能量没有相差10%~20%,应属于同一营养级,A错误;
B. 输入A的能量除了用于A的生长、发育和繁殖,还有一部分是呼吸作用散失的能量,B错误;
C. 若该生态系统发生重金属污染,由于生物富集作用,营养级越高积累越多,故D种群的个体内污染物浓度高于E种群的个体,C正确;
D. 参与该生态系统物质循环的主要生物成分是生产者和分解者,题干所给生物没有分解者,D错误。
故选C。
20.下列关系与图示不符的是
A. 生物群落与无机环境之间的物质循环
B. 捕食者和被捕食者之间的选择关系
C. 相邻营养级之间生物数量的相互影响
D. 生产者与分解者之间的能量流动关系
【答案】D
【解析】
【分析】
生态系统的功能包括能量流动、物质循环和信息传递,三者缺一不可;物质循环是生态系统的基础,能量流动是生态系统的动力,信息传递则决定着能量流动和物质循环的方向和状态; 信息传递是双向的,能量流动是单向的,物质循环具有全球性。
【详解】A、物质循环是在生物群落与无机环境之间循环利用,A正确;
B、捕食者和被捕食者之间是相互选择关系,B正确;
C、相邻营养级之间生物数量相互影响,与图示符合,C正确;
D、生产者与分解者之间的能量流动是单向的,即生产者流向分解者,D错误。
故选D。
二、简答题
21.下图1为分泌蛋白的合成、加工和分泌过程示意图。图2表示细胞通过“自噬作用”及时清除受损线粒体及其释放的信号蛋白的过程。请据图回答下列问题:
(1)若图1细胞为唾液腺细胞,物质a最可能是_________。
(2)图1所示细胞中的部分生物膜能够转换的原因是_________。
(3)图2自噬体与溶酶体的融合过程体现了细胞膜的_________性,除了分解受损的细胞器外,溶酶体的功能还包括__________________。
(4)判断图中信号蛋白的作用是___________________。
【答案】 (1). 唾液淀粉酶 (2). 这些膜的组成成分和结构相似 (3). 流动 (4). 吞噬并杀死侵入细胞的病赤毒或病菌 (5). 引导吞噬泡吞噬受损线粒体
【解析】
【分析】
分泌蛋白的合成与分泌过程:附着在内质网上的核糖体合成蛋白质→内质网进行粗加工→内质网“出芽”形成囊泡→高尔基体进行再加工形成成熟的蛋白质→高尔基体“出芽”形成囊泡→细胞膜,整个过程还需要线粒体提供能量。
【详解】(1)图1为分泌蛋白的合成、加工和分泌过程,若图1细胞为唾液腺细胞,物质a最可能是唾液淀粉酶。
(2)因为生物膜的组成成分和结构相似,故图中细胞中的部分生物膜能够转换。
(3)图2自噬体与溶酶体的融合过程体现了细胞膜的流动性,溶酶体是细胞的“消化车间”,内含多种水解酶,能分解衰老、损伤的细胞器,吞噬并且杀死侵入细胞的病毒和细菌。
(4)据图分析可知,信号蛋白可用引导吞噬泡吞噬受损线粒体
【点睛】本题考查分泌蛋白的合成分泌过程以及溶酶体的功能等相关知识点,掌握相关知识结合题意答题。
22.下图为在多种酶的参与下人体内产生前列腺素和血栓素的示意图。药物阿司匹林可以抑制其中一种酶的作用,从而阻止细胞产生前列腺素和血栓素(促进血液凝固的物质)。据图回答下列问题
(1)组成酶的基本单位是________________,与无机催化剂相比,酶________的作用更显著,因而催化效率更高。
(2)阿司匹林最可能抑制了酶_______(填图中数字)的活性,用添加物质甲和阿司匹林的培养液培养细胞,图中物质产生受影响的有________。
(3)在临床治疗中,可使用阿司匹林降低患者心肌梗死的发病率,据图分析,其中的原因是________。
【答案】 (1). 氨基酸或核糖核苷酸 (2). 降低活化能 (3). 1 (4). 物质丙、前列腺素、血栓素 (5). 血栓素能促进血液凝固,血栓素过多容易诱发心肌梗死;阿司匹林可减少血栓素产生,从而降低心肌梗死的发病率
【解析】
【分析】
1、酶是由活细胞产生的具有催化作用的有机物,绝大多数酶是蛋白质,极少数酶是RNA,所以酶的基本组成单位为氨基酸或核糖核苷酸。
2、酶的特性:(1)高效性:酶的催化效率大约是无机催化剂的107~1013倍。(2)专一性:每一种酶只能催化一种或一类化学反应。(3)作用条件较温和:高温、过酸、过碱都会使酶的空间结构遭到破坏,使酶永久失活;在低温下,酶的活性降低,但不会失活。
3、酶促反应的原理:酶能降低化学反应所需的活化能。
【详解】(1)绝大多数酶是蛋白质,极少数酶是RNA,故组成酶的基本单位是氨基酸或核糖核苷酸,酶和无机催化剂都有催化作用,能降低反应所需活化能,因为酶降低活化能的作用更显著,因而催化效率更高。
(2)药物阿司匹林可以抑制其中一种酶的作用,从而阻止细胞产生前列腺素和血栓索,由图示可知,阿司匹林最可能抑制了酶1的活性,用添加物质甲和阿司匹林的培养液培养细胞,阿司匹林会抑制酶1的活性,故图物质丙、前列腺素、血栓素都会受影响。
(3)血栓素能促进血液凝固,血栓素过多容易诱发心肌梗死;阿司匹林可减少血栓素产生,从而降低心肌梗死的发病率,在临床治疗中,可使用阿司匹林降低患者心肌梗死的发病率。
【点睛】本题考查酶的本质和特点,掌握相关知识结合图示分析是解决这道题的关键。
23.某种植物的果实有毛对无毛为显性,红果对黄果为显性。现将有毛红果与无毛黄果植株杂交,F1只有有毛红果和无毛红果两种表现型,F1中的有毛红果植株自交,F2表现型及比例为有毛红果∶有毛黄果∶无毛红果∶无毛黄果=18∶14∶9∶7。请回答下列问题:
(1)若有毛和无毛这对性状受一对等位基因(A、a)控制,且存在致死现象,则基因型为________的个体不能存活。
(2)F2中红果:黄果=________据此分析,果实颜色至少受______对等位基因控制。
(3)若控制上述性状的基因位于三对同源染色体上(不考虑性染色体),则F2中有毛红果植株有________种基因型,无毛红果植株中纯合子比例为________。
【答案】 (1). AA (2). 9∶7(27∶21) (3). 2 (4). 4 (5). 1/9
【解析】
【分析】
将有毛红果与无毛黄果植株杂交,F1只有有毛红果和无毛红果两种表现型,可判断红果对黄果为显性,F1中的有毛红果植株自交,F2表现型及比例为有毛红果∶有毛黄果∶无毛红果∶无毛黄果=18∶14∶9∶7=(2:1)(9:7),可判断有毛对无毛为显性,且存在显性纯合致死,果实颜色至少受2对基因控制。
【详解】(1)若有毛和无毛这对性状受一对等位基因(A、a)控制,F1中的有毛Aa植株自交,F2有毛:无毛=2:1,可判断基因型为AA的个体不能存活。
(2)F2中红果:黄果=9∶7,属于9:3:3:1的变式,据此分析,果实颜色至少受2对等位基因控制。
(3)若控制上述性状的基因位于三对同源染色体上(不考虑性染色体),则F2中有毛有Aa一种基因型,红果有4种基因型,有毛红果植株共有1×4=4种基因型,无毛aa都为纯合子,红果植株中纯合子比例为1/9,故无毛红果植株中纯合子比例为1×1/9=1/9。
【点睛】本题考查利用分离定律解决自由组合定律问题,属于9:3:3:1的变式类型是解决这道题的关键。
24.下图中甲、乙均为某种二倍体生物的细胞分裂模式图,丙表示每条染色体上的DNA含量在细胞分裂各时期的变化。据图回答下列问题:
(1)该生物的体细胞中有________条染色体。
(2)图甲表示的细胞分裂时期是______,该时期处于图丙中的________段。
(3)乙图细胞分裂产生的子细胞名称是________。
(4)图丙中ab段数量变化的原因是________________。
【答案】 (1). 4 (2). 有丝分裂中期 (3). bc (4). 精细胞或(第二)极体 (5). DNA复制(染色体复制)
【解析】
【分析】
分析图甲属于有丝分裂中期图,图乙属于减数第二次分裂后期图,由其细胞质均等分裂可判断该细胞为次级精母细胞或第一极体,图丙表示每条染色体上的DNA含量,ab段进行DNA复制,bc段含有姐妹染色单体,可代表有丝分裂前中期或减数第一次分裂、减数第二次分裂前中期,cd段产生的原因是着丝点断裂,姐妹染色单体消失,de段可代表有丝分裂后末期或减数第二次分裂后末期。
【详解】(1)据分析可知,图甲属于有丝分裂中期图,含有4条染色体,故该生物的体细胞中也有4条染色体。
(2)据分析可知,图甲表示的细胞分裂时期是有丝分裂中期,对应图丙中的bc段。
(3)图乙属于减数第二次分裂后期图,由其细胞质均等分裂可判断该细胞为次级精母细胞或第一极体,故其细胞分裂产生的子细胞名称是精细胞或(第二)极体。
(4)图丙中ab段数量变化是由DNA复制引起的。
【点睛】本题考查有丝分裂和减数分裂图像的识别以及物质数量变化曲线图的认识,掌握相关知识判断处于各时期的图形是解决这道题的关键。
25.人体感染病原体后,可能会出现体温升高(发烧)的现象。下图表示人体感染寨卡病毒后的信息传递过程。请回答下列问题:
寨卡病毒→(免疫系统)神经系统→内分泌系统
(1)人体中的热量来源主要是__________。
(2)感染寨卡病毒后,“内源性致热源”会作用于_______中枢,导致甲状腺激素的分泌量增加,使细胞代谢加快.体温升高。
(3)当上述病人处于退烧过程中时,临床表现为大量出汗,此时人体细胞外液渗透压会升高,从而引起___________释放的抗利尿激素增多,作用于肾小管和集合管并促进_________。
(4)免疫系统的功能有___________________________。
【答案】 (1). 细胞中有机物的氧化放能 (2). 下丘脑体温调节中枢 (3). 垂体 (4). 肾小管和集合管重吸收水 (5). 防卫、监控和清除
【解析】
【分析】
1、寒冷环境→皮肤冷觉感受器→下丘脑体温调节中枢→增加产热(骨骼肌战栗、立毛肌收缩、甲状腺激素分泌增加),减少散热(毛细血管收缩、汗腺分泌减少)→体温维持相对恒定。
2、体液免疫过程为:(1)感应阶段:除少数抗原可以直接刺激B细胞外,大多数抗原被吞噬细胞摄取和处理,并暴露出其抗原决定簇;吞噬细胞将抗原呈递给T细胞,再由T细胞呈递给B细胞;(2)反应阶段:B细胞接受抗原刺激后,开始进行一系列的增殖、分化,形成记忆细胞和浆细胞;(3)效应阶段:浆细胞分泌抗体与相应的抗原特异性结合,发挥免疫效应。
【详解】(1)细胞中有机物的氧化分解释放出的能量大部分以热能的形式散失,用于维持人体体温。
(2)“内源性致热源”会作用于下丘脑体温调节中枢中枢,导致甲状腺激素的分泌量增加,使细胞代谢加快.体温升高。
(3)退烧过程中表现为大量出汗,此时人体细胞外液渗透压会升高,从而引起下丘脑合成分泌,由垂体释放的抗利尿激素增多,抗利尿激素作用于肾小管和集合管并促进肾小管和集合管重吸收水。
(4)免疫系统有防卫、监控和清除三大功能。
【点睛】本题考查体温调节、体液免疫等相关知识,意在考查考生的识记能力和理解所学知识要点,把握知识间内在联系,形成知识网络结构的能力;能运用所学知识,准确判断问题的能力,属于考纲识记和理解层次的考查。
26.研究人员对某森林草原交错区进行调查,发现与森林或草原生态系统相比,交错区的物种数目及一些物种的种群密度均较大,该现象称为“边缘效应”。请回答下列问题:
(1)群落中物种的数目称为_________。一般情况下,由于能量流动具有_________的特点,生态系统中的能量流动一般不超过4~5个营养级。
(2)分析“边缘效应”的原因发现,交错区的植被存在较复杂的垂直结构,而群落中植物的垂直结构又为动物创造了____________________。从生态系统稳定性的角度分析,交错区的物种数目较多,使该生态系统具有较高的_________稳定性。
(3)若一段时间后,由于降水极少,该地区出现一定程度的荒漠化,这属于群落的_________演替。
【答案】 (1). 丰富度 (2). 逐级递减 (3). 栖息空间和食物条件 (4). 抵抗力 (5). 次生
【解析】
【分析】
群落演替是指一个群落替代另一个群落的过程。群落演替包括初生演替和次生演替,初生演替是指在一个从来没有被植被覆盖的地面,或者是原来存在过植被,但被彻底消灭了的地方发生的演替;次生演替是指原来有的植被虽然已经不存在,但是原来有的土壤基本保留,甚至还保留有植物的种子和其他繁殖体的地方发生的演替。
【详解】(1)物种丰富度是指群落中物种数目的多少。能量流动具有逐级递减的特点,且传递效率在10%~20%之间,故生态系统中的能量流动一般不超过4~5个营养级。
(2)“边缘效应”的出现是因为生态交错区的环境条件比较复杂,能使不同生态类型的植物定居,从而为更多的动物提供食物条件和栖息空间。由此可知,交错区的生态系统的抵抗力稳定性提高。
(3)若一段时间后,由于降水极少,该地区出现一定程度的荒漠化,该过程属于群落的次生演替。
【点睛】本题主要考查了生态系统的稳定性和功能以及群落的演替等相关知识,意在考查考生的识记和理解能力,难度不大。

