


2020届二轮 优化重组卷4 人文地理区位因素的分析(B卷)
展开优化重组卷(四) 人文地理区位因素的分析(B卷)
【说明】 本试卷分第Ⅰ卷(选择题)和第Ⅱ卷(非选择题)两部分,满分90分,考试时间40分钟。
请将第Ⅰ卷的答案填入答题栏内,第Ⅱ卷可在各题后直接作答。
第Ⅰ卷(选择题,共44分)
一、选择题(本题共11小题,每小题4分,共44分)
中国早已成为世界第一大轮胎生产国,在中国轮胎出口销量增多的同时,并没有带来利润的同步增长。我国甲企业拟投资5.8亿美元在美国建设轮胎生产基地,成立了美国技术研发中心和美国销售公司。据此回答1~3题。
1.我国轮胎企业出口利润没有随销量同步增长的原因是( )
A.运输费用高 B.产品市场小
C.技术含量低 D.销售方式落后
2.甲企业在美国投资建厂的主要目的是( )
A.开拓国际市场 B.降低生产成本
C.减少运输费用 D.提高科技含量
3.轮胎生产基地建成,对当地的影响主要是( )
A.优化产业结构 B.加剧环境污染
C.提高居民就业 D.加重交通拥堵
解析:第1题,我国虽然是轮胎生产大国,但是利润主要取决于技术含量而不是销量,我国轮胎技术含量低,产品附加值小,因此利润没有随销量同步增长。第2题,中国轮胎企业大规模进入国际市场,会对国外轮胎企业造成极大冲击,导致其他国家通过关税等贸易壁垒来阻碍我国轮胎出口。通过在国外投资建厂,实现生产的本地化,可以避开贸易壁垒,增加销售市场。第3题,轮胎生产属于传统产业,不会优化当地产业结构;美国环保政策健全,不会造成严重环境污染;美国交通便利,生产基地不会导致交通拥堵加重。
答案:1.C 2.A 3.C
(2018·福建省南平市高三第二次质量检查)港航服务业依据其服务内容分为运输仓储类、代理与技术服务类和高级服务类三大类。黄浦江沿岸的功能逐渐由以运输仓储码头等为主,转变为以航运金融和旅游文化,生态居住等为主,下图为基于价值链的港航服务业分类示意图。据此回答4~6题。
4.下列属于高级服务类港航服务业的是( )
A.水上运输 B.船舶修理与技术服务
C.内陆集装箱运输 D.航运与海事信息咨询
5.高级服务类港航服务业一般分布于城市的( )
A.中心区 B.近郊区
C.远郊区 D.港口附近
6.导致黄浦江沿岸港航服务业变化的主要因素是( )
A.航道淤积 B.历史惯性
C.地租水平 D.人口流动量
解析:第4题,水上运输、内陆集装箱运输属于运输仓储类,A、C错误;船舶修理与技术服务属于代理与技术服务类,B错误;属于高级服务类港航服务业的是航运与海事信息咨询,比如船舶管理、航运保险等方面信息咨询,D正确。第5题,读图,高级服务类港航服务业位于价值链的顶部,付租能力高,占地面积小,适宜布局在交通便利、经济活动频繁的城市中心区,A正确;近郊区、远郊区交通通达度低,经济活动少,B、C错误;港口附近以运输仓储类服务为主,D错误。第6题,黄浦江沿岸的功能逐渐由以运输仓储码头等为主,位于价值链底层,付租能力差,转变为以航运金融和旅游文化,生态居住等为主,位于价值链顶部。说明随着城市规模扩大,黄浦江沿岸的地租上涨,导致黄浦江沿岸港航服务业变化的主要因素是地租水平,C正确;流域治理,航道淤积问题减轻,A错误;历史惯性是作为运输仓储码头,B错误;生活居住为主,人口流动量减小,D错误。
答案:4.D 5.A 6.C
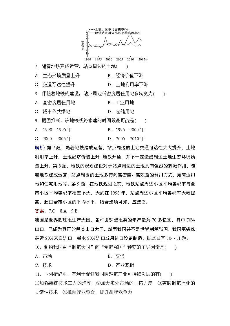
下图为我国某城市地铁线修建前后地铁站点周边各年竣工小区平均容积率图。小区容积率是指一个小区的总建筑面积与总用地面积的比率。据此完成7~9题。
7.随着地铁建成运营,站点周边的土地( )
A.生态环境质量上升 B.经济价值下降
C.交通可达性提升 D.土地利用率下降
8.伴随着地铁的建设,站点周边低密度居住用地多转变为( )
A.高密度居住用地 B.工业用地
C.城市公共绿地 D.仓储用地
9.据图推断,该地铁线路修建的时间段最可能是( )
A.1990—1995年 B.1995—2000年
C.2000—2005年 D.2005—2010年
解析:第7题,随着地铁建成运营,站点周边的土地交通可达性大大提升,土地利用率上升,土地经济价值上升;地铁开通,并不一定造成周边土地生态环境质量上升。第8题,地铁的规划建设对于站点周边的土地具有强烈的刺激作用,随着地铁建成运营,站点周围的土地多转向高密度、高效益的利用方式,如商业用地和住宅用地等。第9题,在地铁规划之前,地铁站点周边小区平均容积率与全市小区平均容积率相差不大,大约在1998年,站点周边小区平均容积率大幅提高,超过全市小区的平均水平,结合选项可知,应选B。
答案:7.C 8.A 9.B
我国是世界圆珠笔生产大国,各种圆珠型笔类的年产量为70多亿支,其中70%出口,已成为真正的笔类出口大国。然而我国并不是世界制笔强国,我国笔尖珠芯近90%来自进口,墨水80%进口或用进口设备制造。据此回答10~11题。
10.制约我国由“制笔大国”向“制笔强国”转变的主导因素是( )
A.市场 B.交通
C.技术 D.产业基础
11.下列措施中,有利于促进我国圆珠笔产业可持续发展的有( )
①加强熟练技术工人的培养 ②加大海外市场的开拓力度 ③突破制笔行业的关键性技术 ④推动行业整合,提升品牌竞争力
A.③④ B.①②
C.①③ D.②④
解析:第10题,由材料可知,制约我国制笔产业发展的主要原因是缺乏核心零部件和先进机械设备的生产技术,而这些与技术水平的高低密切相关。故选C。第11题,由材料及上题分析可知,技术是制约我国制笔产业发展的主导因素,因此需要加大科研经费和人才的投入,以突破制笔行业的关键性技术;同时,我国自主品牌的知名度低和竞争力弱也是制约我国制笔产业发展的重要原因,因此需要加大行业的整合力度,提升品牌的知名度和竞争力,故选A。
答案:10.C 11.A
第Ⅱ卷(非选择题,共46分)
二、非选择题(本题共2小题,共46分)
12.(2019·全国统一考试衡水金卷二)阅读图文材料,完成下列要求。(22分)
葡萄原产自西亚,喜光,适宜生长在气候温凉地区。阿根廷是美洲栽种葡萄面积最大、葡萄酒产量最多、葡萄酒饮用量最多的国家,属于温带和亚热带。除了南部巴塔哥尼亚和安第斯山区的局部地区外,全年都较温和,适宜种植葡萄。阿根廷人大部分来自于西班牙,对葡萄酒有传统的喜爱,1974年葡萄产量达346万多吨,酿酒用338万多吨,占全部生产葡萄的97.63%。阿根廷葡萄种植趋向于单一品种,便于稳定某种葡萄酒的典型性。强降雨、霜冻等恶劣天气对葡萄种植的影响较大,导致阿根廷葡萄产量极其不稳定。2015年,阿根廷的葡萄收成为2 300万吨,较上一年下降了10.12%。下图示意阿根廷葡萄种植区分布情况。
(1)指出阿根廷葡萄种植区空间分布特点,并阐述其原因。(6分)
(2)与圣胡安葡萄种植区相比,推测萨尔塔种植的海拔条件及原因。(4分)
(3)分析阿根廷门多萨发展葡萄酒酿造业的优势区位条件。(6分)
(4)针对阿根廷葡萄产量极其不稳定的问题,有人提出大力发展温室大棚种植,你是否赞同,请说明理由。(6分)
解析:本题综合考查阿根廷葡萄种植的条件、葡萄酒酿造业的优势区位及葡萄种植的发展方向。第(1)题,结合图示分析葡萄种植区空间分布特点,原因可从葡萄的生长习性及葡萄生长区的自然环境(气候、水源、地形等)角度分析回答。第 (2)题,根据材料,葡萄喜温凉,萨尔塔种植区纬度较低,距赤道近,适宜葡萄种植区分布的海拔较高。第(3)题,结合材料,从原料、交通、居民生活习惯、消费市场、发展历史等角度分析回答。第 (4)题,本题具有一定的开放性,分析回答过程中,不管是赞成还是反对,都需言之有理且符合地理学科的知识要求。
答案:(1)沿安第斯山脉东侧山麓狭长分布。理由:距离海洋远,或位于山脉背风坡,多晴天,光照好,昼夜温差大,有利于糖分的积累,葡萄品质较好;高山冰雪融水补给,有灌溉水源,且排水较好。整体北部分布较多,南部分布少。理由:北部纬度较低,热量充足,南部纬度高,且位于高原,热量缺乏。
(2)萨尔塔种植区海拔较高。原因:葡萄喜温凉,萨尔塔种植区纬度较低,更靠近赤道,葡萄种植海拔较高。
(3)有饮用葡萄酒的生活习惯,消费市场广阔;葡萄酒酿造业起步早,加工历史悠久;劳动力充足,生产经验丰富;接近葡萄产地,原料充足;有铁路连接港口,海陆交通便利。
(4)赞同。理由:温室大棚能够有效防止霜冻和强降雨等气象灾害,保证葡萄产量稳定;温室大棚的使用,能够保证葡萄生长所需热量,延长种植时间,扩大收益。
反对。理由:温室大棚使昼夜温差变小,不利于糖分积累,导致葡萄品质下降;温室大棚使生产成本上升,不利于大力推广。
13.(2018·四川省双流中学高三月考)阅读图文材料,回答下列问题。(24分)
休斯敦市位于美国得克萨斯州东南方向,墨西哥平原北部,海拔14.93米。该市创立于1836年,建城伊始,洪水梦魇就挥之不去。1850年人口2 000多人,棉花是当时主要的经济作物。1901年该市附近Spindletop油井喷出石油,20世纪20年代,美国各大石油公司总部迁至该市,休斯敦市成为美国南部最重要的城市。20世纪60年代以后石油开采业下滑,该市在进一步延伸石油工业产业链的基础上,新建航天工业作为主导产业,并获联邦国防开支。同时,与航天相关的电子信息、仪器仪表、精密机械和军事工业迅速发展。现已成为美国第四大城市,人口接近200万,是美国石油、天然气以及化学与金属制品的最大集中地、著名航天中心。下图示意休斯敦市的位置。
(1)说明休斯敦市建城伊始洪灾多发的自然原因。(4分)
(2)与1850年相比,说出现在休斯敦市城郊农业生产的不同点。(6分)
(3)分析休斯敦市由“石油城”向“航天城”转型的主要原因。(6分)
(4)简述休斯敦市的转型发展对我国城市发展的启示。(8分)
解析:第(1)题, 洪灾多发的自然原因主要从降水、排水角度分析。休斯敦市位于美国南部墨西哥湾沿岸,受来自海洋的夏季风影响,降水量大。墨西哥湾夏秋季节易形成飓风,休斯敦市受暴雨和风暴潮影响大。位于平原区,地势低平,排水不畅。第(2)题, 与1850年相比,现在休斯敦市已成为美国第四大城市,规模大,城郊农业生产农产品种类以乳畜、蔬菜、花卉园艺等为主。机械化、集约化程度高,商品率高,生产以城市市场需求为导向。生产规模与棉花种植相比较小,生产过程精细化。第(3)题, 休斯敦市由“石油城”向“航天城”转型,原因主要从产业结构、环境污染、航天工业发展条件分析。休斯敦市作为石油城市,重化工业问题突出,生产结构较为单一,环境污染严重。从交通、纬度、科技、政策、劳动力等方面分析,休斯敦市有发展航天工业区位优势,是美国南部重要海港,交通运输便利;纬度较低,自转线速度大,便于火箭发射;新建航天工业作为主导产业,科技的不断进步,航天工业等高技术导向型产业的发展成为必然;获联邦国防开支,有政府引导,政策支持;美国是发达国家,该地的工业基础雄厚,经济发达,劳动力丰富且素质高。第(4)题, 休斯敦市在进一步延伸石油工业产链的基础上,新建航天工业作为主导产业,并获联邦国防开支。对我国的启示主要从产业结构、科技、政策等方面考虑。优化产业结构,延长产业链,提高产品附加值;发展科技,发展高新技术产业;因地制宜,发展符合本地发展条件的产业;政府正确引导,政策有力支持。
答案:(1)受来自海洋的夏季风影响,降水量大;墨西哥湾夏秋季节易形成飓风,休斯敦市受暴雨和风暴潮影响大;地势低平,排水不畅。
(2)农产品种类以乳畜、蔬菜、花卉园艺等为主;机械化、集约化程度高;商品率高(或以市场为导向);生产规模(与棉花种植相比)较小;生产过程精细化。
(3)重化工业问题突出:生产结构较为单一,环境污染严重;航天工业区位优势:休斯敦市是美国南部重要海港,交通运输便利;纬度较低,便于火箭发射;科技不断进步,航天工业等高技术导向型产业的发展成为必然;政府引导,政策支持;工业基础雄厚,经济发达;劳动力丰富且素质高。
(4)优化产业结构,延长产业链,提高产品附加值;发展科技,发展高新技术产业;因地制宜,发展符合本地发展条件的产业;政府正确引导,政策有力支持。