


2019届 二轮复习 专题7:农业生产与农业地域 学案(单元测试)Word版含答案
展开
1.近五年本专题考查的内容非常集中在农业区位、农业生产与粮食问题两方面。几乎每年都有命题,试题难度中等。选择题、综合题并重。
2.试题以文字信息和区域图为背景命题,重在分析热点地区农业区位因素及生态农业的发展,关注粮食安全。
考向1农业区位因素和区位选择
[真题诊断]
(2018海南卷)荷兰位于欧洲西部,利用温室无土栽培方式种植花卉、蔬菜,技术先进。山东某蔬菜生产企业在荷兰投资兴建蔬菜生产基地,同样采用温室种植。据此完成1~2题。
1.荷兰吸引山东蔬菜生产企业投资兴建蔬菜生产基地的优势条件是( )
A.生产技术先进B.交通运输便捷
C.自然条件优越D.生产成本低廉
2.山东蔬菜生产企业在荷兰兴建蔬菜生产基地的根本目的是( )
A.满足国内需求B.拓展国际市场
C.提高研发水平D.增强国际影响
【解题思路】第1题,材料“利用温室无土栽培方式种植花卉、蔬菜,技术先进”说明荷兰的区位优势为生产技术先进,故A正确。和荷兰相比,山东生产成本更低;荷兰纬度较山东高,因此自然条件优越不符合事实;我国山东省交通便利,因此在交通上荷兰无明显优势。故 B、C、D错误。第2题,中国和荷兰相距遥远,产自荷兰的蔬菜用来满足我国市场需求,其运输和保鲜成本较高,但是可以就近拓展欧洲市场,而且这也符合企业发展的目的,B选项正确,排除A选项。该企业提高研发水平,可以和荷兰相关企业加强技术合作即可,没有必要去当地兴建生产基地,排除C选项。D选项很容易排除。
【答案】1.A 2.B
解题模版
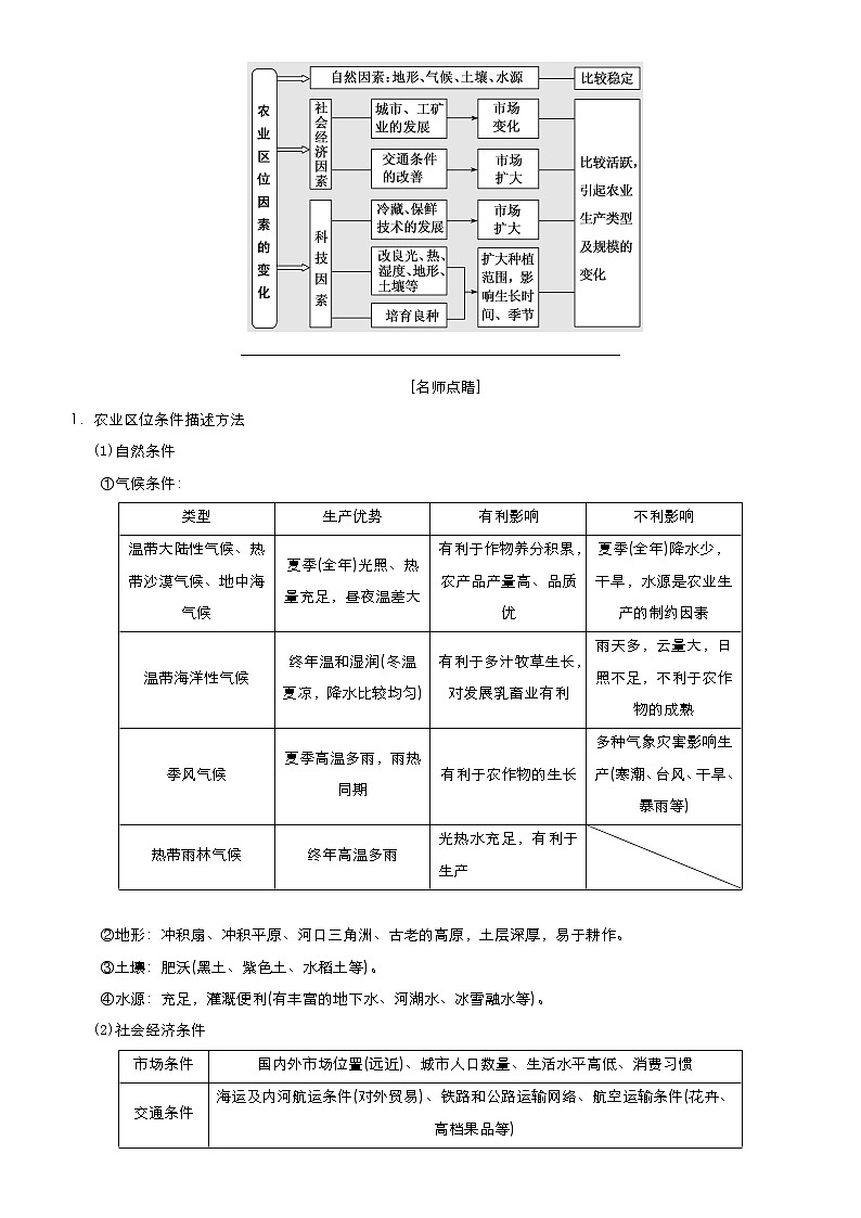
解答与“农业区位因素变化”有关的试题思维流程
—————————————————————————
[名师点睛]
1.农业区位条件描述方法
(1)自然条件
①气候条件:
类型 | 生产优势 | 有利影响 | 不利影响 |
温带大陆性气候、热带沙漠气候、地中海气候 | 夏季(全年)光照、热量充足,昼夜温差大 | 有利于作物养分积累,农产品产量高、品质优 | 夏季(全年)降水少,干旱,水源是农业生产的制约因素 |
温带海洋性气候 | 终年温和湿润(冬温夏凉,降水比较均匀) | 有利于多汁牧草生长,对发展乳畜业有利 | 雨天多,云量大,日照不足,不利于农作物的成熟 |
季风气候 | 夏季高温多雨,雨热同期 | 有利于农作物的生长 | 多种气象灾害影响生产(寒潮、台风、干旱、暴雨等) |
热带雨林气候 | 终年高温多雨 | 光热水充足,有利于生产 |
|
②地形:冲积扇、冲积平原、河口三角洲、古老的高原,土层深厚,易于耕作。
③土壤:肥沃(黑土、紫色土、水稻土等)。
④水源:充足,灌溉便利(有丰富的地下水、河湖水、冰雪融水等)。
(2)社会经济条件
市场条件 | 国内外市场位置(远近)、城市人口数量、生活水平高低、消费习惯 |
交通条件 | 海运及内河航运条件(对外贸易)、铁路和公路运输网络、航空运输条件(花卉、高档果品等) |
农业技术 | 机械化水平、灌溉技术和农业科技水平 |
国家政策 | 政策、价格、补贴、资金、技术 |
劳动力 | 数量、价格、素质、种(植)养(殖)技术 |
2.进行农业区位合理选择的方法
一般说来,自然因素中的气候和地形,人文因素中的市场和交通,往往成为农业区位选择中的主要因素。
(1)从宏观角度对大范围地区进行区位分析和选择
首先根据经纬度位置及其他信息确定各地的气候特征,根据等高线图等信息,分析各地的地形特征,结合各种作物的生长习性进行区位选择。具体分析如下:
(2)从微观角度对小范围地区进行区位分析和选择
在进行局部地区农业区位选择时,应主要考虑以下几个方面:
考向2农业地域类型
[真题诊断]
(2018江苏卷)二十世纪六十年代以来,我国蔗糖产业的重心从台湾不断西移,1993年后,广西甘蔗种植面积和蔗糖产量稳居全国首位。广西地跨北回归线,其东部、北部和西北部为山地,中南部是平原。图12为“2016年广西蔗糖产量分布示意图”。据此回答3~4题。(双选)
3.我国蔗糖产业重心西移的主要原因是( )
A.东部地区产业升级B.东部地区环境退化
C.广西生产成本较低D.广西消费市场广阔
4.广西中南部成为甘蔗种植集中区域的主要影响因素是( )
A.技术B.资金C.地形D.气候
【解题思路】第3题,蔗糖产业属于原料导向型产业,对原料需求较大,随着经济的发展,东部地区甘蔗种植成本升高,产业升级转型导致甘蔗种植区西移,故A项正确;东部地区并不一定会出现环境退化,B项错误;广西由于经济落后,蔗糖生产成本较低,故C项正确;广西蔗糖产业的市场在全国,广西人口较少,市场没有东部地区大,D项错误。第4题,甘蔗需要湿热的气候,广西中南部纬度和地势都比较低,气候条件适合甘蔗种植,故C、D项正确。技术对甘蔗种植影响不大,A项错误;甘蔗种植对资金的需求不大,B项错误。
【答案】3.AC 4.CD
[名师点睛]
1.农业地域类型的判断方法
判断一个区域所属的农业地域类型,关键是看该区域的生产对象和生产目的,要建立一种“生产对象—生产目的—生产规模—地域类型”的思维模式。具体如下表所示:
判断依据 | 判断结论 | ||
生产对象 | 生产目的 | 生产规模 | 地域类型 |
水稻 | 自给 | 小农经营 | 水稻种植业 |
牛、羊 | 面向市场 | 大牧场 | 大牧场放牧业 |
小麦、玉米 | 面向市场 | 规模大、机械化水平高 | 商品谷物农业 |
谷物、牲畜 | 主要面向市场 | 规模较大、机械化水平高 | 混合农业 |
单一热带经济作物 | 面向国际市场 | 大规模的密集型农场,生产设施齐全 | 种植园农业 |
2.世界主要农业地域类型的比较、分析和借鉴
(1)亚洲水稻种植业的区位分析、存在问题及解决措施
①亚洲水稻种植业的两大优势:优越的气候条件,季风气候区的水热组合好;丰富的劳动力资源。
②该区农业和经营发展存在的三大问题:农产品的商品率低,农业结构单一;劳动生产率低,农民收入增长有限;科技水平低。
③对策:调整农业生产方式和农业结构,实行联产承包和多种经营,农林牧渔业综合发展;发展农产品系列加工业,把农业生产从自给经济转到商品生产;加大科技投入,向优质、高效、高产农业方向发展。
(2)美国商品谷物农业的可借鉴之处
①大规模经营在市场竞争中占有优势。
②先进的科技和一流的科技服务体系,值得我国广大农业区借鉴。
③加强农业一体化经营,延长生产链,提高经济效益。
(3)阿根廷潘帕斯草原大牧场放牧业的可借鉴之处
①人工草场建设。
②牧区交通条件和加工体系的发展。
③牲畜品种的改良和疾病的防治。
④冷藏、保鲜技术的推进。
考向3区域农业的可持续发展
[真题诊断]
(2018天津卷)读图文材料,回答下列问题。
《京津冀协同发展规划纲要》明确了京、津、冀在协同发展中的战略定位。(如图文字所示)
河北省为落实“京津冀生态环境支撑区”的定位,因地制宜采取了相应措施。为保护生态环编,河北省的山区和平原地区在农业方面应分别采取何种措施?
【解题思路】山区主要是生态屏障、水源地,因此要保护其生态环境,扩大林业比例。平原地区则要立足于华北缺水的现状,发展节水农业、绿色农业、生态农业。
【答案】山区:扩大林业比例(建防护林;退耕还林、还草)。平原地区:发展节水农业(发展生态农业;保护湿地;减少农药、化肥的使用)。
[名师点睛]
1.农业生产存在问题分析思路
问题往往是与原因联系在一起的。农业生产中存在的问题主要从两个方面分析:一是对土地资源、水资源不合理利用产生的生态方面的问题,如土壤盐碱化、沙化等;二是人类为追求农业生产的高利润,过度投入化肥、农药等,造成土壤环境的污染和农产品的污染。
2.农业可持续发展措施的分析思路
(1)因地制宜,合理布局,发展特色农业(或建设商品性生产基地)。
(2)国家政策、资金扶持,加强水利等农业基础设施建设。
(3)调整产业结构,发展多种经营。
(4)科技兴农,发展优质高效农业。
(5)推进农业的区域化、专业化、产业化,发展农产品加工业,延长产业链。
(6)积极开拓市场,树立品牌意识。
(7)保护生态环境,发展生态农业,生产无公害农产品。
3.区域农业的合理布局
农业布局必须因地制宜,不同区域存在自然条件的差异,同一区域内部同样差别较大,如何合理利用土地是解决问题的关键。
平原地区 | 适宜发展耕作业,形成专业化生产基地 |
山区 | 适宜发展林业、水果种植业、畜牧业等 |
水资源丰富地区 | 适宜发展淡水养殖业 |
气候相对干旱地区 | 应该从育林、护草,改善生态,适当发展畜牧业等角度考虑 |
城镇周边地区 | 应该布局面向城镇市场的蔬菜种植业、观光农业等城郊农业 |
(2019届高三·扬州调研)“花果同树”是指果农用“留树保鲜”技术,使鲜花和果实同时出现的一种奇观。如图是某旅游爱好者在成都平原拍摄的柑橘照片。读图,完成1~2题。
1.该照片拍摄的季节最可能是( )
A.春季 B.夏季
C.秋季 D.冬季
2.“花果同树”景观产生的主导因素是( )
A.气候和水源 B.市场和技术
C.地形和土壤 D.政策和交通
(2019届高三·江西七校联考)“南果北种”现象是现代农业发展的一种普遍趋势,也是发展高附加值、高效农业的可行之路。目前随着设施农业的发展,南方的火龙果、香蕉、荔枝、杨桃、木瓜等水果不断在北方的京、津、鲁、新疆等地开花结果。读图,回答3~4题。
3.与新疆塔里木盆地北缘相比,在京津发展“南果北种”产业园的突出优势在于( )
A.光热充足 B.市场广阔
C.土地廉价 D.空气质量好
4.“南果北种”带动较明显的产业是( )
A.农产品深加工 B.大型农业机械制造
C.物流运输 D.城郊休闲观光
(2019成都七中)农业部透露,到2020年,土豆将逐渐成为继水稻、小麦、玉米之后的我国第四大主粮作物。读图,回答第5题。
5.甲地种植的马铃薯个大质优,薯型整齐,成为肯德基、麦当劳的固定供货源。该地种植马铃薯的优势自然条件是( )
①光照充足 ②热量条件好 ③昼夜温差大 ④病虫害较少 ⑤降水充足
A.①③⑤ B.②③④
C.②④⑤ D.①③④
(2019海口中学)下图为甲、乙、丙、丁四个地区的气温雷达图和降水量柱状图,读图,回答6~7题。
6.四个地区中,昼夜长短变化最小的是( )
A.甲 B.乙 C.丙 D.丁
7.从气候条件考虑,不适宜乙地区的农业地域类型是( )
A.混合农业 B.水稻种植业 C.乳畜业 D.园艺业
(2019衡水中学)2017年秋,袁隆平主持的青岛市海水稻研究工程的海水稻正式测产,最高亩产近620公斤。海水稻其实并不是在海水中生长的水稻,它生长在海边海水短期浸泡过的盐碱地中,所以被称为海水稻。海水稻在条件恶劣的盐碱地生长,很少会患普通稻的病虫害。据此完成8~10题。
8.即使生长在盐碱地中,海水稻仍然获得高产,其主要原因是()
A.水源充足 B.科技水平高 C.劳动力丰富 D.土壤改良
9.推广海水稻种植可以使我国()
A.大量出口稻米 B.农业结构优化 C.人口素质提高 D.人口容量增加
10.有人担心在沿海滩涂大面积种植海水稻会带来某种严重的环境问题,这种环境问题是()
A.湿地破坏 B.农药污染 C.海水入侵 D.水土流失
(2019北京四中)棉花耐旱,耐盐碱,喜光照。近年来,阿拉善高原(位置见图)采用滴灌技术和机械化作业,种植早熟的棉花品种,并引种彩色棉和有机棉。据此完成第11题
11.该地引种彩色棉、有机棉,主要是为了()
A.降低运输成本 B.改善生态环境
C.提高单位面积产量 D.增强产品竞争力
(2019吉林外国语)下图中阴影表示地域类型分布图,读图,完成第12~13题。
12.有关甲、乙、丙、丁四地区农业生产条件的叙述,正确的有( )
①甲地区雨热同期,但气象灾害频繁 ②乙地区气候湿润,适宜发展种植业
③丙地区劳动力丰富,交通便利 ④丁地区土地广阔,但灌溉水源不足
A.①② B.②③ C.①④ D.③④
13.有关甲、乙、丙、丁四地区农业生产特点的叙述,正确的有( )
①甲地区农业生产科技水平低,但商品率高
②乙地区牧场广阔,以牧羊为主
③丙地区农场规模大,机械化水平高
④丁地区经营方式以家庭农场为主,产品主要是羊毛和小麦
A.①② B.②③ C.①③ D.③④
(2019石室中学)下图是我国某地双季稻产区水稻生产农事安排示意图,早稻收割与晚稻插秧须尽可能抓紧完成,俗称“双抢”,该地“双抢”期间以炎热干操天气为主。读图,据此完成14~16题。
14.该地区可能是()
A.河套平原B.华北平原C.东北平原D.江汉平原
15.该地区人均耕地不足的主要原因是()
A.河湖众多B.丘陵广布C.人口密度大D.平原面积小
16.该地区“双抢”期间抓紧时间完成农事活动的主要目的是()
A.力争雨季之前完成早稻收割B.力争雨季之前完成晚稻插秧
C.保障早稻生产所需的热量D.保障晚稻生产所需的热量
参考答案
【答案】1.A2.B
【答案】3.B4.D
【答案】5.D
【答案】6.C 7.B
【答案】8.B 9.D 10.A
【答案】11.D
【答案】12.C 13.D
【答案】14.D 15.C 16.D