


还剩39页未读,
继续阅读
2019届 二轮复习微专题8.1 农业与农业可持续发展学案 (全国通用) Word版含解析
展开
微专题 农业与农业可持续发展
【知识构建】
【知识精析】
一、区位的地理含义
(1)含义:一方面指该事物的位置(所以一定要重视区位与区域地理的关系),另一方面指该事物与其他事物的空间联系。
(2)区位因素与区位条件区别:区位因素与区位条件两者的内涵大体相似,但在答题要求上有明显的差异。区位因素一般要求说出影响因素即可,不必展开阐述与分析。区位条件则要从人地关系入手,从相互影响、彼此联系、发展变化的视角进行具体描述与阐释,强调过程分析。
二、农业区位条件描述方法
1.自然条件
(1)气候条件:
①温带大陆性气候、热带沙漠气候、地中海气候区:夏季(全年)光照、热量充足,昼夜温差大;利于光合作用和养分积累,农产品产量高、品质优;但夏季(全年)降水少、干燥,水源是农业生产的制约条件。
②温带海洋性气候区:终年温和湿润,利于牧草生长,对发展畜牧业有利;但雨天多,云量大,日照不足,不利于农作物的成熟。
③季风和热带草原气候区:夏季高温多雨、雨热同期,利于农作物的生长;但多种气象灾害影响生产。
(2)地形:冲积扇、冲积平原、河口三角洲、古老的高原,土层深厚,易于耕作。
(3)土壤:肥沃(黑土、紫色土、水稻土等)。
(4)水源:充足,灌溉便利(有丰富的地下水、河湖水、冰雪融水等)。
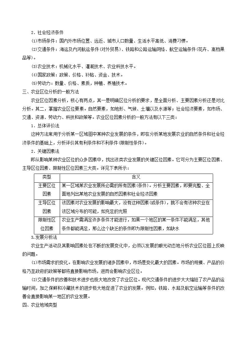
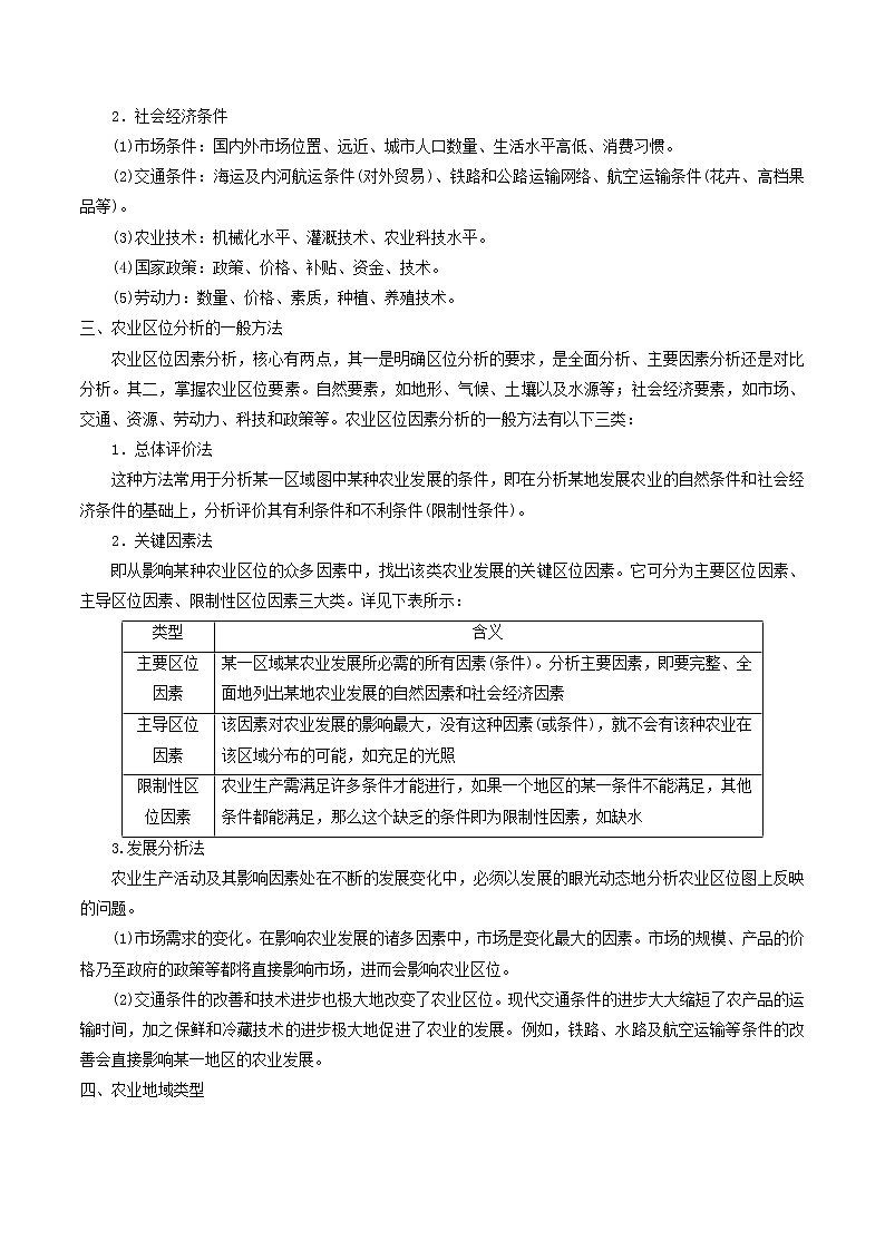
2.社会经济条件
(1)市场条件:国内外市场位置、远近、城市人口数量、生活水平高低、消费习惯。
(2)交通条件:海运及内河航运条件(对外贸易)、铁路和公路运输网络、航空运输条件(花卉、高档果品等)。
(3)农业技术:机械化水平、灌溉技术、农业科技水平。
(4)国家政策:政策、价格、补贴、资金、技术。
(5)劳动力:数量、价格、素质,种植、养殖技术。
三、农业区位分析的一般方法
农业区位因素分析,核心有两点,其一是明确区位分析的要求,是全面分析、主要因素分析还是对比分析。其二,掌握农业区位要素。自然要素,如地形、气候、土壤以及水源等;社会经济要素,如市场、交通、资源、劳动力、科技和政策等。农业区位因素分析的一般方法有以下三类:
1.总体评价法
这种方法常用于分析某一区域图中某种农业发展的条件,即在分析某地发展农业的自然条件和社会经济条件的基础上,分析评价其有利条件和不利条件(限制性条件)。
2.关键因素法
即从影响某种农业区位的众多因素中,找出该类农业发展的关键区位因素。它可分为主要区位因素、主导区位因素、限制性区位因素三大类。详见下表所示:
类型
含义
主要区位因素
某一区域某农业发展所必需的所有因素(条件)。分析主要因素,即要完整、全面地列出某地农业发展的自然因素和社会经济因素
主导区位因素
该因素对农业发展的影响最大,没有这种因素(或条件),就不会有该种农业在该区域分布的可能,如充足的光照
限制性区位因素
农业生产需满足许多条件才能进行,如果一个地区的某一条件不能满足,其他条件都能满足,那么这个缺乏的条件即为限制性因素,如缺水
3.发展分析法
农业生产活动及其影响因素处在不断的发展变化中,必须以发展的眼光动态地分析农业区位图上反映的问题。
(1)市场需求的变化。在影响农业发展的诸多因素中,市场是变化最大的因素。市场的规模、产品的价格乃至政府的政策等都将直接影响市场,进而会影响农业区位。
(2)交通条件的改善和技术进步也极大地改变了农业区位。现代交通条件的进步大大缩短了农产品的运输时间,加之保鲜和冷藏技术的进步极大地促进了农业的发展。例如,铁路、水路及航空运输等条件的改善会直接影响某一地区的农业发展。
四、农业地域类型
农业地域类型
分布地区
气候类型
区位条件
生产特点
解决措施
自然条件
社会经济条件
水稻种植业(季风水田农业)
集中分布在东亚、东南亚和南亚的季风区,以及东南亚的热带雨林区
温带季风、亚热带季风、热带季风气候
①气候高温多雨
②地形平坦、土层深厚
①劳动力丰富②种植历史悠久
③人口众多粮食需求大
①小农经营②单产高,商品率低③机械化水平低④水利工程量大
⑤科技水平低
①加大科技投入
②适度规模经营
③建设水利工程
商品谷物农业
美国、加拿大、澳大利亚、阿根廷、俄罗斯、乌克兰等地
主要是温带大陆气候
①气候温和、降水较多
②平原辽阔、地形平坦
③土壤肥沃
①交通便利②人口较少、人均土地数量多
③科技发达
①种植小麦和玉米
②生产规模大,机械化程度高
③家庭经营
④商品率高
降低能耗
大牧场放牧业
美国、澳大利亚、新西兰、阿根廷、南非等地
干旱、半干旱气候
①干旱、半干旱的温带大陆性气候,降水较少
②天然草场面积辽阔
①交通便利②地广人稀
①商品率高
②生产规模大
③经济效益好
①改善交通运输条件
②培育良种牛
③开辟水源
④种植饲料作物
混合
农业
欧洲,北美,南非,澳大利亚,新西兰等地
温带大陆气候、热带草原气候、温带海洋气候
①气候温和湿润,既利于谷物生长又可种植牧草
②地形平坦、土壤肥沃
③灌溉便利
①交通便利
②人口稀少
①小麦、牧羊混合经营
②规模大,机械化程度高
③家庭经营
④农业生态系统良性发展
⑤灵活的安排农事
⑥较强的市场适应性
①修建水利工程,跨地区调水
②合理安排农事活动
乳畜业
北美五大湖周围地区、西欧、中欧、澳大利亚、新西兰及大城市周围地区
温带海洋性气候、温带大陆性气候
①温带海洋性气候利于多汁牧草的生长。
②平原为主、土壤肥沃利于牧草和饲料作物生长
①西欧经济发达、城市化水平高。
②人们的饮食结构中乳畜产品比重大
①商品率高
②集约化程度高
③机械化水平高
①培育良种乳牛
②注重动物疫病的防治
五、判断农业地域类型的方法
(1)根据分布来判断:
农业地域类型分布的地域性比较明显,因此首先根据经纬度和陆地轮廓进行区域定位,根据区域自然条件和社会经济条件,联系其分布范围,确定该区域的具体农业地域类型。
(2)根据农业生产结构、产品性质判断:
首先,判断生产结构,季风水田农业、商品谷物农业均属于种植业,农业生产以种植业为主;大牧场放牧业、乳畜业在农业生产结构中以畜牧业为主。混合农业是两者兼而有之,而且产值构成相当。其次,结合其产品的商品率来判定。
(3)根据农业特点判断:
不同农业地域类型受其自然条件、社会经济条件和历史基础的影响和制约,表现出不同的特点,如下图所示。
(4)根据存在问题判断:
各农业地域类型的地理环境、生产特点不同,它们所面临的生产中的问题也不相同,反映出地域差异和自身生产特点,因此根据其存在的问题也可以判断所属农业地域类型。
【知识拓展】美国本土农业专业化地区分布示意图
六、区域农业可持续发展
1.区域农业可持续发展的模式分析
模式:①在哪里?(区域定位)→②有什么?(区域农业生产条件分析)→③怎么样?(区域农业布局特点及存在的问题)→④怎么办?(区域农业可持续发展的措施)
(1)区域农业发展条件评价:既要分析优势条件,又要找出制约因素。优势条件或制约因素一般从位置、自然条件(地形、气候等)、资源、交通、产业基础、政策等方面进行分析,在此基础上可确定区域产业发展方向。
(2)区域农业特点及其形成因素:区域农业特点的描述一般包括农业区位、农业类型、主要农产品、农业分布区、耕作制度、农业经营方式、农业现代化水平等方面。
(3)区域农业可持续发展中的问题及措施:针对限制性因素或人地关系矛盾,找出农业发展中存在的问题;遵循“人地协调、因地制宜、趋利避害”的原则提出措施建议,其分析模式可表达为:
区域可持续发展措施=因地制宜,确定农业发展方向+加快交通建设,加强区际联系+注意生态保护,实现良性循环。
2.区域农业发展问题分析
(1)自然条件中存在的制约因素:分析气候(光照、热量、降水)、地形、水源、土壤等自然条件存在的不足。
(2)产生的环境问题:分析区域内是否存在水土流失、土壤盐渍化、土地荒漠化等问题,并明确产生这些问题的原因。
(3)农业结构问题:分析区域农业发展是否存在农业类型不合理、农业结构单一等问题,并分析这些问题产生的原因。
3.农业发展方向分析
(1)根据优势定方向:根据当地优越的农业生产条件,进一步发展优势产业。
(2)根据问题定方向:根据区域农业发展存在的问题,因地制宜提出整治措施,确定农业调整方向。
(3)根据市场定方向:根据市场需求,确定区域农业发展方向,调整产业结构,对农产品进行深加工,增加农产品附加值。
七、区域农业可持续发展与其他要素的关系分析
要素
与区域农业可持续发展的关系
自然条件
不同的自然条件下,农业发展应因地制宜。如山区发展立体农业,珠江三角洲地区发展基塘农业
环境
农业发展过程中易产生水土流失、土地荒漠化、水体污染等问题;农业可持续发展的关键在于发展生态农业
城市
城市化使耕地面积减少,粮食减产,农业可持续发展受到威胁;同时又可催生出一些新兴的、经济效益更高的农业模式,如郊区农业、观光农业等
工业
工业为农业可持续发展提供机械等生产资料;农业为工业提供工业原料
人口
一定数量的人口是农业生产活动得以进行的保障,人口过多则会对土地造成压力;人口迁移有利于迁出地人地矛盾的缓和
信息技术
地理信息技术为农业可持续发展提供技术支持,如农业病虫害监测、精准农业等
八、农业生产活动对地理环境的影响分析
1.分析角度
一般情况下分析农业生产对地理环境的影响把握以下几个方面:
(1)地球面貌的变化:农业景观取代自然景观。
(2)对生态的影响:不合理的农业生产方式会给地理环境带来不利影响。在干旱、半干旱地区,过度放牧造成草场退化,容易引起土地荒漠化;不合理的灌溉容易导致土壤盐碱化;山区、黄土区毁林开荒会造成水土流失;迁移农业会导致森林减少、气候变化等。
(3)对环境的影响:农药、化肥的使用导致土壤、大气、水体污染。
2.对策分析
根据不同的农业问题提出针对性措施;根据因地制宜的原则,促进农业的可持续发展。
(1)平原区:土地增肥,增施有机肥,防止土壤肥力下降;调整农业结构,发展多种经营和生态农业。
(2)林区:退耕还林;森林资源综合开发利用。
(3)丘陵山区:封山育林,保持水土;发展立体农业。
(4)牧区:退耕还草,规定合理载畜量,培育人工草场,轮牧。
(5)灌溉农业区:发展节水农业;合理灌溉,防止土壤盐渍化;兴修水利,保证灌溉水源。
(6)环境问题:合理使用化肥、农药,发展生态农业。
九、我国主要农业区的区位条件与可持续发展
1. 主要农业区的区位条件
(1)东北商品粮农业区。
①优势:夏季日照时间长,雨热同期;地势平坦,土壤肥沃,水源充足;人均耕地多;重工业基地提供农业机械。
②不足:冬季气温低,热量不足。
(2)西北灌溉农业区。
①优势:日照充足,昼夜温差大;地势平坦,有灌溉水源;地广人稀,地价低。
②不足:水资源缺乏。
(3)华北旱作农业区。
①优势:夏季高温多雨,光热充足,地形平坦,土壤肥沃。
②不足:水源不足;旱涝、盐碱、风沙危害严重。
(4)青藏高原河谷农业区。
①优势:与高原相比,海拔较低,气温较高;光照充足,昼夜温差大;地势平坦,水源充足。
②不足:与我国东部地区相比热量不足。
(5)南方水田农业区。
①优势:光、热、水资源丰富,组合较好;劳动力丰富,邻近商品粮基地和工业基地,交通便利,市场广阔。
②不足:春季低温多雨;涝渍、伏旱、台风等危害严重。
2.农业生产存在问题分析思路
问题往往是与原因联系在一起的。农业生产中存在的问题主要从两个方面分析:一是对土地资源、水资源不合理利用产生的生态方面的问题,如土壤盐碱化、沙化等;二是人类为追求农业生产的高利润,过度投入化肥、农药等,造成土壤环境的污染和农产品的污染。
3.农业可持续发展措施的分析思路
(1)因地制宜,合理布局,发展特色农业(或建设商品性生产基地)。
(2)国家政策、资金扶持,加强水利等农业基础设施建设。
(3)调整产业结构,发展多种经营。
(4)科技兴农,发展优质高效农业。
(5)推进农业的区域化、专业化、产业化,发展农产品加工业,延长产业链。
(6)积极开拓市场,树立品牌意识。
(7)保护生态环境,发展生态农业,生产无公害农产品。
【高考例析】(2018海南地理)荷兰位于欧洲西部,利用温室无土栽培方式种植花卉、蔬菜,技术先进。山东某蔬菜生产企业在荷兰投资兴建蔬莱生产基地,同样釆用温室种植。据此完成下面小题。
1.荷兰吸引山东蔬菜生产企业投资兴建蔬菜生产基地的优势条件是
A. 生产技术先进
B. 交通运输便捷
C. 自然条件优越
D. 生产成本低廉
2.山东蔬菜生产企业在荷兰兴建蔬菜生产基地的根本目的是
A. 满足国内需求
B. 拓展国际市场
C. 提高研发水平
D. 增强国际影响
1.A 本题主要考查学生获取和解读信息的能力,材料“利用温室无土栽培方式种植花卉、蔬菜,技术先进”说明荷兰的区位优势为生产技术先进,故A正确。和荷兰相比,山东生产成本更低;荷兰纬度较山东高,因此自然条件优越不符合事实;我国山东省交通便利,因此在交通上荷兰无明显优势。故 B、C、D错误。
2.B 在农业生产的区位因素中,市场因素最终决定农产品的类型和产量。中国和荷兰相距遥远,产自荷兰的蔬菜用来满足我国市场需求,其运输和保鲜成本较高,但是可以就近拓展欧洲市场,故B正确、A错误。提高研发水平不是根本目的;到荷兰兴建蔬菜生产基地不会增强国际影响。故C、D错误。
【点睛】本题解答的关键是注意题干要求“根本目的”
【素养提升】
一、选择题
(福建省厦门市2018届高三第二次质量检查)苹果为落叶乔木,生长季为4~10月。苹果园的传统生产方式为定期松土、清除杂草(简称清耕),近年来土壤覆盖技术得以广泛应用。不同覆盖方式下,土壤的水分、温度和有机质差异显著。下图示意黄土高原南部某苹果园3~9月不同生产方式下土壤水分的月份变化。据此完成1~3题。
1.与其他生产方式相比,该果园生草覆盖下7~9月土壤水分较少的原因是
A. 土壤蒸发较多 B. 草类生长耗水 C. 径流流失较多 D. 果树生长繁盛
2.夏季晴天时,该果园白膜覆盖区较黑膜覆盖区
A. 白天气温高 B. 气温日较差大 C. 白天土温高 D. 土温日较差小
3.该果园土壤有机质含量最高的是
A. 清耕区 B. 黑膜覆盖区 C. 白膜覆盖区 D. 生草覆盖区
1.B 不同覆盖方式下,土壤的水分、温度和有机质差异显著,与其他生产方式相比,该果园生草覆盖下7~9月土壤水分较少的原因是草类生长耗水,所以B正确。
2.C 苹果园的传统生产方式为定期松土、清除杂草,近年来土壤覆盖技术得以广泛应用。不同覆盖方式下,土壤的水分、温度和有机质差异显著,夏季晴天时,该果园白膜覆盖区较黑膜覆盖区白天土温高,所以C正确。
3.D 果园覆盖管理技术是指在果园果树周围的土壤表面覆盖一层秸秆、青草或者其他无机物的管理措施,过覆盖技术达到增加土壤有机质,减少水土流失的作用,该果园土壤有机质含量最高的是生草覆盖区,所以D正确。
(广东省中山市第一中学2018届高三七校联合体考前冲刺)陕西省兴平市时下村是有600多年历史的“挂面村”,家家户户手工制作的细如发丝的空心挂面,畅销新疆、甘肃、山西、宁夏等地,冬季是制作挂面的最佳时期,村子里到处挂满了雪白整齐的挂面,场面蔚为壮观。据此完成4~6题。
4.对时下村成为“挂面村”影响较大的是( )
A. 历史悠久 B. 品质独特 C. 饮食习惯 D. 无添加剂
5.每年年底都是时下村制作和销售挂面的黄金季节,主要原因是( )
A. 劳动力空闲 B. 原材料充足 C. 气候条件好 D. 市场需求大
6.时下村挂面制作工艺拟申报非物质文化遗产项目,其目的是( )
A. 吸引游客 B. 打造品牌 C. 传承工艺 D. 拓展市场
4.B 根据材料,陕西省兴平市时下村是有600多年历史的“挂面村”,被称为“挂面村”源于其历史悠久,但能让其保持长盛不衰的内在原因是该地挂面的品质独特。饮食习惯、无添加剂都不是区域产品的特性,更不是称号的原因,据此选B。
5.D 制作挂面需要气候条件,从秋到来年春都适合晾晒制作,但每年年底都是时下村制作和销售挂面的黄金季节,这是因为此时是中国农历春节及年假期间,市场需求大,刺激了挂面市场的兴盛,选D。劳动力空闲、原材料充足不是形成销售黄金季节的条件。
6.C 挂面制作是一项技艺、手艺,时下村挂面制作工艺拟申报非物质文化遗产项目,其目的是传承工艺,并不是吸引游客、开拓市场。时下挂面已经是个品牌。申报非物质文化遗产项目,可以从更广的层面保护该技艺不被遗失,选C。
(广东省佛山市南海区桂城中学2018届高三七校联合体考前冲刺交流)读世界主要小麦生产国产量变化图。据此回答7~8题。
7.本世纪以来,导致中国小麦年产量持续下降的原因最可能是( )
A. 气候变暖,病虫害增多 B. 城市化加快,耕地面积减少
C. 流水冲刷,土壤肥力下降 D. 国内价格下降,种植面积减少
8.美国小麦年产量一直比加拿大高的主要原因是( )
A. 种植面积大 B. 人口数量多 C. 气候温暖湿润 D. 黑土土壤肥沃
7.D 影响农民种植作物积极性的主要因素是利润。本世纪以来,导致中国小麦年产量持续下降的原因最可能是国内价格下降,影响农民积极性,种植面积减少,D对。气候变暖,病虫害增多;流水冲刷,土壤肥力下降,不是种植面积减少的原因,A、C错。我国控制城市发展规模,占用耕地面积没有明显增加,B错。
8.A 美国小麦年产量一直比加拿大高的主要原因是种植面积大,美国耕地面积广,加拿大耕地主要分布在纬度较低的南部地带,耕地少,A对。人口数量多不是产量一直高的原因,B错。气候温暖湿润、黑土土壤肥沃对产量有影响,不是年产量大的主要原因,C、D错。
(广东省惠州市2019届高三第一次调研考试)奈曼沙漠位于内蒙古东部的科尔沁沙地南缘,大兴安岭东侧。这里黄沙遍布,但某团队却通过在地下0.8—1米处铺设特制的衬膜,在该地成功开垦出万亩稻田。据此完成9~11题。
9.与长江中下游地区相比,奈曼沙漠种植水稻的有利条件是
A. 热量充足 B. 地形平坦 C. 光照充足 D. 土壤肥沃
10.该地种植水稻的主要水源来自于
A. 地下水 B. 河流水 C. 大气降水 D. 冰雪融水
11.该地稻田地下铺设特制的衬膜的主要目的是
A. 增加肥力 B. 减少蒸发 C. 阻隔沙尘 D. 防止渗漏
9.C 由材料可知,该地位于内蒙古东部的科尔沁沙地南缘,大兴安岭东侧,黄沙遍布,沙质土壤较长江中下游地区的水稻土贫瘠,D项错误;该地纬度高,热量没有长江中下游地区充足,A项错误;该地位于大兴安岭东侧,地势起伏,不如长江中下游地区地形平坦,B项错误;该地为温带大陆性气候,气候干旱,降水较少,光照充足,而长江中下游地区为亚热带季风气候,气候温和湿润,晴天比奈曼沙漠少,光照条件不如奈曼沙漠,故C项正确。
10.A 该地气候干旱,降水较少,C项错误;冰雪融水主要集中在春节,无法满足水稻种植的需求,D项错误;科尔沁沙地,黄沙遍布,河流较少,径流量小,水量不足,B项错误;该地种植水稻的主要水源来自于地下水,故A项正确。
11.D 该地为沙漠,遍布黄沙,水源容易下渗,稻田地下铺设特制的衬膜的主要目的是防止渗漏,故D项正确。
(黑龙江省2018年普通高等学校招生全国统一考试 仿真模拟(九))现代经济社会分工的不断细化,农业自给自足分户经营的传统模式正在被现代经营模式所取代,并逐步形成链条完整,与工业、商业有机结合的产业体系,也就是我们这里所说的现代农业产业链.读中国新农业产业链示意图,完成12~14题。
12.影响该产业链发展的最主要因素是 ( )
A. 气候 B. 劳动力 C. 市场 D. 科技
13.该产业链的形成使得农业风险加大,这种被“加大”的风险更容易来自于()
A. 产前和生产环节 B. 生产和加工环节 C. 加工和流通环节 D. 流通和消费环节
14.下列措施中,解决农业风险问题最有效的是 ( )
A. 控制人口,遏制耕地面积减少 B. 扩大灌溉面积,降低生产成本
C. 节能减排,治理环境污染 D. 促进农业信息服务,调整农业补贴制度
12.C 当今时代的农业为商品农业,专业化程度越来越高,市场影响农业生产的类型与规模,对现代农业产业链影响最大,C项正确。故选C。
13.D 流通和消费环节位于产业链末端,直接关系到产品的市场需求,该环节的问题会传导到上游的每个环节,D项正确。故选D。
14.D 考查农业生产,对学生的逻辑分析能力要求较高。现阶段,农业生产的规模及效益越来越取决于市场状况,农业信息是准确把握市场的关键,而调整农业补贴政策能更有效地应对不利的市场形势,D项正确。故选D。
(湖南省衡阳市2018届高三第三次联考(三模))农作物覆盖度反映了农作物进行光合作用面积的大小以及农作物生长茂盛的程度,我国
华北平原光热资源丰富,同一农业耕作区内,不同农作物的覆盖度差异明显。图4示意华北
平原某地农作物覆盖度变化趋势。据此完成15~16题。
15.夏季农作物覆盖度大于春季农作物覆盖度,其原因最可能是
A. 两个时期农作物不同,其植株密度、叶片大小、植茎高度不相同
B. 两个时期太阳光照差异显著,农作物光合作用强度不一样
C. 4、5月份华北地区有春旱,影响了农作物生长
D. 由施肥、灌溉等人为因素导致的
16.与前后两个波峰对应的农作物分别是
A. 春小麦与冬小麦 B. 冬小麦与玉米 C. 春小麦与高梁 D. 水稻与棉花
15.A 农作物覆盖度反映了农作物进行光合作用面积的大小以及农作物生长茂盛的程度。夏季农作物覆盖度大于春季农作物覆盖度,其原因最可能是两个时期农作物不同,其植株密度、叶片大小、植茎高度不相同,A对。太阳光照差异不影响光合作用面积大小,B错。4、5月份华北地区有春旱,现在农业灌溉系统完善,不是农作物覆盖度低的主要原因,C错。由施肥、灌溉等人为因素在春季、夏季都存在,不是差异的主要原因,D错。
16.B 图示为华北地区,主要农作物是冬小麦和玉米。6月份冬小麦收获,新播种作物玉米还未成长起来,农作物覆盖度低。与前后两个波峰对应的农作物分别是冬小麦与玉米,B对。春小麦生长在东北地区,华北地区抽水,水稻不是主要作物,A、C、D错。
点睛:农作物覆盖度反映了农作物进行光合作用面积的大小以及农作物生长茂盛的程度。夏季农作物覆盖度大于春季农作物覆盖度,主要是两个时期农作物不同,其植株密度、叶片大小、植茎高度不相同。华北地区主要农作物是冬小麦和玉米。
(福建省南平市2018届高三下学期第二次(5月)综合质量检查)以色列南部某农业区内,在作物根部安装有特殊凹槽的塑料盆,如图所示,据此完成17~19题。
17.在作物根部安装有特殊凹槽的塑料盆的主要目的是
A. 对作物根部保温 B. 收集露水和雨水
C. 抑制杂草的生长 D. 抑制风力侵蚀土壤
18.塑料盆内不是平滑的,而是有许多凹槽,凹槽可以
A. 防止高温膨胀变形 B. 增加对阳光的有效反射
C. 增加与空气的接触面积 D. 增加底部空间,利于根部生长
19.该地将农产品销往欧洲效益最佳的季节是
A. 春季 B. 夏季 C. 秋季 D. 冬季
17.B 以色列主要属于干热的地中海气候,南部区域则属半干燥型气候,白天暖热,夜晚凉爽。在作物根部安装有特殊凹槽的塑料盆的主要目的是收集露水和雨水,缓解缺水问题,B对。没有形成密闭空间,不能对作物根部保温,A错。覆盖在植物根部,抑制杂草的生长、抑制风力侵蚀土壤有一定作用,不是主要目的,C、D错。
18.C 塑料盆内不是平滑的,而是有许多凹槽,凹槽可以增加与空气的接触面积,增加空气中水汽凝结成露水的可能性,C对。安装在作物根部,暴露在阳光下,目的不会是防止高温膨胀变形作,A错。凹槽越多,能减少对阳光的有效反射,B错。位于地表,不能增加底部空间,D错。
19.D 欧洲大部分地区纬度较高,热量不足,冬季作物不能生长。以色列纬度较低,冬季农产品长势好,该地将农产品销往欧洲效益最佳的季节是冬季,D对。春季、秋季、夏季等区域间差异小,不是最佳季节,A、B、C错。
点睛:以色列主要属于干热的地中海气候,南部区域则属半干燥型气候,白天暖热,夜晚凉爽。在作物根部安装有特殊凹槽的塑料盆的主要目的是收集露水和雨水,缓解缺水问题。凹槽可以增加与空气的接触面积,增加空气中水汽凝结成露水的可能性。
(黑龙江省大庆实验中学2018届高三得分训练(三))瓦罕走廊是帕米尔高原南端和兴都库什山脉北段之间的一个山谷,平均海拔4000多米,是中国与阿富汗联系的陆上唯一通道,“春种秋收夏游牧”是这里祖祖辈辈的生产方式。读图,回答20~21题。
20.图文信息表明,瓦罕走廊
A. 春季降水丰富,适宜作物的播种 B. 夏季是农业生产最繁忙的季节
C. 热量条件决定了农业生产方式 D. 冬季寒冷,没有农业生产活动
21.瓦罕走廊的农业地域类型属于
A. 传统混合农业 B. 迁移农业 C. 游牧业 D. 传统旱作农业
20.C 由题中信息可知,瓦罕走廊位于内陆高原,地势高、气温低,受海洋影响小,降水少。因此, “春种秋收夏游牧” 的农业生产方式主要受热量影响;“春种”的水源主要来自高山积雪融水;与“春种秋收”相比,“夏游牧 ”相对清闲,故C正确,A、B错误。从牧业生产角度看,“冬季寒冷,没有农业生产活动”不符合事实,故D错误。
21.C 瓦罕走廊地位于内陆高原 受地形和气候影响,当地以畜牧业为主,材料“春种秋收夏游牧”表明畜牧业为游牧业,故C正确。
(广西柳州高级中学2018届高三5月冲刺模拟)水稻“侧深施肥”是在水稻插秧机上安装“侧深施肥”装置,在插秧的同时在离水稻秧苗根部2~3cm处,将肥料施入深度约5cm的土壤中。水稻“侧深施肥”技术在日本应用较早,2013年黑龙江建三江管理局引进了日本企业生产的“侧深施肥”插秧机,在建三江农场水稻田进行试验。但在试验过程中发现,国现有水稻专用肥颗粒硬度低、吸湿性大,容易黏结、堵塞施肥机的施肥管,影响施肥机的使用效率。据此完成22~24题。
22.我国在引进“侧深施肥”插秧机后,最迫切需要突破的技术是
A. 水稻良种培育技术 B. 插秧机大型化技术
C. 新型肥料生产技术 D. 病虫害防治技术
23.推广水稻“侧深施肥”技术产生的显著效益是
A. 延长水稻产业链 B. 降低水稻生产成本
C. 增加农业劳动力需求 D. 解决土壤污染问题
24.下列地区中,最适合推广水稻“侧深施肥”技术的是
A. 江汉平原 B. 河西走廊 C. 华北平原 D. 湟水谷地
22.C 根据材料,试验过程中发现,中国现有水稻专用肥颗粒硬度低、吸湿性大,容易黏结、堵塞施肥机的施肥管,影响施肥机的使用效率,中国在引|进侧深施肥插秧机后,最迫切需要突破的技术是新型肥料生产技术,C对。水稻良种培育技术、插秧机大型化技术、病虫害防治技术与当前施肥机的使用效率无关,不是最迫切需要的,A、B、D错。故选C。
23.B 推广水稻侧深施肥技术产生的显著效益是提高生产效率,降低水稻生产成本,B对。增加施肥技术,没有延长水稻产业链,A错;减少农业劳动力需求,C错;与解决土壤污染问题无关,D错。故选B。
24.A 江汉平原是我国水稻主要产区 ,最适合推广水稻侧深施施肥技术的是江汉平原,A对。河西走廊是绿洲农业,不是水稻产区,B错;华北平原是旱作农业,不是水稻产区,C错。青藏高原湟水谷地是高寒农业,D错。故选A。
(福建省南平市高级中学2018届高三高考信息卷)富平县位于陕西省中部,自然条件得天独厚,是世界闻名的柿子优产区,产品远销日本、韩国及俄罗斯等地。下图示意富平县各月平均降水量。据此完成25~27题。
25.富平县7—9月降水较多,最有利于
A. 柿树光合作用 B. 柿树枝芽萌发 C. 柿果糖分积累 D. 柿果长大增重
26.降水是富平县柿子产区土壤的主要补给水源。从有利于柿树生长的角度分析,土壤最需要保墒的季节是
A. 春季 B. 夏季 C. 秋季 D. 冬季
27.柿饼晾晒期一般在10月20日至12月10日。此时有利于柿饼晾晒的天气条件有
①风力较小②秋高气爽③空气干燥④寒潮多发
A. ①② B. ②③ C. ③④ D. ①④
25.D 富平县7—9月降水较多,水热充足,最有利于柿果长大增重,D对。阴天多,柿树光合作用弱,A错。柿树枝芽萌发是在春季,B错。晴天多,昼夜温差大,有利于柿果糖分积累,C错。
26.A 降水是富平县柿子产区土壤的主要补给水源。从有利于柿树生长的角度分析,春季气温回升,枝芽萌发,遮荫效果差,土壤最需要保墒的季节是春季,A错。夏季枝叶茂盛,遮荫效果好,B错。秋季落叶覆盖地表,水分蒸发少,C错。冬季气温低,蒸发弱,D错。
27.B 柿饼晾晒期一般在10月20日至12月10日。此时有利于柿饼晾晒的天气条件有秋高气爽,空气干燥,利于水分蒸发,②、③对。风力较小,寒潮多发,蒸发慢,不利于晾晒,①④错。B对,A、C、D错。
(广东省华南师范大学附中2018届高三第三次模拟)五常市地处黑龙江省南部,区内独特的地理、气候条件,加上种植成熟期长的优质品种的水稻,使五常大米与众不同,大米中可速溶的双链糖积累较多,对人体健康非常有益。颗粒饱满,香味浓郁,素有“贡米”之称。读“五常市地理位置示意图”,回答28~30题。
28.影响五常大米种植形成区域特色和规模化经营的因素有
A. 交通和市场 B. 技术和土壤 C. 气候和市场 D. 政策和土壤
29.五常市形成了一批集生产、加工、销售、收购、仓储为一体的具有较强实力的综合性稻米加工企业,这种产业集聚的优势是
A. 劳动力廉价丰富 B. 政策支持
C. 靠近原料产地 D. 接近消费市场
30.五常市的稻米生产模式带给我们的启示是
A. 完善农田基础设施建设 B. 提高农民种粮积极性
C. 加强新品种的选育 D. 因地制宜发挥特色农产品优势
28.C 市场最终决定农业生产的类型和规模,因此该地规模化经营的主要因素是市场,BD排除;据材料可知,该地因纬度高气温低热量不足,因此作物生长期长,大米中可速溶的双链糖积累较多,形成特色,即气候因素,C正确,A错误。故选C。
29.C 据材料可知,五常市特色稻米种植,因此五常市形成了一批集生产、加工、销售、收购、仓储为一体的具有较强实力的综合性稻米加工企业,这种产业集聚的优势是接近原料产地。故选A。
30.D 农业生产要因地制宜,五常市的稻米生产模式是在当地优质特色稻米产地的基础上进行深加工,延长产业链,增加了附加值,从而提高了经济效益。故选D。
(福建省福州第一中学2018届高三5月高考模拟)我国某农户在自家菜地进行蔬菜的天然种植。下图示意该农户部分蔬菜种植的活动安排。读图回答31~33题。
31.该农户可能位于
A. 拉萨 B. 长春 C. 福州 D. 郑州
32.蔬菜育苗后进行移栽时,生命力较弱。该农户移栽茄子幼苗成活率最高的时段是
A. 晴天上午 B. 晴天傍晚
C. 阴天上午 D. 阴天傍晚
33.该农户的胡萝卜生长期间,当地现象可信的是
A. 盛行南风 B. 月温渐低
C. 日出东南 D. 白昼渐短
31.C 读材料及图形可知,该农户在自家菜地进行蔬菜的天然种植,根据菜花恶霜冻,茄子喜高温,强日照的生长习性,说明该地位于南方地区,纬度较低,气温较高,故选C。
32.D 读题干可知,蔬菜育苗后进行移栽时,生命力较弱。移栽茄子是要使幼苗带有泥土,且土层要保湿,要避免强光暴晒,忌大风、高温,大风、高温会使蒸发加剧,故移栽茄子幼苗成活率最高的时段是阴天无大风的傍晚。故选D。
33.B 读图可知,该农户的胡萝卜生长期间是9-12月,我国位于北半球,此时该地盛行西北风,A错误;9-12月北半球进入秋冬季节,正午太阳高度较小及昼长较短,月温渐低,B正确;9月23日之前,北半球昼长夜短,日出东北,随后北半球昼短夜长,日出东南,C错误;9-12月期间的12月22日之后,太阳直射点在南半球且向北移,北半球白昼渐长,D错误。故选B。
(河南省巩义市市直高中2018年高中毕业班模拟考试)河套灌区(下图)位于内蒙古自治区中部的河套平原,是引黄河水灌溉的自流灌溉区。河套灌区有一种特殊的传统灌溉制度——秋浇(农作物收割后的浇灌,每年从9月底开始到11月初结束,是该灌区一年中用水量最大的一次)。据此完成34~36题。
34.导致图示甲、乙两区域景观差异的原因最可能是
A. 海拔差异 B. 热量差异
C. 土质差异 D. 降水差异
35.河套灌区中修建的水闸,其作用是
A. 发电 B. 防洪 C. 灌溉 D. 水产养殖
36.河套灌区进行秋浇,其目的是
①秋后淋盐 ②冬季保温 ③春季保墒(土壤湿度) ④秋播
A. ①② B. ①③ C. ②③ D. ①④
34.A 图示甲位于河套平原区,乙位于黄土高原区,导致两区域景观差异的原因最可能是海拔差异,A对。都属于温带季风气候区,热量差异、降水差异不明显,B、D错。气候相同,土质差异小,不是景观差异主要原因,C错。
35.C 河套灌区中修建的水闸,其作用是灌溉,控制水流,引水自流灌溉,C对。水闸分布在引黄河水灌溉的自流灌溉区,落差很小,不能用来发电、防洪,A、B错。水闸分布在灌渠上,水产养殖不是主要功能,D错。
36.B 河套灌区进行秋浇,秋季气温降低,作物收获,水分吸收、蒸发减少,下渗增多,其目的是利于秋后淋盐,①对。没有越冬作物,冬季保温不是主要目的,②错。土壤冬季冻结,春季融化,有利于春季保墒,保障土壤湿度,③对。纬度较高,冬季寒冷,没有秋播活动,④错。A、C、D错,B对。
(2017·课标卷Ⅰ)我国某地为保证葡萄植株安全越冬,采用双层覆膜技术(两层覆膜间留有一定空间),效果显著。下图中的曲线示意当地寒冷期(12月至次年2月)丰、枯雪年的平均气温日变化和丰、枯雪年的膜内平均温度日变化。据此完成37~39题。
37. 图中表示枯雪年膜内平均温度日变化的曲线是( )
A. ① B. ② C. ③ D. ④
38. 该地寒冷期( )
A. 最低气温高于-16℃ B. 气温日变化因积雪状况差异较大
C. 膜内温度日变化因积雪状况差异较大 D. 膜内温度日变化与气温日变化一致
39. 该地可能位于( )
A. 吉林省 B. 河北省 C. 山西省 D. 新疆维吾尔自治区
37.B 覆膜是为了保温,故膜内温度一定高于膜外,所以排除C、D.枯雪年空气中水分含量少,大气对太阳辐射的削弱作用和保温作用都弱,所以昼夜温差大,选B.
38.C 从图中看,该地任何时候气温均高于-16℃,排除A。无论是丰雪期还是枯雪期,气温日变化均为7℃左右,排除B.通过①②与③④对比,膜内温度日变化与气温日变化有明显差异,故D错。由第9题分析可知膜内温度日变化因积雪状况差异较大,B正确。
39.D 由图表可知,该地寒冷期气温可以达到-16℃左右,说明地理位置上较靠北,可能为华北北部、东北或西北。一天中,气温最高的时间是地方时14:00左右,而该地气温最高的时间是北京时间16:00左右,说明该地在北京以西约30°的地方,可判断为西北。加之该地大量种植葡萄,也为判定为西北提供了支撑条件。
(2016·全国甲卷)庄园经济是一种实现农业资源集聚化、生产规模化、经营多元化、管理企业化、建设生态化的经营组织模式。某县生产的优质铁观音茶获得“中国地理标志”认证。该县茶企业通过整合特色山水,建设集茶树种植、茶叶加工储存、旅游和文化为一体的现代茶庄园。据此完成40~41题。
40.发展庄园经济的前提条件是当地拥有( )
A.丰富廉价的劳动力 B.知名品牌的农产品
C.发达便捷的交通网 D.高精尖的技术水平
41.与传统的茶园相比,现代茶庄园的突出优势是( )
A.品牌更多,环境更优
B.市场更广,产品价格更低
C.产品更多,效益更高
D.投入更少,生产成本更低
40.B 从题目材料中“某县生产的优质铁观音茶获得‘中国地理标志’认证”可知,发展庄园经济的前提条件是当地具有知名品牌的农产品,故选项B正确。
41.C 根据题目材料可知,庄园经济“生产规模化、经营多元化”,可使现代茶庄园产品更多,效益更高,故选项C正确;因庄园经济是依托知名品牌发展起来的,因此“品牌更多”不是突出优势,故选项A错误;现代茶庄园生产优质产品,产品价格较高,故选项B错误;现代茶庄园是集约化、生态化经营,往往投入更多,故选项D错误。
(2016·海南地理)下图所示区域中,秋明、汉特—曼西斯克等城市的蔬菜供应主要依靠进口,波动较大。2014年起,这些城市郊区以及周边地区采用荷兰等国的技术,修建了大型温室蔬菜培植基地,生产的蔬菜可满足当地约20%的需求。据此完成42~44题。
42.该地区蔬菜种植的限制性自然因素是( )
A.热量 B.水分 C.光照 D.土壤
43.该地区利用温室培植蔬菜的优势条件是( )
A.劳动力成本低 B.生产技术先进
C.种植历史悠久 D.能源供应充足
44.该地区扶持温室蔬菜培植基地建设的直接目的是( )
A.减少蔬菜对外依赖 B.增加农业经济收入
C.改善当地种植结构 D.提高土地利用效率
42.A 该地区纬度较高,气温较低,农业生产的限制性因素是热量不足。故选A。
43.D 从材料中提取信息“2014年起,这些城市郊区以及周边地区采用荷兰等国的技术”,说明该地区的温室培植蔬菜的生产技术比较差,同时说明该地区温室种植刚起步不久,称不上历史悠久。该地区经济发达,人口较少,劳动力的成本较高,但该地区具有丰富的天然气和石油资源,能为温室培植提供充足的能源。故选D。
44.A 从材料中提取信息“蔬菜供应主要依靠进口”和该地区引进的温室培植“生产的蔬菜可满足当地约20%的需求”,说明政策扶持最直接的目的是让蔬菜尽可能满足当地需求,减少对外依赖。故选A。
二、综合题
46. (2017全国卷III)阅读图文材料,完成下列要求。
西班牙是欧洲发达国家中发展水平相对较低的国家。西班牙阿尔梅里亚省(位置见图a)的甲地附近干旱少雨。1956年当地勘探到深层地下水后,灌溉农业得到发展。1971年引入滴灌技术,日光温室(不需人工增温)快速普及,生产的蔬菜、瓜果等农产品出口量大增,主要出口西班牙以北的欧洲发达国家。20世纪90年代以后,甲地温室农业进入集温室安装维护、良种培育与供应、产品销售、物流等为一体的集群式发展阶段,产品出口量加速增长。图b示意甲地最低气温和降水量的年内变化。
a b
(1)从气候角度分析甲地普及日光温室的原因。
(2)分析20世纪70~80年代甲地温室生产的农产品出口西班牙以北欧洲发达国家的优势条件。
(3)分析甲地温室农业集群式发展对提高农产品出口竞争力的作用。
(4)你是否赞同在甲地扩大温室农业生产规模?请表明态度并说明理由。
【答案】
(1)地处地中海沿岸,冬季温和(最冷月最低气温为8℃左右),日光温室可满足蔬菜、瓜果生长需要;当地干旱少雨,日光温室可减少蒸发,提高水资源利用效率。
(2)蔬菜、瓜果成熟早,可反季节供应;冬季气候温和,温室设备简单,不需要加温,生产成本低;劳动力价格相对低廉。
(3)有利于新品种、新技术的推广,保持产品质量的优势;能及时维护、更新各种设施、设备,保证生产的稳定和供应的连续;完善的销售网络与现代物流业,能将农产品快速运达市场。
(4)赞同理由:当地气候条件适宜,温室农业技术基础好,有一定的发展空间;经济效益高,增加就业,带动相关产业发展等。
不赞同理由:沿海平原土地有限,地表水资源缺乏,扩大生产规模将会增加水资源、土地资源供给压力;过度开采地下水,可能导致海水入侵等环境问题。
【解析】
(1)解题此题需要从看清限制性要求条件,从气候角度分析,也就不外乎从气温、光照、降水等方面分析,该地属于地中海气候,光照充足,气温相对较高,不要人工增温,虽然该地干旱少雨,但是有深层地下水,及滴管技术发展,这都是甲地普及日光温室的原因。
(2)农产品出口到西班牙以北欧洲发达国家的优势条件可以从运输距离近,降低运输成本;该地发展水平较低,劳动力价格低,生产成本低;有丰富种植经验;欧洲发达国家对农产品需求量大,价格较高。
(3)分析温室农业集群式发展对提高农产品窗口竞争力的作用,集群式发展便于提高产量,降低成本,获得规模效益,也有利于加强优良品种培育,相互协作,减少无序竞争,形成品牌。
(4)这是个开放性设问。可以赞同也可以不赞同,赞同,可以从扩大生产规模,可以利用原有的优势条件,降低成本,获取规模效益等方面回答;不赞同,可以从该地水资源缺乏,及大规模生产后可能导致市场价格降低等方面回答。
47.(2016全国卷1) 阅读图文材料,完成下列要求。
茉莉喜高温,抗寒性差,25℃ 以上才能孕育花蕾,32—37℃ 是花蕾成熟开放的最适温度。喜光。根系发达。生长旺季要求水分充足,但土壤过湿不利于其根系发育。开花季节,于天黑之前采成熟花蕾,花蕾开放吐香时间从20时左右至次日10时左右,是将茶叶染上花香、制作茉莉花茶的最佳时间。
广西横县种植茉莉花历史悠久。改革开放后,茉莉花茶市场需求旺,横县开始扩大茉莉种植规模。1983年,在广西首次举办的茉莉花茶评比中,横县茉莉花茶一举夺魁。至20世纪90年代,我国茉莉花茶生产重心开始从东南沿海地区向横县转移。2000年,横县获“中国茉莉之乡”的称号。目前,横县的茉莉鲜花和茉莉花茶产量占全国总产量80%以上,占世界总产量60%以上。图5示意横县在广西的位置和范围。
(1)与江苏、浙江相比,说明横县有利于茉莉生长的气候条件。
(2)横县地形以河流冲积平原为主,茉莉主要种植在平原地势较高的旱地上。试解释冲积平原地势较高的旱地有利于茉莉种植的原因。
(3)目前横县县城集聚了100多家茉莉花茶厂。分析横县县城集聚众多茉莉花茶厂的原因。
(4)请在下列两个问题中,选择其中一个问题作答。如果多做,则按所做的第一个问题计分。
问题①:说明横县茉莉花茶产业的发展经验对我国一些贫困县脱贫致富的启示。
问题②:为以茉莉种植为基础的横县经济进一步发展提出建议。
【答案】
(1)横县位于北回归线以南,高温期较长;高温期湿度较高(降水较多)。(而江浙一带或梅雨期过湿。或伏旱期过旱且时有超过37℃的高温);冬季受寒潮影响较小,气温较高。
(2)(冲积平原地势较高的旱地)平坦便于种植;排水良好,土壤不会过湿;离河较近,便于灌溉,且不易受洪水侵袭;土层深厚且疏松,利于茉莉根系发育;冲积平原土壤肥沃。
(3)(茉莉花茶生产应接近茉莉花产地。)横县茉莉花生产规模大,花源供应充足且品质佳;县城交通使得,便于收集茉莉花(蕾);县城基础设施较好,便于生产组织。(离南宁市较近,便于产品销售。)
(4)问题①:因地制宜,发挥特色农产品优势;扩大生产规模以达到规模效益和影响(实行专业化生产);推进农产品的加工业,延长产业链,增加附加值。
问题②:加强茉莉种植和茉莉花茶生产的科研投入,确保茉莉花茶的品牌优势;加大茉莉花其他产业化应用的研发;开发新产品;拓展旅游、文化市场。实现经营多元化。
【解析】
(1)首先明白农业生长气候条件主要包括气温、热量、降水等,结合材料提示,与江苏、浙江相比,横县纬度低,气温高,热量充足,降水量大。
(2)根据材料提示“生长旺季要求水分充足,但土壤过湿不利于其根系发育。”可知地势较高的旱地便于排水,土壤不会过湿,且不易受洪涝危害危险,土层深厚且疏松,便于茉莉根系发育,离河较近,便于灌溉,满足生长旺季时为土壤提供充足的水分。
(3)此题注意问题的细节,“横县县城集聚众多茉莉花茶厂”和“横县集聚众多的茉莉花茶厂”是由区别的,同时再结合图中横县的地理位置,横县县域集聚众多的茉莉花茶厂的原因主要从原料、质量、交通、基础实施等条件分析。
(4)问题①,根据材料提示,横县茉莉花茶产业的发展经验主要是突出因地制宜,发挥当地农业优势,推进农产品的加工业,延长产业链,增加附加值。问题②,以茉莉种植为基础的横县经济进一步发展,则可以从现在产品结构单一向多元化方向发展,主要是在现有产业基础上加大科技投入,形成品牌,实现经营多元化发展。
考点:工农业区位条件和区域经济发展。
【名师点睛】该题以我国广西横县地理位置和茉莉花种植为背景材料,从地域认知到人类活动,设问细致灵活,注重考查学生地理思维过程与探究问题的能力。(1)依据文字材料中有关茉莉的生长习性,对比横县与苏浙地区气温和降水特点可得出答案。(2)设问精细,答题时需抓住河流冲积平原的土层厚,距河近便于灌溉等特点,还要明确地势较高的优势。(3)设问重点考察横县聚集众多茶厂的区位优势条件。可从茶源、交通等基础设施入手分析。(4)设问自由度高,能很好的评价区域发展观。可从可持续发展的角度来答题。该开放性的问题与以前的高考试题略有变化,在下列两个问题中,选择其中一个问题作答。一改过去正反观点进行选择然后论证的情况。
48.阅读材料,回答下列问题。
材料一 猕猴桃原产于我国,新西兰引入栽培,将改良后的优良品种称“奇异果”(图1)。
奇异果生长怕旱、怕风,宜栽植于湿润、疏松、深厚的土壤。新西兰的奇异果高度集中分布在北岛普伦蒂湾沿岸地区,鲜果主要出口到欧洲、日本等地,出口量居世界第一。
我国已引种奇异果,并建立了加工企业。
图1
材料二 新西兰北岛图(图2)。
图2
(1)分析新西兰普伦蒂湾沿岸栽植奇异果的有利自然条件。
(2)指出奇异果罐头厂区位选择的主导因素,并说明原因。
(3)与新西兰相比,评价我国生产的奇异果产品的市场优势。
【解析】第(1)题,可从气候、地形、土壤、水源等方面分析新西兰普伦蒂湾沿岸栽植奇异果的有利自然条件。气候是重点,要从热量、降水等方面分析。材料中的“奇异果生长怕旱、怕风,宜栽植于湿润、疏松、深厚的土壤”是对答案很好的提示。第(2)题,奇异果罐头厂区位选择的主导因素是原料,因为奇异果(鲜果)易变质,不便于长途运输。第(3)题,本题回答时要抓住“评价”“市场优势”和“与新西兰相比”这些限定词语,可从我国国内市场的广阔性、国际市场的近距离、劳动力丰富且廉价使奇异果价格低和奇异果上市时间与南半球的新西兰错开等方面分析。
【答案】(1)中纬偏低地区,热量条件好;沿岸有暖流流经,气候湿润;西风受地形阻挡,风较小;沿岸平原,地势低平;河流泥沙淤积,土层疏松、深厚。
(2)原料;鲜果不便长途运输。
(3)我国人口多,果品消费市场大;我国劳动力价格相对低,果品生产成本低;距欧洲、日本市场较近;与南半球季节相反,鲜果上市时间不同,利于销售。
49.(2017年河南省六市高三第一次联考)阅读下列图文材料,回答问题。
材料一:近年来,云南省七彩高原特色农业发展迅速。昆明郊区一些乡村由以粮食、蔬菜种植为主逐渐转变为专门的花卉种植,使云南省成为我国最大的鲜切花生产基地。
材料二:普洱小粒种咖啡正在迅速“膨胀”,全市种植面积很大,确立了云南咖啡在国内的主导地位。2010年,美国星巴克咖啡公司与普洱市政府合作,在云南投资运营其在全球的首个咖啡基地及咖啡初加工厂。小粒种咖啡适宜生长在海拔800-1800米、年均温19 -20℃、土壤排水良好等环境中。
材料三:云南部分地区等高线地形图和普洱市位置范围示意图。
(1)分析昆明市郊区农业结构变化的主要原因。
(2)分析普洱地形对小粒种咖啡种植的有利影响,并说出大量种植对当地自然环境的不利影响。
(3)简析星巴克咖啡公司在云南投资运营咖啡初加工厂的原因。
【参考答案】 (1)生活水平不断提高,花卉市场需求量不断增大;交通运输条件得到改善(或航空、高速公路得到发展);花卉保鲜技术不断提高。
(2)有利影响:地形起伏大,土壤排水良好;海拔较高(或多在800—1800米之间),满足咖啡树生长的海拔要求;北部山地高,阻挡南下寒冷气流,少低温冻害 。
不利影响:水土流失加剧;土层变薄,肥力下降;土壤、地下水污染加重;植被破坏(或生物多样性减少)。
(3)位于小粒种咖啡豆生产区,原料丰富;土地租金低;劳动力资源丰富且廉价;地方政府的政策支持。
【解析】第(1)题,分析农业结构变化的原因主要从社会经济、技术方面作答,市场决定了种植的类型与规模。第(2)题,分析影响又从有利与不利方面回答,有利影响:区域的海拔较高,温度适宜咖啡树的生长;地势起伏大,土壤排水良好;地势北高南低,北部山地高,阻挡寒冷气流南下,使咖啡树少受低温冻害影响。不利影响注意从对当地自然环境方面,由于种植海拔高且发展速度快,导致水土流失,植被破坏等。第(3)题,注意星巴克为美国公司,而初加工厂设在云南,主要从考虑原料、劳动力、地租等。
50. (2018·江西省赣州市 (5月)适应性考试)阅读材料和图示,完成下列问题。
材料一 大豆原产于中国,是食用油、蛋白食品和饲料蛋白原料。大豆喜温,生长适宜温度为20-25℃,喜排水艮好、富含有机质的土壤,大豆在我国东部季风区广泛分布,东北为主产区,中国产大豆属蛋白质含量丰富的食用性型,目前国产大豆一半用于出口大豆单产较低,生产100万吨大豆用地约与生产270万吨大米用地相当。2017年中国进口大豆累计9553万吨,其中来自巴西占比53%,来自美国占比34%,主要是用作食用油和豆饼豆粕蛋白饲料生产原料。
材料二 大豆供应链体系包括农资供给、生产、收购及仓储、压榨、国内运输及出口等环节,已西大豆供应链存在的问题较多,2018年3月16日首个中国企业参与巴西交通基础设施领域投建设项目一一圣路易斯港正式奠基。该港属散杂货深水港,建成后主要运输粮食、油品、纸浆、化肥等货物
材料三 中国大豆供需缺口及对外依存度趋势图(左图)及巴西大豆种植区及圣路易斯港区位图(右图)
(1)从城市化角度,分析我国近几十年大豆消费量不断增长的原因。
(2)结合我国的资源环境特征,说明我国大量进口大豆的合理性。
(3)分析中巴合建圣路易斯港经济区对形成全球大豆产业链新格局的意义。
【答案】(1)原因:①城市人口总量增加,消费群体扩大;②产业升级居民收入提高,消费层次升级;③畜牧业专门产业化,规模采购增强 (2)合理性:①我国人均耕地少; ②大豆优势产区面积小; ③本土大豆功能单一;④大豆产业化程度低(任答3点即可) (3)巴西:①利于降低大豆运输成本(海运运量大,价格低);②利于提高大豆收购储运加工能力(增加产品附加值);③利于扩大大豆种植面积(提高国际市场份额)。中国:①分享农业全球供应链的红利(承包海外土地);②巩固我国粮食基础安全(海外采购地多元化);③优化全球经济治理秩序(输出我国农业过剩产能)。
【解析】整体分析:我国进口大豆主要是用作食用油和豆饼豆类蛋白饲料生产原料。我国人口众多,呈不断增长趋势,人均耕地少。本土大豆功能单一,大豆产业化程度低,约一半用于出口。单产较低,市场需求量大。
(1)近几十年,我国进口大豆主要是用作食用油和豆饼豆类蛋白饲料生产原料。从城市化角度分析,近几十年,我国城市人口总量增加,消费群体扩大,对食用油需求量大。产业升级居民收入提高,消费层次升级,对肉、蛋、奶类食品需求量增大。畜牧业专门产业化,规模采购增强,对豆饼豆类蛋白饲料的需求量增大。
(2)我国人口众多,呈不断增长趋势,人均耕地少。大豆优势产区面积小,主产区在东北。本土大豆功能单一,属蛋白质含量丰富的食用性型。大豆产业化程度低,约一半用于出口。单产较低,生产100万吨大豆用地约与生产270万吨大米用地相当。市场需求量大,所以应大量进口大豆。
(3)中巴合建圣路易斯港经济区,海运运量大,价格低,对巴西有利于降低大豆运输成本。促进当地经济发展,利于提高大豆收购储运加工能力,增加产品附加值。利于扩大大豆种植面积,提高巴西大豆在国际市场份额。对中国有利于分享农业全球供应链的红利,承包海外土地。进口大豆,海外采购地多元化,有利于巩固我国粮食基础安全。输出我国农业过剩产能,利于优化全球经济治理秩序。
51.(山西省孝义市2018届高三下学期一模考试)灌溉农业是在干旱半干旱地区,因为降水较少,主要依靠地下水、河流水等水源发展的农业。奈特伦洼地位于埃及北部盆地。在尼罗河三角洲以西,西部沙漠的东北部长40千米,宽3千米—8千米,最低点海拔﹣28米。洼地内有几十个小盐湖,当地农民引用地下水源,从事灌溉农业。下图示意为奈特伦洼地及周边地区。
(1)判断奈特伦洼地地下水的主要补给来源,并说明理由。
(2)与宁夏平原相比,说出奈特伦洼地发展灌溉农业的优势气候条件。
(3)分析奈特伦洼地灌溉农业生产过程中面临的主要问题。
(4)为奈特伦洼地灌溉农业的可持续发展出谋划策。
【答案】(1)河流水。该地区气候干早,年降水量少,缺少本地区地表径流下渗补给;奈特伦洼地临近尼罗河,海拔低于尼罗河三角洲地区,尼罗河水下渗,通过地下透水岩层补给奈特伦注地的地下水 (2)全年气温高,生长期长;夏季光照更充足,冬季气温较高 (3)问题:该地区气候干早,年降水量少,地表径流缺乏,水资源短缺;该地引用地下水源发展灌溉农业,地下水中所含盐分较多,加之气候干早,蒸发旺盛,易出现土壤盐碱化问题 (4)咸水淡化;跨流域调水,增加灌溉用水;加大科技投入,培育和种植耐旱、耐盐碱作物;改良灌溉技术,实施喷灌、滴灌等
【解析】本题主要考查陆地水体的相互补给、农业区位、以及区域农业发展的问题以及区域农业的可持续发展等相关知识。
(1)本题主要考查陆地水体的相互补给。读图分析可知,奈特伦注地海拔较低,而且临近尼罗河,尼罗河的水位高于奈特伦注地,因此尼罗河水下渗,然后会通过地下透水岩层补给奈特伦注地的地下水。而该地大部分属于热带沙漠气候,气候干旱,年降水量较少,地表径流较少,补给的地表水源较少。
(2)本题主要考查农业区位因素。气候因素主要从光照、水分、热量、自然灾害等方面进行分析。宁夏平原属于温带大陆性气候,而该地属于热带沙漠气候,因此该地全年气温高,农作物的生长期长;夏季光照更充足,冬季气温较高。
(3)本题主要考查区域农业的发展过程中的问题。由材料分析可知,该地为热带沙漠气候,该地区气候干早,年降水量少,地表径流缺乏,水资源短缺;该地发展灌溉农业,会大量引用地下水源,从而导致该地的地下水位下降,水资源短缺加剧,同时由于不合理的灌溉,会导致地下水位上升,而且由于该地地下水中所含盐分较多,加之气候干早,蒸发旺盛,易出现土壤盐碱化问题。
(4)本题主要考查区域农业可持续发展的措施。可以从水资源的合理利用、科技投入等方面进行分析。该地水资源短缺,可以采取跨流域调水,增加灌溉用水、咸水淡化等方面增加水资源的来源,同时可以通过加大科技投入,培育和种植耐早、耐盐碱作物,改良灌溉技术,实施喷灌、滴灌等措施减少水资源的使用量和水资源的利用率,从而促进区域农业的可持续发展。
52.(山东省宁阳第四中学2018届高三高考5月第六次模拟)阅读图文材料,完成下列要求。
材料一:位于贺兰山西侧荒漠地带的腰坝滩,曾是一方宝地,绿洲边缘有成片的乔木、灌木,沙漠里处处是沙蒿、白刺等植物孩子们去沙窝里玩,不用带水,只要在地上挖个坑,就会有水渗出来。20世纪70年代以来,随着大规模的移民,临近湖沼的咸水入侵,该地变成了沙尘暴的发源地。
材料二:腰坝滩水资源危机爆发后,当地政府颁布了农业限水政策。2015年,一家公益机构在腰坝滩大力推广滴灌设施种植节水小米,替代高耗水作物,对农业生产、地下水资源的开采和利用量进行监督,以实现腰坝滩地区地下水资源的采补平衡。某农业合作社5月份播种小米,结合滴灌设施,人工除草,施有机肥,拉网防鸟,经过5个月的管护,10月份机械收割后人工捡拾谷穗、晾晒除杂。
材料三:下面图甲示意腰坝滩及附近地形图和某农业合作社的沙漠小米产区,图乙为腰坝滩气候资料图,图丙为临近收获的谷子被防护网罩住的照片。
(1)描述腰坝滩水资源危机的形成过程。
(2)分析腰坝滩沙漠小米品质优良的原因。
(3)说明腰坝滩种植沙漠小米成本高的原因。
(4)如何推广销售高价的腰坝滩沙漠小米?
【答案】(1)随着大规模的移民和种植高耗水的农作物,生产、生活用水量大增;地下水位下降,临近湖沼的咸水入侵,导致水质恶化,形成水资源危机。
(2)夏季高温,光热充足,昼夜温差大,营养物质积累多;施有机肥、人工除草,减少了化肥、农药的残留;沙漠小米生长周期长,利于养分积累。
(3)滴灌设施投入高;沙漠小米生长周期长达5个月,管护过程成本高,人工除草,施有机肥,拉网防鸟,人工捡拾谷穗,晾晒除杂,劳动力成本和相关设施投入高。
(4)通过有影响力的名人代言,做好小米的品牌宣传工作;通过展示腰坝滩沙漠小米的生长过程,宣传小米优良的品质;严格把控小米生长的各个环节,确保小米品质的优良;通过互联网电商平台销售.减少中间环节,降低成本;与经济较发达地区的大型超市进行农超对接。
【解析】
【分析】
随着大规模的移民,种植高耗水的农作物发展,生产、生活用水量大增,导致地下水减少。临近湖沼的咸水入侵,水质恶化,导致水资源危机。产品销售措施有品牌宣传、品质保证、电商平台销售、农超合作等。
【详解】
(1) 20世纪70年代以来,随着大规模的移民,种植高耗水的农作物,生产、生活用水量大增,导致地下水减少。临近湖沼的咸水入侵,导致水质恶化,该地变成了沙尘暴的发源地,形成水资源危机。
(2)腰坝滩位于西北干旱区,夏季高温,光热充足,昼夜温差大,营养物质积累多。施有机肥、人工除草,减少了化肥、农药的残留。沙漠小米生长周期长,经过5个月的管护才能收获,利于养分积累。
(3)区域水资源短缺,采用滴灌设施投入高。沙漠小米生长周期长达5个月,管护过程成本高。人工除草,施有机肥,拉网防鸟,人工捡拾谷穗,晾晒除杂,劳动力成本和相关设施投入高。所以该地种植沙漠小米成本高。
(4)产品销售措施有品牌宣传、品质保证、电商销售、农超合作等。可以发挥政策优势,通过名人代言,做好小米的品牌宣传工作。录制视频,宣传小米优良的品质。确保小米品质的优良,经的起市场检验。利用互联网电商平台销售.减少中间环节,降低成本。与经济较发达地区的大型超市进行合作,农、超对接。
53.(黑龙江省2018年普通高等学校招生全国统一考试 仿真模拟(八))阅读图文材料,完成下列问题.
南非农业地区差异十分明显,每个地区农业都因地理、资源条件独特而有自己的鲜明特色.如南非是非洲最大的养羊国,羊毛90%供出口,东开普省是最大分布区;是世界上第十大产糖国和非洲最大蔗糖产区和出口区,甘蔗主要分布在东开普省东北部和夸祖鲁-纳塔尔省南部的沿海地区;西南部西开普省是水果集中产区,但南部偏远的农业小镇以种植大量玉米和少量水稻为营生手段下图示意南非政区、降水、耕地等地理要素分布(阴影部分表示耕地).
(1)说明南非年降水量分布特点的成因.
(2)指出东开普省主要农业地域类型可持续发展可采取的措施.
(3)分析南非甘蔗主要分布区的成因.
(4)有人建议西开普省南部偏远的农业小镇推广种植从国外引进的转基因杂交水稻.假若你是当地人,对此是否支持?请说明理由.
【答案】(1)降水主要受来自印度洋的东南信风影响;东岸为暖流,西岸为寒流。
(2)加强水利工程建设和饲料种植,提高早涝灾害防御能力;改善交通运输条件,提高通达度;引进和培育良种;提高加工能力等。(答出3点即可)
(3)沿海地势平坦,耕地面积广阔,且降水量大多在500mm以上,适合耕作;海运便利,便于联系国际市
场;劳动力丰富且廉价。
(4)观点一:支持。热量丰富,灌溉水源便利,利于扩大水稻种植规模;有充足的劳动力;产量大幅度提高,可提高粮食供应能力,增加农业产出。(其他回答合理可酌情给分)
观点二:反对。地处地中海气候区,雨热不同期,而水稻需水量大,加剧水资源不足状况;传统水稻适应当地环境能力强,而转基因品种适应能力弱,食用也有难以预料的后果。
【解析】整体分析:南非降水主要受来自印度洋的东南信风影响,降水量特点是大致由东南向西北递减。结合农业生产条件,从地形、气候、交通、市场、劳动力等方面分析南非甘蔗主要分布在东开普省东北部和夸祖鲁-纳塔尔省南部的沿海地区的原因。
(1)结合等降水量线数值,南非降水主要受来自印度洋的东南信风影响,东岸为暖流,西岸为寒流。所以降水量特点是大致由东南向西北递减。
(2) 南非是非洲最大的养羊国,羊毛90%供出口,东开普省是最大分布区,农业地域类型是大牧场放牧业。可持续发展可采取的措施是加强水利工程建设和饲料种植,提高早涝灾害防御能力。改善交通运输条件,提高通达度,便于产品出口。引进和培育良种,提高产品质量。提高加工能力,增加附加值。
(3)南非是世界上第十大产糖国和非洲最大蔗糖产区和出口区,甘蔗主要分布在东开普省东北部和夸祖鲁-纳塔尔省南部的沿海地区。结合农业生产条件,从地形、气候、交通、市场、劳动力等方面分析,沿海地势平坦,耕地面积广阔,且降水量大多在500mm以上,适合耕作。海运便利,便于产品运输,进入国际市场。劳动力丰富且廉价,生产成本低。所以成为南非甘蔗的主要产区。
(4) 西开普省南部偏远的农业小镇以种植大量玉米和少量水稻,说明当地热量丰富,灌溉水源便利,利于扩大水稻种植规模。人口多,有充足的劳动力。从国外引进的转基因杂交水稻,产量大幅度提高,可提高粮食供应能力,增加农业产出。所以支持。
西开普省南部偏远的农业小镇地处地中海气候区,雨热不同期。水稻需水量大,从国外引进的转基因杂交水稻推广种植,会加剧当地水资源不足状况。传统水稻适应当地环境能力强,而转基因品种适应能力弱,受饮食习惯影响,食用也有难以预料的后果。所以反对。
54.(山东省实验中学2018届高三第二次模拟考试)阅读材料,回答下列问题。
茶树喜温、喜湿。日均温15—25℃时,茶树生长较慢,但茶叶品质好:若日均温超25℃,虽生长快,但茶叶易老化,品质下降。茶树生长季,大气相对湿度以80—90%为最佳。另外茶树喜光,同时具有很大的耐荫性。在弱光下能有效利用散射光更好地生长,且茶叶品质也可大幅提高,因此建茶园时常在茶丛周边种植遮荫树木,庐山位于江西北部,提起庐山,人们常把它和云雾连在一起。庐山雾时而冉冉升起,使人终日“不识庐山真面日”;时而雾气团团相衔,浮游荡漾于山岭间,半隐仙境,半留人间。
“高山云雾出好茶”,庐山较高海拔山区出产的庐山云雾茶是我国十大名茶之一。茶叶萌芽期正值雾日最多之时,由此造就了庐山云雾茶的独特品质。下图为“庐山附近地区示意图”。
(1)分析庐山多云雾的自然原因。
(2)分析庐山“高山云雾出好茶”的气候条件。
(3)简述遮荫树对茶树生长的有利影响。
(4)近年来,一些茶农将茶场从山区迁往平原地区,并利用温室大棚等措施发展茶叶生产。你是否赞同该做法?表明观点并请说明理由。
【答案】(1)亚热带季风气候,夏季降水丰富,空气湿度大:北临长江,东瀕鄱阳湖,周围水域面积广阔,蒸发多,空气中水汽含量大:植被茂盛,蒸腾量大;山区局部小气候复杂,气温变化较多,水汽易遇冷凝结,易形成云雾 (2)较高海拔地区气温较低,茶叶生长缓慢,茶叶品质较好;山区昼夜温差较大,利于有机质的积累:庐山多云雾,空气湿度大,多散射光,茶树生长好,且茶叶品质佳:受人类活动影响小,污染轻(答出其中4点即可) (3)夏季降低茶园内的气温,提高空气湿度:减少太阳直接辐射,增加散射光:落叶形成的覆盖层可减少地表蒸发和径流,涵养水源,提高土壤肥力 (4)赞同。理由:通过温室大棚等措施,生产反季节产品,经济效益好:茶叶的气候生长期延长,产量提高;减小低温、干旱等自然灾害对茶叶生长的影响(或反对。理由:大棚茶叶品质较低:大棚建设增加生产成本:平原地区土壤排水条件较差,不利于茶树生长
【解析】(1)雾形成条件,要有充足的水汽,还要有降温环境。庐山属于亚热带季风气候,降水多,河流湖泊多,空气湿度大。植被茂盛,蒸腾量大。山区局部小气候复杂,水汽易遇冷凝结,易形成云雾。
(2)山区海拔较高,气温较低,茶叶生长缓慢,茶叶品质较好。山区昼夜温差较大,利于有机质的积累。茶树喜光,同时具有很大的耐荫性,在弱光下能有效利用散射光更好地生长。庐山多云雾,空气湿度大,多散射光,茶树生长好,且茶叶品质佳。受人类活动影响小,污染轻。
(3) 茶树在弱光下能有效利用散射光更好地生长,且茶叶品质也可大幅提高。遮荫树夏季能够降低茶园内的气温,提高空气湿度。减少太阳直接辐射,增加散射光。落叶形成的覆盖层可减少地表蒸发和径流,涵养水源,提高土壤肥力。
(4)从有利角度分析,通过温室大棚等措施,生产反季节产品,经济效益好。茶叶的气候生长期延长,产量提高。减小低温、干旱等自然灾害对茶叶生长的影响,所以赞同。从品质茶叶分析,大棚茶叶品质较低。从成本分析,大棚建设增加生产成本。平原地区土壤排水条件较差,不利于茶树生长,所以反对。
55.(黑龙江省佳木斯市第一中学2018届高三第三次模拟考)阅读材料,完成下列问题。
马铃薯属茄科多年生草本植物,生长期短,需疏松透气的土壤,块茎忌强光直射,黑暗低温储存为宜。马铃薯可加工为粉条、全粉、微孔淀粉等上百种食品和医药品,并可作为工业原料被广泛应用于生物工业中。甘肃省定西市已培育出多种彩色马铃薯,其中黑色、紫色及黑紫色马铃薯含有大量的青花素,具有很好的抗表老作用。
甘肃省定西市是全国马铃薯三大产区之一,市内大部分地区气候干旱,降水稀少,且集中在夏季,各县多数为贫困县。北部各县农民采用黑色地膜覆盖种植马铃薯,每年10-11月覆膜,次年3-4月播种,9—10月挖收。采用深挖地窖储存,保鲜,陆续上市。目前,市区聚集了几家干旱农业研究中心和旱农成果推广机构。
(1)说明当地农户采用黑膜覆盖技术和错季覆膜对马铃薯种植的影响。
(2)分析当地农户“窖藏”马铃薯的有利自然条件。
(3)分析定西市区集聚较多旱作研究中心和早作农业成果推广机构的原因以及如何使用当地马铃薯实现农业产业化。
【答案】(1)增加土壤湿度,促进马铃薯生长;抑制杂草生长,节约劳动力;黑膜不透光,减少太阳光直射,错季覆膜减少水分蒸发(答四点,其他类似表述或言之有理,酌情给分)
(2)黄土土质疏散,便于挖洞;黄土垂直节理发育,洞穴不易坍塌;气候干旱,不易积水,便于保鲜(答二点,其他类似表述或言之有理,酌情给分)
(3)原因:定西气候干旱,旱地广布,为旱作农业提高理想的研究旱地;市区交通便利,便于生产和技术交流;市区基础设施较好;旱作农业生产历史悠久;离兰州市较近,便于产品销售。(每点2分,答三点得满分6分,其他类似表述或言之有理,酌情给分)
实现产业化:马铃薯营养价值高,扩大规模增加人均收入;成立合作社,降低种植风险;拓展马铃薯再加工产品,扩大市场;贫困地区,国家扶贫惠农政策支持。(每点2分,答二点得满分4分,其他类似表述或言之有理,酌情给分)
【解析】本题主要考查农业技术对农业发展的影响、地理环境对人类活动的影响、区域农业的可持续发展等相关知识,意在考查学生的读图分析能力和相关知识的迁移应用能力。
(1)本题主要考查农业技术对农业发展的影响。由材料分析可知,甘肃省大部分时间气候干旱,降水稀少,因此采用错季覆膜可以减少水分的蒸发,增加土壤的湿度,有利于旱季马铃薯的生长;马铃薯的块茎忌强光直射,而黑膜不透光,一方面可以减少太阳光直射,另一方面可以减少膜内杂草的光合作用,从而抑制杂草的生长,从而可以节约劳动力的投入。
(2)本题主要考查“窖藏”的有利条件,主要从该地的土质土壤结构、气候等方面进行分析。读图分析可知,该区域大部分属于黄土高原地区,土质疏松,便于窑洞的挖掘,而且黄土垂直节理发育,洞穴不易坍塌;该地位于内陆地区,降水少,气候干旱,利用窑洞储存,不易导致积水,便于保鲜。
(3)旱作研究中心和早作农业成果推广机构的建设与区域的气候条件、信息的沟通和交通条件,基础设施条件、农业的发展历史和市场等方面进行分析。由材料分析可知,定西气候干旱,旱地广布,;旱作农业生产历史悠久,为旱作农业提高理想的研究旱地;而且市区基础设施较好,交通便利,便于生产和技术交流;离兰州市较近,便于产品销售。
实现农业产业的发展,一方面需要在马铃薯的种植方面采取措施,另一方面可以在马铃薯深加工方面进行分析。马铃薯营养价值高,可以通过扩大规模,进而增加人均收入;可以成立合作社,从而降低农民种植风险;同时,将马铃薯的种植和加工相结合,拓展马铃薯再加工产品,不断加强市场营销,扩大市场;由于该地是贫困地区,需要国家扶贫惠农政策支持。
56.(宁夏银川一中2018届高三第三次模拟考试)阅读图文材料,完成下列要求。
云南省玉溪市新平县马鹿寨村,全村近700人,海拔1300-2600米,属于极少数民族极偏远山区的最贫困村寨之一(如图a)。从马鹿寨村到镇上集市路途崎岖、路况复杂,车程长达3个小时。该村出产的沃柑皮薄肉嫩、味甜多汁、口感极佳。该地的沃柑园以土地流转方式承包给外来企业,由企业统一种植、管理和销售,果树山泉灌溉,全程人工监管除草。当地农户可以向企业收取土地租金,并参与种植获得收入,但目前大部分村民因固有观念影响不愿加入其中。
《我们在行动》是东方卫视推出的中国首档精准扶贫公益纪实节目,由明星、企业家组成的“助农团队”深入贫困地区,通过电视、线上和线下等全方位渠道,共同打造精准扶贫的完整闭环(如图b所示)。在“助农团队”的帮助下,《我们在行动》节目组录制的沃柑节目播出后仅16天时间,马鹿寨村的150吨超过2万箱沃柑全部售罄。
(1)简析马鹿寨村出产的沃柑品质优良的原因。
(2)简要说明该地种植沃柑采用梯田模式的原因。
(3)据材料分析马鹿寨村经济贫困落后的原因。
(4)结合《我们在行动》节目中“马鹿寨村沃柑”项目的成功案例,阐述其对中国农村贫困地区经济发展的启示。
【答案】(1)①纬度较低,光照充足,利于柑橘生长;②海拔较高,昼夜温差大,利于糖分积累;③灌溉水质好,无污染,品质优良;④企业统筹种植管理,农业技术先进,质量有保障(任三点)(2)该地喀斯特地貌广布,地形起伏大;亚热带季风气候区,夏季降水集中多暴雨,易出现水土流失(2分),梯田模式种植更利于水土保持 (3)①地形崎岖,土壤贫瘠,土层薄,不利于种植业发展;②地处偏远,交通不便,不利工业、贸易、旅游等产业的发展;③封闭山村,少数民族为主,与外界交流少,观念落后(答案合理可酌情给分)(4)①结合当地自然地理特征,因地制宜,发展优势产品;②重视产品设计、研发、包装,打造品牌;③加强产品迭代、深加工等,打造全产业链模式;④利用电视、网络、明星等全方位宣传和推广;⑤线上、线下结合多渠道销售(任四点,答案合理可酌情给分)
【解析】整体分析:沃柑品质优良,原因主要从位置、气候、水源、管理、技术等方面分析。该地喀斯特地貌广布,夏季降水集中多暴雨,梯田模式种植更利于水土保持,保护生态环境。中国农村贫困地区经济发展,要因地制宜,从生产、管理、销售等方面考虑。
(1)马鹿寨村位于云南省,纬度较低,光照充足,利于柑橘生长。海拔1300-2600米,海拔较高,昼夜温差大,利于糖分积累。位于山区,果树山泉灌溉,全程人工监管除草,灌溉水质好,无污染,品质优良。由企业统一种植、管理和销售,企业统筹种植管理,农业技术先进,质量有保障。
(2)从马鹿寨村到镇上集市路途崎岖、路况复杂,体现了该地喀斯特地貌广布,地形起伏大。属于亚热带季风气候区,夏季降水集中多暴雨,易出现水土流失。梯田模式种植更利于水土保持,保护生态环境。
(3)从自然条件分析,该地属于喀斯特地貌区,地形崎岖,土壤贫瘠,土层薄,不利于种植业发展。从经济因素分析,地处偏远山区,与外界交通不便,不利工业、贸易、旅游等产业的发展。从社会因素分析,该是是封闭的山村,少数民族为主,与外界交流少,观念落后。
(4)中国农村贫困地区经济发展,要结合当地自然地理特征,因地制宜,发展优势产品。“助农团队”深入贫困地区,通过电视、线上和线下等全方位渠道,说明要重视产品设计、研发、包装,打造品牌。加强产品迭代、深加工等,打造全产业链模式。《我们在行动》节目组录制的沃柑节目播出后仅16天时间,马鹿寨村的150吨超过2万箱沃柑全部售罄,说明可以利用电视、网络、明星等全方位宣传和推广,线上、线下结合多渠道销售。
57.(福建省福州第一中学2018届高三5月高考模拟)阅读图文材料,完成下列要求。
谷子古称“粟”,脱粒后就是几千年来养活中国北方人的主粮(小米);属营养价值高,耐旱稳产的作物,内蒙古赤峰市敖汉旗(119.9°E,42.3°N)是中国旱作农业的发源地,也是中国传统作物谷子的发源地。2012年8月18日,敖汉旗旱作农业系统被联合国粮农组织列为“全球重要农业文化遗产”。然而,近些年来谷子耕作传统被价格更高的玉米打破了,玉米成了敖汉旗农民种植最多的庄稼。由此,敖汉旗的生态环境变得日趋严峻。2014年,中国启动种植结构调整规划,减少玉米种植,适度发展耐旱作物,成为这一区域的可持续发展的新路径。高产优质谷子品种和先进的“全膜双垄沟播栽培”技术的推广,使得敖汉旗谷子种植得以回归。今天,敖汉旗已然成为“中国最大优质谷子生产基地”。下图示意谷子全膜双垄沟播栽培技术方式。
(1)分析敖汉旗地区种植玉米产生的生态问题。
(2)解释敖汉旗地区回归谷子种植的原因。
(3)谷子种植采用“全膜双垄沟播栽培”技术,说明该技术在春季所起的作用。
(4)指出敖汉旗申报“全球重要农业文化遗产地”的主要条件。
【答案】(1)敖汉旗气候干旱,水资源短缺,生态环境脆弱;玉米种植,消耗大量的地下水,加剧了土地的沙化与退化(土地荒漠化);更易引发风沙等自然灾害。
(2)谷子耐旱,适应性强,需水资源量少;当地传统农业种植品种,谷子种植历史悠久,经验丰富;市场需求的增加;农业科技技术的支持国家政策引导,生态环境建设的需要。
(3)春季:气候干旱,大风日数多,气温上升快,蒸发量大; “全膜双垄沟播栽培”技术具有抑制土壤水分蒸发,减轻土壤的盐碱化;减轻风蚀,保持水土作用;垄沟集雨(雨水集流),将微小降雨集流入渗于谷子植株根部,提高了天然降水的利用率,有利谷子生长;)覆膜具有增加地表温度;有效抑制田间杂草作用。
(4)敖汉旗是谷子的起源地;早作农业系统历史悠久;具有丰富的生物多样性;典型的早旱作农业景观特征;独特的农耕技术和知识体系与丰富的传统文化;体现了人与自然和谐共处,人与自然协同进化。
【解析】考查农业生产种植玉米产生的生态问题,农业区位因素及变化,农业技术的作用,敖汉旗申报“全球重要农业文化遗产地”的主要条件。
(1)该题以敖汉旗地区种植玉米为主要切入点,考查农业生产种植玉米产生的生态问题。敖汉旗位于内蒙古赤峰市,是中国旱作农业的发源地,气候干旱,水资源短缺,生态环境脆弱;发展玉米种植,会消耗大量的地下水,从而加剧了土地荒漠化;干旱加剧,土地的沙化与退化,更易引发风沙等自然灾害。
(2)读材料可知,敖汉旗地区是中国传统作物谷子的发源地,当地传统农业种植品种,谷子种植历史悠久,经验丰富。由于该地气候干旱,水资源短缺,而谷子耐旱,适应性强,需水资源量少;发展玉米种植,会消耗大量的地下水,从而加剧了土地荒漠化,为生态环境建设的需要,回归谷子种植。另外,从农业生产区位因素的变化可知,市场需求最终决定农业生产的类型,故市场需求增加也是影响敖汉旗地区回归谷子种植的一个重要原因。
(3)全膜双垄沟播技术是一项新型抗旱耕作技术,该技术集覆盖抑蒸、垄沟集雨、垄沟种植技术为一体,实现了保墒蓄墒、就地入渗、雨水富集叠加、保水保肥、增加地表温度,提高肥水利用率的效果。其作用:一是显著减少了土壤水分的蒸发。由于春季气候干旱,大风日数多,气温上升快,蒸发量大,覆膜避免了早春休闲期土壤水分的无效蒸发,抑制土壤水分蒸发,又减轻了风蚀和水蚀,减轻土壤的盐碱化,保持水土,保墒增墒效果显著;二是显著的雨水集流作用。田间相间的大小垄面是良好的集流面,将微小降雨集流入渗于玉米根部,大大提高了天然降水的利用率,有利谷子生长;三是增加了积温,扩大了玉米及中晚熟品种的种植区域;四是覆膜具有增加地表温度,有效抑制田间杂草的作用。
(4)读材料可知,敖汉旗地区是中国传统作物谷子的发源地,是中国旱作农业的发源地,早作农业系统历史悠久,早旱作农业景观特征典型,独特的农耕技术和知识体系与丰富的传统文化;体现了区域可持续发展思想,人与自然协同进化,人与自然和谐共处,凸显人地协调观;生物多样性丰富等为敖汉旗申报“全球重要农业文化遗产地”创造了条件。
58.(河南省2018届高三4月普通高中毕业班高考适应性考试)阅读图文材料,完成下列要求。
材料 网比亚(上图)国土狭小,地势低平,冈比亚河两岸向外依次为沼泽地、河岸缓坡地(雨季淹没,旱季出露)和沙质高坡地三种地貌。冈比亚是世界上重要的花生出产国,花生主要分布在冈比亚河流域高坡地。花生种子发芽需15℃以上,花英期需水较多,地面千燥有碍果针入土,土壤漬水又会影响英果的正常发育。下图为冈比亚气候资料图。
(1)评价冈比亚发展花生种植业的气候条件。
(2)说明冈比亚花生分布在高坡地的自然原因。
(3)简述班珠尔发展花生榨油业的有利区位条件。
(4)请你为冈比亚工业发展提出建议。
【答案】(1)冈比亚属热带草原气候,终年高温,分明显的干、湿两季。全年高温,无低温灾害,利于花生发芽生长;雨季降水丰富,能满足花生生长需要,但低洼地易涝;早季降水量少,蒸发量大,气候干早,土壤干燥,不利于花生果针入土。
(2)高坡地排水便利,不易积水产生涝灾:沙质土壤,土质疏松,易于果针入土和荚果生长;地形平坦,土壤肥沃,灌溉水源充沛。
(3)位于河流入海口,西临大西洋,水运便利,便于开拓国际市场:作为首都,人口稠密,劳动力资源丰富;(1分)花生产量大,原料充足。
(4)从工业发达国家引进资金、先进技术和管理经验;因地制宜发展花生和水产品加工业,加强资源的深加工和综合利用,增加附加值;促进工业结构多样化,提高经济效益;加强基础设施建设,降低工业成本。
【解析】(1)种植业发展的气候条件,主要是气温、降水、水源等。冈比亚属热带草原气候,终年高温,分明显的干、湿两季。无低温灾害,利于花生发芽生长。雨季降水丰富,水源充足,低洼地易涝。早季降水量少,气候干早,地面千燥有碍果针入土。
(2)土壤渍水影响花生生长,高坡地排水便利,不易积水产生涝灾。高坡地是沙质土壤,土质疏松,易于果针入土和荚果生长。地形平坦,土壤肥沃,灌溉水源充沛。
(3) 发展花生榨油业,主要从位置、交通、市场、原料、劳动力等方面分析。班珠尔位于河流入海口,西临大西洋,水运便利,便于开拓国际市场。作为首都,人口稠密,劳动力资源丰富。区域内花生产量大,原料充足。有利于班珠尔发展花生榨油业。
(4)工业发展措施,主要从开放政策、产业链、工业结构、基础设施等分析。冈比亚应从工业发达国家引进资金、先进技术和管理经验。因地制宜发展花生和水产品加工业,加强资源的深加工和综合利用,增加附加值。促进工业结构多样化,提高经济效益。加强基础设施建设,降低工业成本。
【知识构建】
【知识精析】
一、区位的地理含义
(1)含义:一方面指该事物的位置(所以一定要重视区位与区域地理的关系),另一方面指该事物与其他事物的空间联系。
(2)区位因素与区位条件区别:区位因素与区位条件两者的内涵大体相似,但在答题要求上有明显的差异。区位因素一般要求说出影响因素即可,不必展开阐述与分析。区位条件则要从人地关系入手,从相互影响、彼此联系、发展变化的视角进行具体描述与阐释,强调过程分析。
二、农业区位条件描述方法
1.自然条件
(1)气候条件:
①温带大陆性气候、热带沙漠气候、地中海气候区:夏季(全年)光照、热量充足,昼夜温差大;利于光合作用和养分积累,农产品产量高、品质优;但夏季(全年)降水少、干燥,水源是农业生产的制约条件。
②温带海洋性气候区:终年温和湿润,利于牧草生长,对发展畜牧业有利;但雨天多,云量大,日照不足,不利于农作物的成熟。
③季风和热带草原气候区:夏季高温多雨、雨热同期,利于农作物的生长;但多种气象灾害影响生产。
(2)地形:冲积扇、冲积平原、河口三角洲、古老的高原,土层深厚,易于耕作。
(3)土壤:肥沃(黑土、紫色土、水稻土等)。
(4)水源:充足,灌溉便利(有丰富的地下水、河湖水、冰雪融水等)。
2.社会经济条件
(1)市场条件:国内外市场位置、远近、城市人口数量、生活水平高低、消费习惯。
(2)交通条件:海运及内河航运条件(对外贸易)、铁路和公路运输网络、航空运输条件(花卉、高档果品等)。
(3)农业技术:机械化水平、灌溉技术、农业科技水平。
(4)国家政策:政策、价格、补贴、资金、技术。
(5)劳动力:数量、价格、素质,种植、养殖技术。
三、农业区位分析的一般方法
农业区位因素分析,核心有两点,其一是明确区位分析的要求,是全面分析、主要因素分析还是对比分析。其二,掌握农业区位要素。自然要素,如地形、气候、土壤以及水源等;社会经济要素,如市场、交通、资源、劳动力、科技和政策等。农业区位因素分析的一般方法有以下三类:
1.总体评价法
这种方法常用于分析某一区域图中某种农业发展的条件,即在分析某地发展农业的自然条件和社会经济条件的基础上,分析评价其有利条件和不利条件(限制性条件)。
2.关键因素法
即从影响某种农业区位的众多因素中,找出该类农业发展的关键区位因素。它可分为主要区位因素、主导区位因素、限制性区位因素三大类。详见下表所示:
类型
含义
主要区位因素
某一区域某农业发展所必需的所有因素(条件)。分析主要因素,即要完整、全面地列出某地农业发展的自然因素和社会经济因素
主导区位因素
该因素对农业发展的影响最大,没有这种因素(或条件),就不会有该种农业在该区域分布的可能,如充足的光照
限制性区位因素
农业生产需满足许多条件才能进行,如果一个地区的某一条件不能满足,其他条件都能满足,那么这个缺乏的条件即为限制性因素,如缺水
3.发展分析法
农业生产活动及其影响因素处在不断的发展变化中,必须以发展的眼光动态地分析农业区位图上反映的问题。
(1)市场需求的变化。在影响农业发展的诸多因素中,市场是变化最大的因素。市场的规模、产品的价格乃至政府的政策等都将直接影响市场,进而会影响农业区位。
(2)交通条件的改善和技术进步也极大地改变了农业区位。现代交通条件的进步大大缩短了农产品的运输时间,加之保鲜和冷藏技术的进步极大地促进了农业的发展。例如,铁路、水路及航空运输等条件的改善会直接影响某一地区的农业发展。
四、农业地域类型
农业地域类型
分布地区
气候类型
区位条件
生产特点
解决措施
自然条件
社会经济条件
水稻种植业(季风水田农业)
集中分布在东亚、东南亚和南亚的季风区,以及东南亚的热带雨林区
温带季风、亚热带季风、热带季风气候
①气候高温多雨
②地形平坦、土层深厚
①劳动力丰富②种植历史悠久
③人口众多粮食需求大
①小农经营②单产高,商品率低③机械化水平低④水利工程量大
⑤科技水平低
①加大科技投入
②适度规模经营
③建设水利工程
商品谷物农业
美国、加拿大、澳大利亚、阿根廷、俄罗斯、乌克兰等地
主要是温带大陆气候
①气候温和、降水较多
②平原辽阔、地形平坦
③土壤肥沃
①交通便利②人口较少、人均土地数量多
③科技发达
①种植小麦和玉米
②生产规模大,机械化程度高
③家庭经营
④商品率高
降低能耗
大牧场放牧业
美国、澳大利亚、新西兰、阿根廷、南非等地
干旱、半干旱气候
①干旱、半干旱的温带大陆性气候,降水较少
②天然草场面积辽阔
①交通便利②地广人稀
①商品率高
②生产规模大
③经济效益好
①改善交通运输条件
②培育良种牛
③开辟水源
④种植饲料作物
混合
农业
欧洲,北美,南非,澳大利亚,新西兰等地
温带大陆气候、热带草原气候、温带海洋气候
①气候温和湿润,既利于谷物生长又可种植牧草
②地形平坦、土壤肥沃
③灌溉便利
①交通便利
②人口稀少
①小麦、牧羊混合经营
②规模大,机械化程度高
③家庭经营
④农业生态系统良性发展
⑤灵活的安排农事
⑥较强的市场适应性
①修建水利工程,跨地区调水
②合理安排农事活动
乳畜业
北美五大湖周围地区、西欧、中欧、澳大利亚、新西兰及大城市周围地区
温带海洋性气候、温带大陆性气候
①温带海洋性气候利于多汁牧草的生长。
②平原为主、土壤肥沃利于牧草和饲料作物生长
①西欧经济发达、城市化水平高。
②人们的饮食结构中乳畜产品比重大
①商品率高
②集约化程度高
③机械化水平高
①培育良种乳牛
②注重动物疫病的防治
五、判断农业地域类型的方法
(1)根据分布来判断:
农业地域类型分布的地域性比较明显,因此首先根据经纬度和陆地轮廓进行区域定位,根据区域自然条件和社会经济条件,联系其分布范围,确定该区域的具体农业地域类型。
(2)根据农业生产结构、产品性质判断:
首先,判断生产结构,季风水田农业、商品谷物农业均属于种植业,农业生产以种植业为主;大牧场放牧业、乳畜业在农业生产结构中以畜牧业为主。混合农业是两者兼而有之,而且产值构成相当。其次,结合其产品的商品率来判定。
(3)根据农业特点判断:
不同农业地域类型受其自然条件、社会经济条件和历史基础的影响和制约,表现出不同的特点,如下图所示。
(4)根据存在问题判断:
各农业地域类型的地理环境、生产特点不同,它们所面临的生产中的问题也不相同,反映出地域差异和自身生产特点,因此根据其存在的问题也可以判断所属农业地域类型。
【知识拓展】美国本土农业专业化地区分布示意图
六、区域农业可持续发展
1.区域农业可持续发展的模式分析
模式:①在哪里?(区域定位)→②有什么?(区域农业生产条件分析)→③怎么样?(区域农业布局特点及存在的问题)→④怎么办?(区域农业可持续发展的措施)
(1)区域农业发展条件评价:既要分析优势条件,又要找出制约因素。优势条件或制约因素一般从位置、自然条件(地形、气候等)、资源、交通、产业基础、政策等方面进行分析,在此基础上可确定区域产业发展方向。
(2)区域农业特点及其形成因素:区域农业特点的描述一般包括农业区位、农业类型、主要农产品、农业分布区、耕作制度、农业经营方式、农业现代化水平等方面。
(3)区域农业可持续发展中的问题及措施:针对限制性因素或人地关系矛盾,找出农业发展中存在的问题;遵循“人地协调、因地制宜、趋利避害”的原则提出措施建议,其分析模式可表达为:
区域可持续发展措施=因地制宜,确定农业发展方向+加快交通建设,加强区际联系+注意生态保护,实现良性循环。
2.区域农业发展问题分析
(1)自然条件中存在的制约因素:分析气候(光照、热量、降水)、地形、水源、土壤等自然条件存在的不足。
(2)产生的环境问题:分析区域内是否存在水土流失、土壤盐渍化、土地荒漠化等问题,并明确产生这些问题的原因。
(3)农业结构问题:分析区域农业发展是否存在农业类型不合理、农业结构单一等问题,并分析这些问题产生的原因。
3.农业发展方向分析
(1)根据优势定方向:根据当地优越的农业生产条件,进一步发展优势产业。
(2)根据问题定方向:根据区域农业发展存在的问题,因地制宜提出整治措施,确定农业调整方向。
(3)根据市场定方向:根据市场需求,确定区域农业发展方向,调整产业结构,对农产品进行深加工,增加农产品附加值。
七、区域农业可持续发展与其他要素的关系分析
要素
与区域农业可持续发展的关系
自然条件
不同的自然条件下,农业发展应因地制宜。如山区发展立体农业,珠江三角洲地区发展基塘农业
环境
农业发展过程中易产生水土流失、土地荒漠化、水体污染等问题;农业可持续发展的关键在于发展生态农业
城市
城市化使耕地面积减少,粮食减产,农业可持续发展受到威胁;同时又可催生出一些新兴的、经济效益更高的农业模式,如郊区农业、观光农业等
工业
工业为农业可持续发展提供机械等生产资料;农业为工业提供工业原料
人口
一定数量的人口是农业生产活动得以进行的保障,人口过多则会对土地造成压力;人口迁移有利于迁出地人地矛盾的缓和
信息技术
地理信息技术为农业可持续发展提供技术支持,如农业病虫害监测、精准农业等
八、农业生产活动对地理环境的影响分析
1.分析角度
一般情况下分析农业生产对地理环境的影响把握以下几个方面:
(1)地球面貌的变化:农业景观取代自然景观。
(2)对生态的影响:不合理的农业生产方式会给地理环境带来不利影响。在干旱、半干旱地区,过度放牧造成草场退化,容易引起土地荒漠化;不合理的灌溉容易导致土壤盐碱化;山区、黄土区毁林开荒会造成水土流失;迁移农业会导致森林减少、气候变化等。
(3)对环境的影响:农药、化肥的使用导致土壤、大气、水体污染。
2.对策分析
根据不同的农业问题提出针对性措施;根据因地制宜的原则,促进农业的可持续发展。
(1)平原区:土地增肥,增施有机肥,防止土壤肥力下降;调整农业结构,发展多种经营和生态农业。
(2)林区:退耕还林;森林资源综合开发利用。
(3)丘陵山区:封山育林,保持水土;发展立体农业。
(4)牧区:退耕还草,规定合理载畜量,培育人工草场,轮牧。
(5)灌溉农业区:发展节水农业;合理灌溉,防止土壤盐渍化;兴修水利,保证灌溉水源。
(6)环境问题:合理使用化肥、农药,发展生态农业。
九、我国主要农业区的区位条件与可持续发展
1. 主要农业区的区位条件
(1)东北商品粮农业区。
①优势:夏季日照时间长,雨热同期;地势平坦,土壤肥沃,水源充足;人均耕地多;重工业基地提供农业机械。
②不足:冬季气温低,热量不足。
(2)西北灌溉农业区。
①优势:日照充足,昼夜温差大;地势平坦,有灌溉水源;地广人稀,地价低。
②不足:水资源缺乏。
(3)华北旱作农业区。
①优势:夏季高温多雨,光热充足,地形平坦,土壤肥沃。
②不足:水源不足;旱涝、盐碱、风沙危害严重。
(4)青藏高原河谷农业区。
①优势:与高原相比,海拔较低,气温较高;光照充足,昼夜温差大;地势平坦,水源充足。
②不足:与我国东部地区相比热量不足。
(5)南方水田农业区。
①优势:光、热、水资源丰富,组合较好;劳动力丰富,邻近商品粮基地和工业基地,交通便利,市场广阔。
②不足:春季低温多雨;涝渍、伏旱、台风等危害严重。
2.农业生产存在问题分析思路
问题往往是与原因联系在一起的。农业生产中存在的问题主要从两个方面分析:一是对土地资源、水资源不合理利用产生的生态方面的问题,如土壤盐碱化、沙化等;二是人类为追求农业生产的高利润,过度投入化肥、农药等,造成土壤环境的污染和农产品的污染。
3.农业可持续发展措施的分析思路
(1)因地制宜,合理布局,发展特色农业(或建设商品性生产基地)。
(2)国家政策、资金扶持,加强水利等农业基础设施建设。
(3)调整产业结构,发展多种经营。
(4)科技兴农,发展优质高效农业。
(5)推进农业的区域化、专业化、产业化,发展农产品加工业,延长产业链。
(6)积极开拓市场,树立品牌意识。
(7)保护生态环境,发展生态农业,生产无公害农产品。
【高考例析】(2018海南地理)荷兰位于欧洲西部,利用温室无土栽培方式种植花卉、蔬菜,技术先进。山东某蔬菜生产企业在荷兰投资兴建蔬莱生产基地,同样釆用温室种植。据此完成下面小题。
1.荷兰吸引山东蔬菜生产企业投资兴建蔬菜生产基地的优势条件是
A. 生产技术先进
B. 交通运输便捷
C. 自然条件优越
D. 生产成本低廉
2.山东蔬菜生产企业在荷兰兴建蔬菜生产基地的根本目的是
A. 满足国内需求
B. 拓展国际市场
C. 提高研发水平
D. 增强国际影响
1.A 本题主要考查学生获取和解读信息的能力,材料“利用温室无土栽培方式种植花卉、蔬菜,技术先进”说明荷兰的区位优势为生产技术先进,故A正确。和荷兰相比,山东生产成本更低;荷兰纬度较山东高,因此自然条件优越不符合事实;我国山东省交通便利,因此在交通上荷兰无明显优势。故 B、C、D错误。
2.B 在农业生产的区位因素中,市场因素最终决定农产品的类型和产量。中国和荷兰相距遥远,产自荷兰的蔬菜用来满足我国市场需求,其运输和保鲜成本较高,但是可以就近拓展欧洲市场,故B正确、A错误。提高研发水平不是根本目的;到荷兰兴建蔬菜生产基地不会增强国际影响。故C、D错误。
【点睛】本题解答的关键是注意题干要求“根本目的”
【素养提升】
一、选择题
(福建省厦门市2018届高三第二次质量检查)苹果为落叶乔木,生长季为4~10月。苹果园的传统生产方式为定期松土、清除杂草(简称清耕),近年来土壤覆盖技术得以广泛应用。不同覆盖方式下,土壤的水分、温度和有机质差异显著。下图示意黄土高原南部某苹果园3~9月不同生产方式下土壤水分的月份变化。据此完成1~3题。
1.与其他生产方式相比,该果园生草覆盖下7~9月土壤水分较少的原因是
A. 土壤蒸发较多 B. 草类生长耗水 C. 径流流失较多 D. 果树生长繁盛
2.夏季晴天时,该果园白膜覆盖区较黑膜覆盖区
A. 白天气温高 B. 气温日较差大 C. 白天土温高 D. 土温日较差小
3.该果园土壤有机质含量最高的是
A. 清耕区 B. 黑膜覆盖区 C. 白膜覆盖区 D. 生草覆盖区
1.B 不同覆盖方式下,土壤的水分、温度和有机质差异显著,与其他生产方式相比,该果园生草覆盖下7~9月土壤水分较少的原因是草类生长耗水,所以B正确。
2.C 苹果园的传统生产方式为定期松土、清除杂草,近年来土壤覆盖技术得以广泛应用。不同覆盖方式下,土壤的水分、温度和有机质差异显著,夏季晴天时,该果园白膜覆盖区较黑膜覆盖区白天土温高,所以C正确。
3.D 果园覆盖管理技术是指在果园果树周围的土壤表面覆盖一层秸秆、青草或者其他无机物的管理措施,过覆盖技术达到增加土壤有机质,减少水土流失的作用,该果园土壤有机质含量最高的是生草覆盖区,所以D正确。
(广东省中山市第一中学2018届高三七校联合体考前冲刺)陕西省兴平市时下村是有600多年历史的“挂面村”,家家户户手工制作的细如发丝的空心挂面,畅销新疆、甘肃、山西、宁夏等地,冬季是制作挂面的最佳时期,村子里到处挂满了雪白整齐的挂面,场面蔚为壮观。据此完成4~6题。
4.对时下村成为“挂面村”影响较大的是( )
A. 历史悠久 B. 品质独特 C. 饮食习惯 D. 无添加剂
5.每年年底都是时下村制作和销售挂面的黄金季节,主要原因是( )
A. 劳动力空闲 B. 原材料充足 C. 气候条件好 D. 市场需求大
6.时下村挂面制作工艺拟申报非物质文化遗产项目,其目的是( )
A. 吸引游客 B. 打造品牌 C. 传承工艺 D. 拓展市场
4.B 根据材料,陕西省兴平市时下村是有600多年历史的“挂面村”,被称为“挂面村”源于其历史悠久,但能让其保持长盛不衰的内在原因是该地挂面的品质独特。饮食习惯、无添加剂都不是区域产品的特性,更不是称号的原因,据此选B。
5.D 制作挂面需要气候条件,从秋到来年春都适合晾晒制作,但每年年底都是时下村制作和销售挂面的黄金季节,这是因为此时是中国农历春节及年假期间,市场需求大,刺激了挂面市场的兴盛,选D。劳动力空闲、原材料充足不是形成销售黄金季节的条件。
6.C 挂面制作是一项技艺、手艺,时下村挂面制作工艺拟申报非物质文化遗产项目,其目的是传承工艺,并不是吸引游客、开拓市场。时下挂面已经是个品牌。申报非物质文化遗产项目,可以从更广的层面保护该技艺不被遗失,选C。
(广东省佛山市南海区桂城中学2018届高三七校联合体考前冲刺交流)读世界主要小麦生产国产量变化图。据此回答7~8题。
7.本世纪以来,导致中国小麦年产量持续下降的原因最可能是( )
A. 气候变暖,病虫害增多 B. 城市化加快,耕地面积减少
C. 流水冲刷,土壤肥力下降 D. 国内价格下降,种植面积减少
8.美国小麦年产量一直比加拿大高的主要原因是( )
A. 种植面积大 B. 人口数量多 C. 气候温暖湿润 D. 黑土土壤肥沃
7.D 影响农民种植作物积极性的主要因素是利润。本世纪以来,导致中国小麦年产量持续下降的原因最可能是国内价格下降,影响农民积极性,种植面积减少,D对。气候变暖,病虫害增多;流水冲刷,土壤肥力下降,不是种植面积减少的原因,A、C错。我国控制城市发展规模,占用耕地面积没有明显增加,B错。
8.A 美国小麦年产量一直比加拿大高的主要原因是种植面积大,美国耕地面积广,加拿大耕地主要分布在纬度较低的南部地带,耕地少,A对。人口数量多不是产量一直高的原因,B错。气候温暖湿润、黑土土壤肥沃对产量有影响,不是年产量大的主要原因,C、D错。
(广东省惠州市2019届高三第一次调研考试)奈曼沙漠位于内蒙古东部的科尔沁沙地南缘,大兴安岭东侧。这里黄沙遍布,但某团队却通过在地下0.8—1米处铺设特制的衬膜,在该地成功开垦出万亩稻田。据此完成9~11题。
9.与长江中下游地区相比,奈曼沙漠种植水稻的有利条件是
A. 热量充足 B. 地形平坦 C. 光照充足 D. 土壤肥沃
10.该地种植水稻的主要水源来自于
A. 地下水 B. 河流水 C. 大气降水 D. 冰雪融水
11.该地稻田地下铺设特制的衬膜的主要目的是
A. 增加肥力 B. 减少蒸发 C. 阻隔沙尘 D. 防止渗漏
9.C 由材料可知,该地位于内蒙古东部的科尔沁沙地南缘,大兴安岭东侧,黄沙遍布,沙质土壤较长江中下游地区的水稻土贫瘠,D项错误;该地纬度高,热量没有长江中下游地区充足,A项错误;该地位于大兴安岭东侧,地势起伏,不如长江中下游地区地形平坦,B项错误;该地为温带大陆性气候,气候干旱,降水较少,光照充足,而长江中下游地区为亚热带季风气候,气候温和湿润,晴天比奈曼沙漠少,光照条件不如奈曼沙漠,故C项正确。
10.A 该地气候干旱,降水较少,C项错误;冰雪融水主要集中在春节,无法满足水稻种植的需求,D项错误;科尔沁沙地,黄沙遍布,河流较少,径流量小,水量不足,B项错误;该地种植水稻的主要水源来自于地下水,故A项正确。
11.D 该地为沙漠,遍布黄沙,水源容易下渗,稻田地下铺设特制的衬膜的主要目的是防止渗漏,故D项正确。
(黑龙江省2018年普通高等学校招生全国统一考试 仿真模拟(九))现代经济社会分工的不断细化,农业自给自足分户经营的传统模式正在被现代经营模式所取代,并逐步形成链条完整,与工业、商业有机结合的产业体系,也就是我们这里所说的现代农业产业链.读中国新农业产业链示意图,完成12~14题。
12.影响该产业链发展的最主要因素是 ( )
A. 气候 B. 劳动力 C. 市场 D. 科技
13.该产业链的形成使得农业风险加大,这种被“加大”的风险更容易来自于()
A. 产前和生产环节 B. 生产和加工环节 C. 加工和流通环节 D. 流通和消费环节
14.下列措施中,解决农业风险问题最有效的是 ( )
A. 控制人口,遏制耕地面积减少 B. 扩大灌溉面积,降低生产成本
C. 节能减排,治理环境污染 D. 促进农业信息服务,调整农业补贴制度
12.C 当今时代的农业为商品农业,专业化程度越来越高,市场影响农业生产的类型与规模,对现代农业产业链影响最大,C项正确。故选C。
13.D 流通和消费环节位于产业链末端,直接关系到产品的市场需求,该环节的问题会传导到上游的每个环节,D项正确。故选D。
14.D 考查农业生产,对学生的逻辑分析能力要求较高。现阶段,农业生产的规模及效益越来越取决于市场状况,农业信息是准确把握市场的关键,而调整农业补贴政策能更有效地应对不利的市场形势,D项正确。故选D。
(湖南省衡阳市2018届高三第三次联考(三模))农作物覆盖度反映了农作物进行光合作用面积的大小以及农作物生长茂盛的程度,我国
华北平原光热资源丰富,同一农业耕作区内,不同农作物的覆盖度差异明显。图4示意华北
平原某地农作物覆盖度变化趋势。据此完成15~16题。
15.夏季农作物覆盖度大于春季农作物覆盖度,其原因最可能是
A. 两个时期农作物不同,其植株密度、叶片大小、植茎高度不相同
B. 两个时期太阳光照差异显著,农作物光合作用强度不一样
C. 4、5月份华北地区有春旱,影响了农作物生长
D. 由施肥、灌溉等人为因素导致的
16.与前后两个波峰对应的农作物分别是
A. 春小麦与冬小麦 B. 冬小麦与玉米 C. 春小麦与高梁 D. 水稻与棉花
15.A 农作物覆盖度反映了农作物进行光合作用面积的大小以及农作物生长茂盛的程度。夏季农作物覆盖度大于春季农作物覆盖度,其原因最可能是两个时期农作物不同,其植株密度、叶片大小、植茎高度不相同,A对。太阳光照差异不影响光合作用面积大小,B错。4、5月份华北地区有春旱,现在农业灌溉系统完善,不是农作物覆盖度低的主要原因,C错。由施肥、灌溉等人为因素在春季、夏季都存在,不是差异的主要原因,D错。
16.B 图示为华北地区,主要农作物是冬小麦和玉米。6月份冬小麦收获,新播种作物玉米还未成长起来,农作物覆盖度低。与前后两个波峰对应的农作物分别是冬小麦与玉米,B对。春小麦生长在东北地区,华北地区抽水,水稻不是主要作物,A、C、D错。
点睛:农作物覆盖度反映了农作物进行光合作用面积的大小以及农作物生长茂盛的程度。夏季农作物覆盖度大于春季农作物覆盖度,主要是两个时期农作物不同,其植株密度、叶片大小、植茎高度不相同。华北地区主要农作物是冬小麦和玉米。
(福建省南平市2018届高三下学期第二次(5月)综合质量检查)以色列南部某农业区内,在作物根部安装有特殊凹槽的塑料盆,如图所示,据此完成17~19题。
17.在作物根部安装有特殊凹槽的塑料盆的主要目的是
A. 对作物根部保温 B. 收集露水和雨水
C. 抑制杂草的生长 D. 抑制风力侵蚀土壤
18.塑料盆内不是平滑的,而是有许多凹槽,凹槽可以
A. 防止高温膨胀变形 B. 增加对阳光的有效反射
C. 增加与空气的接触面积 D. 增加底部空间,利于根部生长
19.该地将农产品销往欧洲效益最佳的季节是
A. 春季 B. 夏季 C. 秋季 D. 冬季
17.B 以色列主要属于干热的地中海气候,南部区域则属半干燥型气候,白天暖热,夜晚凉爽。在作物根部安装有特殊凹槽的塑料盆的主要目的是收集露水和雨水,缓解缺水问题,B对。没有形成密闭空间,不能对作物根部保温,A错。覆盖在植物根部,抑制杂草的生长、抑制风力侵蚀土壤有一定作用,不是主要目的,C、D错。
18.C 塑料盆内不是平滑的,而是有许多凹槽,凹槽可以增加与空气的接触面积,增加空气中水汽凝结成露水的可能性,C对。安装在作物根部,暴露在阳光下,目的不会是防止高温膨胀变形作,A错。凹槽越多,能减少对阳光的有效反射,B错。位于地表,不能增加底部空间,D错。
19.D 欧洲大部分地区纬度较高,热量不足,冬季作物不能生长。以色列纬度较低,冬季农产品长势好,该地将农产品销往欧洲效益最佳的季节是冬季,D对。春季、秋季、夏季等区域间差异小,不是最佳季节,A、B、C错。
点睛:以色列主要属于干热的地中海气候,南部区域则属半干燥型气候,白天暖热,夜晚凉爽。在作物根部安装有特殊凹槽的塑料盆的主要目的是收集露水和雨水,缓解缺水问题。凹槽可以增加与空气的接触面积,增加空气中水汽凝结成露水的可能性。
(黑龙江省大庆实验中学2018届高三得分训练(三))瓦罕走廊是帕米尔高原南端和兴都库什山脉北段之间的一个山谷,平均海拔4000多米,是中国与阿富汗联系的陆上唯一通道,“春种秋收夏游牧”是这里祖祖辈辈的生产方式。读图,回答20~21题。
20.图文信息表明,瓦罕走廊
A. 春季降水丰富,适宜作物的播种 B. 夏季是农业生产最繁忙的季节
C. 热量条件决定了农业生产方式 D. 冬季寒冷,没有农业生产活动
21.瓦罕走廊的农业地域类型属于
A. 传统混合农业 B. 迁移农业 C. 游牧业 D. 传统旱作农业
20.C 由题中信息可知,瓦罕走廊位于内陆高原,地势高、气温低,受海洋影响小,降水少。因此, “春种秋收夏游牧” 的农业生产方式主要受热量影响;“春种”的水源主要来自高山积雪融水;与“春种秋收”相比,“夏游牧 ”相对清闲,故C正确,A、B错误。从牧业生产角度看,“冬季寒冷,没有农业生产活动”不符合事实,故D错误。
21.C 瓦罕走廊地位于内陆高原 受地形和气候影响,当地以畜牧业为主,材料“春种秋收夏游牧”表明畜牧业为游牧业,故C正确。
(广西柳州高级中学2018届高三5月冲刺模拟)水稻“侧深施肥”是在水稻插秧机上安装“侧深施肥”装置,在插秧的同时在离水稻秧苗根部2~3cm处,将肥料施入深度约5cm的土壤中。水稻“侧深施肥”技术在日本应用较早,2013年黑龙江建三江管理局引进了日本企业生产的“侧深施肥”插秧机,在建三江农场水稻田进行试验。但在试验过程中发现,国现有水稻专用肥颗粒硬度低、吸湿性大,容易黏结、堵塞施肥机的施肥管,影响施肥机的使用效率。据此完成22~24题。
22.我国在引进“侧深施肥”插秧机后,最迫切需要突破的技术是
A. 水稻良种培育技术 B. 插秧机大型化技术
C. 新型肥料生产技术 D. 病虫害防治技术
23.推广水稻“侧深施肥”技术产生的显著效益是
A. 延长水稻产业链 B. 降低水稻生产成本
C. 增加农业劳动力需求 D. 解决土壤污染问题
24.下列地区中,最适合推广水稻“侧深施肥”技术的是
A. 江汉平原 B. 河西走廊 C. 华北平原 D. 湟水谷地
22.C 根据材料,试验过程中发现,中国现有水稻专用肥颗粒硬度低、吸湿性大,容易黏结、堵塞施肥机的施肥管,影响施肥机的使用效率,中国在引|进侧深施肥插秧机后,最迫切需要突破的技术是新型肥料生产技术,C对。水稻良种培育技术、插秧机大型化技术、病虫害防治技术与当前施肥机的使用效率无关,不是最迫切需要的,A、B、D错。故选C。
23.B 推广水稻侧深施肥技术产生的显著效益是提高生产效率,降低水稻生产成本,B对。增加施肥技术,没有延长水稻产业链,A错;减少农业劳动力需求,C错;与解决土壤污染问题无关,D错。故选B。
24.A 江汉平原是我国水稻主要产区 ,最适合推广水稻侧深施施肥技术的是江汉平原,A对。河西走廊是绿洲农业,不是水稻产区,B错;华北平原是旱作农业,不是水稻产区,C错。青藏高原湟水谷地是高寒农业,D错。故选A。
(福建省南平市高级中学2018届高三高考信息卷)富平县位于陕西省中部,自然条件得天独厚,是世界闻名的柿子优产区,产品远销日本、韩国及俄罗斯等地。下图示意富平县各月平均降水量。据此完成25~27题。
25.富平县7—9月降水较多,最有利于
A. 柿树光合作用 B. 柿树枝芽萌发 C. 柿果糖分积累 D. 柿果长大增重
26.降水是富平县柿子产区土壤的主要补给水源。从有利于柿树生长的角度分析,土壤最需要保墒的季节是
A. 春季 B. 夏季 C. 秋季 D. 冬季
27.柿饼晾晒期一般在10月20日至12月10日。此时有利于柿饼晾晒的天气条件有
①风力较小②秋高气爽③空气干燥④寒潮多发
A. ①② B. ②③ C. ③④ D. ①④
25.D 富平县7—9月降水较多,水热充足,最有利于柿果长大增重,D对。阴天多,柿树光合作用弱,A错。柿树枝芽萌发是在春季,B错。晴天多,昼夜温差大,有利于柿果糖分积累,C错。
26.A 降水是富平县柿子产区土壤的主要补给水源。从有利于柿树生长的角度分析,春季气温回升,枝芽萌发,遮荫效果差,土壤最需要保墒的季节是春季,A错。夏季枝叶茂盛,遮荫效果好,B错。秋季落叶覆盖地表,水分蒸发少,C错。冬季气温低,蒸发弱,D错。
27.B 柿饼晾晒期一般在10月20日至12月10日。此时有利于柿饼晾晒的天气条件有秋高气爽,空气干燥,利于水分蒸发,②、③对。风力较小,寒潮多发,蒸发慢,不利于晾晒,①④错。B对,A、C、D错。
(广东省华南师范大学附中2018届高三第三次模拟)五常市地处黑龙江省南部,区内独特的地理、气候条件,加上种植成熟期长的优质品种的水稻,使五常大米与众不同,大米中可速溶的双链糖积累较多,对人体健康非常有益。颗粒饱满,香味浓郁,素有“贡米”之称。读“五常市地理位置示意图”,回答28~30题。
28.影响五常大米种植形成区域特色和规模化经营的因素有
A. 交通和市场 B. 技术和土壤 C. 气候和市场 D. 政策和土壤
29.五常市形成了一批集生产、加工、销售、收购、仓储为一体的具有较强实力的综合性稻米加工企业,这种产业集聚的优势是
A. 劳动力廉价丰富 B. 政策支持
C. 靠近原料产地 D. 接近消费市场
30.五常市的稻米生产模式带给我们的启示是
A. 完善农田基础设施建设 B. 提高农民种粮积极性
C. 加强新品种的选育 D. 因地制宜发挥特色农产品优势
28.C 市场最终决定农业生产的类型和规模,因此该地规模化经营的主要因素是市场,BD排除;据材料可知,该地因纬度高气温低热量不足,因此作物生长期长,大米中可速溶的双链糖积累较多,形成特色,即气候因素,C正确,A错误。故选C。
29.C 据材料可知,五常市特色稻米种植,因此五常市形成了一批集生产、加工、销售、收购、仓储为一体的具有较强实力的综合性稻米加工企业,这种产业集聚的优势是接近原料产地。故选A。
30.D 农业生产要因地制宜,五常市的稻米生产模式是在当地优质特色稻米产地的基础上进行深加工,延长产业链,增加了附加值,从而提高了经济效益。故选D。
(福建省福州第一中学2018届高三5月高考模拟)我国某农户在自家菜地进行蔬菜的天然种植。下图示意该农户部分蔬菜种植的活动安排。读图回答31~33题。
31.该农户可能位于
A. 拉萨 B. 长春 C. 福州 D. 郑州
32.蔬菜育苗后进行移栽时,生命力较弱。该农户移栽茄子幼苗成活率最高的时段是
A. 晴天上午 B. 晴天傍晚
C. 阴天上午 D. 阴天傍晚
33.该农户的胡萝卜生长期间,当地现象可信的是
A. 盛行南风 B. 月温渐低
C. 日出东南 D. 白昼渐短
31.C 读材料及图形可知,该农户在自家菜地进行蔬菜的天然种植,根据菜花恶霜冻,茄子喜高温,强日照的生长习性,说明该地位于南方地区,纬度较低,气温较高,故选C。
32.D 读题干可知,蔬菜育苗后进行移栽时,生命力较弱。移栽茄子是要使幼苗带有泥土,且土层要保湿,要避免强光暴晒,忌大风、高温,大风、高温会使蒸发加剧,故移栽茄子幼苗成活率最高的时段是阴天无大风的傍晚。故选D。
33.B 读图可知,该农户的胡萝卜生长期间是9-12月,我国位于北半球,此时该地盛行西北风,A错误;9-12月北半球进入秋冬季节,正午太阳高度较小及昼长较短,月温渐低,B正确;9月23日之前,北半球昼长夜短,日出东北,随后北半球昼短夜长,日出东南,C错误;9-12月期间的12月22日之后,太阳直射点在南半球且向北移,北半球白昼渐长,D错误。故选B。
(河南省巩义市市直高中2018年高中毕业班模拟考试)河套灌区(下图)位于内蒙古自治区中部的河套平原,是引黄河水灌溉的自流灌溉区。河套灌区有一种特殊的传统灌溉制度——秋浇(农作物收割后的浇灌,每年从9月底开始到11月初结束,是该灌区一年中用水量最大的一次)。据此完成34~36题。
34.导致图示甲、乙两区域景观差异的原因最可能是
A. 海拔差异 B. 热量差异
C. 土质差异 D. 降水差异
35.河套灌区中修建的水闸,其作用是
A. 发电 B. 防洪 C. 灌溉 D. 水产养殖
36.河套灌区进行秋浇,其目的是
①秋后淋盐 ②冬季保温 ③春季保墒(土壤湿度) ④秋播
A. ①② B. ①③ C. ②③ D. ①④
34.A 图示甲位于河套平原区,乙位于黄土高原区,导致两区域景观差异的原因最可能是海拔差异,A对。都属于温带季风气候区,热量差异、降水差异不明显,B、D错。气候相同,土质差异小,不是景观差异主要原因,C错。
35.C 河套灌区中修建的水闸,其作用是灌溉,控制水流,引水自流灌溉,C对。水闸分布在引黄河水灌溉的自流灌溉区,落差很小,不能用来发电、防洪,A、B错。水闸分布在灌渠上,水产养殖不是主要功能,D错。
36.B 河套灌区进行秋浇,秋季气温降低,作物收获,水分吸收、蒸发减少,下渗增多,其目的是利于秋后淋盐,①对。没有越冬作物,冬季保温不是主要目的,②错。土壤冬季冻结,春季融化,有利于春季保墒,保障土壤湿度,③对。纬度较高,冬季寒冷,没有秋播活动,④错。A、C、D错,B对。
(2017·课标卷Ⅰ)我国某地为保证葡萄植株安全越冬,采用双层覆膜技术(两层覆膜间留有一定空间),效果显著。下图中的曲线示意当地寒冷期(12月至次年2月)丰、枯雪年的平均气温日变化和丰、枯雪年的膜内平均温度日变化。据此完成37~39题。
37. 图中表示枯雪年膜内平均温度日变化的曲线是( )
A. ① B. ② C. ③ D. ④
38. 该地寒冷期( )
A. 最低气温高于-16℃ B. 气温日变化因积雪状况差异较大
C. 膜内温度日变化因积雪状况差异较大 D. 膜内温度日变化与气温日变化一致
39. 该地可能位于( )
A. 吉林省 B. 河北省 C. 山西省 D. 新疆维吾尔自治区
37.B 覆膜是为了保温,故膜内温度一定高于膜外,所以排除C、D.枯雪年空气中水分含量少,大气对太阳辐射的削弱作用和保温作用都弱,所以昼夜温差大,选B.
38.C 从图中看,该地任何时候气温均高于-16℃,排除A。无论是丰雪期还是枯雪期,气温日变化均为7℃左右,排除B.通过①②与③④对比,膜内温度日变化与气温日变化有明显差异,故D错。由第9题分析可知膜内温度日变化因积雪状况差异较大,B正确。
39.D 由图表可知,该地寒冷期气温可以达到-16℃左右,说明地理位置上较靠北,可能为华北北部、东北或西北。一天中,气温最高的时间是地方时14:00左右,而该地气温最高的时间是北京时间16:00左右,说明该地在北京以西约30°的地方,可判断为西北。加之该地大量种植葡萄,也为判定为西北提供了支撑条件。
(2016·全国甲卷)庄园经济是一种实现农业资源集聚化、生产规模化、经营多元化、管理企业化、建设生态化的经营组织模式。某县生产的优质铁观音茶获得“中国地理标志”认证。该县茶企业通过整合特色山水,建设集茶树种植、茶叶加工储存、旅游和文化为一体的现代茶庄园。据此完成40~41题。
40.发展庄园经济的前提条件是当地拥有( )
A.丰富廉价的劳动力 B.知名品牌的农产品
C.发达便捷的交通网 D.高精尖的技术水平
41.与传统的茶园相比,现代茶庄园的突出优势是( )
A.品牌更多,环境更优
B.市场更广,产品价格更低
C.产品更多,效益更高
D.投入更少,生产成本更低
40.B 从题目材料中“某县生产的优质铁观音茶获得‘中国地理标志’认证”可知,发展庄园经济的前提条件是当地具有知名品牌的农产品,故选项B正确。
41.C 根据题目材料可知,庄园经济“生产规模化、经营多元化”,可使现代茶庄园产品更多,效益更高,故选项C正确;因庄园经济是依托知名品牌发展起来的,因此“品牌更多”不是突出优势,故选项A错误;现代茶庄园生产优质产品,产品价格较高,故选项B错误;现代茶庄园是集约化、生态化经营,往往投入更多,故选项D错误。
(2016·海南地理)下图所示区域中,秋明、汉特—曼西斯克等城市的蔬菜供应主要依靠进口,波动较大。2014年起,这些城市郊区以及周边地区采用荷兰等国的技术,修建了大型温室蔬菜培植基地,生产的蔬菜可满足当地约20%的需求。据此完成42~44题。
42.该地区蔬菜种植的限制性自然因素是( )
A.热量 B.水分 C.光照 D.土壤
43.该地区利用温室培植蔬菜的优势条件是( )
A.劳动力成本低 B.生产技术先进
C.种植历史悠久 D.能源供应充足
44.该地区扶持温室蔬菜培植基地建设的直接目的是( )
A.减少蔬菜对外依赖 B.增加农业经济收入
C.改善当地种植结构 D.提高土地利用效率
42.A 该地区纬度较高,气温较低,农业生产的限制性因素是热量不足。故选A。
43.D 从材料中提取信息“2014年起,这些城市郊区以及周边地区采用荷兰等国的技术”,说明该地区的温室培植蔬菜的生产技术比较差,同时说明该地区温室种植刚起步不久,称不上历史悠久。该地区经济发达,人口较少,劳动力的成本较高,但该地区具有丰富的天然气和石油资源,能为温室培植提供充足的能源。故选D。
44.A 从材料中提取信息“蔬菜供应主要依靠进口”和该地区引进的温室培植“生产的蔬菜可满足当地约20%的需求”,说明政策扶持最直接的目的是让蔬菜尽可能满足当地需求,减少对外依赖。故选A。
二、综合题
46. (2017全国卷III)阅读图文材料,完成下列要求。
西班牙是欧洲发达国家中发展水平相对较低的国家。西班牙阿尔梅里亚省(位置见图a)的甲地附近干旱少雨。1956年当地勘探到深层地下水后,灌溉农业得到发展。1971年引入滴灌技术,日光温室(不需人工增温)快速普及,生产的蔬菜、瓜果等农产品出口量大增,主要出口西班牙以北的欧洲发达国家。20世纪90年代以后,甲地温室农业进入集温室安装维护、良种培育与供应、产品销售、物流等为一体的集群式发展阶段,产品出口量加速增长。图b示意甲地最低气温和降水量的年内变化。
a b
(1)从气候角度分析甲地普及日光温室的原因。
(2)分析20世纪70~80年代甲地温室生产的农产品出口西班牙以北欧洲发达国家的优势条件。
(3)分析甲地温室农业集群式发展对提高农产品出口竞争力的作用。
(4)你是否赞同在甲地扩大温室农业生产规模?请表明态度并说明理由。
【答案】
(1)地处地中海沿岸,冬季温和(最冷月最低气温为8℃左右),日光温室可满足蔬菜、瓜果生长需要;当地干旱少雨,日光温室可减少蒸发,提高水资源利用效率。
(2)蔬菜、瓜果成熟早,可反季节供应;冬季气候温和,温室设备简单,不需要加温,生产成本低;劳动力价格相对低廉。
(3)有利于新品种、新技术的推广,保持产品质量的优势;能及时维护、更新各种设施、设备,保证生产的稳定和供应的连续;完善的销售网络与现代物流业,能将农产品快速运达市场。
(4)赞同理由:当地气候条件适宜,温室农业技术基础好,有一定的发展空间;经济效益高,增加就业,带动相关产业发展等。
不赞同理由:沿海平原土地有限,地表水资源缺乏,扩大生产规模将会增加水资源、土地资源供给压力;过度开采地下水,可能导致海水入侵等环境问题。
【解析】
(1)解题此题需要从看清限制性要求条件,从气候角度分析,也就不外乎从气温、光照、降水等方面分析,该地属于地中海气候,光照充足,气温相对较高,不要人工增温,虽然该地干旱少雨,但是有深层地下水,及滴管技术发展,这都是甲地普及日光温室的原因。
(2)农产品出口到西班牙以北欧洲发达国家的优势条件可以从运输距离近,降低运输成本;该地发展水平较低,劳动力价格低,生产成本低;有丰富种植经验;欧洲发达国家对农产品需求量大,价格较高。
(3)分析温室农业集群式发展对提高农产品窗口竞争力的作用,集群式发展便于提高产量,降低成本,获得规模效益,也有利于加强优良品种培育,相互协作,减少无序竞争,形成品牌。
(4)这是个开放性设问。可以赞同也可以不赞同,赞同,可以从扩大生产规模,可以利用原有的优势条件,降低成本,获取规模效益等方面回答;不赞同,可以从该地水资源缺乏,及大规模生产后可能导致市场价格降低等方面回答。
47.(2016全国卷1) 阅读图文材料,完成下列要求。
茉莉喜高温,抗寒性差,25℃ 以上才能孕育花蕾,32—37℃ 是花蕾成熟开放的最适温度。喜光。根系发达。生长旺季要求水分充足,但土壤过湿不利于其根系发育。开花季节,于天黑之前采成熟花蕾,花蕾开放吐香时间从20时左右至次日10时左右,是将茶叶染上花香、制作茉莉花茶的最佳时间。
广西横县种植茉莉花历史悠久。改革开放后,茉莉花茶市场需求旺,横县开始扩大茉莉种植规模。1983年,在广西首次举办的茉莉花茶评比中,横县茉莉花茶一举夺魁。至20世纪90年代,我国茉莉花茶生产重心开始从东南沿海地区向横县转移。2000年,横县获“中国茉莉之乡”的称号。目前,横县的茉莉鲜花和茉莉花茶产量占全国总产量80%以上,占世界总产量60%以上。图5示意横县在广西的位置和范围。
(1)与江苏、浙江相比,说明横县有利于茉莉生长的气候条件。
(2)横县地形以河流冲积平原为主,茉莉主要种植在平原地势较高的旱地上。试解释冲积平原地势较高的旱地有利于茉莉种植的原因。
(3)目前横县县城集聚了100多家茉莉花茶厂。分析横县县城集聚众多茉莉花茶厂的原因。
(4)请在下列两个问题中,选择其中一个问题作答。如果多做,则按所做的第一个问题计分。
问题①:说明横县茉莉花茶产业的发展经验对我国一些贫困县脱贫致富的启示。
问题②:为以茉莉种植为基础的横县经济进一步发展提出建议。
【答案】
(1)横县位于北回归线以南,高温期较长;高温期湿度较高(降水较多)。(而江浙一带或梅雨期过湿。或伏旱期过旱且时有超过37℃的高温);冬季受寒潮影响较小,气温较高。
(2)(冲积平原地势较高的旱地)平坦便于种植;排水良好,土壤不会过湿;离河较近,便于灌溉,且不易受洪水侵袭;土层深厚且疏松,利于茉莉根系发育;冲积平原土壤肥沃。
(3)(茉莉花茶生产应接近茉莉花产地。)横县茉莉花生产规模大,花源供应充足且品质佳;县城交通使得,便于收集茉莉花(蕾);县城基础设施较好,便于生产组织。(离南宁市较近,便于产品销售。)
(4)问题①:因地制宜,发挥特色农产品优势;扩大生产规模以达到规模效益和影响(实行专业化生产);推进农产品的加工业,延长产业链,增加附加值。
问题②:加强茉莉种植和茉莉花茶生产的科研投入,确保茉莉花茶的品牌优势;加大茉莉花其他产业化应用的研发;开发新产品;拓展旅游、文化市场。实现经营多元化。
【解析】
(1)首先明白农业生长气候条件主要包括气温、热量、降水等,结合材料提示,与江苏、浙江相比,横县纬度低,气温高,热量充足,降水量大。
(2)根据材料提示“生长旺季要求水分充足,但土壤过湿不利于其根系发育。”可知地势较高的旱地便于排水,土壤不会过湿,且不易受洪涝危害危险,土层深厚且疏松,便于茉莉根系发育,离河较近,便于灌溉,满足生长旺季时为土壤提供充足的水分。
(3)此题注意问题的细节,“横县县城集聚众多茉莉花茶厂”和“横县集聚众多的茉莉花茶厂”是由区别的,同时再结合图中横县的地理位置,横县县域集聚众多的茉莉花茶厂的原因主要从原料、质量、交通、基础实施等条件分析。
(4)问题①,根据材料提示,横县茉莉花茶产业的发展经验主要是突出因地制宜,发挥当地农业优势,推进农产品的加工业,延长产业链,增加附加值。问题②,以茉莉种植为基础的横县经济进一步发展,则可以从现在产品结构单一向多元化方向发展,主要是在现有产业基础上加大科技投入,形成品牌,实现经营多元化发展。
考点:工农业区位条件和区域经济发展。
【名师点睛】该题以我国广西横县地理位置和茉莉花种植为背景材料,从地域认知到人类活动,设问细致灵活,注重考查学生地理思维过程与探究问题的能力。(1)依据文字材料中有关茉莉的生长习性,对比横县与苏浙地区气温和降水特点可得出答案。(2)设问精细,答题时需抓住河流冲积平原的土层厚,距河近便于灌溉等特点,还要明确地势较高的优势。(3)设问重点考察横县聚集众多茶厂的区位优势条件。可从茶源、交通等基础设施入手分析。(4)设问自由度高,能很好的评价区域发展观。可从可持续发展的角度来答题。该开放性的问题与以前的高考试题略有变化,在下列两个问题中,选择其中一个问题作答。一改过去正反观点进行选择然后论证的情况。
48.阅读材料,回答下列问题。
材料一 猕猴桃原产于我国,新西兰引入栽培,将改良后的优良品种称“奇异果”(图1)。
奇异果生长怕旱、怕风,宜栽植于湿润、疏松、深厚的土壤。新西兰的奇异果高度集中分布在北岛普伦蒂湾沿岸地区,鲜果主要出口到欧洲、日本等地,出口量居世界第一。
我国已引种奇异果,并建立了加工企业。
图1
材料二 新西兰北岛图(图2)。
图2
(1)分析新西兰普伦蒂湾沿岸栽植奇异果的有利自然条件。
(2)指出奇异果罐头厂区位选择的主导因素,并说明原因。
(3)与新西兰相比,评价我国生产的奇异果产品的市场优势。
【解析】第(1)题,可从气候、地形、土壤、水源等方面分析新西兰普伦蒂湾沿岸栽植奇异果的有利自然条件。气候是重点,要从热量、降水等方面分析。材料中的“奇异果生长怕旱、怕风,宜栽植于湿润、疏松、深厚的土壤”是对答案很好的提示。第(2)题,奇异果罐头厂区位选择的主导因素是原料,因为奇异果(鲜果)易变质,不便于长途运输。第(3)题,本题回答时要抓住“评价”“市场优势”和“与新西兰相比”这些限定词语,可从我国国内市场的广阔性、国际市场的近距离、劳动力丰富且廉价使奇异果价格低和奇异果上市时间与南半球的新西兰错开等方面分析。
【答案】(1)中纬偏低地区,热量条件好;沿岸有暖流流经,气候湿润;西风受地形阻挡,风较小;沿岸平原,地势低平;河流泥沙淤积,土层疏松、深厚。
(2)原料;鲜果不便长途运输。
(3)我国人口多,果品消费市场大;我国劳动力价格相对低,果品生产成本低;距欧洲、日本市场较近;与南半球季节相反,鲜果上市时间不同,利于销售。
49.(2017年河南省六市高三第一次联考)阅读下列图文材料,回答问题。
材料一:近年来,云南省七彩高原特色农业发展迅速。昆明郊区一些乡村由以粮食、蔬菜种植为主逐渐转变为专门的花卉种植,使云南省成为我国最大的鲜切花生产基地。
材料二:普洱小粒种咖啡正在迅速“膨胀”,全市种植面积很大,确立了云南咖啡在国内的主导地位。2010年,美国星巴克咖啡公司与普洱市政府合作,在云南投资运营其在全球的首个咖啡基地及咖啡初加工厂。小粒种咖啡适宜生长在海拔800-1800米、年均温19 -20℃、土壤排水良好等环境中。
材料三:云南部分地区等高线地形图和普洱市位置范围示意图。
(1)分析昆明市郊区农业结构变化的主要原因。
(2)分析普洱地形对小粒种咖啡种植的有利影响,并说出大量种植对当地自然环境的不利影响。
(3)简析星巴克咖啡公司在云南投资运营咖啡初加工厂的原因。
【参考答案】 (1)生活水平不断提高,花卉市场需求量不断增大;交通运输条件得到改善(或航空、高速公路得到发展);花卉保鲜技术不断提高。
(2)有利影响:地形起伏大,土壤排水良好;海拔较高(或多在800—1800米之间),满足咖啡树生长的海拔要求;北部山地高,阻挡南下寒冷气流,少低温冻害 。
不利影响:水土流失加剧;土层变薄,肥力下降;土壤、地下水污染加重;植被破坏(或生物多样性减少)。
(3)位于小粒种咖啡豆生产区,原料丰富;土地租金低;劳动力资源丰富且廉价;地方政府的政策支持。
【解析】第(1)题,分析农业结构变化的原因主要从社会经济、技术方面作答,市场决定了种植的类型与规模。第(2)题,分析影响又从有利与不利方面回答,有利影响:区域的海拔较高,温度适宜咖啡树的生长;地势起伏大,土壤排水良好;地势北高南低,北部山地高,阻挡寒冷气流南下,使咖啡树少受低温冻害影响。不利影响注意从对当地自然环境方面,由于种植海拔高且发展速度快,导致水土流失,植被破坏等。第(3)题,注意星巴克为美国公司,而初加工厂设在云南,主要从考虑原料、劳动力、地租等。
50. (2018·江西省赣州市 (5月)适应性考试)阅读材料和图示,完成下列问题。
材料一 大豆原产于中国,是食用油、蛋白食品和饲料蛋白原料。大豆喜温,生长适宜温度为20-25℃,喜排水艮好、富含有机质的土壤,大豆在我国东部季风区广泛分布,东北为主产区,中国产大豆属蛋白质含量丰富的食用性型,目前国产大豆一半用于出口大豆单产较低,生产100万吨大豆用地约与生产270万吨大米用地相当。2017年中国进口大豆累计9553万吨,其中来自巴西占比53%,来自美国占比34%,主要是用作食用油和豆饼豆粕蛋白饲料生产原料。
材料二 大豆供应链体系包括农资供给、生产、收购及仓储、压榨、国内运输及出口等环节,已西大豆供应链存在的问题较多,2018年3月16日首个中国企业参与巴西交通基础设施领域投建设项目一一圣路易斯港正式奠基。该港属散杂货深水港,建成后主要运输粮食、油品、纸浆、化肥等货物
材料三 中国大豆供需缺口及对外依存度趋势图(左图)及巴西大豆种植区及圣路易斯港区位图(右图)
(1)从城市化角度,分析我国近几十年大豆消费量不断增长的原因。
(2)结合我国的资源环境特征,说明我国大量进口大豆的合理性。
(3)分析中巴合建圣路易斯港经济区对形成全球大豆产业链新格局的意义。
【答案】(1)原因:①城市人口总量增加,消费群体扩大;②产业升级居民收入提高,消费层次升级;③畜牧业专门产业化,规模采购增强 (2)合理性:①我国人均耕地少; ②大豆优势产区面积小; ③本土大豆功能单一;④大豆产业化程度低(任答3点即可) (3)巴西:①利于降低大豆运输成本(海运运量大,价格低);②利于提高大豆收购储运加工能力(增加产品附加值);③利于扩大大豆种植面积(提高国际市场份额)。中国:①分享农业全球供应链的红利(承包海外土地);②巩固我国粮食基础安全(海外采购地多元化);③优化全球经济治理秩序(输出我国农业过剩产能)。
【解析】整体分析:我国进口大豆主要是用作食用油和豆饼豆类蛋白饲料生产原料。我国人口众多,呈不断增长趋势,人均耕地少。本土大豆功能单一,大豆产业化程度低,约一半用于出口。单产较低,市场需求量大。
(1)近几十年,我国进口大豆主要是用作食用油和豆饼豆类蛋白饲料生产原料。从城市化角度分析,近几十年,我国城市人口总量增加,消费群体扩大,对食用油需求量大。产业升级居民收入提高,消费层次升级,对肉、蛋、奶类食品需求量增大。畜牧业专门产业化,规模采购增强,对豆饼豆类蛋白饲料的需求量增大。
(2)我国人口众多,呈不断增长趋势,人均耕地少。大豆优势产区面积小,主产区在东北。本土大豆功能单一,属蛋白质含量丰富的食用性型。大豆产业化程度低,约一半用于出口。单产较低,生产100万吨大豆用地约与生产270万吨大米用地相当。市场需求量大,所以应大量进口大豆。
(3)中巴合建圣路易斯港经济区,海运运量大,价格低,对巴西有利于降低大豆运输成本。促进当地经济发展,利于提高大豆收购储运加工能力,增加产品附加值。利于扩大大豆种植面积,提高巴西大豆在国际市场份额。对中国有利于分享农业全球供应链的红利,承包海外土地。进口大豆,海外采购地多元化,有利于巩固我国粮食基础安全。输出我国农业过剩产能,利于优化全球经济治理秩序。
51.(山西省孝义市2018届高三下学期一模考试)灌溉农业是在干旱半干旱地区,因为降水较少,主要依靠地下水、河流水等水源发展的农业。奈特伦洼地位于埃及北部盆地。在尼罗河三角洲以西,西部沙漠的东北部长40千米,宽3千米—8千米,最低点海拔﹣28米。洼地内有几十个小盐湖,当地农民引用地下水源,从事灌溉农业。下图示意为奈特伦洼地及周边地区。
(1)判断奈特伦洼地地下水的主要补给来源,并说明理由。
(2)与宁夏平原相比,说出奈特伦洼地发展灌溉农业的优势气候条件。
(3)分析奈特伦洼地灌溉农业生产过程中面临的主要问题。
(4)为奈特伦洼地灌溉农业的可持续发展出谋划策。
【答案】(1)河流水。该地区气候干早,年降水量少,缺少本地区地表径流下渗补给;奈特伦洼地临近尼罗河,海拔低于尼罗河三角洲地区,尼罗河水下渗,通过地下透水岩层补给奈特伦注地的地下水 (2)全年气温高,生长期长;夏季光照更充足,冬季气温较高 (3)问题:该地区气候干早,年降水量少,地表径流缺乏,水资源短缺;该地引用地下水源发展灌溉农业,地下水中所含盐分较多,加之气候干早,蒸发旺盛,易出现土壤盐碱化问题 (4)咸水淡化;跨流域调水,增加灌溉用水;加大科技投入,培育和种植耐旱、耐盐碱作物;改良灌溉技术,实施喷灌、滴灌等
【解析】本题主要考查陆地水体的相互补给、农业区位、以及区域农业发展的问题以及区域农业的可持续发展等相关知识。
(1)本题主要考查陆地水体的相互补给。读图分析可知,奈特伦注地海拔较低,而且临近尼罗河,尼罗河的水位高于奈特伦注地,因此尼罗河水下渗,然后会通过地下透水岩层补给奈特伦注地的地下水。而该地大部分属于热带沙漠气候,气候干旱,年降水量较少,地表径流较少,补给的地表水源较少。
(2)本题主要考查农业区位因素。气候因素主要从光照、水分、热量、自然灾害等方面进行分析。宁夏平原属于温带大陆性气候,而该地属于热带沙漠气候,因此该地全年气温高,农作物的生长期长;夏季光照更充足,冬季气温较高。
(3)本题主要考查区域农业的发展过程中的问题。由材料分析可知,该地为热带沙漠气候,该地区气候干早,年降水量少,地表径流缺乏,水资源短缺;该地发展灌溉农业,会大量引用地下水源,从而导致该地的地下水位下降,水资源短缺加剧,同时由于不合理的灌溉,会导致地下水位上升,而且由于该地地下水中所含盐分较多,加之气候干早,蒸发旺盛,易出现土壤盐碱化问题。
(4)本题主要考查区域农业可持续发展的措施。可以从水资源的合理利用、科技投入等方面进行分析。该地水资源短缺,可以采取跨流域调水,增加灌溉用水、咸水淡化等方面增加水资源的来源,同时可以通过加大科技投入,培育和种植耐早、耐盐碱作物,改良灌溉技术,实施喷灌、滴灌等措施减少水资源的使用量和水资源的利用率,从而促进区域农业的可持续发展。
52.(山东省宁阳第四中学2018届高三高考5月第六次模拟)阅读图文材料,完成下列要求。
材料一:位于贺兰山西侧荒漠地带的腰坝滩,曾是一方宝地,绿洲边缘有成片的乔木、灌木,沙漠里处处是沙蒿、白刺等植物孩子们去沙窝里玩,不用带水,只要在地上挖个坑,就会有水渗出来。20世纪70年代以来,随着大规模的移民,临近湖沼的咸水入侵,该地变成了沙尘暴的发源地。
材料二:腰坝滩水资源危机爆发后,当地政府颁布了农业限水政策。2015年,一家公益机构在腰坝滩大力推广滴灌设施种植节水小米,替代高耗水作物,对农业生产、地下水资源的开采和利用量进行监督,以实现腰坝滩地区地下水资源的采补平衡。某农业合作社5月份播种小米,结合滴灌设施,人工除草,施有机肥,拉网防鸟,经过5个月的管护,10月份机械收割后人工捡拾谷穗、晾晒除杂。
材料三:下面图甲示意腰坝滩及附近地形图和某农业合作社的沙漠小米产区,图乙为腰坝滩气候资料图,图丙为临近收获的谷子被防护网罩住的照片。
(1)描述腰坝滩水资源危机的形成过程。
(2)分析腰坝滩沙漠小米品质优良的原因。
(3)说明腰坝滩种植沙漠小米成本高的原因。
(4)如何推广销售高价的腰坝滩沙漠小米?
【答案】(1)随着大规模的移民和种植高耗水的农作物,生产、生活用水量大增;地下水位下降,临近湖沼的咸水入侵,导致水质恶化,形成水资源危机。
(2)夏季高温,光热充足,昼夜温差大,营养物质积累多;施有机肥、人工除草,减少了化肥、农药的残留;沙漠小米生长周期长,利于养分积累。
(3)滴灌设施投入高;沙漠小米生长周期长达5个月,管护过程成本高,人工除草,施有机肥,拉网防鸟,人工捡拾谷穗,晾晒除杂,劳动力成本和相关设施投入高。
(4)通过有影响力的名人代言,做好小米的品牌宣传工作;通过展示腰坝滩沙漠小米的生长过程,宣传小米优良的品质;严格把控小米生长的各个环节,确保小米品质的优良;通过互联网电商平台销售.减少中间环节,降低成本;与经济较发达地区的大型超市进行农超对接。
【解析】
【分析】
随着大规模的移民,种植高耗水的农作物发展,生产、生活用水量大增,导致地下水减少。临近湖沼的咸水入侵,水质恶化,导致水资源危机。产品销售措施有品牌宣传、品质保证、电商平台销售、农超合作等。
【详解】
(1) 20世纪70年代以来,随着大规模的移民,种植高耗水的农作物,生产、生活用水量大增,导致地下水减少。临近湖沼的咸水入侵,导致水质恶化,该地变成了沙尘暴的发源地,形成水资源危机。
(2)腰坝滩位于西北干旱区,夏季高温,光热充足,昼夜温差大,营养物质积累多。施有机肥、人工除草,减少了化肥、农药的残留。沙漠小米生长周期长,经过5个月的管护才能收获,利于养分积累。
(3)区域水资源短缺,采用滴灌设施投入高。沙漠小米生长周期长达5个月,管护过程成本高。人工除草,施有机肥,拉网防鸟,人工捡拾谷穗,晾晒除杂,劳动力成本和相关设施投入高。所以该地种植沙漠小米成本高。
(4)产品销售措施有品牌宣传、品质保证、电商销售、农超合作等。可以发挥政策优势,通过名人代言,做好小米的品牌宣传工作。录制视频,宣传小米优良的品质。确保小米品质的优良,经的起市场检验。利用互联网电商平台销售.减少中间环节,降低成本。与经济较发达地区的大型超市进行合作,农、超对接。
53.(黑龙江省2018年普通高等学校招生全国统一考试 仿真模拟(八))阅读图文材料,完成下列问题.
南非农业地区差异十分明显,每个地区农业都因地理、资源条件独特而有自己的鲜明特色.如南非是非洲最大的养羊国,羊毛90%供出口,东开普省是最大分布区;是世界上第十大产糖国和非洲最大蔗糖产区和出口区,甘蔗主要分布在东开普省东北部和夸祖鲁-纳塔尔省南部的沿海地区;西南部西开普省是水果集中产区,但南部偏远的农业小镇以种植大量玉米和少量水稻为营生手段下图示意南非政区、降水、耕地等地理要素分布(阴影部分表示耕地).
(1)说明南非年降水量分布特点的成因.
(2)指出东开普省主要农业地域类型可持续发展可采取的措施.
(3)分析南非甘蔗主要分布区的成因.
(4)有人建议西开普省南部偏远的农业小镇推广种植从国外引进的转基因杂交水稻.假若你是当地人,对此是否支持?请说明理由.
【答案】(1)降水主要受来自印度洋的东南信风影响;东岸为暖流,西岸为寒流。
(2)加强水利工程建设和饲料种植,提高早涝灾害防御能力;改善交通运输条件,提高通达度;引进和培育良种;提高加工能力等。(答出3点即可)
(3)沿海地势平坦,耕地面积广阔,且降水量大多在500mm以上,适合耕作;海运便利,便于联系国际市
场;劳动力丰富且廉价。
(4)观点一:支持。热量丰富,灌溉水源便利,利于扩大水稻种植规模;有充足的劳动力;产量大幅度提高,可提高粮食供应能力,增加农业产出。(其他回答合理可酌情给分)
观点二:反对。地处地中海气候区,雨热不同期,而水稻需水量大,加剧水资源不足状况;传统水稻适应当地环境能力强,而转基因品种适应能力弱,食用也有难以预料的后果。
【解析】整体分析:南非降水主要受来自印度洋的东南信风影响,降水量特点是大致由东南向西北递减。结合农业生产条件,从地形、气候、交通、市场、劳动力等方面分析南非甘蔗主要分布在东开普省东北部和夸祖鲁-纳塔尔省南部的沿海地区的原因。
(1)结合等降水量线数值,南非降水主要受来自印度洋的东南信风影响,东岸为暖流,西岸为寒流。所以降水量特点是大致由东南向西北递减。
(2) 南非是非洲最大的养羊国,羊毛90%供出口,东开普省是最大分布区,农业地域类型是大牧场放牧业。可持续发展可采取的措施是加强水利工程建设和饲料种植,提高早涝灾害防御能力。改善交通运输条件,提高通达度,便于产品出口。引进和培育良种,提高产品质量。提高加工能力,增加附加值。
(3)南非是世界上第十大产糖国和非洲最大蔗糖产区和出口区,甘蔗主要分布在东开普省东北部和夸祖鲁-纳塔尔省南部的沿海地区。结合农业生产条件,从地形、气候、交通、市场、劳动力等方面分析,沿海地势平坦,耕地面积广阔,且降水量大多在500mm以上,适合耕作。海运便利,便于产品运输,进入国际市场。劳动力丰富且廉价,生产成本低。所以成为南非甘蔗的主要产区。
(4) 西开普省南部偏远的农业小镇以种植大量玉米和少量水稻,说明当地热量丰富,灌溉水源便利,利于扩大水稻种植规模。人口多,有充足的劳动力。从国外引进的转基因杂交水稻,产量大幅度提高,可提高粮食供应能力,增加农业产出。所以支持。
西开普省南部偏远的农业小镇地处地中海气候区,雨热不同期。水稻需水量大,从国外引进的转基因杂交水稻推广种植,会加剧当地水资源不足状况。传统水稻适应当地环境能力强,而转基因品种适应能力弱,受饮食习惯影响,食用也有难以预料的后果。所以反对。
54.(山东省实验中学2018届高三第二次模拟考试)阅读材料,回答下列问题。
茶树喜温、喜湿。日均温15—25℃时,茶树生长较慢,但茶叶品质好:若日均温超25℃,虽生长快,但茶叶易老化,品质下降。茶树生长季,大气相对湿度以80—90%为最佳。另外茶树喜光,同时具有很大的耐荫性。在弱光下能有效利用散射光更好地生长,且茶叶品质也可大幅提高,因此建茶园时常在茶丛周边种植遮荫树木,庐山位于江西北部,提起庐山,人们常把它和云雾连在一起。庐山雾时而冉冉升起,使人终日“不识庐山真面日”;时而雾气团团相衔,浮游荡漾于山岭间,半隐仙境,半留人间。
“高山云雾出好茶”,庐山较高海拔山区出产的庐山云雾茶是我国十大名茶之一。茶叶萌芽期正值雾日最多之时,由此造就了庐山云雾茶的独特品质。下图为“庐山附近地区示意图”。
(1)分析庐山多云雾的自然原因。
(2)分析庐山“高山云雾出好茶”的气候条件。
(3)简述遮荫树对茶树生长的有利影响。
(4)近年来,一些茶农将茶场从山区迁往平原地区,并利用温室大棚等措施发展茶叶生产。你是否赞同该做法?表明观点并请说明理由。
【答案】(1)亚热带季风气候,夏季降水丰富,空气湿度大:北临长江,东瀕鄱阳湖,周围水域面积广阔,蒸发多,空气中水汽含量大:植被茂盛,蒸腾量大;山区局部小气候复杂,气温变化较多,水汽易遇冷凝结,易形成云雾 (2)较高海拔地区气温较低,茶叶生长缓慢,茶叶品质较好;山区昼夜温差较大,利于有机质的积累:庐山多云雾,空气湿度大,多散射光,茶树生长好,且茶叶品质佳:受人类活动影响小,污染轻(答出其中4点即可) (3)夏季降低茶园内的气温,提高空气湿度:减少太阳直接辐射,增加散射光:落叶形成的覆盖层可减少地表蒸发和径流,涵养水源,提高土壤肥力 (4)赞同。理由:通过温室大棚等措施,生产反季节产品,经济效益好:茶叶的气候生长期延长,产量提高;减小低温、干旱等自然灾害对茶叶生长的影响(或反对。理由:大棚茶叶品质较低:大棚建设增加生产成本:平原地区土壤排水条件较差,不利于茶树生长
【解析】(1)雾形成条件,要有充足的水汽,还要有降温环境。庐山属于亚热带季风气候,降水多,河流湖泊多,空气湿度大。植被茂盛,蒸腾量大。山区局部小气候复杂,水汽易遇冷凝结,易形成云雾。
(2)山区海拔较高,气温较低,茶叶生长缓慢,茶叶品质较好。山区昼夜温差较大,利于有机质的积累。茶树喜光,同时具有很大的耐荫性,在弱光下能有效利用散射光更好地生长。庐山多云雾,空气湿度大,多散射光,茶树生长好,且茶叶品质佳。受人类活动影响小,污染轻。
(3) 茶树在弱光下能有效利用散射光更好地生长,且茶叶品质也可大幅提高。遮荫树夏季能够降低茶园内的气温,提高空气湿度。减少太阳直接辐射,增加散射光。落叶形成的覆盖层可减少地表蒸发和径流,涵养水源,提高土壤肥力。
(4)从有利角度分析,通过温室大棚等措施,生产反季节产品,经济效益好。茶叶的气候生长期延长,产量提高。减小低温、干旱等自然灾害对茶叶生长的影响,所以赞同。从品质茶叶分析,大棚茶叶品质较低。从成本分析,大棚建设增加生产成本。平原地区土壤排水条件较差,不利于茶树生长,所以反对。
55.(黑龙江省佳木斯市第一中学2018届高三第三次模拟考)阅读材料,完成下列问题。
马铃薯属茄科多年生草本植物,生长期短,需疏松透气的土壤,块茎忌强光直射,黑暗低温储存为宜。马铃薯可加工为粉条、全粉、微孔淀粉等上百种食品和医药品,并可作为工业原料被广泛应用于生物工业中。甘肃省定西市已培育出多种彩色马铃薯,其中黑色、紫色及黑紫色马铃薯含有大量的青花素,具有很好的抗表老作用。
甘肃省定西市是全国马铃薯三大产区之一,市内大部分地区气候干旱,降水稀少,且集中在夏季,各县多数为贫困县。北部各县农民采用黑色地膜覆盖种植马铃薯,每年10-11月覆膜,次年3-4月播种,9—10月挖收。采用深挖地窖储存,保鲜,陆续上市。目前,市区聚集了几家干旱农业研究中心和旱农成果推广机构。
(1)说明当地农户采用黑膜覆盖技术和错季覆膜对马铃薯种植的影响。
(2)分析当地农户“窖藏”马铃薯的有利自然条件。
(3)分析定西市区集聚较多旱作研究中心和早作农业成果推广机构的原因以及如何使用当地马铃薯实现农业产业化。
【答案】(1)增加土壤湿度,促进马铃薯生长;抑制杂草生长,节约劳动力;黑膜不透光,减少太阳光直射,错季覆膜减少水分蒸发(答四点,其他类似表述或言之有理,酌情给分)
(2)黄土土质疏散,便于挖洞;黄土垂直节理发育,洞穴不易坍塌;气候干旱,不易积水,便于保鲜(答二点,其他类似表述或言之有理,酌情给分)
(3)原因:定西气候干旱,旱地广布,为旱作农业提高理想的研究旱地;市区交通便利,便于生产和技术交流;市区基础设施较好;旱作农业生产历史悠久;离兰州市较近,便于产品销售。(每点2分,答三点得满分6分,其他类似表述或言之有理,酌情给分)
实现产业化:马铃薯营养价值高,扩大规模增加人均收入;成立合作社,降低种植风险;拓展马铃薯再加工产品,扩大市场;贫困地区,国家扶贫惠农政策支持。(每点2分,答二点得满分4分,其他类似表述或言之有理,酌情给分)
【解析】本题主要考查农业技术对农业发展的影响、地理环境对人类活动的影响、区域农业的可持续发展等相关知识,意在考查学生的读图分析能力和相关知识的迁移应用能力。
(1)本题主要考查农业技术对农业发展的影响。由材料分析可知,甘肃省大部分时间气候干旱,降水稀少,因此采用错季覆膜可以减少水分的蒸发,增加土壤的湿度,有利于旱季马铃薯的生长;马铃薯的块茎忌强光直射,而黑膜不透光,一方面可以减少太阳光直射,另一方面可以减少膜内杂草的光合作用,从而抑制杂草的生长,从而可以节约劳动力的投入。
(2)本题主要考查“窖藏”的有利条件,主要从该地的土质土壤结构、气候等方面进行分析。读图分析可知,该区域大部分属于黄土高原地区,土质疏松,便于窑洞的挖掘,而且黄土垂直节理发育,洞穴不易坍塌;该地位于内陆地区,降水少,气候干旱,利用窑洞储存,不易导致积水,便于保鲜。
(3)旱作研究中心和早作农业成果推广机构的建设与区域的气候条件、信息的沟通和交通条件,基础设施条件、农业的发展历史和市场等方面进行分析。由材料分析可知,定西气候干旱,旱地广布,;旱作农业生产历史悠久,为旱作农业提高理想的研究旱地;而且市区基础设施较好,交通便利,便于生产和技术交流;离兰州市较近,便于产品销售。
实现农业产业的发展,一方面需要在马铃薯的种植方面采取措施,另一方面可以在马铃薯深加工方面进行分析。马铃薯营养价值高,可以通过扩大规模,进而增加人均收入;可以成立合作社,从而降低农民种植风险;同时,将马铃薯的种植和加工相结合,拓展马铃薯再加工产品,不断加强市场营销,扩大市场;由于该地是贫困地区,需要国家扶贫惠农政策支持。
56.(宁夏银川一中2018届高三第三次模拟考试)阅读图文材料,完成下列要求。
云南省玉溪市新平县马鹿寨村,全村近700人,海拔1300-2600米,属于极少数民族极偏远山区的最贫困村寨之一(如图a)。从马鹿寨村到镇上集市路途崎岖、路况复杂,车程长达3个小时。该村出产的沃柑皮薄肉嫩、味甜多汁、口感极佳。该地的沃柑园以土地流转方式承包给外来企业,由企业统一种植、管理和销售,果树山泉灌溉,全程人工监管除草。当地农户可以向企业收取土地租金,并参与种植获得收入,但目前大部分村民因固有观念影响不愿加入其中。
《我们在行动》是东方卫视推出的中国首档精准扶贫公益纪实节目,由明星、企业家组成的“助农团队”深入贫困地区,通过电视、线上和线下等全方位渠道,共同打造精准扶贫的完整闭环(如图b所示)。在“助农团队”的帮助下,《我们在行动》节目组录制的沃柑节目播出后仅16天时间,马鹿寨村的150吨超过2万箱沃柑全部售罄。
(1)简析马鹿寨村出产的沃柑品质优良的原因。
(2)简要说明该地种植沃柑采用梯田模式的原因。
(3)据材料分析马鹿寨村经济贫困落后的原因。
(4)结合《我们在行动》节目中“马鹿寨村沃柑”项目的成功案例,阐述其对中国农村贫困地区经济发展的启示。
【答案】(1)①纬度较低,光照充足,利于柑橘生长;②海拔较高,昼夜温差大,利于糖分积累;③灌溉水质好,无污染,品质优良;④企业统筹种植管理,农业技术先进,质量有保障(任三点)(2)该地喀斯特地貌广布,地形起伏大;亚热带季风气候区,夏季降水集中多暴雨,易出现水土流失(2分),梯田模式种植更利于水土保持 (3)①地形崎岖,土壤贫瘠,土层薄,不利于种植业发展;②地处偏远,交通不便,不利工业、贸易、旅游等产业的发展;③封闭山村,少数民族为主,与外界交流少,观念落后(答案合理可酌情给分)(4)①结合当地自然地理特征,因地制宜,发展优势产品;②重视产品设计、研发、包装,打造品牌;③加强产品迭代、深加工等,打造全产业链模式;④利用电视、网络、明星等全方位宣传和推广;⑤线上、线下结合多渠道销售(任四点,答案合理可酌情给分)
【解析】整体分析:沃柑品质优良,原因主要从位置、气候、水源、管理、技术等方面分析。该地喀斯特地貌广布,夏季降水集中多暴雨,梯田模式种植更利于水土保持,保护生态环境。中国农村贫困地区经济发展,要因地制宜,从生产、管理、销售等方面考虑。
(1)马鹿寨村位于云南省,纬度较低,光照充足,利于柑橘生长。海拔1300-2600米,海拔较高,昼夜温差大,利于糖分积累。位于山区,果树山泉灌溉,全程人工监管除草,灌溉水质好,无污染,品质优良。由企业统一种植、管理和销售,企业统筹种植管理,农业技术先进,质量有保障。
(2)从马鹿寨村到镇上集市路途崎岖、路况复杂,体现了该地喀斯特地貌广布,地形起伏大。属于亚热带季风气候区,夏季降水集中多暴雨,易出现水土流失。梯田模式种植更利于水土保持,保护生态环境。
(3)从自然条件分析,该地属于喀斯特地貌区,地形崎岖,土壤贫瘠,土层薄,不利于种植业发展。从经济因素分析,地处偏远山区,与外界交通不便,不利工业、贸易、旅游等产业的发展。从社会因素分析,该是是封闭的山村,少数民族为主,与外界交流少,观念落后。
(4)中国农村贫困地区经济发展,要结合当地自然地理特征,因地制宜,发展优势产品。“助农团队”深入贫困地区,通过电视、线上和线下等全方位渠道,说明要重视产品设计、研发、包装,打造品牌。加强产品迭代、深加工等,打造全产业链模式。《我们在行动》节目组录制的沃柑节目播出后仅16天时间,马鹿寨村的150吨超过2万箱沃柑全部售罄,说明可以利用电视、网络、明星等全方位宣传和推广,线上、线下结合多渠道销售。
57.(福建省福州第一中学2018届高三5月高考模拟)阅读图文材料,完成下列要求。
谷子古称“粟”,脱粒后就是几千年来养活中国北方人的主粮(小米);属营养价值高,耐旱稳产的作物,内蒙古赤峰市敖汉旗(119.9°E,42.3°N)是中国旱作农业的发源地,也是中国传统作物谷子的发源地。2012年8月18日,敖汉旗旱作农业系统被联合国粮农组织列为“全球重要农业文化遗产”。然而,近些年来谷子耕作传统被价格更高的玉米打破了,玉米成了敖汉旗农民种植最多的庄稼。由此,敖汉旗的生态环境变得日趋严峻。2014年,中国启动种植结构调整规划,减少玉米种植,适度发展耐旱作物,成为这一区域的可持续发展的新路径。高产优质谷子品种和先进的“全膜双垄沟播栽培”技术的推广,使得敖汉旗谷子种植得以回归。今天,敖汉旗已然成为“中国最大优质谷子生产基地”。下图示意谷子全膜双垄沟播栽培技术方式。
(1)分析敖汉旗地区种植玉米产生的生态问题。
(2)解释敖汉旗地区回归谷子种植的原因。
(3)谷子种植采用“全膜双垄沟播栽培”技术,说明该技术在春季所起的作用。
(4)指出敖汉旗申报“全球重要农业文化遗产地”的主要条件。
【答案】(1)敖汉旗气候干旱,水资源短缺,生态环境脆弱;玉米种植,消耗大量的地下水,加剧了土地的沙化与退化(土地荒漠化);更易引发风沙等自然灾害。
(2)谷子耐旱,适应性强,需水资源量少;当地传统农业种植品种,谷子种植历史悠久,经验丰富;市场需求的增加;农业科技技术的支持国家政策引导,生态环境建设的需要。
(3)春季:气候干旱,大风日数多,气温上升快,蒸发量大; “全膜双垄沟播栽培”技术具有抑制土壤水分蒸发,减轻土壤的盐碱化;减轻风蚀,保持水土作用;垄沟集雨(雨水集流),将微小降雨集流入渗于谷子植株根部,提高了天然降水的利用率,有利谷子生长;)覆膜具有增加地表温度;有效抑制田间杂草作用。
(4)敖汉旗是谷子的起源地;早作农业系统历史悠久;具有丰富的生物多样性;典型的早旱作农业景观特征;独特的农耕技术和知识体系与丰富的传统文化;体现了人与自然和谐共处,人与自然协同进化。
【解析】考查农业生产种植玉米产生的生态问题,农业区位因素及变化,农业技术的作用,敖汉旗申报“全球重要农业文化遗产地”的主要条件。
(1)该题以敖汉旗地区种植玉米为主要切入点,考查农业生产种植玉米产生的生态问题。敖汉旗位于内蒙古赤峰市,是中国旱作农业的发源地,气候干旱,水资源短缺,生态环境脆弱;发展玉米种植,会消耗大量的地下水,从而加剧了土地荒漠化;干旱加剧,土地的沙化与退化,更易引发风沙等自然灾害。
(2)读材料可知,敖汉旗地区是中国传统作物谷子的发源地,当地传统农业种植品种,谷子种植历史悠久,经验丰富。由于该地气候干旱,水资源短缺,而谷子耐旱,适应性强,需水资源量少;发展玉米种植,会消耗大量的地下水,从而加剧了土地荒漠化,为生态环境建设的需要,回归谷子种植。另外,从农业生产区位因素的变化可知,市场需求最终决定农业生产的类型,故市场需求增加也是影响敖汉旗地区回归谷子种植的一个重要原因。
(3)全膜双垄沟播技术是一项新型抗旱耕作技术,该技术集覆盖抑蒸、垄沟集雨、垄沟种植技术为一体,实现了保墒蓄墒、就地入渗、雨水富集叠加、保水保肥、增加地表温度,提高肥水利用率的效果。其作用:一是显著减少了土壤水分的蒸发。由于春季气候干旱,大风日数多,气温上升快,蒸发量大,覆膜避免了早春休闲期土壤水分的无效蒸发,抑制土壤水分蒸发,又减轻了风蚀和水蚀,减轻土壤的盐碱化,保持水土,保墒增墒效果显著;二是显著的雨水集流作用。田间相间的大小垄面是良好的集流面,将微小降雨集流入渗于玉米根部,大大提高了天然降水的利用率,有利谷子生长;三是增加了积温,扩大了玉米及中晚熟品种的种植区域;四是覆膜具有增加地表温度,有效抑制田间杂草的作用。
(4)读材料可知,敖汉旗地区是中国传统作物谷子的发源地,是中国旱作农业的发源地,早作农业系统历史悠久,早旱作农业景观特征典型,独特的农耕技术和知识体系与丰富的传统文化;体现了区域可持续发展思想,人与自然协同进化,人与自然和谐共处,凸显人地协调观;生物多样性丰富等为敖汉旗申报“全球重要农业文化遗产地”创造了条件。
58.(河南省2018届高三4月普通高中毕业班高考适应性考试)阅读图文材料,完成下列要求。
材料 网比亚(上图)国土狭小,地势低平,冈比亚河两岸向外依次为沼泽地、河岸缓坡地(雨季淹没,旱季出露)和沙质高坡地三种地貌。冈比亚是世界上重要的花生出产国,花生主要分布在冈比亚河流域高坡地。花生种子发芽需15℃以上,花英期需水较多,地面千燥有碍果针入土,土壤漬水又会影响英果的正常发育。下图为冈比亚气候资料图。
(1)评价冈比亚发展花生种植业的气候条件。
(2)说明冈比亚花生分布在高坡地的自然原因。
(3)简述班珠尔发展花生榨油业的有利区位条件。
(4)请你为冈比亚工业发展提出建议。
【答案】(1)冈比亚属热带草原气候,终年高温,分明显的干、湿两季。全年高温,无低温灾害,利于花生发芽生长;雨季降水丰富,能满足花生生长需要,但低洼地易涝;早季降水量少,蒸发量大,气候干早,土壤干燥,不利于花生果针入土。
(2)高坡地排水便利,不易积水产生涝灾:沙质土壤,土质疏松,易于果针入土和荚果生长;地形平坦,土壤肥沃,灌溉水源充沛。
(3)位于河流入海口,西临大西洋,水运便利,便于开拓国际市场:作为首都,人口稠密,劳动力资源丰富;(1分)花生产量大,原料充足。
(4)从工业发达国家引进资金、先进技术和管理经验;因地制宜发展花生和水产品加工业,加强资源的深加工和综合利用,增加附加值;促进工业结构多样化,提高经济效益;加强基础设施建设,降低工业成本。
【解析】(1)种植业发展的气候条件,主要是气温、降水、水源等。冈比亚属热带草原气候,终年高温,分明显的干、湿两季。无低温灾害,利于花生发芽生长。雨季降水丰富,水源充足,低洼地易涝。早季降水量少,气候干早,地面千燥有碍果针入土。
(2)土壤渍水影响花生生长,高坡地排水便利,不易积水产生涝灾。高坡地是沙质土壤,土质疏松,易于果针入土和荚果生长。地形平坦,土壤肥沃,灌溉水源充沛。
(3) 发展花生榨油业,主要从位置、交通、市场、原料、劳动力等方面分析。班珠尔位于河流入海口,西临大西洋,水运便利,便于开拓国际市场。作为首都,人口稠密,劳动力资源丰富。区域内花生产量大,原料充足。有利于班珠尔发展花生榨油业。
(4)工业发展措施,主要从开放政策、产业链、工业结构、基础设施等分析。冈比亚应从工业发达国家引进资金、先进技术和管理经验。因地制宜发展花生和水产品加工业,加强资源的深加工和综合利用,增加附加值。促进工业结构多样化,提高经济效益。加强基础设施建设,降低工业成本。
相关资料
更多