


还剩17页未读,
继续阅读
2019届 二轮复习 专题七区域可持续发展微专题31流域综合治理与开发学案(浙江选考)Word版
展开
微专题31 流域综合治理与开发
考试要求
考试内容
加试要求
(1)田纳西河流域开发的地理背景(b)
(2)流域开发和建设的基本内容(c)
(3)流域开发综合治理的措施(b)
分析某流域综合治理与开发
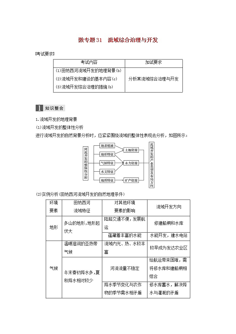
1.流域开发的地理背景
(1)流域开发的整体性分析
进行流域开发的自然背景分析时,应紧紧围绕流域的整体性表现去分析,如图所示:
(2)实例分析(田纳西河流域开发的自然地理条件)
环境
要素
田纳西河
流域特征
对其他环境
要素的影响
流域开发方向
地形
多山的地形,地形起伏大
陆路交通不便,发展航运
修建船闸和水库
蕴藏着丰富的水能
水能开发,建水电站
气候
温暖湿润的亚热带气候
流域内光、热、水较丰富
较早成为发达农业区
冬末春初降水多,夏秋降水相对较少
河流流量不稳定
给航运带来困难,需将修水库和建船闸相结合
降水季节变化与农作物的季节需水相矛盾
修水库蓄水,解决降水与灌溉的矛盾
水系
水系发达,支流多,水量丰富
航运发达
大部分可通航,通往全国大部分地区
水量不稳定,流量差异大
航运不便
修水库,建船闸,促航运
矿产
矿产丰富,有煤、铁、铜、锌、磷、云母等
利于能源工业、钢铁工业、有色金属冶炼工业的发展
成为影响流域综合开发的重要因素,早期不合理开发导致环境和生态破坏
2.田纳西河流域综合开发治理经验的借鉴
(1)流域综合开发中可以以田纳西河为模板,借鉴以下几点:
①以水力资源综合开发为流域开发核心。
②设置专门的开发机构,加强管理——保证流域治理与开发的长期稳定。
③因地制宜地选择开发重点,形成各具特色的开发模式——从防洪入手,重点发展水运、水电。
④因地制宜地选择栽培作物,由单一经营到综合发展农、林、牧、渔业。
⑤加大开发力度和开放度——以便利的运输条件和廉价的电力供应,吸引大量投资。
⑥重视环境保护。
(2)水利工程的影响评价
有利影响
不利影响
经济效益:产生防洪、发电、航运、灌溉和旅游等综合经济效益。
生态效益:调节库区气候,缓解生态环境压力;拦截泥沙,降低河流含沙量;改善水质
上游地区(库区):库区蓄水会淹没原有生产、生活设施以及文物古迹等;改变库区原有生态环境,水域内害虫滋生,可能导致传染性疾病蔓延。
下游及河口三角洲地区:河流携带至下游的泥沙大大减少,土壤自然肥力下降;入海径流量减少,海浪对海岸的侵蚀加重,河口三角洲不断缩小;由于海水倒灌、生态破坏和入海营养物质减少,河口的渔业资源锐减
b级方法技巧
1.分析一条河流水力资源丰富与否的思路
一条河流或某一河段水力资源是否丰富,主要看两方面:一是河流水量的大小;二是河流的落差。水量和落差的大小又受其他因素的影响,具体分析如下:
2.河流航运价值的分析思路
真题设问
1.(2018·4月浙江选考)21世纪以来黄河三角洲河道未发生摆动,说明主要原因。
2.(2017·4月浙江选考)田纳西河能够进行梯级开发的主要原因是
3.(2017·4月浙江选考)甲地综合治理和开发的主要措施是
4.(2016·浙江文综)说明甲所在区域水能资源开发的有利和不利条件。
考向和规律
1.考向:河流开发的自然条件;河流自然特征及原因;河流综合治理与开发的原因及措施。
2.命题规律
题型:非选择题是本专题主要的考查形式,多以简述题为主,但选择题也时有所见。
材料特征:多以区域流域图、区域统计资料图和简单的文字材料为载体,以不同材料搭配的形式呈现相关信息。
设问特征:设问方式比较固定,多以“说明……的条件”、“……的主要原因”、“……的措施”的形式设问。
选项或答案特征:围绕材料,紧扣所学知识,结合区域或流域的具体特点,分析、归纳出正确的答案或要点。
例1 (2017·4月浙江选考)下图为“美国田纳西河流域示意图”。完成(1)~(2)题。
(1)田纳西河能够进行梯级开发的主要原因是( )
A.洪涝灾害多发 B.土地荒芜严重
C.河流落差大 D.流域面积广大
(2)甲地综合治理和开发的主要措施是( )
A.建立公园,增加旅游经济收入
B.种棉花和玉米等,发展种植业
C.植树造林,减轻水土流失
D.种植牧草,发展乳畜业
答案 (1)C (2)B
解析 第(1)题,“梯级开发”是指利用地形落差,建设多个水电站。田纳西河能够进行梯级开发,主要是因为河流流经阿巴拉契亚山区,落差大。第(2)题,甲地位于密西西比河平原,地形平坦,土壤肥沃,因此适宜的治理与开发措施应为发展种植业。甲地附近的北部是美国的玉米带,南部是棉花带。
例2 阅读图文材料,完成下列要求。
罗讷河发源于瑞士境内的冰川,在法国境内的流域面积占总面积的94%,历史上曾是一条“野性”河流,经常洪水泛滥。19世纪以来,法国对罗讷河进行多次整治,并于1931年成立“国立罗讷河公司”,作为罗讷河综合整治和开发的唯一授权机构,下图示意罗讷河流域的地形。
(1)分别指出罗讷河上游(瑞士境内)、北部支流(索恩河)和地中海沿岸支流径流量的季节变化。
(2)下表中列出罗讷河整治不同阶段的主要措施。请在下列整治和开发目标中进行选择,完成表格。
整治和开发目标:防洪 改善水质 发电 增加生物多样性 土地开发 开采河沙 改善航运条件
阶段
时间
主要措施
主要整治和
开发目标
第一
阶段
19世纪40年代至20世纪20年代
整治河道,裁弯取直,消除河道分汊。
①__________、
____________。
第二
阶段
20世纪20~80年代
进行梯级开发,整理河谷滩地等。
②__________、
____________、
____________。
第三
阶段
20世纪90年代以来
恢复弯曲河道及河道分汊。
恢复河流生态
(3)说明法国为整治和开发罗讷河而设立“国立罗讷河公司”的原因。
答案 (1)上游(瑞士境内):有春汛,夏季径流量大,冬季为枯水期。北部支流(索恩河):全年径流量比较稳定,无明显枯水期。地中海沿岸支流:夏季为枯水期,冬季为丰水期。
(2)①改善航运条件 防洪 ②发电 改善航运条件 土地开发(防洪)
(3)因为河流跨多个行政区,涉及水资源利用、航运、防洪、发电、土地利用等多方面的利益,由国家唯一授权机构才能协调各行政区、各部门的利益,并从河流整体进行综合整治,以实现整治效益最大化。
(2018·浙江淳安检测)读“美国本土部分山脉、水系图(字母代表山脉、数字代表河流)”,完成1~2题。
1.上图中四个数字所代表的河流中,表示田纳西河的是( )
A.①B.②C.③D.④
2.关于田纳西河及其流域的叙述,正确的是( )
A.直接注入密西西比河,是密西西比河最大的支流
B.上游地区为山地丘陵,中、下游地区为平原
C.田纳西河流量季节变化大,主汛期是12月至次年4月中旬
D.水汽主要来自太平洋和大西洋,因此降水丰富
答案 1.D 2.C
解析 第1题,图中的A山脉为阿巴拉契亚山脉,发源于该山脉西坡的④河流为田纳西河。第2题,田纳西河是密西西比河支流——俄亥俄河的支流,因此A项错误;田纳西河流域的上游地区为山地丘陵,中游地区为丘陵,下游地区为平原;该地区水汽主要来自大西洋的墨西哥湾和加勒比海,因此B、D两项错误;该地区降水集中在冬季和早春,河流流量季节变化大,C项正确。
(2018·浙江长兴段考)读“田纳西河流域位置示意图和流域内甲地降水量与气温变化图”,完成3~4题。
3.下列有关田纳西河自然地理特征的叙述,正确的是( )
A.流域内地势起伏小,航运作用突出
B.降水季节变化大,冬末春初降水较多
C.气候类型以温带大陆性气候为主
D.河流上游地区地形以平原为主
4.为了雨季蓄洪,甲地区防洪水库留出库容较为合理的时间为( )
A.11~12月 B.9~10月
C.4~5月 D.1~2月
答案 3.B 4.B
解析 第3题,田纳西河位于美国东南部,是美国最大河流密西西比河的二级支流,主要流经阿巴拉契亚山区,流域内地势起伏大,航运作用不突出,A、D错;田纳西河流域气候类型以亚热带季风性湿润气候为主,位于阿巴拉契亚山脉的西部,冬末春初降水较多,夏秋降水较少,故B对、C错。第4题,据降水量与气温变化图可知,田纳西河流域大部分地区的雨季在12月至次年4月,所以9~10月时就要留出库容,为12月到来的雨季做好储水的准备,B对。
下图为“某流域图”和“b地降水量与气温变化图”,a、b、c三地的海拔分别是2599米、22米、5米。读图完成5~6题。
5.关于该流域及其开发方向的组合正确的是( )
A.a地大力发展种植业
B.b地以保护植被为主
C.c地大力发展航运业
D.c地以水能开发为主
6.大坝的建设对下游造成的影响可能有( )
A.河口三角洲面积减小
B.旱涝灾害更加频繁
C.河道淤积加剧
D.冬季水量减少
答案 5.C 6.A
解析 第5题,据流域图并结合材料可知,a位于河流上游,海拔较高,应以保护植被和开发水能为主;b、c位于河流中下游,地势低平,以发展航运为主,选C。第6题,大坝建设使泥沙淤积在库区,导致下游河口处泥沙沉积减少,三角洲面积减小,选A。
7.(2018·浙江义乌群星外国语学校检测)田纳西河流域依托丰富的电力资源发展起来的是( )
A.外向型产业 B.高新技术产业
C.旅游休闲产业 D.高耗能产业
答案 D
解析 田纳西河流域依托该地区丰富的水能资源、核电和火电,吸引了大量高耗能工业,促进了流域内建材、冶金等工业的发展。
读“田纳西河流域的综合开发与治理示意图”,完成8~10题。
8.该河流开发的核心环节是( )
A.发电 B.防洪
C.养殖 D.梯级开发
9.田纳西河流域的生态环境问题及其成因组合不正确的是( )
A.长期高强度的棉花种植——土地退化
B.矿山开采冶炼、扩大耕地面积——植被破坏
C.炼铜企业大量排放含硫废气——酸雨污染
D.氯氟烃化合物大量使用——臭氧层空洞
10.由田纳西河流域开发经验得到的启示有( )
①我国水利工程可以完全按照田纳西河流域的方案去开发和治理
②我国江河众多,水力、水电开发利用程度比较高
③我国许多水利工程没有从整个流域综合开发的角度去考虑,给进一步实现流域多目标开发和促进流域经济综合发展造成了障碍
④对田纳西河流域开发治理的经验我们可以因地制宜有选择地借鉴
A.①③B.②④C.③④D.②③
答案 8.D 9.D 10.C
解析 第8题,由图可知,田纳西河流域的综合开发与治理的核心环节是梯级开发,通过梯级开发,建立了一系列水库,用于发电、养殖、旅游、灌溉,特别是起到防洪作用,还能改善航运等。第9题,臭氧层空洞不是田纳西河流域的生态环境问题。第10题,田纳西河流域为我们提供了很多经验,我们应该根据我国的国情和当地的实际情况有选择、因地制宜地借鉴,我国江河众多,但水利、水电开发程度很低。
下图中a、b是“美国田纳西河上某水文站先后两次测得的降水后河流流量曲线”。据此完成11~12题。
11.田纳西河流域内发生的地理事件最可能的是( )
A.下游洪涝灾害增加
B.上游修建水库
C.水文站上游流域内城市化速度大大加快
D.流域内植被破坏严重
12.田纳西河流域工业走廊的形成,主要是因为( )
A.修大坝,使通航条件大为改善
B.旅游业带来经济收入
C.大规模的水电开发,促进了高耗能工业的发展
D.防治污染,提高田纳西河的水质
答案 11.B 12.C
解析 第11题,读图得出,田纳西河上某水文站第二年比第一年测得降水后河流流量的变化大大降低,可能上游修建了水库,调节了流域内河流流量,B对;流量变化小可以减少下游洪涝灾害,A错;水文站上游流域内城市化速度加快会加大流量变化,C错;流域内植被破坏,降低了植被涵养水源的能力,会加大流量变化,D错。第12题,能源是工业发展的基础,田纳西河流域水力资源、煤炭资源丰富,是美国最大的电力能源基地。在电力保障的基础上,田纳西河地区积极发展了高耗能工业,促进了“工业走廊”的形成。故选C。
13.(2017·浙江常山调研)读下列材料,回答问题。
材料一 下图为田纳西河流域图。
材料二 下图为田纳西河流域诺克斯维尔市年内各月气温和降水量图。
(1)下列关于田纳西河流域的叙述,不正确的是( )
A.山地的生态环境直接影响该河流的水量和水质
B.河谷平原是生态环境保护的重点
C.河谷平原是流域中开发利用的主要部分
D.流域内蕴藏着丰富的水力资源
(2)田纳西河流域的气候为亚热带季风性湿润气候,河流的水量很不稳定。请根据流域内城市的气温和降水量情况分析该河水量不稳定的原因。
(3)图示地区成为该国炼铝和化学等工业密集区的最主要原因是什么?
答案 (1)C (2)冬春季节降水多,气温低,蒸发量小,径流量大;夏秋季节降水较少,气温高,蒸发量大,径流量小。 (3)水能资源丰富、煤炭资源丰富。
14.(2017·浙江名校仿真)图1为“委内瑞拉及周边地区地形分布示意图”。图2为“玻利瓦尔城与乔治敦两地各月降水量分布图”。读图回答下列问题。
(1)判定乔治敦的气候类型,并说明乔治敦比玻利瓦尔城年降水量多的原因。
(2)结合图1和图2,简述图1中河流B地以下至入海口河段的水文特征。
(3)调查发现,乙海域比丙海域污染严重。结合图1分析说明乙海域污染严重的原因。
(4)每年委内瑞拉都要开展农田水利工程建设。结合图1和图2,从自然因素的角度对此进行评价。
答案 (1)热带雨林气候。原因:距海近,暖流流经增温增湿,高原地形对暖湿气流的抬升作用。
(2)水量丰富;夏半年为汛期,水位季节变化大;无结冰期;水流较平缓。
(3)盛产石油,石油开采及运输过程中对海水的污染大;乙海区闭塞,海水流动性小,污染后自净能力弱;相对于丙海区,洋流对乙海区的稀释作用小。
(4)该国降水季节变化明显(干湿季明显),洪涝与旱灾较多;上游山区建水库,可以减小旱涝灾害对农业的影响;中下游平原地势低平,湿季需要排涝,干季需灌溉,水利工程建设可以解决这些问题。
28、29加试加练
15.(2017·宁波模拟)阅读图文材料,完成下列问题。
材料一 伏尔加河水系图和伏尔加河综合开发示意图。
材料二 俄罗斯工业区图以及俄罗斯交通运输业的部门结构图。
材料三 俄罗斯鲟属于洄游性鱼类,每年2次洄游至伏尔加河淡水区产卵。春季洄游距离通常离河口仅100~300千米。秋季洄游距离河口数千千米。
(1)航运是伏尔加河最主要的开发利用方式,请根据伏尔加河的水文特征及材料分析其航运价值高的原因。
(2)俄罗斯国内交通运输以铁路为主,分析其原因。
(3)结合材料和所学知识,分析伏尔加河上修建的众多水库对流域内的环境可能造成哪些不利影响?
答案 (1)①地处温和的温带大陆性气候,结冰期短,通航期较长;②流经东欧平原,地势平坦,流域内降水分配均匀,水量丰富,水流平缓;③流域内植被覆盖率高,河流含沙量小,不易淤积;④开通运河与其他河流相通,并连接黑海等五海,形成了纵横交错的水运网;⑤流域内人口稠密,工农业发达,运输需求量大。
(2)①铁路优点:运量大,运速快,俄罗斯冬季严寒,铁路的连续性强。
②俄罗斯领土东西绵长,工业重心在欧洲部分,而矿产、能源等自然资源主要分布在亚洲部分,国内运输主要货运流向为东西向,运输需求量大。
(3)①影响鱼群洄游产卵,改变鱼群的群落构成和栖息地;②造成里海水平面下降;③容易导致土地盐碱化;④诱发地质灾害;⑤泥沙淤积;⑥水污染加重等。
16.(2017·浙江淳安调研)阅读材料,回答下列问题。
材料一 田纳西河位于美国东南部,由于长期缺乏治理,该流域森林遭到破坏,水土流失严重,经常暴雨成灾,洪水为患,成为美国最贫穷落后的地区之一。1933年美国国会通过了《田纳西河流域管理局法》,成立了田纳西河流域管理局(简称TVA)。经过多年的实践,田纳西河流域的开发和管理取得了辉煌的成就。
材料二 下图为黄河部分河段与田纳西河流域图。
(1)由图可知,田纳西河与黄河水能资源开发的共同特点是________________。
(2)田纳西河流域为美国的________农业区,其发展农业的优越自然条件是_____________________________。
(3)田纳西河流域自然资源遭到破坏,生态环境恶化,灾害频繁,具体表现为:____________________________;____________________;____________________。
(4)美国田纳西河流域综合治理的成功经验,对我国的河流治理,值得借鉴的方面是:
①________________________________________________________________________;
②________________________________________________________________________。
答案 (1)实行梯级开发
(2)混合 气候温暖湿润,土壤肥沃,水源充足
(3)森林资源遭到破坏 水土流失严重 水旱灾害频发
(4)加强立法,为流域自然资源的统一管理提供法律保证 加强管理,实行自然资源的统一开发
(2017·浙江稽阳联谊学校高三联考)奥兰治河是南部非洲一条重要河流,以奥赫拉比斯瀑布为界分中上游和下游,下图为“奥兰治河及流域上、下游两地降水示意图”。据此完成1~2题。
1.奥兰治河的汛期出现在南半球的( )
A.春季B.秋季C.夏季D.冬季
2.推测奥兰治河上、下游河段最适宜重点开发的分别是( )
A.发电、航运B.发电、灌溉
C.航运、灌溉D.灌溉、航运
答案 1.C 2.B
解析 第1题,从图中气候资料可知,奥兰治河的降水主要集中在10月到次年的4月,即夏季(注意奥兰治河位于南半球)。第2题,奥兰治河上游降水较多,且河流落差较大,水能丰富,开发重点可能为水电;下游降水较少,气候干旱,开发重点可能为灌溉。
(2017·浙江名校协作体高三联考)灵渠位于桂林兴安县境内,是秦始皇为攻打百越时运输粮食等物资而修建的。它是我国现存较完好且仍有利用价值的古水利工程之一,其南渠是连接湘江与大溶江的河段,全长33.15千米,落差30.26米。据此完成3~4题。
3.下列对于南渠开挖并投入使用的自然条件的叙述,正确的是( )
①地势较低,起伏小,工程难度小 ②开挖新渠道距离长,工程量大 ③河流坡降大,利于船只顺水进入漓江 ④亚热带季风气候,降水多
A.①②B.②③C.③④D.①④
4.如今,灵渠作为水利工程功能明显降低的是( )
A.旅游B.灌溉C.航运D.供水
答案 3.D 4.C
解析 第3题,灵渠位于亚热带季风气候区,降水多,地势较低,起伏小,工程难度小,所以D项正确。第4题,如今,灵渠作为水利工程功能明显降低的是航运。
(2018·浙江丽水模拟)伊犁河谷是新疆最湿润的地区,素有“西域湿岛”“塞外江南”之美称,是世界三大薰衣草生产基地之一,也是新疆最富饶的土地,它的富饶来自于水量丰富的伊犁河和这里宽阔的谷地。读图,完成5~6题。
5.伊犁河冬春季多发凌汛,减轻伊犁河凌汛危害的可行性措施为( )
A.分段拦冰 B.绿化河堤
C.加深河道 D.加固堤坝
6.如果该地大范围种植薰衣草,可能会导致( )
A.流域面积减小 B.下游湖水盐度增大
C.流域蒸发量增大 D.西风气流增强
答案 5.A 6.B
解析 第5题,凌汛的发生主要是由于冬春季节上游河道冰雪融化,造成下游河道淤塞,水位上涨,故可采取分段拦冰的措施,A正确;绿化堤坝主要可以减少水土流失造成的河道泥沙淤积增多,加深河道或加固堤坝均不是减轻凌汛危害的最可行措施,B、C、D错误。第6题,大范围种植薰衣草,需要消耗河流水,导致下游入湖水量减少,湖水盐度增加,但流域面积不会因此发生变化,A错、B对;大范围种植薰衣草消耗大量水资源,会减少蒸发量,C错误;种植薰衣草会增加下垫面摩擦力,导致西风气流减弱,D错误。
读“金沙江下游段水能资源开发图”,完成7~8题。
7.金沙江干流适于水电梯级开发的主要自然原因是( )
A.径流量大且季节变化大
B.华中、华东地区能源短缺,电力缺口大
C.位于地势阶梯交界处,落差大
D.地质条件稳定,适于建坝
8.金沙江干支流水能资源丰富,但长期以来未得到充分开发,其主要原因有( )
①移民难度大 ②地质条件复杂,工程技术难度大 ③该地区能源需求量小 ④水能开发可能诱发地震等自然灾害
A.①②③ B.②③④
C.①②④ D.①③④
答案 7.C 8.B
解析 第7题,金沙江干流主要流经我国地势第一级阶梯向第二级阶梯的过渡处,河流落差大,水能资源丰富,适于水电梯级开发。第8题,金沙江位于横断山区,山高谷深,地质地形条件复杂,工程技术难度大;该区域经济欠发达,能源需求量小,水电开发缺乏市场;此处地壳活跃,大型工程的修建可能诱发地震等自然灾害。
读“澳大利亚某流域及开发示意图”,完成9~10题。
9.下列有关图示河流特征的描述,正确的是( )
A.河流结冰期长 B.流量季节变化大
C.由西南流向东北 D.下游流量逐渐增大
10.下列对图示流域的开发或治理措施中,不恰当的是( )
A.实施东水西调,缓解流域缺水
B.发展生态农业,合理利用土地
C.实行梯级开发,大力发展航运
D.合理灌溉,防止土壤盐渍化
答案 9.B 10.C
解析 第9题,图中为澳大利亚的墨累—达令河,该河位于亚热带,无结冰期;其水源主要来自上游大分水岭的大气降水,该地大分水岭气候为亚热带湿润气候,降水季节变化大,导致河流的径流量季节变化大;河流的流向是自东北流向西南;由于降水量自上游到下游逐渐减少,沿途气候干旱,蒸发量大于降水量,且有农田分布,导致河流水量逐渐减少。第10题,从图中看出该河流流域的降水量除上游山地降水较多外,其他区域降水较少,不足500mm,河流水量较小,水能资源不丰富,中下游地区尽管地形平坦,水流平稳,但水量太小,不适合发展航运。
(2018·浙江兰溪检测)伏尔加河是欧洲最长的河流,被称为俄罗斯的母亲河。通过对流域的综合开发,实现了发电、航运等综合效益。读“伏尔加河流域简图及流域综合开发联系图”,完成11~12题。
11.伏尔加河流域是俄罗斯最重要的小麦种植区,其农业发展的优势自然条件有( )
A.水热条件充沛 B.地势起伏大
C.农耕历史悠久 D.灌溉水源充足
12.下列关于伏尔加河流域综合开发的叙述,正确的有( )
A.通航时间长,河流航运价值高
B.水能发电满足了流域内城市的能源需求
C.开发的核心是梯级开发
D.上游灌溉不当易造成土壤盐渍化
答案 11.D 12.C
解析 第11题,从图中可以看出,伏尔加河所处纬度较高,大部分是温带大陆性气候,寒冷干燥;地势平坦;水源充足,灌溉方便;农耕历史悠久是社会经济条件。第12题,从图中信息可知,水库、水坝较多,说明梯级开发强度较大,C对。伏尔加河流域由于俄罗斯的工业城市较多,对电力需求较大,水电无法满足其需求,B错;由于纬度较高,结冰期长,通航时间较短,航运价值不高,A错;下游地区气候干旱,过度灌溉易导致土壤盐渍化,D错。
13.(2018·浙江临安评估)流域的开发对区域发展有重要意义,美国对田纳西河的开发与治理就是一个较成功的范例。阅读下面材料,完成下列问题。
材料一 20世纪30年代,田纳西河流域由于长期缺乏治理,森林遭破坏,水土流失严重,经常暴雨成灾,洪水为患,是美国最贫穷落后的地区之一。为了达到振兴和发展区域经济的目的,对流域内的自然资源进行了全面的综合开发和管理,1933年美国国会通过了《田纳西河流域管理局法》,成立田纳西河流域管理局(简称TVA)。
材料二 田纳西河流域示意图。
材料三 田纳西河流域管理局(简称TVA)制定的田纳西河流域治理协调系统(下图)。
材料四 经过多年的实践,田纳西河流域的治理已取得的成绩有:①航运方面:田纳西河干流已建成9座梯级船闸,完成了航道渠化整治,通航里程共1240千米;②防洪方面:田纳西河干支流上已形成了统一有效的水库防洪调度系统,流域防洪标准达到百年一遇;③水力发电方面:建成水电站30座,总装机容量(包括抽水蓄能)609.3万千瓦,水能利用率达90%;④水质管理方面:通过有效监测为流域内提供了洁净的水源;⑤土地利用和水上游览方面:TVA通过制定相关规定,实施有效的管理,使各类开发利用活动与自然保护相协调。
(1)田纳西河流域开发的区位优势是什么?
(2)我国长江流域的开发与治理和田纳西河流域相比较,有哪些相似之处?(提示:从流域内资源的开发利用方面分析)
(3)针对当前长江流域的开发与治理现状,请你就今后长江流域的进一步开发与治理提出合理化建议。
答案 (1)①田纳西河流域处于亚热带季风性湿润气候区,降水丰富,河流流量大,水资源丰富;②流域内地形起伏较大,河流落差大,蕴藏着丰富的水能资源;③还有丰富的煤炭(磷、铅锌矿)等矿产资源。
(2)相似之处:①都通过兴建各种水利设施,对水资源进行综合开发利用;②大力开发流域内的水能资源;③立足于本地的资源优势发展工业;④大力发展内河航运等。
(3)①进一步加大管理力度,实行全流域的统一治理与开发;②加大对长江水能资源的开发;③疏浚河道,提高流域的通航能力;④进一步改善流域内生态环境;⑤发展特色旅游业。
14.读“湖北省年降水量分布图”,回答下列问题。
(1)描述湖北省年降水量的分布特点,并简析其原因。
(2)从河流特征角度,简析长江湖北段多洪涝的主要原因。
(3)从地形地势的角度,简析宜昌修建水电站的优势条件。
答案 (1)因受夏季风影响强弱不同,年降水量由东南向西北递减;西南地区降水较多,主要受地形影响。
(2)支流多,汇水量大,流量大;河道弯曲,流速缓慢,排水不畅。
(3)地处第二、三级阶梯的交界处,落差大,流速快,水力资源丰富;峡谷多,有利于建坝。
解析 (1)由图例可知,湖北省受夏季风强弱的影响,年降水量由东南向西北递减。西南地区由于受季风影响,加上地形的抬升,降水丰富。(2)据图可知长江湖北段支流多,受季风影响,流量大,河道弯曲,流速减慢,排水不畅等使其易发生洪涝灾害。(3)宜昌地处第二、三级阶梯交界处附近,落差大,流速快,水力资源丰富,再加上其地处峡谷,建坝条件好等。还可以从迁移人口多少、地质条件是否稳定等方面进行分析。
考试要求
考试内容
加试要求
(1)田纳西河流域开发的地理背景(b)
(2)流域开发和建设的基本内容(c)
(3)流域开发综合治理的措施(b)
分析某流域综合治理与开发
1.流域开发的地理背景
(1)流域开发的整体性分析
进行流域开发的自然背景分析时,应紧紧围绕流域的整体性表现去分析,如图所示:
(2)实例分析(田纳西河流域开发的自然地理条件)
环境
要素
田纳西河
流域特征
对其他环境
要素的影响
流域开发方向
地形
多山的地形,地形起伏大
陆路交通不便,发展航运
修建船闸和水库
蕴藏着丰富的水能
水能开发,建水电站
气候
温暖湿润的亚热带气候
流域内光、热、水较丰富
较早成为发达农业区
冬末春初降水多,夏秋降水相对较少
河流流量不稳定
给航运带来困难,需将修水库和建船闸相结合
降水季节变化与农作物的季节需水相矛盾
修水库蓄水,解决降水与灌溉的矛盾
水系
水系发达,支流多,水量丰富
航运发达
大部分可通航,通往全国大部分地区
水量不稳定,流量差异大
航运不便
修水库,建船闸,促航运
矿产
矿产丰富,有煤、铁、铜、锌、磷、云母等
利于能源工业、钢铁工业、有色金属冶炼工业的发展
成为影响流域综合开发的重要因素,早期不合理开发导致环境和生态破坏
2.田纳西河流域综合开发治理经验的借鉴
(1)流域综合开发中可以以田纳西河为模板,借鉴以下几点:
①以水力资源综合开发为流域开发核心。
②设置专门的开发机构,加强管理——保证流域治理与开发的长期稳定。
③因地制宜地选择开发重点,形成各具特色的开发模式——从防洪入手,重点发展水运、水电。
④因地制宜地选择栽培作物,由单一经营到综合发展农、林、牧、渔业。
⑤加大开发力度和开放度——以便利的运输条件和廉价的电力供应,吸引大量投资。
⑥重视环境保护。
(2)水利工程的影响评价
有利影响
不利影响
经济效益:产生防洪、发电、航运、灌溉和旅游等综合经济效益。
生态效益:调节库区气候,缓解生态环境压力;拦截泥沙,降低河流含沙量;改善水质
上游地区(库区):库区蓄水会淹没原有生产、生活设施以及文物古迹等;改变库区原有生态环境,水域内害虫滋生,可能导致传染性疾病蔓延。
下游及河口三角洲地区:河流携带至下游的泥沙大大减少,土壤自然肥力下降;入海径流量减少,海浪对海岸的侵蚀加重,河口三角洲不断缩小;由于海水倒灌、生态破坏和入海营养物质减少,河口的渔业资源锐减
b级方法技巧
1.分析一条河流水力资源丰富与否的思路
一条河流或某一河段水力资源是否丰富,主要看两方面:一是河流水量的大小;二是河流的落差。水量和落差的大小又受其他因素的影响,具体分析如下:
2.河流航运价值的分析思路
真题设问
1.(2018·4月浙江选考)21世纪以来黄河三角洲河道未发生摆动,说明主要原因。
2.(2017·4月浙江选考)田纳西河能够进行梯级开发的主要原因是
3.(2017·4月浙江选考)甲地综合治理和开发的主要措施是
4.(2016·浙江文综)说明甲所在区域水能资源开发的有利和不利条件。
考向和规律
1.考向:河流开发的自然条件;河流自然特征及原因;河流综合治理与开发的原因及措施。
2.命题规律
题型:非选择题是本专题主要的考查形式,多以简述题为主,但选择题也时有所见。
材料特征:多以区域流域图、区域统计资料图和简单的文字材料为载体,以不同材料搭配的形式呈现相关信息。
设问特征:设问方式比较固定,多以“说明……的条件”、“……的主要原因”、“……的措施”的形式设问。
选项或答案特征:围绕材料,紧扣所学知识,结合区域或流域的具体特点,分析、归纳出正确的答案或要点。
例1 (2017·4月浙江选考)下图为“美国田纳西河流域示意图”。完成(1)~(2)题。
(1)田纳西河能够进行梯级开发的主要原因是( )
A.洪涝灾害多发 B.土地荒芜严重
C.河流落差大 D.流域面积广大
(2)甲地综合治理和开发的主要措施是( )
A.建立公园,增加旅游经济收入
B.种棉花和玉米等,发展种植业
C.植树造林,减轻水土流失
D.种植牧草,发展乳畜业
答案 (1)C (2)B
解析 第(1)题,“梯级开发”是指利用地形落差,建设多个水电站。田纳西河能够进行梯级开发,主要是因为河流流经阿巴拉契亚山区,落差大。第(2)题,甲地位于密西西比河平原,地形平坦,土壤肥沃,因此适宜的治理与开发措施应为发展种植业。甲地附近的北部是美国的玉米带,南部是棉花带。
例2 阅读图文材料,完成下列要求。
罗讷河发源于瑞士境内的冰川,在法国境内的流域面积占总面积的94%,历史上曾是一条“野性”河流,经常洪水泛滥。19世纪以来,法国对罗讷河进行多次整治,并于1931年成立“国立罗讷河公司”,作为罗讷河综合整治和开发的唯一授权机构,下图示意罗讷河流域的地形。
(1)分别指出罗讷河上游(瑞士境内)、北部支流(索恩河)和地中海沿岸支流径流量的季节变化。
(2)下表中列出罗讷河整治不同阶段的主要措施。请在下列整治和开发目标中进行选择,完成表格。
整治和开发目标:防洪 改善水质 发电 增加生物多样性 土地开发 开采河沙 改善航运条件
阶段
时间
主要措施
主要整治和
开发目标
第一
阶段
19世纪40年代至20世纪20年代
整治河道,裁弯取直,消除河道分汊。
①__________、
____________。
第二
阶段
20世纪20~80年代
进行梯级开发,整理河谷滩地等。
②__________、
____________、
____________。
第三
阶段
20世纪90年代以来
恢复弯曲河道及河道分汊。
恢复河流生态
(3)说明法国为整治和开发罗讷河而设立“国立罗讷河公司”的原因。
答案 (1)上游(瑞士境内):有春汛,夏季径流量大,冬季为枯水期。北部支流(索恩河):全年径流量比较稳定,无明显枯水期。地中海沿岸支流:夏季为枯水期,冬季为丰水期。
(2)①改善航运条件 防洪 ②发电 改善航运条件 土地开发(防洪)
(3)因为河流跨多个行政区,涉及水资源利用、航运、防洪、发电、土地利用等多方面的利益,由国家唯一授权机构才能协调各行政区、各部门的利益,并从河流整体进行综合整治,以实现整治效益最大化。
(2018·浙江淳安检测)读“美国本土部分山脉、水系图(字母代表山脉、数字代表河流)”,完成1~2题。
1.上图中四个数字所代表的河流中,表示田纳西河的是( )
A.①B.②C.③D.④
2.关于田纳西河及其流域的叙述,正确的是( )
A.直接注入密西西比河,是密西西比河最大的支流
B.上游地区为山地丘陵,中、下游地区为平原
C.田纳西河流量季节变化大,主汛期是12月至次年4月中旬
D.水汽主要来自太平洋和大西洋,因此降水丰富
答案 1.D 2.C
解析 第1题,图中的A山脉为阿巴拉契亚山脉,发源于该山脉西坡的④河流为田纳西河。第2题,田纳西河是密西西比河支流——俄亥俄河的支流,因此A项错误;田纳西河流域的上游地区为山地丘陵,中游地区为丘陵,下游地区为平原;该地区水汽主要来自大西洋的墨西哥湾和加勒比海,因此B、D两项错误;该地区降水集中在冬季和早春,河流流量季节变化大,C项正确。
(2018·浙江长兴段考)读“田纳西河流域位置示意图和流域内甲地降水量与气温变化图”,完成3~4题。
3.下列有关田纳西河自然地理特征的叙述,正确的是( )
A.流域内地势起伏小,航运作用突出
B.降水季节变化大,冬末春初降水较多
C.气候类型以温带大陆性气候为主
D.河流上游地区地形以平原为主
4.为了雨季蓄洪,甲地区防洪水库留出库容较为合理的时间为( )
A.11~12月 B.9~10月
C.4~5月 D.1~2月
答案 3.B 4.B
解析 第3题,田纳西河位于美国东南部,是美国最大河流密西西比河的二级支流,主要流经阿巴拉契亚山区,流域内地势起伏大,航运作用不突出,A、D错;田纳西河流域气候类型以亚热带季风性湿润气候为主,位于阿巴拉契亚山脉的西部,冬末春初降水较多,夏秋降水较少,故B对、C错。第4题,据降水量与气温变化图可知,田纳西河流域大部分地区的雨季在12月至次年4月,所以9~10月时就要留出库容,为12月到来的雨季做好储水的准备,B对。
下图为“某流域图”和“b地降水量与气温变化图”,a、b、c三地的海拔分别是2599米、22米、5米。读图完成5~6题。
5.关于该流域及其开发方向的组合正确的是( )
A.a地大力发展种植业
B.b地以保护植被为主
C.c地大力发展航运业
D.c地以水能开发为主
6.大坝的建设对下游造成的影响可能有( )
A.河口三角洲面积减小
B.旱涝灾害更加频繁
C.河道淤积加剧
D.冬季水量减少
答案 5.C 6.A
解析 第5题,据流域图并结合材料可知,a位于河流上游,海拔较高,应以保护植被和开发水能为主;b、c位于河流中下游,地势低平,以发展航运为主,选C。第6题,大坝建设使泥沙淤积在库区,导致下游河口处泥沙沉积减少,三角洲面积减小,选A。
7.(2018·浙江义乌群星外国语学校检测)田纳西河流域依托丰富的电力资源发展起来的是( )
A.外向型产业 B.高新技术产业
C.旅游休闲产业 D.高耗能产业
答案 D
解析 田纳西河流域依托该地区丰富的水能资源、核电和火电,吸引了大量高耗能工业,促进了流域内建材、冶金等工业的发展。
读“田纳西河流域的综合开发与治理示意图”,完成8~10题。
8.该河流开发的核心环节是( )
A.发电 B.防洪
C.养殖 D.梯级开发
9.田纳西河流域的生态环境问题及其成因组合不正确的是( )
A.长期高强度的棉花种植——土地退化
B.矿山开采冶炼、扩大耕地面积——植被破坏
C.炼铜企业大量排放含硫废气——酸雨污染
D.氯氟烃化合物大量使用——臭氧层空洞
10.由田纳西河流域开发经验得到的启示有( )
①我国水利工程可以完全按照田纳西河流域的方案去开发和治理
②我国江河众多,水力、水电开发利用程度比较高
③我国许多水利工程没有从整个流域综合开发的角度去考虑,给进一步实现流域多目标开发和促进流域经济综合发展造成了障碍
④对田纳西河流域开发治理的经验我们可以因地制宜有选择地借鉴
A.①③B.②④C.③④D.②③
答案 8.D 9.D 10.C
解析 第8题,由图可知,田纳西河流域的综合开发与治理的核心环节是梯级开发,通过梯级开发,建立了一系列水库,用于发电、养殖、旅游、灌溉,特别是起到防洪作用,还能改善航运等。第9题,臭氧层空洞不是田纳西河流域的生态环境问题。第10题,田纳西河流域为我们提供了很多经验,我们应该根据我国的国情和当地的实际情况有选择、因地制宜地借鉴,我国江河众多,但水利、水电开发程度很低。
下图中a、b是“美国田纳西河上某水文站先后两次测得的降水后河流流量曲线”。据此完成11~12题。
11.田纳西河流域内发生的地理事件最可能的是( )
A.下游洪涝灾害增加
B.上游修建水库
C.水文站上游流域内城市化速度大大加快
D.流域内植被破坏严重
12.田纳西河流域工业走廊的形成,主要是因为( )
A.修大坝,使通航条件大为改善
B.旅游业带来经济收入
C.大规模的水电开发,促进了高耗能工业的发展
D.防治污染,提高田纳西河的水质
答案 11.B 12.C
解析 第11题,读图得出,田纳西河上某水文站第二年比第一年测得降水后河流流量的变化大大降低,可能上游修建了水库,调节了流域内河流流量,B对;流量变化小可以减少下游洪涝灾害,A错;水文站上游流域内城市化速度加快会加大流量变化,C错;流域内植被破坏,降低了植被涵养水源的能力,会加大流量变化,D错。第12题,能源是工业发展的基础,田纳西河流域水力资源、煤炭资源丰富,是美国最大的电力能源基地。在电力保障的基础上,田纳西河地区积极发展了高耗能工业,促进了“工业走廊”的形成。故选C。
13.(2017·浙江常山调研)读下列材料,回答问题。
材料一 下图为田纳西河流域图。
材料二 下图为田纳西河流域诺克斯维尔市年内各月气温和降水量图。
(1)下列关于田纳西河流域的叙述,不正确的是( )
A.山地的生态环境直接影响该河流的水量和水质
B.河谷平原是生态环境保护的重点
C.河谷平原是流域中开发利用的主要部分
D.流域内蕴藏着丰富的水力资源
(2)田纳西河流域的气候为亚热带季风性湿润气候,河流的水量很不稳定。请根据流域内城市的气温和降水量情况分析该河水量不稳定的原因。
(3)图示地区成为该国炼铝和化学等工业密集区的最主要原因是什么?
答案 (1)C (2)冬春季节降水多,气温低,蒸发量小,径流量大;夏秋季节降水较少,气温高,蒸发量大,径流量小。 (3)水能资源丰富、煤炭资源丰富。
14.(2017·浙江名校仿真)图1为“委内瑞拉及周边地区地形分布示意图”。图2为“玻利瓦尔城与乔治敦两地各月降水量分布图”。读图回答下列问题。
(1)判定乔治敦的气候类型,并说明乔治敦比玻利瓦尔城年降水量多的原因。
(2)结合图1和图2,简述图1中河流B地以下至入海口河段的水文特征。
(3)调查发现,乙海域比丙海域污染严重。结合图1分析说明乙海域污染严重的原因。
(4)每年委内瑞拉都要开展农田水利工程建设。结合图1和图2,从自然因素的角度对此进行评价。
答案 (1)热带雨林气候。原因:距海近,暖流流经增温增湿,高原地形对暖湿气流的抬升作用。
(2)水量丰富;夏半年为汛期,水位季节变化大;无结冰期;水流较平缓。
(3)盛产石油,石油开采及运输过程中对海水的污染大;乙海区闭塞,海水流动性小,污染后自净能力弱;相对于丙海区,洋流对乙海区的稀释作用小。
(4)该国降水季节变化明显(干湿季明显),洪涝与旱灾较多;上游山区建水库,可以减小旱涝灾害对农业的影响;中下游平原地势低平,湿季需要排涝,干季需灌溉,水利工程建设可以解决这些问题。
28、29加试加练
15.(2017·宁波模拟)阅读图文材料,完成下列问题。
材料一 伏尔加河水系图和伏尔加河综合开发示意图。
材料二 俄罗斯工业区图以及俄罗斯交通运输业的部门结构图。
材料三 俄罗斯鲟属于洄游性鱼类,每年2次洄游至伏尔加河淡水区产卵。春季洄游距离通常离河口仅100~300千米。秋季洄游距离河口数千千米。
(1)航运是伏尔加河最主要的开发利用方式,请根据伏尔加河的水文特征及材料分析其航运价值高的原因。
(2)俄罗斯国内交通运输以铁路为主,分析其原因。
(3)结合材料和所学知识,分析伏尔加河上修建的众多水库对流域内的环境可能造成哪些不利影响?
答案 (1)①地处温和的温带大陆性气候,结冰期短,通航期较长;②流经东欧平原,地势平坦,流域内降水分配均匀,水量丰富,水流平缓;③流域内植被覆盖率高,河流含沙量小,不易淤积;④开通运河与其他河流相通,并连接黑海等五海,形成了纵横交错的水运网;⑤流域内人口稠密,工农业发达,运输需求量大。
(2)①铁路优点:运量大,运速快,俄罗斯冬季严寒,铁路的连续性强。
②俄罗斯领土东西绵长,工业重心在欧洲部分,而矿产、能源等自然资源主要分布在亚洲部分,国内运输主要货运流向为东西向,运输需求量大。
(3)①影响鱼群洄游产卵,改变鱼群的群落构成和栖息地;②造成里海水平面下降;③容易导致土地盐碱化;④诱发地质灾害;⑤泥沙淤积;⑥水污染加重等。
16.(2017·浙江淳安调研)阅读材料,回答下列问题。
材料一 田纳西河位于美国东南部,由于长期缺乏治理,该流域森林遭到破坏,水土流失严重,经常暴雨成灾,洪水为患,成为美国最贫穷落后的地区之一。1933年美国国会通过了《田纳西河流域管理局法》,成立了田纳西河流域管理局(简称TVA)。经过多年的实践,田纳西河流域的开发和管理取得了辉煌的成就。
材料二 下图为黄河部分河段与田纳西河流域图。
(1)由图可知,田纳西河与黄河水能资源开发的共同特点是________________。
(2)田纳西河流域为美国的________农业区,其发展农业的优越自然条件是_____________________________。
(3)田纳西河流域自然资源遭到破坏,生态环境恶化,灾害频繁,具体表现为:____________________________;____________________;____________________。
(4)美国田纳西河流域综合治理的成功经验,对我国的河流治理,值得借鉴的方面是:
①________________________________________________________________________;
②________________________________________________________________________。
答案 (1)实行梯级开发
(2)混合 气候温暖湿润,土壤肥沃,水源充足
(3)森林资源遭到破坏 水土流失严重 水旱灾害频发
(4)加强立法,为流域自然资源的统一管理提供法律保证 加强管理,实行自然资源的统一开发
(2017·浙江稽阳联谊学校高三联考)奥兰治河是南部非洲一条重要河流,以奥赫拉比斯瀑布为界分中上游和下游,下图为“奥兰治河及流域上、下游两地降水示意图”。据此完成1~2题。
1.奥兰治河的汛期出现在南半球的( )
A.春季B.秋季C.夏季D.冬季
2.推测奥兰治河上、下游河段最适宜重点开发的分别是( )
A.发电、航运B.发电、灌溉
C.航运、灌溉D.灌溉、航运
答案 1.C 2.B
解析 第1题,从图中气候资料可知,奥兰治河的降水主要集中在10月到次年的4月,即夏季(注意奥兰治河位于南半球)。第2题,奥兰治河上游降水较多,且河流落差较大,水能丰富,开发重点可能为水电;下游降水较少,气候干旱,开发重点可能为灌溉。
(2017·浙江名校协作体高三联考)灵渠位于桂林兴安县境内,是秦始皇为攻打百越时运输粮食等物资而修建的。它是我国现存较完好且仍有利用价值的古水利工程之一,其南渠是连接湘江与大溶江的河段,全长33.15千米,落差30.26米。据此完成3~4题。
3.下列对于南渠开挖并投入使用的自然条件的叙述,正确的是( )
①地势较低,起伏小,工程难度小 ②开挖新渠道距离长,工程量大 ③河流坡降大,利于船只顺水进入漓江 ④亚热带季风气候,降水多
A.①②B.②③C.③④D.①④
4.如今,灵渠作为水利工程功能明显降低的是( )
A.旅游B.灌溉C.航运D.供水
答案 3.D 4.C
解析 第3题,灵渠位于亚热带季风气候区,降水多,地势较低,起伏小,工程难度小,所以D项正确。第4题,如今,灵渠作为水利工程功能明显降低的是航运。
(2018·浙江丽水模拟)伊犁河谷是新疆最湿润的地区,素有“西域湿岛”“塞外江南”之美称,是世界三大薰衣草生产基地之一,也是新疆最富饶的土地,它的富饶来自于水量丰富的伊犁河和这里宽阔的谷地。读图,完成5~6题。
5.伊犁河冬春季多发凌汛,减轻伊犁河凌汛危害的可行性措施为( )
A.分段拦冰 B.绿化河堤
C.加深河道 D.加固堤坝
6.如果该地大范围种植薰衣草,可能会导致( )
A.流域面积减小 B.下游湖水盐度增大
C.流域蒸发量增大 D.西风气流增强
答案 5.A 6.B
解析 第5题,凌汛的发生主要是由于冬春季节上游河道冰雪融化,造成下游河道淤塞,水位上涨,故可采取分段拦冰的措施,A正确;绿化堤坝主要可以减少水土流失造成的河道泥沙淤积增多,加深河道或加固堤坝均不是减轻凌汛危害的最可行措施,B、C、D错误。第6题,大范围种植薰衣草,需要消耗河流水,导致下游入湖水量减少,湖水盐度增加,但流域面积不会因此发生变化,A错、B对;大范围种植薰衣草消耗大量水资源,会减少蒸发量,C错误;种植薰衣草会增加下垫面摩擦力,导致西风气流减弱,D错误。
读“金沙江下游段水能资源开发图”,完成7~8题。
7.金沙江干流适于水电梯级开发的主要自然原因是( )
A.径流量大且季节变化大
B.华中、华东地区能源短缺,电力缺口大
C.位于地势阶梯交界处,落差大
D.地质条件稳定,适于建坝
8.金沙江干支流水能资源丰富,但长期以来未得到充分开发,其主要原因有( )
①移民难度大 ②地质条件复杂,工程技术难度大 ③该地区能源需求量小 ④水能开发可能诱发地震等自然灾害
A.①②③ B.②③④
C.①②④ D.①③④
答案 7.C 8.B
解析 第7题,金沙江干流主要流经我国地势第一级阶梯向第二级阶梯的过渡处,河流落差大,水能资源丰富,适于水电梯级开发。第8题,金沙江位于横断山区,山高谷深,地质地形条件复杂,工程技术难度大;该区域经济欠发达,能源需求量小,水电开发缺乏市场;此处地壳活跃,大型工程的修建可能诱发地震等自然灾害。
读“澳大利亚某流域及开发示意图”,完成9~10题。
9.下列有关图示河流特征的描述,正确的是( )
A.河流结冰期长 B.流量季节变化大
C.由西南流向东北 D.下游流量逐渐增大
10.下列对图示流域的开发或治理措施中,不恰当的是( )
A.实施东水西调,缓解流域缺水
B.发展生态农业,合理利用土地
C.实行梯级开发,大力发展航运
D.合理灌溉,防止土壤盐渍化
答案 9.B 10.C
解析 第9题,图中为澳大利亚的墨累—达令河,该河位于亚热带,无结冰期;其水源主要来自上游大分水岭的大气降水,该地大分水岭气候为亚热带湿润气候,降水季节变化大,导致河流的径流量季节变化大;河流的流向是自东北流向西南;由于降水量自上游到下游逐渐减少,沿途气候干旱,蒸发量大于降水量,且有农田分布,导致河流水量逐渐减少。第10题,从图中看出该河流流域的降水量除上游山地降水较多外,其他区域降水较少,不足500mm,河流水量较小,水能资源不丰富,中下游地区尽管地形平坦,水流平稳,但水量太小,不适合发展航运。
(2018·浙江兰溪检测)伏尔加河是欧洲最长的河流,被称为俄罗斯的母亲河。通过对流域的综合开发,实现了发电、航运等综合效益。读“伏尔加河流域简图及流域综合开发联系图”,完成11~12题。
11.伏尔加河流域是俄罗斯最重要的小麦种植区,其农业发展的优势自然条件有( )
A.水热条件充沛 B.地势起伏大
C.农耕历史悠久 D.灌溉水源充足
12.下列关于伏尔加河流域综合开发的叙述,正确的有( )
A.通航时间长,河流航运价值高
B.水能发电满足了流域内城市的能源需求
C.开发的核心是梯级开发
D.上游灌溉不当易造成土壤盐渍化
答案 11.D 12.C
解析 第11题,从图中可以看出,伏尔加河所处纬度较高,大部分是温带大陆性气候,寒冷干燥;地势平坦;水源充足,灌溉方便;农耕历史悠久是社会经济条件。第12题,从图中信息可知,水库、水坝较多,说明梯级开发强度较大,C对。伏尔加河流域由于俄罗斯的工业城市较多,对电力需求较大,水电无法满足其需求,B错;由于纬度较高,结冰期长,通航时间较短,航运价值不高,A错;下游地区气候干旱,过度灌溉易导致土壤盐渍化,D错。
13.(2018·浙江临安评估)流域的开发对区域发展有重要意义,美国对田纳西河的开发与治理就是一个较成功的范例。阅读下面材料,完成下列问题。
材料一 20世纪30年代,田纳西河流域由于长期缺乏治理,森林遭破坏,水土流失严重,经常暴雨成灾,洪水为患,是美国最贫穷落后的地区之一。为了达到振兴和发展区域经济的目的,对流域内的自然资源进行了全面的综合开发和管理,1933年美国国会通过了《田纳西河流域管理局法》,成立田纳西河流域管理局(简称TVA)。
材料二 田纳西河流域示意图。
材料三 田纳西河流域管理局(简称TVA)制定的田纳西河流域治理协调系统(下图)。
材料四 经过多年的实践,田纳西河流域的治理已取得的成绩有:①航运方面:田纳西河干流已建成9座梯级船闸,完成了航道渠化整治,通航里程共1240千米;②防洪方面:田纳西河干支流上已形成了统一有效的水库防洪调度系统,流域防洪标准达到百年一遇;③水力发电方面:建成水电站30座,总装机容量(包括抽水蓄能)609.3万千瓦,水能利用率达90%;④水质管理方面:通过有效监测为流域内提供了洁净的水源;⑤土地利用和水上游览方面:TVA通过制定相关规定,实施有效的管理,使各类开发利用活动与自然保护相协调。
(1)田纳西河流域开发的区位优势是什么?
(2)我国长江流域的开发与治理和田纳西河流域相比较,有哪些相似之处?(提示:从流域内资源的开发利用方面分析)
(3)针对当前长江流域的开发与治理现状,请你就今后长江流域的进一步开发与治理提出合理化建议。
答案 (1)①田纳西河流域处于亚热带季风性湿润气候区,降水丰富,河流流量大,水资源丰富;②流域内地形起伏较大,河流落差大,蕴藏着丰富的水能资源;③还有丰富的煤炭(磷、铅锌矿)等矿产资源。
(2)相似之处:①都通过兴建各种水利设施,对水资源进行综合开发利用;②大力开发流域内的水能资源;③立足于本地的资源优势发展工业;④大力发展内河航运等。
(3)①进一步加大管理力度,实行全流域的统一治理与开发;②加大对长江水能资源的开发;③疏浚河道,提高流域的通航能力;④进一步改善流域内生态环境;⑤发展特色旅游业。
14.读“湖北省年降水量分布图”,回答下列问题。
(1)描述湖北省年降水量的分布特点,并简析其原因。
(2)从河流特征角度,简析长江湖北段多洪涝的主要原因。
(3)从地形地势的角度,简析宜昌修建水电站的优势条件。
答案 (1)因受夏季风影响强弱不同,年降水量由东南向西北递减;西南地区降水较多,主要受地形影响。
(2)支流多,汇水量大,流量大;河道弯曲,流速缓慢,排水不畅。
(3)地处第二、三级阶梯的交界处,落差大,流速快,水力资源丰富;峡谷多,有利于建坝。
解析 (1)由图例可知,湖北省受夏季风强弱的影响,年降水量由东南向西北递减。西南地区由于受季风影响,加上地形的抬升,降水丰富。(2)据图可知长江湖北段支流多,受季风影响,流量大,河道弯曲,流速减慢,排水不畅等使其易发生洪涝灾害。(3)宜昌地处第二、三级阶梯交界处附近,落差大,流速快,水力资源丰富,再加上其地处峡谷,建坝条件好等。还可以从迁移人口多少、地质条件是否稳定等方面进行分析。
相关资料
更多