

2019届 二轮复习 高考地理优选习题提分练:选择题专练(四) 作业 (全国通用) Word版含解析
展开选择题专练(四)
(限时20分钟)
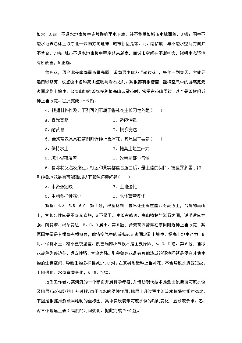
城市是人类活动最为强烈的区域,随着城市化进程的不断加快,大量的自然地表不断被道路、高楼建筑等人工地表所替代。下图示意1991~2015年北京市不透水地表空间变化图。据此完成1~3题。
1.1991~2015年北京市不透水地表的空间变化是( )
A.东西方向延伸
B.保持原有格局不变
C.略有缩小且北移
D.东北—西南方向延伸趋势越加明显
2.推测不透水地面增幅最小的应该是( )
A.核心功能区 B.功能扩展区
C.城市发展新区 D.住宅区
3.北京市不透水地表空间的变化产生的影响是( )
A.加大昼夜温差 B.城市水域面积增加
C.城市功能区北扩 D.生态环境有所改善
解析:1.C 2.A 3.D 第1题,据图可见,1991~2015年间,图示椭圆范围逐渐缩小且向北移动,北京市不透水地表空间分布总体上呈东北—西南方向主导的格局,但这种格局在逐渐弱化,有向正北—正南方向转变的趋势。选C正确。第2题,城市地面硬化会影响地表水下渗;而城市化的发展,使得城市空间不断扩大,不透水地表空间也会扩大;图示随着时代发展,图示椭圆范围越来越小,说明不透水地表的集中程度越来越高,即集中在核心功能区。选A正确。第3题,图示随着时代发展,图示椭圆范围越来越小,说明不透水地表的集中程度越来越高,即北京的硬化地面越来越集中连片,使得热岛效应增强,不是昼夜温差加大,A错;不透水地表集中连片影响雨水下渗,并不能增加城市水域面积,B错;图中不透水地表总体上以东北—西南方向延伸,城市新区是东、北、南扩展,与不透水空间方向并不重合,C错;城市不透水地表集中程度越来越高,而城市空间在不断扩大,说明生态环境有所改善,D正确。
鲁冰花,原产北美南部墨西哥高原,闽南语中称为“路边花”,每年一到春天,它或开遍田野路旁,或点缀于各种高山植物与岩石之间。其根部有根瘤菌,能将空气中的游离氮元素固定到土壤中。台湾山地的茶农在种植高山云雾茶时,常常在茶山周边、甚至是茶树附近种上鲁冰花。据此完成4~6题。
4.根据材料推测,下列可能不属于鲁冰花生长习性的是( )
A.喜光喜热 B.适应性强
C.耐贫瘠 D.根系发达
5.台湾茶农常常在茶树附近种上鲁冰花,其原因主要是( )
A.保持水土 B.提高土地生产力
C.减小昼夜温差 D.改善局部小气候
6.鲁冰花又名羽扇豆,根茎和果实都富含蛋白质,是上佳的饲料,被世界多国引种。引种鲁冰花最有可能造成以下哪种环境问题( )
A.水资源短缺 B.土地退化
C.生物多样性减少 D.水体富营养化
解析:4.A 5.B 6.C 第4题,根据材料,鲁冰花生长在墨西哥高原上,台湾的高山上,生长习性应是不喜光喜热,A不属于。生长在路边、高山植物与岩石之间,说明适应性强、耐贫瘠、根系发达,B、C、D属于。第5题,台湾茶农常常在茶树附近种上鲁冰花,其原因主要是其根部有根瘤菌,能将空气中的游离氮元素固定到土壤中,提高土地生产力,B对。保持水土、减小昼夜温差、改善局部小气候不是主要原因,A、C、D错。第6题,鲁冰花被称为路边花,适应性强,生命力强。引种鲁冰花最有可能造成的环境问题是侵夺其他生物的生存空间,导致生物多样性减少,C对。在茶树附近种上鲁冰花,不会导致水资源短缺、土地退化、水体富营养化,A、B、D错。
地质工作者对某河流的一个断面开展科学考察,并借助现代技术推测出该断面河流水位及地层(沉积岩)的上升过程。由于流水的侵蚀作用,地层上升过程中河流水位保持相对稳定。下图是根据推测结果绘制的坐标图,其中实线表示河流水位的时间变化,虚线表示甲、乙、丙三个地层上表面高度的时间变化。据此完成7~9题。
7.造成该断面附近地层上升的主要作用是( )
A.岩浆活动 B.地壳运动
C.堆积作用 D.变质作用
8.该断面上,甲地层比乙地层( )
A.形成早,厚度小 B.形成早,厚度大
C.形成晚,厚度小 D.形成晚,厚度大
9.当前,该断面地貌类型是( )
A.V型谷 B.河漫滩
C.冲积扇 D.三角洲
解析:7.B 8.C 9.A 第7题,根据材料,地层上升过程中河流水位保持相对稳定。根据流水侵蚀的痕迹,该处的岩层不断稳定上升,造成该断面附近地层上升的主要作用是地壳运动, B对。岩浆活动形成岩浆岩,该地岩层是沉积岩,A错。堆积作用发生在低洼处,C错。变质作用形成变质岩,D错。第8题,沉积岩层中,下面的沉积层形成的早,上面的形成的晚。该断面上,甲地层在上面,形成的比乙地层晚,根据水流侵蚀线宽度,比乙地层厚度小,C对。A、B、D错。第9题,当前,该断面岩层持续上升,以流水侵蚀作用为主,地貌类型是V型谷,A对。河漫滩、冲积扇、三角洲以流水沉积作用为主,B、C、D错。
1959年新安江水库建成蓄水,该水库在水位108米的时候,面积在3亩以上的岛屿有1078个,故又称千岛湖。1982年千岛湖被确定为首批国家级风景名胜区。读2001~2011年新安江水库不同蓄水位对应的水域面积变化示意图,完成10~11题。
10.与建库前相比,水库建成后( )
A.湖面风速显著减小 B.湖面湿度明显降低
C.湖泊周围下渗减弱 D.湖泊周围无霜期延长
11.与2001年相比,2011年不同蓄水位水域面积变化的主要原因最可能是( )
A.恢复植被 B.人工清淤
C.填湖造陆 D.生态补水
解析:10.D 11.C 第10题,与建库前相比,水库建成后,湖面比陆地的摩擦力小,湖面风速显著加大,A错。水域面积增大,湖面湿度明显增加,B错。水域面积大,湖泊周围下渗增加,C错。湖泊调节气候,湖泊周围无霜期延长,D对。第11题,与2001年相比,2011年不同蓄水位水域面积都变小,这种变化的主要原因最可能是填湖造陆,导致库区的面积变小,C对。恢复植被,水土流失少,不影响库区面积,A错。人工清淤,蓄水量增大,不会使水库面积缩小,B错。生态补水与面积变化无关,D错。