2019届二轮复习 电化学 学案(全国通用) (1)
展开
电化学
一、考纲要求
1. 了解原电池和电解池的工作原理,能写出电极反应式和电池反应方程式。
2. 了解常见化学电池的种类及其工作原理。
3. 理解金属发生电化学腐蚀的原因,金属腐蚀的危害,防止金属腐蚀的措施。
二、考题规律:
电化学是高考命题的热点之一,题型以选择题居多,也有填空、简答、实验、计算题等形式。常考的知识有:①原电池、电解池、电镀池的电极名称,电子流向及电极反应式;②根据原电池、电解池的电极变化判断金属活动性强弱;③根据电解时的电极变化判断电极材料或电解质种类;④新型电池的电极反应及应用;⑤有关电解产物的判断和计算。
三、考向预测:
电化学是高考命题的热点,在今后的高考命题中,有关电化学的命题仍是热中之热,其中原电池的工作原理,电解产物的判断与计算及电极反应方程式的书写、离子的移动方向、溶液的pH变化、金属腐蚀等仍为高考命题的热点。在复习中应注意对实物图表的分析,原电池、电解池装置的绘图及绿色能源的开发。
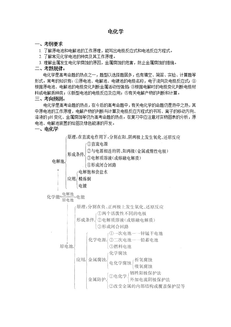
一、电化学
二、化学电源
1. 一次电池
锌锰干电池
负极:Zn +2OH-=Zn(OH)2
正极:2MnO2(S)+ 2H2O+ 2e-=2MnO(OH) + 2OH-
总反应:Zn +2MnO2 +2H2O===Zn(OH)2 + 2MnO(OH)
2. 二次电池
铅蓄电池
(1)总反应式:PbO2+Pb+2H2SO42PbSO4+2H2O
(2)放电的电极反应为:
负极:Pb+SO-2e-=PbSO4; 正极:PbO2+4H++SO+2e-=PbSO4+2H2O
(3)充电的电极反应为:
阳极:PbSO4+2H2O-2e-=PbO2+4H++SO阴极:PbSO4+2e-=Pb+SO
3. 燃料电池
氢氧燃料电池
①酸性电解质
负极:2H2-4e-===4H+;正极:O2+4H++4e-===2H2O;总反应:2H2+O2===2H2O
②碱性电解质
负极:2H2-4e-+4OH-===4H2O;正极:O2+2H2O+4e-===4OH-;
总反应:2H2+O2===2H2O
三、电解原理的应用
(1)电解食盐水
阴极:2H++2e-=H2↑
阳极:2Cl-=Cl2↑+2e-(或2Cl--2e-=Cl2↑)
电解反应:
(2)电解法精炼铜
①粗铜的成分:铜(锌、铁、镍、银、金、铂等)
②电极的连接:粗铜做阳极,和外加电源的正极相连;纯铜做阴极,和外加电源的负极相连。
③电解液:硫酸铜或硝酸铜溶液
④电极反应
阳极:Cu=Cu2++2e-,Zn=Zn2++2e-,Ni=Ni2++2e-
阴极:Cu2++2e-=Cu
⑤Ag、Au、Pt不发生反应,沉积到阳极底部,叫做阳极泥。
(3)电镀:利用电解原理,在金属表面镀上一层其他金属或合金的过程叫电镀。
①电极的连接:镀层金属或惰性电极做阳极,和外加电源的正极相连;镀件金属做阴极,和外加电源的负极相连。如铁上镀铜,铜(或石墨)做阳极,铁做阴极。
②电镀液的选择:选择含有镀层金属离子的溶液做电镀液,如铁上镀铜,选择硫酸铜溶液做电镀液。
③电极反应:阳极:Cu=Cu2++2e-,阴极:Cu2++2e-=Cu
④电镀的特点:若镀层金属做阳极,电镀过程中溶液中阳离子浓度不变;若用惰性电极做阳极,电镀过程中溶液中阳离子浓度减小。
四、离子的放电顺序与电解规律
1. 离子放电顺序
(1)活性材料作电极时:金属在阳极失电子被氧化成阳离子进入溶液,阴离子不容易在电极上放电。
(2)惰性材料作电极(Pt、Au、石墨等)时:
两极按照下列顺序放电:
2. 电解规律
项目物
质类别
代表物
阴极
产物
阳极
产物
电解方程式
电解类型
含氧酸
H2SO4
电解水型
可溶性碱
NaOH
活泼金属含氧酸盐
Na2SO4
无氧酸
HCl
电解自身型
不活泼金属无氧酸盐
CuCl2
活泼金属无氧酸盐
NaCl
放氢生碱型
不活泼金属含氧酸盐
CuSO4
放氧生酸型
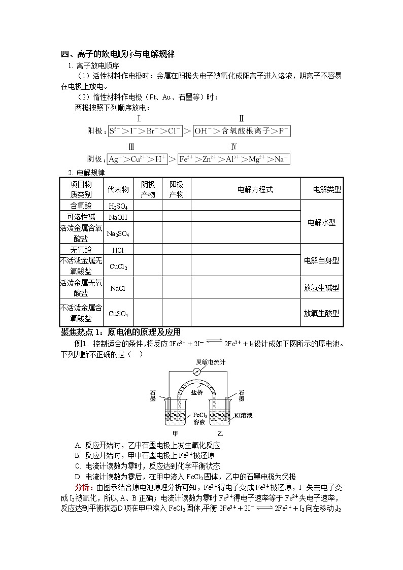
聚焦热点1:原电池的原理及应用
例1 控制适合的条件,将反应2Fe3++2I-2Fe2++I2设计成如下图所示的原电池。下列判断不正确的是( )
A. 反应开始时,乙中石墨电极上发生氧化反应
B. 反应开始时,甲中石墨电极上Fe3+被还原
C. 电流计读数为零时,反应达到化学平衡状态
D. 电流计读数为零后,在甲中溶入FeCl2固体,乙中的石墨电极为负极
分析:由图示结合原电池原理分析可知,Fe3+得电子变成Fe2+被还原,I-失去电子变成I2被氧化,所以A、B正确;电流计读数为零时Fe3+得电子速率等于Fe2+失电子速率,反应达到平衡状态;D项在甲中溶入FeCl2固体,平衡2Fe3++2I-2Fe2++I2向左移动,I2被还原为I-,乙中石墨为正极,D不正确。
答案:D
点评:判断正、负极的基础是氧化还原反应,发生氧化反应的一极为负极,发生还原反应的一极为正极。
例2 铜锌原电池(如图)工作时,下列叙述正确的是( )
A. 正极反应为Zn-2e-Zn2+
B. 电池反应为Zn+Cu2+Zn2++Cu
C. 在外电路中,电子从负极流向正极
D. 盐桥中的K+移向ZnSO4溶液
分析:Cu是正极,电极反应式是Cu2++2e-=Cu;Zn是负极,电极反应式是Zn-2e-=Zn2+,总反应为Cu2++Zn=Zn2++Cu,B正确;外电路的电子流向是从负极经导线流向正极,C正确;由于CuSO4溶液中的Cu2+参与了电极反应,所以盐桥中的K+要向CuSO4溶液移动,D项错误。
答案:BC
点评:本题考查了电极反应方程式的判断和离子移动方向问题。离子移动的规律可简单总结为:参加反应的离子向该离子的反应电极移动,不参加反应的离子与带相反电荷的离子的移动方向相反。
例3 铁是用途最广的金属材料之一。为探究铁的化学性质,某同学将盛有生铁屑的试管塞上蓬松的棉花,然后倒置在水中(如图)。数天后,他观察到的现象是( )
A. 铁屑不生锈,试管内液面上升
B. 铁屑不生锈,试管内液面高度不变
C. 铁屑生锈,试管内液面上升
D. 铁屑生锈,试管内液面高度不变
分析:在潮湿的空气中,铁容易生锈,并且发生的是吸氧腐蚀,导致试管内压强减小,液面上升。
答案:C
点评:有关金属腐蚀的常见考查为金属腐蚀的类型、电极反应以及金属电化学腐蚀的后续反应等。钢铁发生电化学腐蚀的类型与其表面的水膜的酸碱性有关。
聚焦热点2:电解池的原理及应用
例1 Cu2O是一种半导体材料,基于绿色化学理念设计的制取Cu2O的电解池示意图如下,电解总反应为:2Cu+H2OCu2O+H2↑。下列说法正确的是( )
A. 石墨电极上产生氢气
B. 铜电极发生还原反应
C. 铜电极接直流电源的负极
D. 当有0.1 mol电子转移时,有0.1 mol Cu2O生成
分析:由总反应知失电子的为Cu,得电子的是H2O中的氢元素。因此Cu极为电解池的阳极,接电源的正极,石墨为阴极,接电源的负极。当有0.1 mol电子转移时,应有0.05 mol Cu2O生成。
答案:A
点评:遇到这类题时,应先根据题给条件(现象、反应或外接电源的情况等)确定两极所发生的反应,进而达到解决问题的目的。
例2 利用电解法可将含Fe、Zn、Ag、Pt等杂质的粗铜提纯,下列叙述正确的是( )
①电解时以精铜作阳极 ②电解时阴极发生还原反应 ③粗铜连接电源负极,其电极反应是Cu-2e-=Cu2+④电解后,电解槽底部会形成含少量Ag、Pt等金属的阳极泥
A. ①② B. ②④ C. ②③ D. ③④
分析:电解精炼铜时粗铜作阳极,精铜作阴极,①错误;电解时阴极发生还原反应,②正确;粗铜是阳极,应连接电源正极,③错误;电解后,电解槽底部会形成含少量Ag、Pt等金属的阳极泥,④正确,因为这些金属不活泼,不易失电子。
答案:B
点评:电解精炼铜时以粗铜作阳极,以精铜作阴极,阳极上除了铜失电子外,比铜活泼的金属杂质也失电子而进入溶液,而阴极上只有铜离子放电,根据两极上转移的电子守恒,阳极质量的减小不等于阴极质量的增加,电解质溶液的成分也会发生变化。本题只要熟悉离子(或电极)的放电规律即可迎刃而解。
例3 下图是一个用铂丝作电极,电解稀的MgSO4溶液的装置,电解液中加有中性红作指示剂,此时溶液呈红色。(指示剂的pH变色范围:6.8~8.0,酸性——红色,碱性——黄色)据此回答下列问题:
(1)下列关于电解过程中电极附近溶液颜色变化的叙述正确的是________(填编号);
①A管溶液由红变黄 ②B管溶液由红变黄
③A管溶液不变色 ④B管溶液不变色
(2)写出A管中发生反应的反应式: _________________________________;
(3)写出B管中发生反应的反应式:__________________________________;
(4)电解一段时间后,切断电源,将电解液倒入烧杯内,观察到的现象是_________________。
分析:电解MgSO4溶液相当于电解水,阴极上是H+得电子生成氢气,阳极上是OH-失电子生成氧气,而A与电源的负极相连,故其为阴极,B与电源的正极相连,故其为阳极。A中要消耗H+,溶液呈碱性,溶液要变成黄色,B中要消耗OH-,溶液呈酸性,而MgSO4溶液本身水解呈酸性,所以B中溶液颜色不变,仍为红色,故①④正确。A管中是H+得电子生成氢气,同时要注意考虑生成的OH-与Mg2+反应生成沉淀。B管中是OH-失电子生成氧气。从电解的总反应看,最终溶液呈酸性,沉淀要溶解。
答案:(1)① ④
(2)2H++2e-H2↑(或2H2O+2e-2OH-+H2↑),Mg2++2OH-Mg(OH)2↓
(3)4OH--4e-2H2O+O2↑
(4)溶液呈红色,白色沉淀溶解(或大部分溶解)
点评:有关电解的试题解题关键是弄清电解的原理:阴、阳两极及两极发生的反应。本题容易忽视阴极反应的后续反应,即生成的氢氧根离子与原溶液中的镁离子生成沉淀。
聚焦热点3:电极反应的书写与电化学的有关计算
例1 Li-Al/FeS电池是一种正在开发的车载电池,该电池中正极的电极反应式为:2Li++FeS+2e-Li2S+Fe。有关该电池的下列说法中,正确的是( )
A. LiAl在电池中作为负极材料,该材料中Li的化合价为+1价
B. 该电池的电池反应式为2Li+FeSLi2S+Fe
C. 负极的电极反应式为Al-3e-Al3+
D. 充电时,阴极发生的电极反应式为Li2S+Fe-2e-2Li++FeS
分析:由给出的正极反应知负极反应式为Li-e-Li+,C项错。A项,Li应为0价,故错。B项,将两电极反应叠加可得总反应,正确。D项,将原电池负的极反应式颠倒即可得阴极反应式,故错。
答案:B
点评:新型电池的命题背景或情景新颖,往往具有时代感,给人以全新的感觉,但无论如何命题,其考查点都落脚于原电池原理上,该类试题难度不会很大。因此,解决该类试题时,首先不要被其陌生的反应式或情景吓倒;其次,要认真分析题意,找出有用的信息。本题容易忽视总反应方程式而错选C。燃料电池也是高考中常见的新命题背景,分析时要注意燃料一定在负极发生氧化反应,还要注意电极反应方程式的书写及其与介质的关系。
例2 部分铁及铁的化合物应用广泛,如FeCl3可用作催化剂、及其印刷电路铜板腐蚀剂和外伤止血剂等。
(1)写出FeCl3溶液腐蚀印刷电路铜板的离子方程式:________。
(2)若将(1)中的反应设计成原电池,请画出原电池的装置图,标出正、负极,并写出电极反应式。
正极反应:____________;
负极反应:____________。
分析:(1)该反应是FeCl3氧化金属铜,离子方程式为:2Fe3++Cu2Fe2++Cu2+。(2)将(1)中反应设计成原电池必须是Cu作负极,选择比铜不活泼的金属或碳棒作正极,FeCl3溶液作电解质溶液。
正极反应:2Fe3++2e-2Fe2+;
负极反应:Cu-2e-Cu2+。
答案:(1)2Fe3++Cu2Fe2++Cu2+
(2)如图所示
正极反应:Fe3++e-Fe2+(或2Fe3++2e-2Fe2+);
负极反应:Cu-2e-Cu2+。
点评:原电池的设计关键是负极材料和电解质溶液的成分,一般来说,在总反应中失电子的物质作负极或某物质在负极上失电子发生氧化反应,溶液的某离子或物质在正极上得电子,发生还原反应。
例3 如图,甲烧杯中盛有100 mL 0.50 mol/L AgNO3溶液,乙烧杯中盛有100 mL 0.25 mol/L CuCl2溶液,A、B、C、D均为质量相同的石墨电极,如果电解一段时间后,发现A极比C极重1.9 g,则
(1)电源E为________极,F为________极。
(2)A极的电极反应式为_________________,析出物质______ mol。
(3)B极的电极反应式为__________________,析出气体________ mL(标准状况)。
(4)C极的电极反应式为___________________,析出物质________ mol。
(5)D极的电极反应式为___________________,析出气体________ mL(标准状况)。
(6)甲烧杯中滴入石蕊试液,________极附近变红,如果继续电离,在甲烧杯中最终得到______溶液。
分析:由电解一段时间后A极比C极重,可知A极上有Ag析出,C极上有Cu析出,所以A极、C极为阴极,则与A相连的电源E为负极,F为正极。若A极上析出Ag的物质的量为n(Ag),则C极上析出Cu的物质的量为n(Ag),有关系式108 g/mol·n(Ag)-64 g/mol·n(Ag)×=1.9 g,n(Ag)=0.025 mol。由此可知,两电解池内的电解质均是足量的,故两池中的电极反应式分别为:A极:Ag++e-Ag;B极:4OH--4e-2H2O+O2↑;C极:Cu2++2e-Cu;D极:2Cl--2e-Cl2↑。A、C两极析出物质的物质的量分别为0.025 mol和0.0125 mol;B极析出O2的体积为:0.006 25 mol×22.4 L/mol=0.14 L=140 mL;D极析出Cl2的体积为0.0125 mol×22.4 L/mol=0.28 L=280 mL。
答案:(1)负 正 (2)4Ag++4e-4Ag 0.025 (3)4OH--4e-2H2O+O2↑ 140 (4)Cu2++2e-Cu 0.0125 (5)2Cl--2e-Cl2↑ 280 (6)B HNO3
点评:有关电化学的计算题,可依据电子得失守恒原理,通过“转移电子数相等”之桥,寻找关系式进行计算。
一、原电池电极的判断和电极方程式的书写
1. 原电池正负极的判断
2. 原电池电极方程式的书写原则与技巧
(1)电极反应是氧化还原反应,要遵循质量守恒、电子守恒及电荷守恒。另外还要遵守以下两个原则:
a. 共存原则:注意介质对电极产物的影响,物质得失电子后在不同的介质环境中所存在的形式不同。
b. 减法原则:若已知总反应方程式,要求写出某一极的电极反应方程式,可以先分析此反应中的氧化反应或还原反应(即分析有关元素的化合价变化情况),然后写出较易书写的电极反应式,将这个反应式看作数学中的代数式,用总反应式减去较易书写(一般为负极)的电极反应式,即得另一极的电极反应式。
(2)燃料电池负极方程式的书写
一:用总方程式减去正极的电极方程式。
燃料电池的总方程式就是该燃料在氧气中燃烧的方程式(但要注意:如果电解质溶液呈碱性,则生成的二氧化碳要与氢氧根离子继续反应,写成碳酸根离子),而正极反应都是氧气得到电子。
方法二:直接书写。
首先标出燃料中碳元素的化合价,计算出失去的电子数,根据溶液的介质情况写出生成物,并根据碳原子守恒写出生成物的化学计量数,若是碱性介质,则生成CO,若是酸性介质,则生成CO2;其次根据电荷守恒配平电极方程式,电极方程式左边减去几个电子就相当于左边带几个单位正电荷,配平电荷的方法有:电极方程式左边加入带负电荷的OH-以抵消左边的正电荷数或右边加入带正电荷的H+以抵消右边的负电荷数,但要根据电解质溶液的酸碱性选择使用;最后用观察法配平其他物质。
二、电极方程式、电解方程式的书写
书写电解反应的一般步骤是:以写出用石墨做电极电解CuSO4溶液的电极反应式及总的电解方程式为例。
第一步:明确溶液中存在哪些离子
溶液中的阳离子:Cu2+、H+,阴离子:OH-、SO。
第二步:判断阴阳两极附近的离子种类及离子放电顺序
阴极:Cu2+>H+
阳极:OH->SO
第三步:写电极反应式和总的电解方程式
阴极:2Cu2++4e-2Cu
阳极:4OH--4e-2H2O+O2↑
使得失电子数相等,两极反应式相加得总方程式:2Cu2++2H2O2Cu+O2↑+4H+(离子方程式)或2CuSO4+2H2O2Cu+O2↑+2H2SO4。
练习题
(答题时间:60分钟)
一、选择题
1. 在下图的8个装置中,属于原电池的是( )
A. ①④⑤ B. ③⑥⑧ C. ④⑥⑦ D. ⑥⑦⑧
2. 把A、B、C、D四块金属片浸入稀硫酸中,分别用导线两两相连可以组成原电池。A、
B相连时A为负极;C、D相连时,电流由D→C;A、C相连时,C极上产生大量气泡,B、
D相连时,D极发生氧化反应。这四种金属的活动性顺序是( )
A. A>B>C>D B. A>C>D>B C. C>A>B>D D. B>D>C>A
3. 下列描述中,不符合生产实际的是( )
A. 电解熔融的氧化铝制取金属铝,用铁作阳极
B. 电解法精炼粗铜,用纯铜作阴极
C. 电解饱和食盐水制烧碱,用涂镍碳钢网作阴极
D. 在镀件上电镀锌,用锌作阳极
4. 下列现象与电化学腐蚀无关的是( )
A. 黄铜(铜锌合金)制作的铜锣不易产生铜绿 B. 生铁比纯铁容易生锈
C. 铁质器件附有铜质配件,在接触处易生锈 D. 银制奖牌久置后表面变暗
5. 高铁电池是一种新型可充电电池,与普通高能电池相比,该电池能长时间保持稳定的放电电压。高铁电池的总反应式为:3Zn+2K2FeO4+8H2O3Zn(OH)2+2Fe(OH)3+4KOH。下列叙述不正确的是( )
A. 放电时锌作负极
B. 充电时氢氧化铁被氧化
C. 放电时溶液的碱性增强
D. 放电时转移3 mol e-,有2 mol FeO被还原
*6. 一些科学家采用高质子导电性的SCY陶瓷(能传递H+),实现了氨的电化学合成。该过程N2和H2的转化率远高于现在工业上使用的氨合成法。下列对于电化学合成氨的有关叙述正确的是( )
A. N2在阴极上被氧化
B. 可选用铁作为阳极材料
C. 阳极的电极反应式是N2+6e-+6H+―→2NH3
D. 该过程的总反应式是N2+3H22NH3
7. 对下图所示装置的叙述,正确的是( )
A. 铜是阳极,铜片上有气泡产生 B. 铜片质量逐渐减少
C. 电流从锌片经导线流向铜片 D. 氢离子在铜片表面被还原
*8. 用两支惰性电极插入CuSO4溶液中,通电电解,当有1×10-3 mol的OH-放电时,溶液显浅蓝色,则下列叙述正确的是( )
A. 阳极上析出5.6 mL O2(标准状况) B. 阴极上析出16 mg Cu
C. 阴极上析出11.2 mL H2(标准状况) D. 阳极和阴极质量都无变化
*9. 电解100 mL含c(H+)=0.30 mol·L-1的下列溶液,当电路中通过0.04 mol电子时理论上析出金属质量最大的是( )
A. 0.10 mol·L-1 Ag+ B. 0.20 mol·L-1 Zn2+
C. 0.20 mol·L-1 Cu2+ D. 0.20 mol·L-1 Pb2+
10. 用惰性电极电解某溶液时,发现两极只有H2和O2生成。则电解一段时间后,下列有关该溶液(与电解前同温度)的说法中,正确的有 ( )
(1)该溶液的pH值可能增大;(2)该溶液的pH值可能减小;(3)该溶液的pH值可能不变;(4)该溶液的浓度可能增大;(5)该溶液的浓度可能不变;(6)该溶液的浓度可能减小 。
A. 三种 B. 四种 C. 五种 D. 六种
11. 如下图是电解CuCl2溶液的装置,其中c、d为石墨电极,则下列有关判断正确的是( )
A. a为负极、b为正极 B. a为阴极、b为阳极
C. 电解过程中,d电极质量增加 D. 电解过程中,氯离子浓度不变
12. 常温下,某溶液中含有两种溶质NaCl和H2SO4,它们的物质的量之比为5∶2,用石墨作电极电解该混合溶液时,根据电解产物,可分为三个阶段。下列叙述不正确的是( )
A. 溶液pH不断增大,最后为7 B. 阳极先析出Cl2,后析出O2
C. 阴极始终只析出H2 D. 电解最后阶段为电解水
二、非选择题
13. (1)今有反应2H2+O22H2O,构成燃料电池,则负极通的应是________,正极通的应是________,电极反应式为________________、________________。
(2)如把KOH改为稀H2SO4作电解质溶液,则电极反应式为____________________、____________________。
(1)和(2)的电解液不同,反应进行后,其溶液的pH各有何变化?
__________________________________________________________________________。
(3)如把H2改为甲烷、KOH作导电物质,则电极反应式为:____________________、____________________。
14. 如图装置,A、B中电极为多孔的惰性电极;C、D为夹在湿的Na2SO4滤纸条上的铂夹,a、b为电源两极。在A、B中充满KOH溶液后使其倒立于盛有KOH溶液的水槽中。切断K1,闭合K2、K3,通直流电,电解一段时间后A、B中均有气体产生,如图所示。
(1)电源的a极为________(填“正极”或“负极”)。
(2)在湿的Na2SO4滤纸条中心滴KMnO4溶液,现象是_________________________。
(3)写出A中电极反应式:_______________________________________。
(4)若电解一段时间后A、B中均有气体包围电极。此时切断K2、K3,闭合K1,电流表的指针发生偏转,此时B极的电极反应式为 ______________________。
*15. 电解原理在化学工业中有广泛的应用。如图表示一个电解池,装有电解液c;A、B分别是两块电极板,通过导线与直流电源相连。
(1)若A、B都是惰性电极,电解质溶液c是饱和NaCl溶液,实验开始时,同时在U型管两边各滴入几滴酚酞试液,试判断
①a是________极(填“正”或“负”),B是________极(填“阴”或“阳”);
②A电极上的电极反应式为
____________________________________________ _,
B电极上的电极反应式为
________________________________________________________________________;
③检验A电极产物的方法是
_______________________________________________________________________。
(2)如用电解法精炼粗铜,电解液c选用CuSO4溶液,则
①A电极的材料是________,电极反应式为________;
②B电极的材料是________,电极反应式为________。
(3)用惰性电极电解CuSO4溶液。若阴极上析出Cu的质量为3.2 g,则阳极上产生的气体在标准状况下的体积为________;常温下,若将电解后的溶液稀释至1 L,则溶液的pH约为________。
练习题答案
1. C 解析:构成原电池要有四个基本条件。a.电解质溶液;b.两个电极,其中一个相对较活泼,另一个相对较不活泼。两个电极直接或间接地连接在一起,并插入电解质溶液中;c.能自发地发生氧化还原反应;d.形成闭合电路。其中①、②不满足b、d条件,③不满足b条件,⑤不满足a条件,⑧不满足d条件。
2. B 解析:在原电池中,比较活泼的金属为负极。A、B相连时A为负极,说明A比B活泼;C、D相连时,电流由D→C,由于电子流动的方向与电流方向相反,所以C为失去电子的一极,C比D活泼;A、C相连时,C极上产生大量气泡,即C上发生的反应是2H++2e-H2↑,是还原反应,所以A比C活泼;B、D相连时D极发生氧化反应,则D为负极。综合以上结论可知,B是正确答案。
3. A 解析:电解熔融的氧化铝制取金属铝时,应用惰性材料作电极;铜的精炼:阳极(粗铜):Cu-2e-Cu2+;阴极:Cu2++2e-Cu。电解质溶液:CuSO4(含H2SO4);电解饱和食盐水:阳极(钛网):2Cl--2e-Cl2↑;阴极(碳钢网):2H++2e-H2↑,总反应:2NaCl+2H2O2NaOH+H2↑+Cl2↑;镀锌:阳极(锌):Zn-2e-Zn2+;阴极(镀件):Zn2++2e-Zn,电镀液:ZnCl2溶液。
4. D 解析:A项,铜锌合金构成原电池,被腐蚀的是锌而不是铜;B项,生铁中含较多的碳,与铁构成原电池后加快铁的腐蚀;C项,铁铜两器件在接触处易构成原电池加快铁的腐蚀;D项,银制奖牌久置表面变暗是由于生成了Ag2S的缘故,故D项与电化学腐蚀无关。
5. D 解析:由电池反应知,Zn从0价变为+2价的Zn(OH)2,失去电子,作为原电池的负极,A项正确;充电时,Fe(OH)3中的+3价的铁被氧化为K2FeO4中的+6价的铁,B项正确;放电时,生成OH-,对应的溶液碱性增强,C项正确;此反应共转移6 mol e-,对应有2 mol FeO被还原,D项错误。
*6. D解析:N2在阴极上被还原,A错误。铁是活泼的金属,作阳极材料会被氧化,B错误。阴极的电极反应式是N2+6e-+6H+ = 2NH3,C错误。D为正确选项。
7. D 解析:本题考查原电池有关知识。在原电池中,活泼性较强的金属作负极,活泼性相对较弱的金属或非金属作正极。在题给装置中,Zn作负极,负极反应:Zn-2e-Zn2+,Cu作正极,正极反应:2H++2e-H2↑,故A、B错;电子由锌片经导线流向铜片,电流方向与之相反,C错,D正确。
*8. A 解析:用惰性电极电解CuSO4溶液时,电极反应为,阴极:2Cu2++4e-2Cu,阳极:4OH--4e-O2↑+2H2O。当有1×10-3 mol的OH-放电时,生成标准状况下的O2为5.6 mL,此时转移电子为1.0×10-3 mol,则在阴极上析出32 mg Cu。
*9. C 解析:根据金属活动性顺序表可知:排在氢之后的金属为Ag和Cu,而Zn和Pb排在H之前,所以Ag+、Cu2+的氧化性比H+强,应优先于H+放电而析出,当电路中通过0.04 mol电子时,A中析出0.01 mol Ag,C中析出0.02 mol Cu,因为0.01 mol Ag的质量小于0.02 mol Cu的质量,所以C项正确。
10. C 解析:若电解的是不饱和的强碱(如NaOH)溶液,则电解后溶液的pH增大,浓度增大;若电解的是不饱和的非还原性的含氧酸(如H2SO4),则对应溶液的pH将降低,浓度增大;若电解的是活泼金属的含氧酸盐(如Na2SO4)的饱和溶液,则溶液的pH保持不变,浓度不变。
11. C 解析:直流电源的两极应称为正、负极,依据电路中的电流方向可以确定a为正极,故A、B不对。用惰性电极电解CuCl2溶液,Cl-在阳极c被氧化得到Cl2,溶液中氯离子的浓度将减小,d电极有铜生成,其质量应增大,C正确。
12. A 解析:由题意知溶质为NaCl和H2SO4且物质的量之比为5∶2,即Cl-∶H+=5∶4。阳极(阴离子放电):2Cl--2e-Cl2↑,4OH--4e-O2↑+2H2O;阴极(阳离子放电):2H++2e-H2↑。所以,阴极产物始终为H2;阳极先产生Cl2,后析出O2;电解的最后阶段为电解水;因Cl-∶H+=5∶4,H2SO4电离出的H+反应完后,再放电的H+来自水的电离,最终pH大于7。
13. (1)H2 O2 负极:2H2+4OH--4e-4H2O
正极:O2+2H2O+4e-4OH-
(2)负极:2H2-4e-4H+
正极:O2+4H++4e-2H2O (1)变小,(2)变大
(3)负极:CH4+10OH--8e-+7H2O
正极:2O2+4H2O+8e-8OH-
解析:根据电池反应式可知H2在反应中被氧化,O2被还原,因此H2应在负极上反应,O2应在正极上反应。又因为是碱性溶液,此时应考虑不可能有H+参加或生成,故负极反应为:2H2+4OH--4e-4H2O,正极反应为:O2+2H2O+4e-4OH-。若将导电物质换成酸性溶液,此时应考虑不可能有OH-参加或生成,故负极:2H2-4e-4H+,正极:
O2+4H++4e-2H2O。由于前者在碱性条件下反应,KOH的量不变,但工作时H2O增多,故溶液稀碱性减弱,pH将变小,而后者为酸溶液,H2SO4的量不变,水增多,溶液酸性减弱,故pH将变大,如把H2改为甲烷,用KOH作导电物质,根据反应CH4+2O2CO2+2H2O,则负极为发生氧化反应的CH4,正极为发生还原反应的O2,由于有KOH存在,此时不会有CO2放出。
14. (1)负极 (2)紫色向D铂夹靠近 (3)4OH--4e-O2↑+2H2O (4)H2-2e-+2OH-2H2O
解析:(1)由图示得电解时B中产生气体的体积是A中的2倍,而电解KOH溶液的本质是电解水,故A中生成的是氧气,A为阳极,B为阴极;a为负极、b为正极;C作阴极、D作阳极。(2)MnO向阳极移动,故紫色移向D铂夹。(3)A中是OH-放电。(4)中构成了氢氧燃料电池,KOH溶液作电解质溶液,B作负极,H2失去电子后与OH-结合生成水。
*15. (1)①正 阴 ②2Cl--2e-Cl2↑ 2H++2e-H2↑
③把湿润的淀粉碘化钾试纸放在A电极附近,试纸变蓝
(2)①粗铜Cu-2e-Cu2+ ②纯铜Cu2++2e-Cu
(3)0.56 L 1
解析:(1)电流从正极流出,流入电解池的阳极,所以a是正极,B是阴极;A电极的反应式为:2Cl--2e-Cl2↑,B电极的反应式为:2H++2e-H2↑;检验Cl2的方法一般用湿润的淀粉碘化钾试纸,Cl2能使试纸变蓝,也可以用湿润的有色布条或纸条,Cl2能使布条或纸条褪色。
(2)精炼铜时,粗铜作阳极,电极反应式为:Cu-2e-Cu2+ ;纯铜作阴极,电极反应式为:Cu2++2e-Cu。
(3)电解的总反应方程式为:2Cu2++2H2O2Cu+O2↑+4H+。当阴极上析出3.2g Cu时,产生的O2在标况下的体积为0.56L,同时产生的H+为0.1 mol,故pH=1。

