2019届高考化学二轮复习原子结构学案
展开原子结构
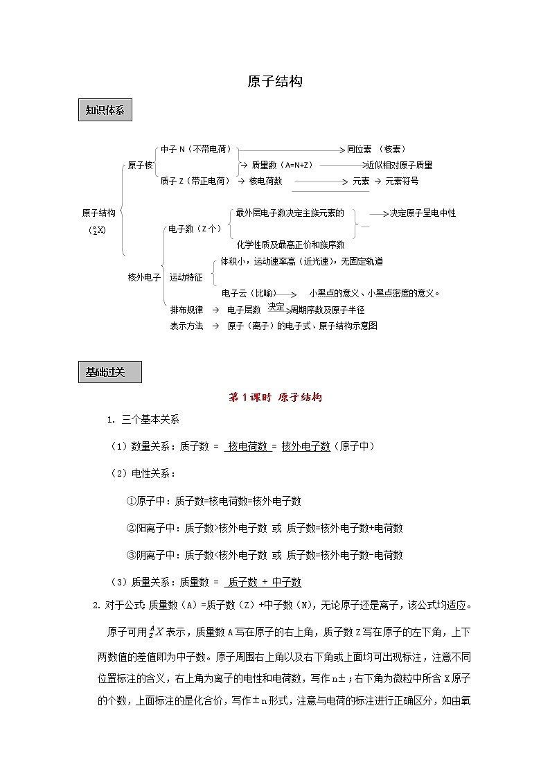
中子N(不带电荷) 同位素 (核素)
原子核 → 质量数(A=N+Z) 近似相对原子质量
质子Z(带正电荷) → 核电荷数 元素 → 元素符号
原子结构 最外层电子数决定主族元素的 决定原子呈电中性
电子数(Z个)
化学性质及最高正价和族序数
体积小,运动速率高(近光速),无固定轨道
核外电子 运动特征
电子云(比喻) 小黑点的意义、小黑点密度的意义。
排布规律 → 电子层数 周期序数及原子半径
表示方法 → 原子(离子)的电子式、原子结构示意图
第1课时 原子结构
1. 三个基本关系
(1)数量关系:质子数 = 核电荷数 = 核外电子数(原子中)
(2)电性关系:
①原子中:质子数=核电荷数=核外电子数
②阳离子中:质子数>核外电子数 或 质子数=核外电子数+电荷数
③阴离子中:质子数<核外电子数 或 质子数=核外电子数-电荷数
(3)质量关系:质量数 = 质子数 + 中子数
2. 对于公式:质量数(A)=质子数(Z)+中子数(N),无论原子还是离子,该公式均适应。
原子可用表示,质量数A写在原子的右上角,质子数Z写在原子的左下角,上下两数值的差值即为中子数。原子周围右上角以及右下角或上面均可出现标注,注意不同位置标注的含义,右上角为离子的电性和电荷数,写作n;右下角为微粒中所含X原子的个数,上面标注的是化合价,写作n形式,注意与电荷的标注进行正确区分,如由氧的一种同位素形成的过氧根离子,可写作
原子结构及离子结构中各种基本微粒间的关系
原子种类 | 微粒之间的关系 | ||
中性原子 | A
Z | 原子序数=核电荷数=核内质子数= 核外电子数 | 质量数=质子数+中子数 |
阳离子 | A n | 原子序数=核电荷数=核内质子数=核外电子数+n | |
阴离子 | A m-
Z | 原子序数=核电荷数=核内质子数=核外电子数-m | |
3.核外电子
核外电子的运动状态
1.原子结构理论的发展。经历了以下五个发展阶段:
①1803年英国化学家道尔顿家建立了原子学说;
②1903年汤姆逊发现了电子建立了“葡萄干布丁”模型;
③1911年英国物理学家卢瑟福根据α粒子散射实验提出原子结构的核式模型;
④1913年丹麦科学家玻尔建立了核外电子分层排布的原子结构模型;
⑤20世纪20年代建立了现代量子力学模型。
2.核外电子运动特征:在很小的空间内作高速运动,没有确定的轨道。
3.电子运动与宏观物体运动的描述方法的区别
描述宏观物质的运动:计算某时刻的位置、画出运动轨迹等。
描述电子的运动:指出它在空间某区域出现的机会的多少。
4.核外电子运动状态的形象化描述——电子云:电子在原子核外高速运动,像带负电的“云雾”笼罩在原子核的周围,人们形象地把它叫做电子云。电子云实际上是对电子在原子核外空间某处出现的概率多少的形象化描述,图中的小黑点不表示电子的个数,而是表示电子在该空间出现的机会多少。参见上页“氢原子基态电子云图”。
5.核外电子运动状态的具体化描述
⑴核外电子的运动状态,由能层、能级、电子云的空间伸展方向、电子的自旋状态四个方面来描述,换言之,用原子轨道(或轨道)和电子的自旋状态来描述。
⑵能层(电子层、用主量子数n表示):按核外电子能量的高低及离核平均距离的远近,把核外电子的运动区域分为不同的能层(电子层)。目前n的取值为1、2、3、4、5、6、7,对应的符号是英文字母K、L、M、N、O、P、Q。一般地说:n值越大,电子离核的平均距离越远、能量越高,即E(n=1)<E(n=2)<E(n=3)<E(n=4)<……。
⑶能级(电子亚层、用角量子数l表示):在多电子原子中,同一能层(电子层)的电子,能量也可能不同,还可以把它们分为不同的能级或电子亚层(因为这些不同的能量状态的能量是不连续的,像楼梯的台阶一样,因为称为能级)。用角量子数l来描述这些不同的能量状态。对于确定的n值,角量子数l的取值有n个:0、1、2、3、(n-1),分别用s、p、d、f……表示。E(ns)<E(np)<E(nd)<E(nf) <……。
⑷电子云的空间伸展方向(用磁量子数m表示):对于确定的能层和能级(n、l已知),能级的能量相同,但电子云在空间的伸展方向不一定相同,每一个空间伸展方向称为一个轨道,用磁量子数m来描述。不同能层的相同能级,其空间伸展方向数相同,即轨道数相同。
S能级(亚层)是球形,只有1个伸展方向;p能级(亚层)是亚铃形,有3个伸展方向(三维坐标的三个方向);d、f能级(亚层)形状比较复杂,分别有5、7个伸展方向。
⑸原子轨道(或轨道):电子在原子核外出现的空间区域,称为原子轨道。在量子力学中,由能层(电子层、主量子数n)、能级(电子亚层、角量子数l)和电子云的空间伸展方向(磁量子数m)来共同描述。
由于原子轨道由n、l、m决定,由此可以推算出:s、p、d、f能级(亚层)分别有1、3、5、7个轨道;n=1、2、3、4、…时,其对应电子层包含的轨道数分别为1、4、9、16…,即对于主量子数为n的电子层,其轨道数为n2。
⑹电子的自旋状态:电子只有顺时针和逆时针两种自旋方向,用自旋量子数ms表示。
【例1】水是最宝贵的资源之一。下列表述正确的是
A.H2O的电子式为
B.4℃时,纯水的pH=7
C.中,质量数之和是质子数之和的两倍
D.273K、101kPa,水分子间的平均距离:(气态)>(液态)>(固态)
【答案】C
【解析】本题主要考查的是有关水的化学基本用语。A项,水是共价化合物,其分子的电子式为;B项,温度升高,水的电离程度增大,C项,一个分子中,其质量数为20,质子数为10,D项,在温度压强一定时,它只能呈一种状态。综上分析可知,本题选C项
【例2】(河南2019届高三上学期期中考试)下列叙述正确的 ( )
A. 14N和15N具有相同的质量数 B. 14N和15N所含的电子数不同
C.N4和N2是同素异形体 D. 14N和N4互为同位素
答案 C
第2课时 原子核外电子排布规律
1.构造原理
⑴构造原理:随着核电荷数递增,大多数元素的电中性基态原子的电子按右图顺序填入核外电子运动轨道(能级),叫做构造原理。
⑵能级交错:由构造原理可知,电子先进入4s轨道,后进入3d轨道,这种现象叫能级交错。
⑶说明:构造原理并不是说4s能级比3d能级能量低(实际上4s能级比3d能级能量高),而是指这样顺序填充电子可以使整个原子的能量最低。也就是说,整个原子的能量不能机械地看做是各电子所处轨道的能量之和。
2.能量最低原理
现代物质结构理论证实,原子的电子排布遵循构造原理能使整个原子的能量处于最低状态,简称能量最低原理。
构造原理和能量最低原理是从整体角度考虑原子的能量高低,而不局限于某个能级。
3.泡利原理和洪特规则
⑴泡利(不相容)原理:基态多电子原子中,不可能同时存在4个量子数完全相同的电子。换言之,一个轨道里最多只能容纳两个电子,且电旋方向相反(用“↑↓”表示),这个原理称为泡利(Pauli)原理。
⑵洪特规则:当电子排布在同一能级的不同轨道(能量相同)时,总是优先单独占据一个轨道,而且自旋方向相同,这个规则叫洪特(Hund)规则。比如,p3的轨道式为或,而不是。
⑶洪特规则特例:当p、d、f轨道填充的电子数为全空、半充满或全充满时,原子处于较稳定的状态。即p0、d0、f0、p3、d5、f7、p6、d10、f14时,是较稳定状态。
前36号元素中,全空状态的有4Be 2s22p0、12Mg 3s23p0、20Ca 4s23d0;半充满状态的有:7N 2s22p3、15P 3s23p3、24Cr 3d54s1、25Mn 3d54s2、33As 4s24p3;全充满状态的有10Ne 2s22p6、18Ar 3s23p6、29Cu 3d104s1、30Zn 3d104s2、36Kr 4s24p6。
4.原子光谱
⑴基态:电子按构造原理的顺序进入原子核外的轨道,此时整个原子的能量最低,称之为基态。
基态原子是处于最低能量状态的原子。
⑵激发态:基态原子的电子吸收能量后,电子会跃迁到较高的能级,此时原子的能量较基态高,叫激发态。
基态和激发态间、不同激发态间能量是不连续的,像楼梯的台阶一样。
⑶电子的跃迁:电子由较高能量的激发态(可有多个激发态)跃迁到较低能量的激发态或基态时,会放出能量,发光是释放能量的主要形式之一。反之,电子由较低能量的基态或激发态跃迁到激发态或能量较高的激发态时,会吸收能量,吸收光是吸收能量的形式之一。
⑷原子光谱:不同元素原子的电子发生跃迁时,会吸收或释放不同波长的光,可以用光谱仪来记录、鉴别,称之为原子光谱。
在现代化学中,利用不同元素的原子光谱上的特征谱线来鉴定元素,称为光谱分析。
5.核外电子排布的一般规则
⑴每个电子层(主量子数为n)所能容纳的电子数最多为2n2个(泡利原理)。
⑵原子最外层电子数目不能超过8个(K层为最外层时不能超过2个);能级交错。
⑶原子次外层电子数目不能超过18个(K层为次外层时不能超过2个)。能级交错。
6.核外电子排布的表示方法
⑴原子结构简(示意)图: 圆圈内数字表示质子数,弧线表示能层(电子层),弧线内数字表示该能层(电子层)中的电子数。如镁原子的原子结构简图为(见右图):
⑵电子排布式:在能级符号的右上方用数字表示该能级上排布的电子数目的式子。有原子的电子排布式、原子最外层的电子排布式、离子的电子排布式等不同的用法。
例如,氯原子的电子排布式为1s22s22p63s23p5;氯离子Cl-的电子排布式为1s22s22p63s23p6;氯原子最外层的电子排布式3s23p5。
为避免电子结构过长,通常把内层已达到稀有气体的电子层写成“原子芯”(原子实),并以稀有气体符号加方括号表示。例如: 氯 [Ne]3s23p5 钪 [Ar] 3d14s2
⑶轨道表示式:表示电子所处轨道及自旋状态的式子。
如7N的轨道表示式为 1s 2s 2p
↑↓ ↑↓
【例1】碳族元素包括:C、Si、 Ge、 Sn、Pb。
(1)碳纳米管有单层或多层石墨层卷曲而成,其结构类似于石墨晶体,每个碳原子通过 杂化与周围碳原子成键,多层碳纳米管的层与层之间靠 结合在一起。
(2)CH4中共用电子对偏向C,SiH4中共用电子对偏向H,则C、Si、H的电负性由大到小的顺序为 。
(3)用价层电子对互斥理论推断SnBr2分子中Sn—Br的键角 120°(填“>”“<”或“=”)。
(4)铅、钡、氧形成的某化合物的晶胞结构是:Pb4+处于立方晶胞顶点,Ba2+处于晶胞中心,O2-处于晶胞棱边中心,该化合物化学式为 ,每个Ba2+与 个O2-配位。
解析:(1)石墨的每个碳原子用sp2杂化轨道与邻近的三个碳原子以共价键结合,形成无限的六边形平面网状结构,每个碳原子还有一个与碳环平面垂直的未参与杂化的2P轨道,并含有一个未成对电子,这些平面网状结构再以范德华力结合形成层状结构。因碳纳米管结构与石墨类似,可得答案。
(2)共用电子对偏向电负性大的原子,故电负性:C>H >Si。
(3) SnBr2分子中,Sn原子的价层电子对数目是(4+2)/2=3,配位原子数为2,故Sn原子含有故对电子,SnBr2空间构型为V型,键角小于120°。
(4)每个晶胞含有Pb4+:8×=1个,Ba2+:1个,O2-:12×=3个,故化学式为:PbBaO3。Ba2+处于晶胞中心,只有1个,O2-处于晶胞棱边中心,共12个,故每个Ba2+与12个O2-配位
答案:(1) sp2 范德华力
(2) C>H >Si
(3) <
【例2】 X、Y、Z、W是元素周期表前四周期中的四种常见元素,其相关信息如下表:
元素 | 相关信息 |
X | X的基态原子核外3个能级上有电子,且每个能级上的电子数相等 |
Y | 常温常压下,Y单质是淡黄色固体,常在火山口附近沉积 |
Z | Z和Y同周期,Z的电负性大于Y |
W | W的一种核素的质量数为63,中子数为34 |
(1)Y位于元素周期表第 周期表 族,Y和Z的最高价氧化物对应的水化物的酸性较强的是 (写化学式)。
(2)XY2是一种常用的溶剂,XY2的分子中存在 个σ键。在H―Y、H―Z两种共价键中,键的极性较强的是 ,键长较长的是 。
(3)W的基态原子核外电子排布式是 。W2Y在空气中煅烧生成W2O的化学方程式是 。
(4)处理含XO、YO2烟道气污染的一种方法,是将其在催化剂作用下转化为单质Y。
已知:
XO(g)+O2(g)=XO2(g) H=-283.0 kJ·mol-2
Y(g)+ O2(g)=YO2(g) H=-296.0 kJ·mol-1
此反应的热化学方程式是 。
答案:(1)3 VIA HClO4
(2)2 H-Z H-Y
(3)[Ar]3d104s1 2Cu2S+3O2=2Cu2O+2SO2
(4)2CO(g)+SO2(g)=S(s)+2CO2 (g) △H=-270kJ/mol
解析:由表中可知,X为C Y为 S Z为 Cl W为Cu
第3课时 相对原子质量
同位素及相对原子质量
同 位 素 | 定义 | 具有相同质子数和不同中子数的同一元素的原子互称同位素 |
特性 |
| |
判定 方法 | 它反映的是同种元素的不同原子间的关系.故单质、化合物间不可能是同位素。如H2和D2及H2O和D2O之间不存在同位素关系。只有质子数相同而中子数不同的原子才是同位素;如168O和188O是同位素,而且146C和147N不是同位素。 | |
注意 | 天然存在的元素中,许多都有同位素(但并非所有元素都有同位素)。因而发现的原子种数多于元素的种数。 | |
相对原子质量和近似相对原子质量 | 同位素的相对原子质量和近似相对原子质量 | 按初中所学的相对原子质量的求算方式是:一个原子的质量与一个12C原子质量的的比值。显然,所用原子质量是哪种同位素原子的质量,其结果只能是该同位素的相对原子质量。故该定义严格说应是同位素的相对原子质量。该比值的近似整值即为该同位素的近似相对原子质量,其数值等于该同位素的质量数。 |
元素的相对原子质量和近似相对原子质量 | 因天然元素往往不只一种原子,因而用上述方法定义元素的相对原子质量就不合适了。元素的相对原子质量是用天然元素的各种同位素的相对原子质量及其原子含量算出来的平均值。数字表达式为=M1×a1%+M2×a2%+……。若用同位素的质量数替代其相对原子量进行计算,其结果就是元素的近似相对原子质量(计算结果通常取整数)。我们通常采用元素的近似相对原子质量进行计算。 |
【例1】(汕头二模)某元素一种同位素的原子的质子数为m,中子数为n,则下列说法正确的是( )
A.不能由此确定该元素的原子量
B.这种元素的原子量为(m+n)
C.若碳原子质量为w g,此原子的质量为(m+n)w g
D.核内中子的总质量小于质子的总质量
[解析]元素的相对原子质量是各同位素相对原子质量的平均值,所以A正确,B不正确。由相对原子质量的概念,若设该核素一个原子的质量为x,并且我们用该核素的质量数代替核素的相对原子质量时,方有,即x=,C不正确。在原子核内,一个中子的质量比一个质子的质量略大,但核内的质子数和中子数无法确定,因此D不正确。
[答案]A
[规律总结]分清相对原子质量、质量数的有关概念,切不可用核素的相对原子质量代替元素的相对原子质量。
【例2】元素周期表中ⅠA族元素有R′和R″两种同位素, R′和R″的原子量分别为a和b,R元素中R′和R″原子的百分组成分别为 x 和 y ,则R元素的碳酸盐的式量是
A.2(ax+by)+60 B. ax+by+60 C.(ax+by)/2+60 D. ay+bx+60
【 解析】本题考察元素(平均)相对原子质量的计算。根据题给信息,R元素有两种同位素,其(平均)相对原子质量为(ax+by)。根据ⅠA族元素R的碳酸盐的化学式为R2CO3,求得其相对分子质量。答案:A。

