


2019届二轮复习 原理组合判断型 作业(江苏专用) 练习
展开题型十三 原理组合判断型
一、单项选择题
1.(2018·南京市高三三模)下列说法正确的是( )
A.CaCO3(s)===CaO(s)+CO2(g)室温下不能自发进行,说明该反应的ΔH<0
B.若在海轮外壳上附着一些锌块,则可以减缓海轮外壳的腐蚀
C.1 mol Na2O2与足量H2O反应产生O2,理论上转移的电子数约为2×6.02×1023
D.用pH均为2的盐酸和醋酸分别中和等物质的量的NaOH,消耗醋酸的体积更大
答案 B
解析 在海轮外壳上附着一些锌块,可以形成锌铁原电池,其中锌为负极对正极的铁起到了保护作用(牺牲阳极的阴极保护法),选项B正确;过氧化钠与水反应时,过氧化钠中-1价的氧,有一半转化为0价,一半转化为-2价,所以1 mol Na2O2与足量H2O反应,实际只转移1 mol 电子,选项C错误;中和等物质的量的NaOH需要的盐酸和醋酸的物质的量一定相等,pH均为2的盐酸和醋酸相比,醋酸的浓度远大于盐酸,为了达到相同的物质的量,应该取更小体积的醋酸,选项D错误。
2.(2018·南通市高三调研)下列有关说法正确的是( )
A.一定条件下反应2SO2+O2??2SO3达到平衡时,v正(O2)=2v逆(SO3)
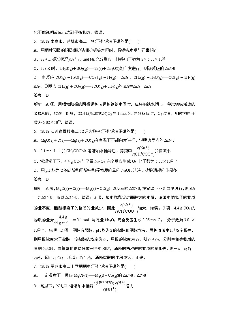
B.用下图所示方法可保护钢闸门不被腐蚀
C.常温下,向NH4Cl溶液中加入少量NaOH固体,溶液中的值减小
D.常温下, pH=2的HCl溶液与pH=12的Ba(OH)2溶液等体积混合,两者恰好完全反应
答案 D
解析 A项,一定条件下反应2SO2+O2??2SO3达到平衡时,正反应速率等于逆反应速率,2v正(O2)=v逆(SO3),错误;B项,图中钢闸门为阳极,腐蚀速率加快,错误;C项,NH4Cl溶液中存在NH+H2O??NH3·H2O+H+,加入少量NaOH固体,c(H+)减小,c(NH3·H2O)增大,c(NH)减小,则增大,错误;D项,常温下,pH=2的HCl溶液中的c(H+)与pH=12的Ba(OH)2溶液中的c(OH-)相等,等体积混合,两者恰好完全反应,正确。
3.(2018·苏锡常镇四市高三调研)下列说法正确的是( )
A.铅蓄电池放电时负极质量减轻,充电时阳极质量增加
B.同温下,0.1 mol·L-1醋酸溶液pH=a,0.01 mol·L-1醋酸溶液pH=b,则a+1<b
C.钢铁水闸可用牺牲阳极的阴极保护法或外加电流的阴极保护法进行防护
D.一定条件下反应N2+3H2??2NH3,当3v正(H2)=2v逆(NH3),则反应达到平衡
答案 C
解析 A项,铅蓄电池是用填满海绵状铅的铅板作负极,填满二氧化铅的铅板作正极,放电时负极反应为:Pb+SO-2e-=== PbSO4,由于PbSO4会附着在负极,故负极的质量增大,错误;B项,醋酸溶液中,c(CH3COOH)>c(H+),且浓度越小,弱电解质的电离程度越大,0.1 mol·L-1的醋酸的pH=a,0.01 mol·L-1的醋酸的pH=b,如果两种醋酸的电离程度相等,则a+1=b,实际上,0.01 mol·L-1的醋酸电离程度大于0.1 mol·L-1醋酸,所以a+1>b,错误;C项,用牺牲阳极或外加电流的阴极保护法,铁分别为正极和阴极,都发生还原反应,可防止被氧化,正确;D项,一定条件下反应N2+3H2??2NH3的速率关系符合系数比,即v正(H2)∶v正(NH3)=3∶2,当反应达到平衡时,v正(NH3)=v逆(NH3),所以达到平衡时,应为2v正(H2)=3v逆(NH3),错误。
4.(2018·盐城市高三三模)下列说法正确的是( )
A.反应2N2O(g)===2N2 (g)+O2(g)的ΔH<0,ΔS<0
B.电解法精炼粗铜时,粗铜作阳极,纯铜作阴极
C.反应KIO3+6HI===KI+3I2+3H2O,每消耗1 mol KIO3转移的电子数目为6×6.02×1023
D.恒温恒容密闭容器中进行的反应C(s)+2NO(g)??N2(g)+CO2(g),当压强不再发生变化时,表明反应已达到平衡状态
答案 B
解析 A项,反应2N2O(g)===2N2 (g)+O2(g)为气体增多的反应,ΔS>0,错误;B项,电解法精炼粗铜时,粗铜作阳极,纯铜作阴极,电解质溶液为含铜离子的溶液,正确;C项,反应KIO3+6HI===KI+3I2+3H2O,碘由+5价变为0价和由-1价变为0价,每消耗1 mol KIO3转移的电子数目为5×6.02×1023,错误;D项,恒温恒容密闭容器中进行的反应C(s)+2NO(g) ??N2(g)+CO2(g),反应为气体体积不变的反应,压强始终不变,故当压强不再发生变化不能说明反应已达到平衡状态,错误。
5.(2018·南京市、盐城市高三一模)下列说法正确的是( )
A.用牺牲阳极的阴极保护法保护钢铁水闸时,将钢铁水闸与石墨相连
B.22.4 L(标准状况)O2与1 mol Na充分反应,转移电子数为2×6.02×1025
C.298 K时,2H2S(g)+SO2(g)===3S(s)+2H2O(l)能自发进行,则该反应的ΔH>0
D.由反应CO(g)+H2O(g)===CO2 (g)+H2(g) ΔH1,CH4(g)+H2O(g)===CO(g)+3H2(g) ΔH2,则反应CH4(g)+CO2(g)===2CO(g)+2H2(g)的ΔH=ΔH2-ΔH1
答案 D
解析 A项,用牺牲阳极的阴极保护法保护钢铁水闸时,应将钢铁水闸与一种比钢铁活泼的金属相连,错误;B项,22.4 L(标准状况)O2与1 mol Na充分反应时,O2过量,则转移电子数为6.02×1023,错误。
6.(2018·江苏省百校高三12月大联考)下列说法正确的是( )
A.MgO(s)+C(s)===Mg(s)+CO(g)在室温下不能自发进行,说明该反应的ΔH<0
B.0.1 mol·L-1的CH3COONa溶液加水稀释后,溶液中的值减小
C.常温常压下,4.4 g CO2与足量Na2O2 完全反应生成O2 分子数为6.02×1022个
D.用pH均为2的盐酸和甲酸中和等物质的量的NaOH溶液,盐酸消耗的体积多
答案 D
解析 A项,MgO(s)+C(s)===Mg(s)+CO(g) 该反应的ΔS>0,在室温下不能自发进行,则ΔH-T·ΔS>0,所以ΔH>0,错误;B项,加水稀释促进醋酸钠的水解,溶液中钠离子的物质的量不变,醋酸根离子的物质的量减少,因此增大,错误;C项,4.4 g CO2的物质的量为=0.1 mol,与足量Na2O2 完全反应生成0.05 mol O2 ,分子数为3.01×1022个,错误;D项,甲酸为弱酸,pH均为2的盐酸和甲酸溶液,两种溶液中H+浓度相等,则甲酸浓度大于盐酸,设盐酸的浓度为c1,甲酸的浓度为c2,则c1<c2,分别中和等物质的量的NaOH,当氢氧化钠恰好被完全中和时,消耗的两种酸的物质的量相等,则有:n=c1V1=c2V2,因:c1<c2,所以:V1>V2,消耗盐酸的体积更大,正确。
7.(2018·常熟市高三上学期期中)下列说法正确的是( )
A.一定温度下,反应MgCl2(l)===Mg(l)+Cl2(g)的ΔH>0,ΔS>0
B.常温下,NH4Cl 溶液加水稀释增大
C.电解饱和食盐水产生了11.2 L H2,则反应中转移的电子数为6.02×1023
D.在NaCl和KBr的混合溶液中滴加AgNO3溶液,一定先产生淡黄色沉淀
答案 A
解析 A项,该反应为分解反应,ΔH>0,反应物中没有气体,生成物中有气体,ΔS>0,正确;B项,NH4Cl溶液中存在水解平衡:NH+H2O??NH3·H2O+H+,加水稀释促进NH的水解,为水解平衡常数,温度不变,水解平衡常数不变,加水稀释不变,错误;C项,没有指明H2所处温度和压强,无法计算11.2 L H2的物质的量,无法计算转移的电子数;D项,由于NaCl和KBr的浓度未知,无法确定加入AgNO3溶液优先达到的是AgCl的溶度积还是AgBr的溶度积,无法确定优先生成AgCl沉淀还是AgBr沉淀,错误。
二、不定项选择题
8.(2018·常州市高三一模)下列说法正确的是( )
A.常温下,C(s)+H2O(g)??CO(g)+H2(g) 不能自发进行,则该反应的ΔH>0
B.用pH均为2的硫酸和醋酸分别中和等物质的量的NaOH,消耗醋酸的体积更大
C.粗锌与稀硫酸反应制氢气比纯锌快,是因为粗锌比纯锌还原性强
D.常温下,在0.1 mol·L-1氨水中,加入少量NH4Cl晶体,溶液的pH减小
答案 AD
解析 A项,常温下,反应C(s)+H2O(g)??CO(g)+H2(g)不能自发进行,ΔS>0,ΔH-TΔS>0,则该反应的ΔH>0,正确;B项,醋酸为弱酸,pH均为2的硫酸和醋酸溶液,两种溶液中H+浓度相等,则醋酸浓度大于硫酸,设硫酸的浓度为c1,醋酸的浓度为c2,则c1<c2,分别中和等物质的量的氢氧化钠溶液,当氢氧化钠恰好被完全中和时,消耗的两种酸的物质的量相等,则有:n=c1V1=c2V2,因c1<c2,所以:V1>V2,消耗硫酸的体积更大,错误;C项,粗锌与稀硫酸反应制氢气比纯锌快,是因为粗锌与稀硫酸反应时存在原电池反应,错误;D项,常温下,在0.1 mol·L-1氨水中,加入少量NH4Cl晶体,溶解平衡逆向移动,OH-浓度降低,溶液的pH减小,正确。
9.(2018·溧阳市高三调研)下列有关说法不正确的是( )
A.在氨水中加入少量的水或氯化铵固体后,都能使溶液中的c(NH) 减小
B.相同体积、pH均为3的HA和HB两种酸分别与足量的锌充分反应,HA放出的氢气多,说明HB的酸性比HA的酸性强
C.工业电解食盐水中,电解池被阳离子交换膜隔成阴极室和阳极室,目的是避免阳极产生的气体与烧碱反应
D.在等浓度的NaCl和Na2CrO4稀溶液中滴加AgNO3溶液,先析出AgCl沉淀,则Ksp(AgCl)<Ksp(Ag2CrO4)
答案 AD
解析 A项,在氨水中存在电离平衡:NH3·H2O??NH+OH-,加水电离平衡正向移动,NH物质的量增大,由于溶液体积增大,c(NH)减小,加入NH4Cl电离出NH,电离平衡逆向移动,c(NH)增大,错误;B项,相同体积、pH均为3的HA和HB两种酸分别与足量的锌充分反应,HA放出的氢气多,HA物质的量浓度大于HB,则HB的酸性比HA 的酸性强,正确;C项,电解食盐水阳极产生Cl2,阴极产生H2和NaOH,用阳离子交换膜隔成阴极室和阳极室,可避免阳极产生的气体与烧碱反应,正确;D项,在等浓度的NaCl 和Na2CrO4稀溶液中滴加AgNO3溶液,先析出AgCl 沉淀,由于AgCl和Ag2CrO4的类型不同不能得出Ksp(AgCl)<Ksp(Ag2CrO4),事实是Ksp(AgCl)>Ksp(Ag2CrO4),错误。
10.(2018·苏州市高三调研)下列说法正确的是( )
A.反应 NH3(g)+HCl(g)??NH4Cl(s)的ΔH<0,ΔS<0
B.若在海轮外壳上附着一些钢块,则可以减缓海轮外壳的腐蚀
C.用pH均为11的氨水和氢氧化钠溶液分别中和等体积、等浓度的盐酸,消耗氨水的体积大
D.H2O与Na2O2反应生成1 mol O2,反应中转移的电子数为4×6.02×1023
答案 A
解析 A项,反应NH3(g)+HCl(g)??NH4Cl(s)的ΔH<0,ΔS<0,正确;C项,一水合氨是弱电解质,pH均为11的氨水和氢氧化钠溶液的浓度前者大于后者,分别中和等体积、等浓度的盐酸,消耗氢氧化钠溶液的体积大,错误;D项,H2O与Na2O2反应生成1 mol O2,反应中氧元素化合价从-1价升高到0价,转移的电子数为2×6.02×1023,错误。
11.(2018·盐城市高三上学期期中)下列说法正确的是( )
A.化学平衡发生移动,平衡常数不一定发生改变
B.蛋白质溶液中加入HgCl2溶液产生沉淀,加水后沉淀溶解
C.室温时,0.1 mol·L-1醋酸溶液加水不断稀释,溶液的导电性增强
D.用离子交换膜电解槽电解饱和食盐水制氯气和烧碱,该“膜”只能让阴离子透过
答案 A
解析 A项,平衡常数是温度的函数,温度不变,平衡常数不变,化学平衡发生移动,平衡常数不一定发生改变,正确;B项,蛋白质溶液中加入HgCl2溶液产生沉淀,属于蛋白质的变性,加水后沉淀不再溶解,错误;C项,室温时,0.1 mol·L-1醋酸溶液加水不断稀释,溶液中离子总浓度降低,溶液的导电性减弱,错误;D项,电解饱和食盐水制氯气时,Cl-在阳极放电:2Cl--2e-===Cl2↑,来自于水的H+在阴极放电:2H++2e-===H2↑,OH-在阴极生成,两极中间应该用阳离子交换膜,从而使NaOH在阴极生成,如果改用阴离子交换膜,则NaOH会在阳极生成,会吸收生成的氯气,导致氯气无法逸出,错误。