2020届二轮复习 元素化合物的学习策略 学案(全国通用)
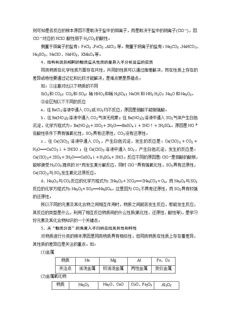
展开元素化合物的学习策略[知识必备]元素及其化合物知识是中学化学的主要组成部分,基本概念和理论、化学实验、化学计算等知识的学习都离不开元素及其化合物的基础知识,所以说元素及其化合物知识是其他知识的主要载体。这部分知识在中学化学中所占的比重较大,在学习元素及其化合物知识的时候往往会感到“碎、散、多、繁”,有的同学一打开课本就懂,一合上课本就忘,一做题就出错,知识的记忆和理论的应用衔接不上,不容易掌握重、难点。要学好这部分知识建议同学们从以下几方面入手:1.选择每一章节中的一个重点物质归纳整理其性质,归纳一种具体物质的化学性质时通常从以下角度进行,结构、物理性质、化学性质(氧化还原性、酸碱性、是否水解、特殊性等)、制备方法、鉴别、用途等。如:2.选择有代表性的化学方程式进行拓展延伸建立知识之间的联系。同类物质在性质上具有相似性、也有差别,但一定有联系,所以以一个化学反应方程式为中心,推理同类物质中其他物质发生类似的反应,通过对该反应中的反应物进行替换,达到推广的目的,并揭示了化学反应的实质,但要控制好替换中的“度”。如:(1)(2)注意:①判断所换物质能否反应,必须遵循复分解反应规律(如强制弱);②所替代物质是否具有氧化还原性,反应类型可能会发生相应变化。(3) (4) (5) 注意其产物也可能生成相应的盐(6) 可换成(酸性氧化物或两性氧化物)(7) 3.从物质的结构入手分析化学反应的实质因为结构决定性质,一类化学反应的发生其实质应从结构中找原因、挖实质,如:(1)碱所具有的性质往往取决于碱电离产生的OH-:CO2+2OH-===CO+H2O,H++OH-===H2O,Fe3++3OH-===Fe(OH)3↓(2)从CaCl2溶液与CO2不反应,而Ca(ClO)2溶液与CO2反应,NaClO溶液与CO2反应,则可知是否反应的根本原因不是取决于盐中的阳离子,而是取决于盐中的阴离子(ClO-),因ClO-对应的HClO酸性弱于H2CO3的酸性。侧重于阳离子的盐有:FeCl3、FeCl2、AlCl3等。侧重于阴离子的盐有:Na2CO3、NaHCO3、Na2SO3、NaClO、NaNO3、KMnO4等。4.结构和类别相同的物质应从性质的差异入手分析反应的实质同类物质在化学性质方面存在共性,共同的性质可以通过推理解决,而在性质上存在的差异或特性要通过记忆和比较才能解决,是难点更是易错点。如:①注意对比以下物质的不同SiO2和CO2;CO2和SO2;稀HNO3和稀H2SO4;NaOH和NH3·H2O;Na2O和Na2O2。②会区别以下不同的反应a.往BaCl2溶液中通入CO2或SO2均不反应,原因是弱酸不能制强酸。b.往Ba(NO3)2溶液中通入CO2气体无现象;往Ba(NO3)2溶液中通入SO2气体产生白色沉淀,化学方程式为:Ba(NO3)2+3SO2+2H2O===BaSO4↓+2NO↑+2H2SO4。原因是NO在酸性条件下具有强氧化性,SO2具有还原性,CO2没有还原性。c.往Ca(ClO)2溶液中通入CO2,产生白色沉淀,发生的反应是:Ca(ClO)2+CO2+H2O===CaCO3↓+2HClO;往Ca(ClO)2溶液中通入SO2,产生白色沉淀,发生的反应是:Ca(ClO)2+2SO2+2H2O===CaSO4↓+H2SO4+2HCl。反应不同的原因是:ClO-是弱酸的酸根,能够接受H2CO3提供的H+而发生复分解反应,同时ClO-具有强氧化性,SO2具有还原性,Ca(ClO)2与SO2发生氧化还原反应。d.Na2O2与CO2反应的化学方程式为:2Na2O2+2CO2===2Na2CO3+O2,而Na2O2与SO2反应的化学方程式为:Na2O2+SO2===Na2SO4。这是因为CO2不具有还原性,而SO2具有较强的还原性。所以不同的元素及其化合物之间相互作用时,物质之间能否发生反应,若能发生反应,其反应的类型是什么,利用了相互反应物质间的什么性质(氧化性、还原性、酸性等),是学习好元素及其化合物知识的一个关键点。5.从“物质分类”的角度入手归纳总结其共性和特性对物质进行分类的根本原因是同类物质具有相似性,但同类物质在性质上存在着差异,其性质的差异应是关注的重点。如:(1)金属物质NaMgAlFe、Cu关注点活泼金属较活泼金属两性金属变价金属(2)金属氧化物物质Na2O2Na2O、CaOCuO、Fe2O3Al2O3关注点过氧化物强氧化性活泼金属的碱性氧化物碱性氧化物两性氧化物(3)非金属氧化物物质H2O2NO2CO2、SiO2 SO3、P2O5SO2NO、CO关注点强氧化性强氧化性酸性酸性还原性不成盐氧化物,还原性(4)酸物质浓H2SO4、HNO3、HClOH2S、H2SO3、HI稀H2SO4、盐酸CH3COOH关注点强氧化性还原性非氧化性强酸弱酸6.构建“思维导图”从结构、性质、类别、转化等不同的角度积极创设构建“思维导图”,使零散的知识系统化、专业化,提高学习效率,学生可以从以下几个方面构建自己的“思维导图”指导学习。(1)通过物质间转化关系由元素及其化合物知识体系中的具体物质联系起来形成知识主线。如:常见的连续反应:①NH3(g)N2NONO2HNO3②COHCOCO2③OH-COHCOH+CO2HCO常见的“三角”转化(2)从化合价的角度,将含有同一元素的单质及其化合物间的关系,利用图像构建知识体系,以便确定物质间进行的是氧化还原反应还是非氧化还原反应。例如硫及其化合物之间的关系如下:很容易明确:H2S(Na2S)SSO2SO3(H2SO4)的转化是氧化还原反应:H2SNa2S,SO2NaHSO3Na2SO3的转化是非氧化还原反应。(3)由知识点的化学性质向四周辐射,将知识点之间的相互转化连成网。例如:以海水和大气为核心的元素及其化合物知识网络图供同学们参考。总之,学习元素及其化合物性质时,应注意以下问题:①以物质的性质为核心,注意联系物质的用途、制备和检验等,注意理论联系实际。②注意掌握反应发生的条件,反应条件不同,反应产物可能不同。③注意物质通性和个性的关系,学习时要明确“通性靠推、个性靠记”。④化学是一门实验科学,学习和研究每一种物质时应从实验入手,通过对现象的分析,把握其反应规律和反应实质。[例] (2017·上海化学)(1)为了达到下表所列的一些有关家庭常用物质的实验要求,请选择合适的化学试剂,将其标号填入对应的空格中。实验要求化学试剂检验酒精中是否有水 区别CH4和C2H4两种无色气体 验证味精是否有食盐 除去Fe2O3中的Al2O3 供选择的化学试剂:A.酸性高锰酸钾B.硝酸银溶液和硝酸C.氢氧化钠溶液D.无水硫酸铜粉末(2)红热木炭与浓H2SO4反应的化学方程式是C+2H2SO4(浓)CO2↑+2SO2↑+2H2O,该反应中浓硫酸的作用是____________________________________________。按下图装置进行实验,可证明碳和浓硫酸反应放出气体SO2和CO2。已知图中4个洗气瓶均装有检测液。现给出4种溶液①品红溶液 ②酸性高锰酸钾溶液 ③品红溶液 ④澄清石灰水。试回答下列问题。第一个洗气瓶中品红溶液褪色,体现了二氧化硫具有________性。第一个洗气瓶的作用是______________________________________________________________________________________________________________________________________________。第二个洗气瓶中高锰酸钾溶液褪色,体现了二氧化硫具有________性。答案:(1)D A B C (2)强氧化剂 漂白 检验反应产生了二氧化硫 还原[对点训练]1.类比是学习化学的重要方法,下列类比正确的是( )A.由2NaOH+CO2===Na2CO3+H2O,类推:2NaOH+NO2===Na2NO3+H2OB.由CaO+CO2===CaCO3,类推:CaO+SO2===CaSO3C.由2Na2O2+2CO2===2Na2CO3+O2,类推:2Na2O2+2SO2===2Na2SO3+O2D.由Ca(ClO)2+CO2+H2O===CaCO3↓+2HClO,类推:Ca(ClO)2+SO2+H2O===CaSO3↓+2HClO解析:B [A项,Na2NO3不存在,存在NaNO3和NaNO2;C项错在忽视过氧化钠能氧化SO2,应生成Na2SO4;D项忽视了次氯酸具有强氧化性,能氧化亚硫酸钙。]2.下列叙述正确的是( )A.SO2具有还原性,故可作漂白剂B.Na的金属活动性比Mg强,故可用Na与MgCl2溶液反应制MgC.浓硝酸中的HNO3见光会分解,故有时在实验室看到的浓硝酸呈黄色D.Fe在Cl2中燃烧生成FeCl3,故在与其他非金属反应的产物中Fe也显+3价解析:C [SO2虽然具有还原性,可以发生氧化还原反应,但漂白性与还原性没有关系;Na虽然比Mg活泼,但是Na在MgCl2等盐溶液中要先和水反应;硝酸分解产生的NO2溶于浓硝酸会使溶液显黄色;Cl2的氧化性强,可以把Fe氧化成Fe3+,但S、I2等氧化性较弱的氧化剂只能将Fe氧化成Fe2+。]3.已知A、B、C、D为短周期元素构成的四种物质,它们有如下转化关系,且D为强电解质(其他相关物质可能省略)。下列说法不正确的是( )ABCDA.若A为非金属单质,则D一定为硝酸或硫酸B.若A为金属单质,则A元素一定位于第三周期第ⅠA族C.不论A为单质还是化合物,D都有可能是同一种物质,该物质的浓溶液在常温下能使铁和铝发生钝化D.若A是共价化合物,则A的水溶液一定显碱性解析:D [由转化关系知,若A为非金属单质,则A为S或N2,D为硫酸或硝酸,A项正确;若A为金属单质,则A为Na,位于第三周期第ⅠA族,B项正确;A除了是S或N2外,还可能是H2S、NH3,则对应的D分别为H2SO4或HNO3,C项正确;若A为共价化合物,则A为H2S,水溶液呈酸性,D项错误。]4.在给定条件下,下列物质间的转化均能通过一步反应实现的是( )A.SSO3H2O,H2SO4B.粗硅SiCl4SiC.NH3NOHNO3D.CuCuSH2S解析:B [硫单质与氧气反应只能生成二氧化硫,二氧化硫和氧气在催化剂、加热条件下反应生成三氧化硫,A错误。B项中涉及的反应均可实现,B正确。NO和水不反应,C错误。Cu和S在加热条件下反应生成Cu2S,且常温下Cu2S与稀硫酸不反应,D错误。]5.在一定条件下,氯气与碘单质按1∶1的物质的量之比进行反应,可得到一种红棕色液体ICl,ICl有很强的氧化性,ICl跟Zn、H2O反应的化学方程式如下:2ICl+2Zn===ZnCl2+ZnI2,ICl+H2O===HCl+HIO,下列有关叙述中正确的是( )A.ZnCl2既是氧化产物,又是还原产物B.ZnI2既是氧化产物,又是还原产物C.ICl跟H2O的反应,ICl是氧化剂,H2O是还原剂D.反应6.5 g Zn,转移0.1 mol电子解析:B [ICl中I显+1价、Cl显-1价,所以ZnCl2只是氧化产物,A错误;ZnI2既是氧化产物,又是还原产物,B正确;ICl与水的反应中无元素化合价的变化,不是氧化还原反应,C错误;6.5 g Zn(即0.1 mol)反应时,转移0.2 mol电子,D错误。]6.(2017·全国Ⅲ卷,27改编)工业上用铬铁矿(主要成分为FeO·Cr2O3,还含有Al2O3、MgCO3、SiO2等杂质)为原料制备重铬酸钾晶体(K2Cr2O7)和铁红的流程如图所示:已知:Ⅰ.常见离子开始生成沉淀和沉淀完全的pH如下表所示:离子Fe3+Al3+Mg2+SiOAlO开始沉淀的pH1.94.28.19.510.2沉淀完全的pH3.25.39.48.08.5Ⅱ.熔融Na2CO3条件下主要发生反应:2FeO·Cr2O3+4Na2CO3+7NaNO3===4Na2CrO4+Fe2O3+4CO2↑+7NaNO2。(1)熔融Na2CO3条件下还可以得到的副产物为NaAlO2和Na2SiO3,生成这两种副产物的化学方程式分别为_________________________________________________________________________________________________________________________________。(2)滤渣2的主要成分为________(填化学式)。(3)用醋酸调节pH2=5的目的是_________________________________________;若调节的pH过低,NO可被氧化为NO,其离子方程式为____________________________________________________________________________________________。(4)有关物质的溶解度如图所示。调节pH2=5后加入适量KCl,蒸发浓缩,冷却结晶,过滤得到K2Cr2O7固体。冷却到________(填标号)得到的K2Cr2O7固体产品最多。a.80 ℃ B.60 ℃c.40 ℃ D.10 ℃生成重铬酸钾的反应类型是___________________________________________。(5)调节pH3的范围为__________________________________________________。(6)某工厂用m1 kg铬铁矿粉(含Cr2O3 40%)制备K2Cr2O7,最终得到产品m2 kg,产率为________。解析:(2)调pH1=7~8,可得到的沉淀为H2SiO3、Al(OH)3。(4)由图示可知,在10 ℃左右时,得到K2Cr2O7固体最多;生成重铬酸钾的反应为2KCl+Na2Cr2O7===K2Cr2O7↓+2NaCl,反应类型为复分解反应。(5)为了让Fe3+沉淀完全,而Mg2+不沉淀,调节pH3的范围为3.2≤pH<8.1。(6)样品中Cr2O3的质量为m1×40% kg,理论上生成K2Cr2O7的质量为m1×40%× kg,则所得产品的产率为m2÷(m1×40%×)×100%=×100%。答案:(1)Na2CO3+Al2O32NaAlO2+CO2↑、Na2CO3+SiO2Na2SiO3+CO2↑(2)H2SiO3、Al(OH)3(3)将CrO转化为Cr2O Cr2O+3NO+8H+===2Cr3++3NO+4H2O(4)d 复分解反应(5)3.2≤pH<8.1(6)×100%

