2020届高考化学二轮复习化学与STSE学案
展开
1.高考有关“化学与社会和谐发展”试题的选材热点总结
(1)安全与健康——人体必需的营养元素;重金属对人体的危害;食品添加剂;有关化学与健康方面的材料等。
(2)大气污染
雾霾——大气中可吸入颗粒物(PM10、PM2.5)过多,产生的主要原因有汽车尾气、化石燃料的燃烧、工业排放的废气(如:冶金、窑炉与锅炉、机电制造业等)、建筑工地和道路交通产生的扬尘。
酸雨(pH<5.6)——大气中含硫氧化物、含氮氧化物过多,与化石燃料的燃烧、工业废气的排放(如硫酸、硝酸的生产、冶金)、雷电等有关。
光化学烟雾——大气中的氮氧化物过多,与汽车尾气、化石燃料的燃烧有关。
(3)白色污染——人们对难降解的塑料垃圾(多指塑料袋)污染环境现象的一种形象称谓。
(4)能源
清洁能源——天然气、氢气等在燃烧时不产生烟尘的能源;化石能源——天然气、石油和煤等能源;绿色能源——不产生负效应的能源,如氢能、风能、太阳能等;新能源——最新开发利用的能源,如氢能、风能、太阳能、核能等。
(5)无机非金属材料一般可以分为传统的和新型的无机非金属材料两大类。
传统的无机非金属材料是指以二氧化硅及硅酸盐化合物为主要成分制备的材料,因此又称硅酸盐材料,主要包括水泥、玻璃和陶瓷。
新型无非金属机材料是指用氧化物、氮化物、碳化物、硼化物、硫化物、硅化物以及各种非金属化合物经特殊的先进工艺制成的具有某种优异性能的材料。
2.绿色化学的特点
研究对环境没有任何副作用的化学试剂、化学制品和化学工艺。它包括:
(1)开发绿色反应,将原子利用率提高到100%;
(2)使用无毒无害的原料;
(3)选用无毒无害的催化剂;
(4)使用无毒无害的溶剂;
(5)发展“绿色工艺”;
(6)开发和生产绿色产品。
3.熟记生活中的下列物质
(1)无机盐净水剂:氯化铁、硫酸亚铁、硫酸铁、硫酸铝、氯化铝、明矾。
其原理均是无机盐电离出的金属阳离子水解形成氢氧化铁胶体、氢氧化铝胶体吸附水中的悬浮颗粒并一起沉降下来。
注意 K2FeO4是强氧化剂,其还原产物铁离子水解生成氢氧化铁胶体,是新型净水剂。
(2)常见的消毒剂
①含氯消毒剂:是指溶于水产生具有杀灭微生物活性的次氯酸的消毒剂,其有效成分常以有效氯表示。包括:氯气、漂白粉(氯化钙与次氯酸钙的混合物)、次氯酸钠(84消毒液)、次氯酸钙(漂粉精)。
②过氧化物:过氧化氢(H2O2)、过氧乙酸(CH3COOOH)。
③其他:二氧化氯、臭氧、SO2、KMnO4、75%的酒精、苯酚。
(3)漂白剂:漂白粉、次氯酸钠、SO2、过氧化氢、过氧化钠、臭氧、活性炭。
(4)干燥剂:浓硫酸(不能干燥NH3、H2S、HI)、生石灰(也可作食品干燥剂)、无水氯化钙(不能干燥氨气)、硅胶可作(袋装食品)干燥剂、P2O5(不能作食品干燥剂)。
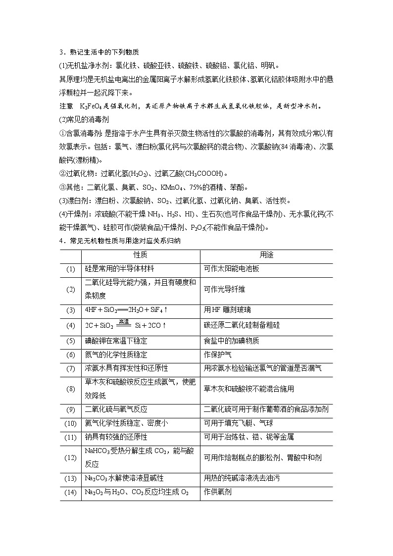
4.常见无机物性质与用途对应关系归纳
| 性质 | 用途 |
(1) | 硅是常用的半导体材料 | 可作太阳能电池板 |
(2) | 二氧化硅导光能力强,并且有硬度和柔韧度 | 可作光导纤维 |
(3) | 4HF+SiO2===2H2O+SiF4↑ | 用HF雕刻玻璃 |
(4) | 2C+SiO2Si+2CO↑ | 碳还原二氧化硅制备粗硅 |
(5) | 碘酸钾在常温下稳定 | 食盐中的加碘物质 |
(6) | 氮气的化学性质稳定 | 作保护气 |
(7) | 浓氨水具有挥发性和还原性 | 用浓氨水检验输送氯气的管道是否漏气 |
(8) | 草木灰和硫酸铵反应生成氨气,使肥效降低 | 草木灰和硫酸铵不能混合施用 |
(9) | 二氧化硫与氧气反应 | 二氧化硫可用于制作葡萄酒的食品添加剂 |
(10) | 氦气化学性质稳定、密度小 | 可用于填充飞艇、气球 |
(11) | 钠具有较强的还原性 | 可用于冶炼钛、锆、铌等金属 |
(12) | NaHCO3受热分解生成CO2,能与酸反应 | 可用作焙制糕点的膨松剂、胃酸中和剂 |
(13) | Na2CO3水解使溶液显碱性 | 用热的纯碱溶液洗去油污 |
(14) | Na2O2与H2O、CO2反应均生成O2 | 作供氧剂 |
(15) | 肥皂水显碱性 | 肥皂水作蚊虫叮咬处的清洗剂 |
(16) | 水玻璃不燃不爆 | 可用作耐火材料 |
(17) | 硅酸钠的水溶液是一种无机黏合剂 | 盛放碱性溶液的试剂瓶不能用玻璃塞 |
(18) | 锂质量轻、比能量大 | 可用作电池负极材料 |
(19) | Al具有良好的延展性和抗腐蚀性 | 常用铝箔包装物品 |
(20) | 铝有还原性,能发生铝热反应 | 可用于焊接铁轨、冶炼难熔金属 |
(21) | MgO、Al2O3的熔点很高 | 作耐高温材料 |
(22) | 小苏打与硫酸铝溶液发生相互促进的水解反应 | 可以作泡沫灭火器 |
(23) | Al(OH)3有弱碱性 | 可用于中和胃酸 |
(24) | 镁铝合金质量轻、强度大 | 可用作高铁车厢材料 |
(25) | Fe粉具有还原性 | 可用于防止食品氧化变质 |
(26) | Fe2O3是红棕色粉末 | 可用作红色颜料 |
(27) | Cu+2FeCl3===2FeCl2+CuCl2 | FeCl3溶液腐蚀Cu刻制印刷电路板 |
(28) | CuSO4使蛋白质变性 | 误服CuSO4溶液,喝蛋清或豆浆解毒 |
(29) | BaSO4难溶于水,不与胃酸反应 | 在医疗上用作“钡餐”透视 |
1.(2019·全国卷Ⅲ,7)化学与生活密切相关。下列叙述错误的是( )
A.高纯硅可用于制作光感电池
B.铝合金大量用于高铁建设
C.活性炭具有除异味和杀菌作用
D.碘酒可用于皮肤外用消毒
答案 C
解析 利用高纯硅的半导体性能,可制造光感电池,A正确;铝合金具有质地轻、强度高、抗腐蚀能力强等特点,可用于制造高铁车厢等,B正确;活性炭具有吸附作用,能除去异味,但没有杀菌消毒能力,C错误;碘酒能使蛋白质变性,可用于皮肤外用消毒,D正确。
2.(2018·全国卷Ⅲ,7)化学与生活密切相关。下列说法错误的是( )
A.泡沫灭火器可用于一般的起火,也适用于电器起火
B.疫苗一般应冷藏存放,以避免蛋白质变性
C.家庭装修时用水性漆替代传统的油性漆,有利于健康及环境
D.电热水器用镁棒防止内胆腐蚀,原理是牺牲阳极的阴极保护法
答案 A
解析 泡沫灭火器喷出的液体能导电,不适用于电器起火,A项错误;疫苗是生物制品,温度过高,会导致蛋白质变性,使疫苗效果降低或失去作用,B项正确;水性漆与传统的油性漆相比,水性漆具有低甲醛和低芳香类化合物等优点,属于环保产品,C项正确;装有镁棒的电热水器,是一个以镁棒为负极(阳极)、内胆为正极(阴极)的原电池,D项正确。
3.(2018·全国卷Ⅱ,7)化学与生活密切相关。下列说法错误的是( )
A.碳酸钠可用于去除餐具的油污
B.漂白粉可用于生活用水的消毒
C.氢氧化铝可用于中和过多胃酸
D.碳酸钡可用于胃肠X射线造影检查
答案 D
解析 碳酸钠水溶液显碱性,能用于洗涤油污,A项正确;漂白粉的有效成分是Ca(ClO)2,能杀灭生活用水中的细菌,B项正确;氢氧化铝是弱碱,可用于中和过多胃酸,C项正确;碳酸钡能与人体胃液中的盐酸反应生成可溶性钡盐,有毒,不能用于胃肠X射线造影检查,D项错误。
4.(2017·全国卷Ⅲ,7)化学与生活密切相关。下列说法错误的是( )
A.PM2.5是指粒径不大于2.5 μm的可吸入悬浮颗粒物
B.绿色化学要求从源头上消除或减少生产活动对环境的污染
C.燃煤中加入CaO可以减少酸雨的形成及温室气体的排放
D.天然气和液化石油气是我国目前推广使用的清洁燃料
答案 C
解析 A项,PM2.5是指粒径小于或等于2.5微米的颗粒物,正确;B项,绿色化学就是要从源头上消除或减少工业生产对环境的污染,正确;C项,煤燃烧可生成二氧化硫和二氧化碳等产物,加入的CaO可与SO2反应生成CaSO3,进一步被氧气氧化为CaSO4,从而减少SO2的排放量,减少酸雨的形成,但CaO与CO2 反应生成的CaCO3 在高温下又会分解为CaO,故不能吸收CO2 ,不能减少温室气体的排放量,错误;D项,天然气的主要成分是甲烷,液化石油气的成分是丙烷、丁烷、丙烯和丁烯等,燃烧产物为CO2 和H2O,对环境无污染,所以这两类燃料均是清洁燃料,正确。
1.(2019·桂林市、贺州市、崇左市高三3月联合调研)化学与生活密切相关。下列说法错误的是( )
A.用灼烧的方法可以区分蚕丝和人造纤维
B.福尔马林能防腐,但不能用于食品保鲜
C.食品包装袋中的生石灰和硅胶可以防止食品氧化变质
D.维生素C具有还原性,能将人体中的Fe3+转化为易被吸收的Fe2+
答案 C
解析 蚕丝主要成分为蛋白质,灼烧产生烧焦羽毛气味,所以可以用灼烧的方法区分蚕丝和人造纤维,A正确;福尔马林为甲醛水溶液,甲醛有毒,不能用于食品防腐,B正确;生石灰和硅胶都具有吸水性,不具有还原性,所以不能防止食品氧化变质,C错误;维生素C具有还原性,所以能将人体中的Fe3+转化为易被吸收的Fe2+,D正确。
2.(2019·郑州市高考一模)化学与生活密切相关。下列有关说法不正确的是( )
A.为避免蛋白质变性,疫苗一般应冷藏存放
B.酶是活细胞产生的具有催化作用的有机物,绝大多数是蛋白质
C.家庭装修的水性漆是以水作溶剂,有利于健康及环境
D.化石燃料的燃烧和碳酸盐的沉积都会引起大气中CO2含量上升
答案 D
解析 温度升高,蛋白质会发生变性,为避免蛋白质变性,疫苗一般应冷藏存放,故A正确;绝大多数酶属于蛋白质,故B正确;水性漆就是以水为稀释剂、不含有机溶剂的涂料,不含苯、甲苯、二甲苯、甲醛、游离TDI有毒重金属,无毒无刺激气味,对人体无害,不污染环境,漆膜丰满、晶莹透亮、柔韧性好并且具有耐水、耐磨、耐老化、耐黄变、干燥快、使用方便等特点,故C正确;碳酸盐的沉积,固定了CO2,不会引起大气中CO2含量上升,故D错误。
3.(2019·银川一中高三第一次模拟)化学与社会、生产、生活紧切相关。下列说法正确的是( )
A.为了保证食品安全,不可以使用食品添加剂
B.从海水中提取物质都必须通过化学反应才能实现
C.中国古代利用明矾溶液的酸性清除铜镜表面的铜锈
D.易燃液体一旦发生火灾,需用大量自来水灭火
答案 C
解析 为了保证食品安全,食品添加剂可以限量使用,故A错误;海水中获取食盐,可用蒸发的方法,为物理变化,故B错误;明矾溶液呈酸性,可溶解铜锈,故C正确;要根据可燃物的性质,选用合适的灭火剂,比水轻又不溶于水的易燃液体,如苯、甲苯等,不可用水扑灭,故D错误。
4.(2019·太原市山西大学附中高三下学期3月模块诊断)化学与生活密切相关。下列说法正确的是( )
A.垃圾分类中可回收物标志:
B.农谚“雷雨肥庄稼”中固氮过程属于人工固氮
C.绿色化学要求从源头上减少和消除工业生产对环境的污染
D.可使用SO2对馒头等食品进行熏蒸加白处理
答案 C
解析 垃圾分类中可回收物标志是,表示垃圾分类中的其他垃圾,故A错误;空气中的N2在放电条件下与O2反应生成NO,NO与O2反应生成NO2,NO2与水反应生成的硝酸随雨水降到地面,同土壤中的矿物相互作用,生成溶于水的硝酸盐可作氮肥,该过程属于自然固氮,故B错误;绿色化学的核心是利用化学原理从源头上消除或减少工业生产对环境的污染,而不能污染后再治理,故C正确。
5.(2019·桂林市桂林中学高三5月模拟)化学与科学、技术、社会、环境密切相关,下列说法正确的是( )
A.氢氧化铁胶体、淀粉溶液均具有丁达尔效应
B.“玉不琢不成器”“百炼方能成钢”发生的均为化学变化
C.汽车尾气中的氮氧化物是汽油或柴油不完全燃烧造成的
D.脂肪、蛋白质、纤维素和淀粉都属于高分子化合物
答案 A
解析 “玉不琢不成器”是利用物理方法进行加工,故B错误;汽车尾气中的氮氧化物是汽车发动机中N2与O2在电火花作用下发生反应产生的,故C错误;脂肪是含碳化合物,属于有机物,但相对分子质量较小,不是高分子化合物,故D错误。
6.(2019·武汉市武昌区高三调研)化学与生产生活、环境保护密切相关,下列说法正确的是( )
A.氢氧化铝、碳酸氢钠都是常见的胃酸中和剂
B.用活性炭为糖浆脱色和利用臭氧漂白纸浆,原理相似
C.光导纤维和聚酯纤维都是新型无机非金属材料
D.铝制餐具不宜用来蒸煮或长时间存放酸性和碱性食物,但可长时间存放咸的食物
答案 A
解析 氢氧化铝、碳酸氢钠都能与胃酸中的盐酸反应,能够作胃酸中和剂,故A正确;活性炭为糖浆脱色是利用它的吸附性,臭氧漂白纸浆是利用其强氧化性,故B错误;光导纤维是新型无机非金属材料,聚酯纤维为有机高分子材料,故C错误;铝制餐具中含有杂质,长期放置咸的食物,易构成原电池形成电化学腐蚀,因此不宜长时间存放咸的食物,D项错误。
7.(2019·哈尔滨市第六中学高三冲刺)化学与科技、社会、生产密切相关,下列说法错误的是( )
A.我国出土的青铜礼器后母戊鼎是铜和铁的合金
B.高纯硅具有良好的半导体性能,可用于制光电池
C.港珠澳大桥钢筋表面的环氧树脂涂层属于合成高分子材料
D.火箭推进剂使用煤油—液氧比偏二甲肼—四氧化二氮的环境污染小
答案 A
解析 后母戊鼎的主要成分是青铜,是铜锡合金,故A错误;硅是半导体材料,可用于制光电池,故B正确;环氧树脂属于高分子化合物,故C正确;偏二甲肼—四氧化二氮作燃料,会产生二氧化氮等污染物,液氧和煤油的燃烧产物为二氧化碳和水,燃料毒性小、污染少,有利于环保,故D正确。
8.(2019·沈阳市东北育才中学高三一模)下列有关叙述正确的是( )
A.二氧化氯具有还原性,可用于自来水的杀菌消毒
B.酒精能使蛋白质变性,酒精纯度越高杀菌消毒效果越好
C.电热水器用镁棒防止金属内胆腐蚀,原理是牺牲阳极的阴极保护法
D.硅胶、生石灰、铁粉是食品包装中常用的干燥剂
答案 C
解析 利用二氧化氯的强氧化性杀菌消毒,故A错误;酒精能使蛋白质变性,医用酒精的浓度一般为75%,故B错误;金属的电化学防护包括牺牲阳极的阴极保护法和外加电流的阴极保护法,前者属于原电池原理,后者属于电解原理,金属Mg比铁活泼,Mg作负极,原理是牺牲阳极的阴极保护法,故C正确;硅胶、生石灰作干燥剂,铁粉作还原剂,铁粉防止食品氧化,故D错误。

