


还剩26页未读,
继续阅读
2020届高考化学二轮复习铁、铜及其化合物作业 练习
展开
铁、铜及其化合物
1、铁、铜混合粉末18.0g加入到100mL5.0mol/LFeCl3溶液中,剩余固体质量为3.2g。下列说法正确的是()
A.剩余固体是铁、铜混合物
B.原固体混合物中铜的质量是9.6g
C.反应后溶液中n(Fe3+)=0.10mol
D.反应后溶液中n(Fe2+)+n(Cu2+)=0.5mol
2、已知A、B为单质,C为化合物:A+BCA+B.能实现上述转化关系的是( )
①若C溶于水后得到强碱溶液,则A可能是Na
②若C的溶液遇Na2CO3,放出CO2气体,则A可能是H2
③若C的溶液中滴加KSCN溶液显红色,则B可能为Fe
④若C的溶液中滴加NaOH溶液有蓝色沉淀生成,则B可能为Cu.
A.①② B.②④ C.①③ D.③④
3、氯化亚铜(CuCl)是白色粉末,微溶于水,酸性条件下不稳定,易生成金属Cu和Cu2+,广泛应用于化工和印染等行业。某研究性习小组拟热分解CuC12?2H2O制备CuCl,并进行相关探究。下列说法正确的是()
A.途径1中产生的Cl2可以回收循环利用,也可以通入饱和CaCl2溶液中除去
B.途径2中200℃时反应的化方程式为:Cu2(OH)2Cl22CuO+2HCl↑
C.X气体可以是N2,目的是做保护气,抑制CuCl2?2H2O加热过程可能的水解
D.CuCl与稀硫酸反应的离子方程式为:2CuCl+4H++SO42—=2Cu2++2Cl—+SO2↑+2H2O
4、下列实验操作能到达目的的是
A.制取Mg:可将足量的金属钠投入MgCl2溶液中充分反应后过滤
B.除去CO2中的HCl:将混合气体通过足量的Na2CO3溶液
C.除去CuCl2溶液中的FeCl3杂质:先加入足量的浓氨水,过滤,再向滤液中加入过量的盐酸
D.配制氯化铁溶液时,将氯化铁固体溶解在较浓的盐酸中再加水稀释
5、X、Y、、W四种物质在一定条件下具有如下图所示的转化关系,下列判断错误的是
A.若图中反应均为非氧化还原反应,当W为一元强碱时,则可能是NaAlO2
B.若图中反应均为氧化还原反应,当W为非金属单质时,则可能是CO2
C.若图中反应均为非氧化还原反应,当W为一元强酸时则X可能是NH3
D.若图中反应均为氧化还原反应,当W为金属单质时,则可能是FeCl2
6、化与生产、生活、社会密切相关,下列有关说法中正确的是
A.明矾能用于自来水的杀菌消毒
B.浓硫酸在常温下能用铝制容器运输
C.化药品着火,都可以用水或泡沫灭火器灭火
D.PM2.5是指大气中直径接近2.5×10-6m的颗粒物,其分散在空气中形成胶体
7、甲、乙、丙、丁、戊五种物质是中化常见的物质,其中甲、乙均为单质,它们的转化关系如图所示(某些条件和部分产物已略去)。下列说法正确的是().
A.若甲可以与NaOH溶液反应放出H2,则丙一定是两性氧化物
B.若甲为短周期中最活泼的金属,且戊为碱,则丙生成戊一定是氧化还原反应
C.若丙、丁混合产生大量白烟,则乙可能会使高锰酸钾溶液褪色
D.若甲、丙、戊都含有同一种元素,则三种物质中,该元素的化合价由低到高的顺序可能为甲<丙<戊
8、下列说法不正确的是
A.纯碱可用于去除物品表面的油污B.二氧化碳可用作镁燃烧的灭火剂
C.植物秸秆可用于制造酒精D.氢氧化铁胶体可用作净水剂
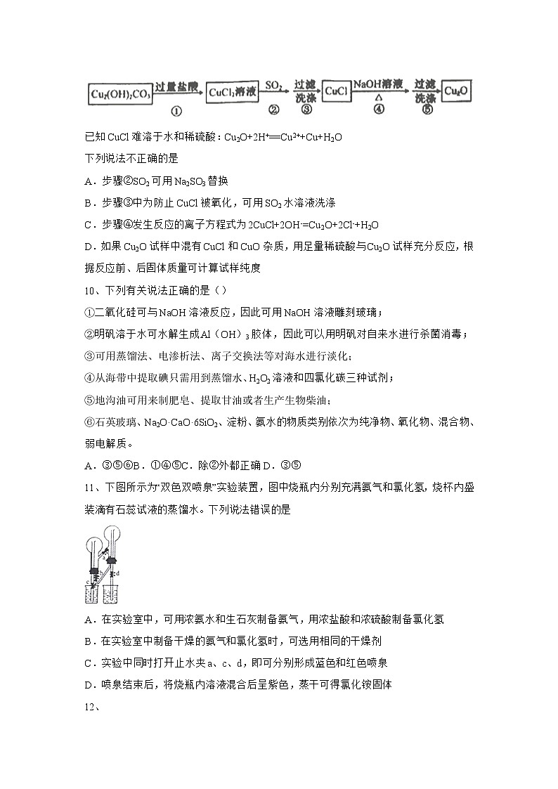
9、某同通过如下流程制备氧化亚铜:
已知CuCl难溶于水和稀硫酸:Cu2O+2H+==Cu2++Cu+H2O
下列说法不正确的是
A.步骤②SO2可用Na2SO3替换
B.步骤③中为防止CuCl被氧化,可用SO2水溶液洗涤
C.步骤④发生反应的离子方程式为2CuCl+2OH-=Cu2O+2Cl-+H2O
D.如果Cu2O试样中混有CuCl和CuO杂质,用足量稀硫酸与Cu2O试样充分反应,根据反应前、后固体质量可计算试样纯度
10、下列有关说法正确的是()
①二氧化硅可与NaOH溶液反应,因此可用NaOH溶液雕刻玻璃;
②明矾溶于水可水解生成Al(OH)3胶体,因此可以用明矾对自来水进行杀菌消毒;
③可用蒸馏法、电渗析法、离子交换法等对海水进行淡化;
④从海带中提取碘只需用到蒸馏水、H2O2溶液和四氯化碳三种试剂;
⑤地沟油可用来制肥皂、提取甘油或者生产生物柴油;
⑥石英玻璃、Na2O·CaO·6SiO2、淀粉、氨水的物质类别依次为纯净物、氧化物、混合物、弱电解质。
A.③⑤⑥B.①④⑤C.除②外都正确D.③⑤
11、下图所示为“双色双喷泉”实验装置,图中烧瓶内分别充满氨气和氯化氢,烧杯内盛装滴有石蕊试液的蒸馏水。下列说法错误的是
A.在实验室中,可用浓氨水和生石灰制备氨气,用浓盐酸和浓硫酸制备氯化氢
B.在实验室中制备干燥的氨气和氯化氢时,可选用相同的干燥剂
C.实验中同时打开止水夹a、c、d,即可分别形成蓝色和红色喷泉
D.喷泉结束后,将烧瓶内溶液混合后呈紫色,蒸干可得氯化铵固体
12、
下列物质的溶液在蒸发皿中加热蒸干并灼烧,可以得到该物质的是()。
A.FeSO4B.MgSO4C.AlCl3D.NH4Cl
13、
某混合物X由Al2O3、Fe2O3、Cu、SiO2中的一种或几种物质组成。某课外兴趣小组对X进行如下实验探究:()。
下列说法正确的是()
A.12.8g固体可能为Fe2O3B.混合物X的成分为Al2O3、Fe2O3、Cu、SiO2
C.Fe2O3、Cu的物质的量之比为1:1D.m>24.8
14、下列有关金属的说法错误
A.氧化膜使得性质活波的金属铝成为一种应用广泛的金属材料
B.钛被称为继铁、铝之后的第三金属,也有人说“21世纪将是钛的世纪”
C.在合金中加入适量稀土金属,能大大改善合金的性能。因此,稀土元素又被称为冶金工业的维生素
D.出土的古代铜制品往往覆盖着一层铜绿,主要成分是CuCO3
15、烟气脱硫能有效减少二氧化硫的排放,实验室用粉煤灰(主要含Al2O3、SiO2等)制备碱式硫酸铝[Al2(SO4)x(OH)6﹣2x溶液,并用于烟气脱硫研究。
下列说法错误的是
A.滤渣Ⅰ的主要成分为SiO2
B.加CaCO3调节溶液的pH至3.6,其目的是中和溶液中的酸,并使Al2(SO4)3转化为Al2(SO4)x(OH)6﹣2x
C.调节pH时若溶液的pH偏高,将会导致溶液中铝元素的含量降低,相应的离子方程式如下:3CaCO3+2Al3++3H2O=2Al(OH)3+3Ca2++3CO2↑
D.上述流程中经完全热分解放出的SO2量总是小于吸收的SO2的量,其主要原因是溶液中的部分SO32-被氧化成SO42-
16、
某小组为探究草酸亚铁(FeC2O4)的热分解产物,按下面所示装置进行实验。
以下说法错误的是()
A.实验中观察到装置B、F中石灰水变浑浊,E中固体变为红色,则证明分解产物中有CO2和CO气体
B.反应结束后,取A中固体溶于稀硫酸,向其中滴加1~2滴KSCN溶液,溶液无颜色变化,证明分解产物中不含Fe2O3
C.装置C的作用是除去混合气中的CO2
D.反应结束后,应熄灭A、E处酒精灯后,持续通入N2直至温度恢复至室温
17、孔雀石主要含Cu2(OH)2CO3,还含少量Fe、Si的化合物,实验室以孔雀石为原料制备CuSO4·5H2O及CaCO3,步骤如下:
请回答下列问题:
(1)溶液A的金属离子有Cu2+、Fe2+、Fe3+.从下列所给试剂中选择:实验步骤中试剂①为,检验溶液A中Fe2+的最佳试剂为(均填代号).
a.KMnO4b.(NH4)2Sc.H2O2d.KSCN
(2)由溶液C获得CuSO4·5H2O,需要经过蒸发浓缩,,过滤等操作.除烧杯、漏斗外,过滤操作还用到另一玻璃仪器,该仪器的名称是.
(3)制备CaCO3时,应向CaCl2溶液中先通入(或先加入)(填名称).
(4)欲测定溶液A中Fe2+的浓度,需要用容量瓶配制某标准溶液,定容时视线俯视刻度线,则测定的Fe2+的浓度.(偏大、偏小或无误差)
18、铜在生活中有广泛的应用。CuCl2和CuCl是两种常见的盐,广泛应用于工业生产.
I.CuCl2固体遇水易水解。实验室用如图所示的实验仪器及药品来制备纯净、干燥的氯气,并与粗铜(含杂质铁)反应制备氯化铜(铁架台、铁夹及酒精灯省略)。
(1)写出装置A中,发生反应的化学反应方程式:_______________________________,装置C的作用是_______________________________。
(2)完成上述实验,按气流方向连接各仪器接口的顺序是a→_________________________。(每种仪器限使用一次)
(3)上述D装置的作用是____________________。
(4)实验完毕,取试管中的固体用盐酸溶解后,欲提纯氯化铜(原粗铜含杂质铁)可加入_________,并过滤。
A.CuB.CuCO3C.CuOD.NaOH
Ⅱ.CuCl是应用广泛的有机合成催化剂,可采取不同方法制取。CuCl晶体呈白色,露置于潮湿空气中易被氧化。
方法一:向上述制得的氯化铜溶液中通入SO2,加热一段时间即可制得CuCl,写出该反应的离子方程式:_______________________________。
方法二 铜粉还原CuSO4溶液
已知:CuCl难溶于水和乙醇,在水溶液中存在平衡:CuCl(白色)+2Cl-[CuCl3]2-(无色溶液)。
(1)①中,“加热”温度不宜过高和过低,目的是_______________,当观察到______________________________________________________________________现象,即表明反应已经完全。
(2)②中,加入大量水的作用是______________。(从平衡角度解释)
(3)溶液中氯离子浓度达到一定量时,生成CuCl会部分溶解生成CuCl2-在一定温度下建立两个平衡: CuCl(s)Cu+(aq)+Cl-(aq) Ksp=1.4x10-6 ; CuCl(s)+Cl-(aq)CuCl2-(aq) K=0.35。
分析[Cu+]、[CuCl2-]和Ksp,K的数学关系,在图中画出「Cu+]、[CuCl2-]的函数关系曲线(要求至少标出曲线上一个坐标点)。
19、某小组利用如下装置制备Cu(NH3)xSO4·H2O(溶于水呈深蓝色).并测量x值。
【Cu(NH3)xSO4·H2O制备】见图1
(1)A中发生的化学反应方程式为_____________________________。
(2)B中观察到的现象是_______________________;C中CCl4的作用是______________。
(3)欲从Cu(NH3)xSO4溶液中析出Cu(NH3)xSO4·H2O晶体,可加入试剂_______________。
【x值的测量】见图2
步骤一:检查装置气密性,称取0.4690g晶体[M=(178+17x)g/mol]于锥形瓶a中;
步骤二:通过分液漏斗向锥形瓶a中滴加l0%NaOH溶液;
步骤三:用0.5000mol/L的NaOH标液滴定b中剩余HCI,消耗标液16.00mL。
(4)步骤二的反应可理解为Cu(NH3)xSO4与NaOH在溶液中反应,其离子方程式为______。
【x值的计算与论证】
(5)计算:x=__________。
该学习小组针对上述实验步骤,提出测量值(x)比理论值偏小的原因如下:
假设1:步骤一中用于称量的天平砝码腐蚀缺损;
假设2:步骤二中_______________________________________________(任写两点);
假设3:步骤三中测定结束读数时,体积读数偏小。该假设_____(填“成立”或“不成立”)。
(6)针对假设l,你对实验的处理意见是________________。
20、某研究性学习小组同学将一定浓度的NaHCO3溶液加入到CuSO4溶液中,发现生成了沉淀.他们对沉淀的成分进行了如下探究,请填写相关内容:
提出假设
假设1:沉淀是CuCO3;
假设2: ;
假设3:沉淀是CuCO3和Cu(OH)2的混合物.
验证假设
(1)如果假设1成立,则反应的离子方程式为 .
(2)为了证明以上哪种假设成立,该小组同学利用下图所示装置对CuCO3的质量分数进行测定:
①实验过程中有以下操作步骤:(上图从左到右分别是K1,K2,K3,K4)
a.关闭K1、K3,打开K2、K4,充分反应
b.打开K1、K4,关闭K2、K3,通入过量空气
c.打开K1、K3,关闭K2、K4,通入过量空气
正确顺序是(填选项序号) .
②若沉淀样品的质量为10.0g,装置D的质量增加了2.2g,则沉淀中CuCO3的质量分数为 .
③由以上实验可知,假设 成立.
21、信息时代产生的大量电子垃圾对环境构成了极大的威胁.某“变废为宝”学生探究小组将一批废弃的线路板简单处理后,得到含70%Cu、25%Al、4%Fe及少量Au、Pt等金属的混合物,并设计出如图1制备硫酸铜和硫酸铝晶体的路线:
请回答下列问题:
(1)第①步Cu与酸反应的离子方程式为 。
得到滤渣1的主要成分为 。
(2)第②步加H2O2的作用是 ,使用H2O2的优点是 ;调溶液pH的目的是使 生成沉淀。
(3)用第③步所得CuSO4·5H2O制备无水CuSO4的方法是 。
(4)由滤渣2制取Al2(SO4)3·18H2O,探究小组设计了三种方案:
上述三种方案中, 方案不可行,原因是 ;从原子利用率角度考虑, 方案更合理.
(5)探究小组用滴定法测定CuSO4·5H2O(Mr=250)含量.取ag试样配成100mL溶液,每次取20.00mL,消除干扰离子后,用cmol·L﹣1EDTA(H2Y2﹣)标准溶液滴定至终点,平均消耗EDTA溶液bmL.滴定反应如下:Cu2++H2Y2﹣=CuY2﹣+2H+
写出计算CuSO4·5H2O质量分数的表达式ω= ;下列操作会导致CuSO4·5H2O含量的测定结果偏高的是 。
a.未干燥锥形瓶
b.滴定终点时滴定管尖嘴中产生气泡
c.未除净可与EDTA反应的干扰离子.
22、铜是与人类关系非常密切的常见金属.
Ⅰ.已知常温下,在溶液中Cu2+稳定,Cu+易在酸性条件下发生反应:2Cu+=Cu2++Cu.
(1)CuH中H元素化合价为 .
(2)目前制备纳米级Cu2O的一种方法:在氢氧化铜悬浊液中滴入N2H4·H2O水溶液,充分反应后即可得到Cu2O,同时产生无色无味的气体.上述制备过程中总反应的化学方程式为 .
(3)一定条件下,在CuSO4中加入NH4H反应生成氢化亚铜(CuH).将CuH溶解在足量稀硫酸中,当产生6.72LH2(标准状况下)时,参加反应的硫酸的物质的量为 .
Ⅱ.孔雀石呈绿色,是一种名贵的宝石.其主要成分是xCu(OH)2·yCuCO3.某兴趣小组为探究孔雀石组成,利用下图所示的装置(夹持仪器省略)进行实验:
步骤1:检查装置的气密性,将研细的样品置于硬质玻璃管中.
步骤2:称量相关装置的质量,打开活塞K,鼓入空气,一段时间后关闭.
步骤3:加热装置B直至装置C中无气泡产生.
步骤4: .
步骤5:冷却至室温,称量相关装置的质量.
(1)请补充步骤4操作内容: .
(2)若无装置E,则实验测定的x/y的值将 (选填“偏大”、“偏小”或“无影响”).
(3)某同学在实验过程中采集了如下数据:
A.反应前硬质玻璃管与样品的质量163.8g
B.反应后硬质玻璃管中残留固体质量20g
C.装置C实验后增重2.25g
D.装置D实验后增重5.5g
为测定x/y的值,你认为可以选用上述所采集数据中的 (写出所有组合的字母代号)任一组即可进行计算,并根据你的计算结果,写出孔雀石组成的化学式 .
23、NH3经一系列反应可以得到HNO3和NH4NO3,如图1所示.
(1)Ⅰ中,NH3和O2在催化剂作用下反应,其化学方程式是 .
(2)Ⅱ中,2NO(g)+O2(g)2NO2(g).在其他条件相同时,分别测得NO的平衡转化率在不同压强(p1、p2)下温度变化的曲线(如图2).
①比较p1、p2的大小关系 .
②随温度升高,该反应平衡常数变化的趋势是 .
(3)Ⅲ中,将NO2(g)转化成N2O4(l),再制备浓硝酸.
①已知:2NO2(g)N2O4(g)△H1,2NO2(g)N2O4(l)△H2
图3中能量变化示意图中,正确的是(选填字母) 。
②N2O4与O2、H2O化合的化学方程式 。
(4)IV中,电解NO制备NH4NO3,其工作原理如图4所示,为使电解产物全部转化为NH4NO3,需补充物质A,A是 ,说明理由: 。
24、孔雀石主要成分是Cu2(OH)2CO3,还含少量FeCO3及Si的化合物,实验室以孔雀石为原料制备硫酸铜晶体的步骤如图:
(1)步骤Ⅱ中试剂①是 (填代号).
a.KMnO4 b.H2O2c.Fe粉d.KSCN
(2)步骤Ⅳ获得硫酸铜晶体,需要经过 、 、过滤等操作.
(3)高铁酸钾(K2FeO4)具有高效的消毒作用,为一种新型非氯高效消毒剂,它可以通过Fe(OH)3与NaCIO和NaOH的混合液制备,写出此离子方程式: .在碱性锌电池中,用高铁酸钾作为正极材料,电池反应为:2K2FeO4+3Zn═Fe2O3+ZnO+2K2ZnO2 该电池正极发生的反应的电极反应式为: .
(4)步骤Ⅲ加入CuO目的是调节溶液的pH.查阅有关资料得到如下数据,常温下Fe(OH)3的溶度积常数Ksp=8.0×10﹣38,Cu(OH)2的溶度积常数Ksp=3.0×10﹣20,通常认为残留在溶液中的离子浓度小于1×10﹣5mol·L﹣1时就认为沉淀完全.设溶液2中Cu2+的浓度为3.0mol·L﹣1.步骤Ⅲ加入CuO目的是调节溶液的pH,根据以上数据计算应调节溶液的pH范围是 .(已知lg5=0.7)
(5)测定硫酸铜晶体(CuSO4·xH2O)中结晶水的x值:称取2.4g硫酸铜晶体,加热至质量不再改变时,称量粉末的质量为1.6g.则计算得x= (计算结果精确到0.1).
25、铜在自然界存在于多种矿石中,如:
请回答下列问题:
(1)上表所列铜化合物中,铜的质量百分含量最高的是________________________。
(2)工业上以黄铜矿为原料,采用火法熔炼工艺生产铜。该工艺的中间过程会发生反应:2Cu2O+Cu2S6Cu+SO2↑,反应的氧化剂是_____________________________________。
(3)SO2尾气直接排放到大气中造成环境污染的后果是________________________________________________________________________;处理该尾气可得到有价值的化学品,写出其中1种酸和1种盐的名称:_________________。
(4)黄铜矿熔炼后得到的粗铜含少量Fe,Ag,Au等金属杂质,需进一步采用电解法精制。请简述粗铜电解得到精铜的原理:________________________________________________________________________________________________________________________________。
参考答案
1、【答案】B
【解析】解:本题考查铁及其化合物、化学计算的相关知识。氯化铁的物质的量是0.5mol,若只发生Cu+2Fe3+=Cu2++2Fe2+需要铜的质量为16g,若只发生Fe+2Fe3+=3Fe2+,需要铁的质量为14g。因为溶解的金属质量是18-3.2=14.8,说明两种金属都参与反应,Fe3+完全反应,剩余的金属是铜,故A、C错误;设反应的铜的物质的量是n1,反应的铁是n2,有64n1+56n2=14.8g和2n1+2n2=0.5mol,解得:n1=0.1mol,n2=0.15mol,则原来含有的铜的质量是:0.1mol×64g/mol+3.2g=9.6g,B正确;溶液中的n(Fe2+)+n(Cu2+)=0.25mol+0.5mol=0.75mol,D错误。
2、【答案】B
【解析】解:本题考查无机物的推断.
从转化关系可知,电解电解质溶液时,是电解电解质本身,
因此C可以为不活泼金属的无氧酸盐或无氧酸.
①若A为钠,则B为氧气,则C为过氧化钠,C的水溶液为氢氧化钠,电解氢氧化钠得到氢气和氧气,不符合转化关系,故①错误;
②若C的溶液遇Na2CO3,放出CO2气体,则C可以为HCl、HBr、HI等,电解这些酸的水溶液实际上是电解本身,在阴极得到氢气,故A可能是H2,
B可能为卤素单质,故②符号上述转化关系,故②正确;
③若C的溶液中滴加KSCN溶液显红色,则C中含铁离子,电解铁盐不会得到铁单质,故③错误;
④由C的溶液中滴加NaOH溶液有蓝色沉淀生成,则C为铜盐,C可以为卤化铜,如氯化铜、溴化铜等,电解他们的水溶液都会得到铜和卤素单质,故B可以为铜,故④正确.
故选B.
3、【答案】B
【解析】
【分析】
Cl2在饱和CaCl2溶液中溶解度很小,不能被吸收;Cu2(OH)2Cl2加热到200℃生成CuO,结合原子守恒书写方程式;X气体是用于抑制CuCl2水解;CuCl酸性条件下不稳定,易生成金属Cu和Cu2+。
【详解】
途径1中产生的Cl2可以转化为HCl,回收循环利用,Cl2在饱和CaCl2溶液中溶解度很小,不能被吸收除去,故A错误;Cu2(OH)2Cl2加热到200℃生成CuO,由原子守恒可知,还生成HCl,则化方程式为:Cu2(OH)2Cl22CuO+2HCl,故B正确;CuCl2水解生成氢氧化铜和HCl,X气体是用于抑制CuCl2水解,则X为HCl,不是氮气,故C错误;CuCl酸性条件下不稳定,易生成金属Cu和Cu2+,故D错误。
4、【答案】D
【解析】
【详解】
5、【答案】C
【解析】
A,若图中反应均为非氧化还原反应,W为一元强碱如W为NaOH,X可能为Al3+(或H2SO3等),Y可能为Al(OH)3(或NaHSO3等),可能为NaAlO2(或Na2SO3等),A项正确;B,若图中反应均为氧化还原反应,W为非金属单质如W为O2,X可能为C(或H2S等),Y可能为CO(或S等),可能为CO2(或SO2等),B项正确;C,若图中反应均为非氧化还原反应,W为一元强酸,若X为NH3,NH3与一元强酸反应的生成物不能与一元强酸反应,不满足图示转化关系,C项错误;D,若图中反应均为氧化还原反应,W为金属单质如W为Fe,X可能为Cl2(或Br2等),Y可能为FeCl3(或FeBr3等),可能为FeCl2(或FeBr2等),D项正确;答案选C。
6、【答案】B
【解析】
7、【答案】D
【解析】
【详解】
【点睛】
本题考查无机物的推断,熟悉物质的性质及转化关系图中的反应是解答本题的关键。本题的难点为D,符合甲、丙、戊中同种元素的化合价升高为非金属元素或变价金属元素。
8、【答案】B
【解析】
【详解】
A项,纯碱水溶液呈碱性,油脂在碱溶液中水解生成溶于水的物质,可用于去除物品表面的油污,故A项正确;
B项,镁可以与二氧化碳发生反应,二氧化碳不能作为镁的灭火剂,故B项错误;
C项,纤维素能够水解变成葡萄糖,葡萄糖在某些酶的作用下可以转化为乙醇,故C项正确;
D项,氢氧化铁的胶体具有吸附性,能够吸附水中固体杂质颗粒,可以作为净水剂,故D项正确。
综上所述,本题的答案选项为B项。
9、【答案】D_X_X_
【解析】
【分析】
碱式碳酸铜溶于过量的稀盐酸,得到CuCl2溶液,向此溶液中通入SO2,利用SO2的还原性将Cu2+还原生成CuCl白色沉淀,将过滤后的CuCl与NaOH溶液混合加热得砖红色沉淀Cu2O,据此解答。
【详解】
10、【答案】D
【解析】
11、【答案】D
【解析】
12、【答案】B
【解析】
【分析】
在蒸发皿中加热蒸干并灼烧下列物质的溶液可以得到该物质的固体,说明该溶质性质较稳定,蒸干、灼烧过程中不发生分解、不发生水解,据此分析解答。
【详解】
A.硫酸亚铁在蒸干过程中发生水解,生成的氢氧化亚铁被氧化生成氢氧化铁和硫酸,但硫酸没有挥发性,所以蒸干、灼烧时得到硫酸铁,A错误;
B.硫酸镁在溶液在加热时水解得到硫酸与氢氧化镁,但氢氧化镁难溶,硫酸是难挥发性酸,最后得到的固体为MgSO4,B正确;
C.氯化铝水解生成氢氧化铝和盐酸,加热蒸干并灼烧后,氯化氢挥发得到氢氧化铝,灼烧后得到氧化铝固体,C错误;
D.氯化铵加热蒸干并灼烧后无固体物质,全部脱离体系,D错误;
答案选B。
13、【答案】D
【解析】
【详解】
A.因为盐酸是足量的,则12.8g固体不可能为Fe2O3,故A错误;B.混合物X中Al2O3不一定含有,故B错误;C.盐酸是足量的,所以Fe2O3会完全反应,但是铜不一定会完全反应,但当加入过量氢氧化钠溶液时,SiO2和Al2O3会完全反应,所以剩余的固体只能是铜,根据反应Fe2O3+6HCl=2FeCl3+3H2O,2FeCl3+Cu=CuCl2+2FeCl2,得到关系式:Fe2O3∽Cu,因为铜有剩余,则Fe2O3、Cu的物质的量之比小于1:1,故C错误;D.固体X中一部分Fe2O3和Cu溶于盐酸后剩余24.8g固体,则m>24.8,故D正确;答案选D。
14、【答案】D
【解析】
【分析】
【详解】
A、氧化膜保护内部的铝不被氧化,氧化膜使得性质活波的金属铝成为一种应用广泛的金属材料,故A正确;……
B、钛被称为继铁、铝之后的第三金属,在工业上有广泛的应用,也有人说“21世纪将是钛的世纪”,可见其重要,故B正确;
C、在合金中加入适量稀土金属,能大大改善合金的性能。因此,稀土元素又被称为冶金工业的维生素,故C正确;
D、铜绿主要成分是Cu2(OH)2CO3,故D错误;
故选D。
15、【答案】C
【解析】
【详解】
正确;C.若溶液的pH偏高,溶液中的Al3+和OH-离子反应生成Al(OH)3,所以将会导致溶液中铝元素的含量降低,反应方程式为3CaCO3+2Al3++3SO42-+3H2O═2Al(OH)3+3CaSO4+3CO2↑,故C错误;D.二氧化硫被吸收后生成SO32-,SO32-不稳定,易被氧化生成SO42-,所以流程中经完全热分解放出的SO2量总是小于吸收的SO2的量,故D正确;故选C。
16、【答案】B
【解析】
【详解】
A.B中澄清石灰水变浑浊证明分解产物中一定含有CO2,E中固体变红、F中澄清石灰水变浑浊证明分解产物中有还原性气体CO,故A正确;B.由于反应中生成了一氧化碳,可能将部分铁的氧化物还原成了铁,反应结束后,用稀硫酸溶解A中固体,铁将Fe2O3溶解生成的铁离子还原,故再向其中滴加KSCN溶液,溶液无颜色变化,因此不能证明分解产物中不含Fe2O3,故B错误;C.E和F是检验生成物是否含有一氧化碳,二氧化碳会干扰检验,因此需要装置C除去混合气中的CO2,故C正确;D.反应结束后,为了防止倒吸,应熄灭A、E处酒精灯后,持续通入N2直至温度恢复至室温,故D正确;故选B。
17、【答案】(1)c;a;
(2)冷却结晶;玻璃棒;
(3)氨气;
(4)偏小.
【解析】解:本题考查常见金属的单质及其化合物的应用,物质的制取和提纯等实验操作.
(1)本实验要除去Fe2+、Fe3+等离子,先加入合适的氧化剂时不能引入新的杂质,可加入H2O2,发生的反应为:2H2O2+2Fe2++2H+═2Fe3++4H2O,故选c,因Fe2+使高锰酸钾溶液褪色,所以可以用KMnO4检验Fe2+,故选a,
故答案为:c;a;
(2)从溶液中要析出晶体,采用冷却结晶法,然后进行过滤等操作,过滤用到的仪器有烧杯、玻璃棒、漏斗、滤纸等仪器,
故答案为:冷却结晶;玻璃棒;
(3)CaCl2溶液不能与CO2反应,加入碱能反应,但又不能引入杂质,应通入NH3,实验室收集氨气时要注意防止倒吸,因为氨气极易溶于水,吸收时导管不能插入到液面以下,可用倒置的漏斗,
故答案为:氨气;
(4)欲测定溶液A中Fe2+的浓度,需要用容量瓶配制某标准溶液,定容时视线俯视刻度线,则配制的标准液浓度偏大,用来滴定含有Fe2+的溶液,消耗的标准液的体积偏小,所以计算得的Fe2+的浓度偏小,
故答案为:偏小.
18、【答案】Ⅰ.(1)2KMnO4+16HCl=5Cl2↑+2KCl+8H2O+2MnCl2;除去氯气中混有的HCl
(2)dejh(bc)gf
(3)吸收氯气防止尾气污染;防止空气中的水蒸气进入装置,使CuCl2水解
(4)BC
Ⅱ.2Cu2++2Cl-+SO2+2H2O2CuCl↓+4H++SO42-
(1)温度不能过低,防止反应速率慢;不能过高,过高HCl挥发;溶液由蓝色变为无色
(2)稀释促进平衡CuCl(白色)+2Cl-[CuCl3]2-(无色溶液)逆向移动,生成CuCl;
(3)
【解析】解:I.(1)写出装置A中,发生反应的化学反应方程式为:2KMnO4+16HCl=5Cl2↑+2KCl+8H2O+2MnCl2,装置C装有饱和食盐水,其作用是除去氯气中混有的HCl;
(2)从a出来的气体含有氯化氢和水蒸气,依次通过dejh除去氯化氢和水蒸气,然后与铜反应,最后尾气处理用氢氧化钠,则依次再通过bcgf,所以按照气流方向各仪器接口的连接顺序为a→d→e→j→h→b→c→g→f;
(3)D装置中装有碱石灰,其作用是吸收氯气防止尾气污染;防止空气中的水蒸气进入装置,使CuCl2水解;
(4)实验完毕,取试管中的固体用盐酸溶解后,欲提纯氯化铜(原粗铜含杂质铁)可加入CuO或CuCO3、Cu2(OH)2CO3、Cu(OH)2以消耗氢离子但不引入新的杂质,并过滤。答案选BC。
Ⅱ.向制得的氯化铜溶液中通入SO2,加热一段时间即可制得CuCl,同时生成硫酸,反应的离子方程式为:2Cu2++2Cl-+SO2+2H2O2CuCl↓+4H++SO42-;
(1)温度不能过低,防止反应速率慢;不能过高,过高HCl挥发,故①中“加热”温度不宜过高和过低;当观察到溶液由蓝色变为无色,即表明反应已经完全;
(2)②中,加入大量水的作用是稀释促进平衡CuCl(白色)+2Cl-[CuCl3]2-(无色溶液)逆向移动,生成CuCl;
(3)根据①CuCl(s)Cu+(aq)+Cl-(aq) Ksp=1.4x10-6;②CuCl(s)+Cl-(aq)CuCl2-(aq) K=0.35,①+②得2CuCl(s)Cu+(aq)+[CuCl2]-(aq)K=0.49×10-6,根据方程式可知:c(Cu+)·c([CuCl2]-)=0.49×10-6,两离子浓度成反比,两离子浓度相同时为0.7×10-3mol/L,据此可画出图像为:。
19、【答案】(1)Ca(OH)2+2NH4Cl2NH3↑+CaCl2+2H2O
(2)由蓝色溶液变为蓝色沉淀,随后沉淀溶解变成深蓝色溶液;防止倒吸
(3)无水乙醇
(4)Cu(NH3)x2++2OH-=Cu(OH)2↓+xNH3↑
(5)3.56;加入NaOH溶液不足,没有加热或生成氨气未完全溢出等;不成立
(6)更换砝码完好的托盘天平后,重新进行步骤一到三的全部实验
【解析】解:本题考查物质的制备实验、定量分析,离子方程式的书写,实验数据的处理,实验现象的判断。
(1)A为实验室制取氨气的装置,是利用氯化铵与氢氧化钙固体加热,反应的化学方程式是2NH4Cl+Ca(OH)22NH3↑+CaCl2+2H2O;氨气通入硫酸铜溶液中,开始生成氢氧化铜蓝色沉淀,随着氨气的通入,则氨气与氢氧化铜反应生成四氨合铜离子,后沉淀逐渐溶解,转化为深蓝色溶液;
(2)四氯化碳的密度大于水,因为氨气直接通入水中,会发生倒吸现象,氨气不溶于四氯化碳,通过四氯化碳的缓冲作用,可以防止发生倒吸;
(3)欲从Cu(NH3)xSO4溶液中析出Cu(NH3)xSO4·H2O晶体,可加入试剂无水乙醇,因为乙醇的极性较小,且该晶体在乙醇中的溶解度小于在水中的溶解度,有利于晶体的析出;
(4)Cu(NH3)xSO4与NaOH在溶液中反应,生成硫酸钠、氢氧化铜和氨气,所以反应的离子方程式为Cu(NH3)x2++2OH-=Cu(OH)2↓+xNH3↑;
(5)b中原来HCl的物质的量是0.03L×0.5000mol/L=0.015mol,剩余HCl的物质的量是0.016L×0.5000mol/L=0.008mol,则与氨气反应的HCl的物质的量也是氨气的物质的量是0.015-0.008=0.007mol;则0.4690g/(178+17x)g/mol×x=0.007mol,解得x=3.56;测定结果偏小,可能步骤二加入NaOH溶液不足,没有加热或生成的氨气未完全逸出等;
步骤三中测定结束读数时,体积读数偏小,则说明剩余HCl偏小,则与氨气反应的HCl偏多,则氨气的物质的量偏大,测定结果应偏高,所以不成立;
针对假设l,可更换砝码完好的天平后重新进行步骤一到步骤三全部实验,再进行测定。
20、【答案】沉淀全部是Cu(OH)2;
(1)Cu2++2HCO3﹣═CuCO3↓+H2O+CO2↑;
(2)①cab;
②62%;
③3.
【解析】解:本题考查物质含量的测定及性质实验方案设计.依据假设可知沉淀可逆是碳酸铜或氢氧化铜或二者混合物,假设2沉淀全部为Cu(OH)2,故答案为:沉淀全部是Cu(OH)2;
(1)若假设1正确,若生成碳酸铜说明是铜离子结合碳酸根离子,促进碳酸氢根离子电离,反应的离子方程式为Cu2++2HCO3﹣═CuCO3↓+H2O+CO2↑;
故答案为:Cu2++2HCO3﹣═CuCO3↓+H2O+CO2↑;
①由实验目的及装置可知,开始装置内含有二氧化碳,应向装置内通入除去二氧化碳的空气,排尽装置内的二氧化碳,故应打开K1、K3,关闭K2、K4;然后从分液漏斗中加入硫酸,充分反应;故应关闭K1、K3,打开K2、K4;反应完毕,容器内残留部分二氧化碳,应向装置内通入除去二氧化碳的空气,排出装置内的二氧化碳使反应生成的二氧化碳被装置D完全吸收,故正确的顺序是cab;
故答案为:cab;
②装置D的质量增加的2.2g为反应生成的二氧化碳的质量,二氧化碳的物质的量为==0.05mol,根据碳元素守恒可知n(CuCO3)=n(CO2)=0.05mol,故碳酸铜的质量为0.05mol×124g/mol=6.2g,故沉淀中CuCO3的质量分数为×100%=62%;
故答案为:62%;
③沉淀质量分数假设可知含有氢氧化铜沉淀,所以假设3正确,故答案为:3.
21、【答案】(1)Cu+4H++2NO3﹣Cu2++2NO2↑+2H2O或3Cu+8H++2NO3﹣3Cu2++2NO↑+4H2O;Au、Pt;
(2)将Fe2+氧化为Fe3+;不引入杂质,对环境无污染;Fe3+、Al3+;
(3)加热脱水;
(4)甲;所得产品中含有较多Fe2(SO4)3杂质;乙;
(5);c.
【解析】解:本题考查离子分离的方法,实验设计,试剂选择,中和滴定的简单计算和误差的分析.
(1)稀硫酸、浓硝酸混合酸后加热,Cu、Al、Fe发生反应生成Cu2+、Al3+、Fe2+;所以滤渣1的成分是Pt和Au,滤液1中的离子是Cu2+、Al3+、Fe2+;第①步Cu与酸反应的离子方程式为:Cu+4H++2NO3﹣Cu2++2NO2↑+2H2O或3Cu+8H++2NO3﹣3Cu2++2NO↑+4H2O;Au、Pt;
故答案为:Cu+4H++2NO3﹣Cu2++2NO2↑+2H2O或3Cu+8H++2NO3﹣3Cu2++2NO↑+4H2O;Au、Pt;
(2)第②步加H2O2的作用是将Fe2+氧化为Fe3+;过氧化氢做氧化剂不引入杂质,对环境无污染;调节溶液PH铁离子和铝离子全部沉淀后过滤得到氢氧化铁、氢氧化铝沉淀和滤液硫酸铜,故答案为:将Fe2+氧化为Fe3+;不引入杂质,对环境无污染;Fe3+、Al3+;
(3)第③步由五水硫酸铜制备硫酸铜的方法应是在坩埚中加热脱水;
故答案为:加热脱水;
(4)制备硫酸铝晶体的甲、乙、丙三种方法中,甲方案在滤渣中只加硫酸会生成硫酸铁和硫酸铝,冷却、结晶、过滤得到的硫酸铝晶体中混有大量硫酸铁杂质,方法不可行;乙和丙方法均可行;乙方案先在滤渣中加H2SO4,生成Fe2(SO4)3和Al2(SO4)3,再加Al粉和Fe2(SO4)3生成Al2(SO4)3,蒸发、冷却、结晶、过滤可得硫酸铝晶体;
丙方案先在滤渣中加NaOH和Al(OH)3反应生成NaAlO2,再在滤液中加H2SO4生成Al2(SO4)3,蒸发、冷却、结晶、过滤可得硫酸铝晶体;但从原子利用角度考虑方案乙更合理,因为丙加的NaOH和制备的Al2(SO4)3的原子组成没有关系,造成原子浪费;
故答案为:甲;所得产品中含有较多Fe2(SO4)3杂质;乙;
(5)取ag试样配成100mL溶液,每次取20.00mL,消除干扰离子后,用cmol·L﹣1EDTA(H2Y2﹣)标准溶液滴定至终点,平均消耗EDTA溶液bmL.滴定反应如下:Cu2++H2Y2﹣=CuY2﹣+2H+
铜离子物质的量和标准液物质的量相同=cmol/L×b×10﹣3L=bc×10﹣3mol;依据元素守恒得到:
则20ml溶液中含有的CuSO4·5H2O物质的量为bc×10﹣3mol;100ml溶液中含bc×10﹣3mol×5=5bc×10﹣3mol;
所以CuSO4·5H2O质量分数的表达式=;
a.未干燥锥形瓶对实验结果无影响;
b.滴定终点时滴定管尖嘴中产生气泡说明消耗标准液读数偏小,结果偏低;
c.未除净可与EDTA反应的干扰离子,消耗标准液多,结果偏高;
故答案为:;c.
22、【答案】Ⅰ.(1)-1
(2)4Cu(OH)2+N2H4·H2O═2Cu2O+N2↑+7H2O;
(3)0.15mol;
Ⅱ.(1)打开K1,继续通一段时间空气至装置冷却
(2)偏小;
(3)BC、BD、CD;Cu(OH)2·CuCO3.
【解析】解:本题考查化合价计算、离子方程式书写以及据化学方程式的计算、物质组成的测量方法.
Ⅰ.(2)在新制Cu(OH)2浊液中滴入N2H4·H2O水溶液,产生无色无味的气体,根据化合价变化,铜离子化合价降低被还原,能够被氧化生成无色无味的气体可能为N、O元素,由于氧气具有氧化性,不可能生成氧化亚铜,所以该气体只能是氮气,根据化合价升降法配平,反应的化学方程式为:4Cu(OH)2+N2H4·H2O═2Cu2O+N2↑+7H2O,
故答案为:4Cu(OH)2+N2H4·H2O═2Cu2O+N2↑+7H2O;
(3)CuH与过量稀硫酸反应的离子方程式为2CuH+2H+=Cu+Cu2++H2↑,生成=0.3mol氢气时,参加反应的氢离子物质的量为0.3mol,所以硫酸的物质的量为0.15mol,
故答案为:0.15mol;
Ⅱ.(1)打开K1,继续通一段时间空气至装置冷却。
(2)装置E的作用是防止空气中的二氧化碳和水蒸气进入D装置,D装置是吸收生成的二氧化碳的,C装置是吸收生成的水的,如果没有装置E,会使D装置质量增重偏大,即生成的二氧化碳质量偏大,则的值会偏小,
故答案为:偏小;
(3)碱式碳酸铜分解的化学方程xCu(OH)2·yCuCO3(x+y)CuO+xH2O+yCO2↑要测定x/y的值,可以测定生成的水和二氧化碳的质量,即测定C装置增重的质量和D装置增重的质量,故可选CD,
xCu(OH)2·yCuCO3(x+y)CuO+xH2O+yCO2↑
18x44y
2.25g5.5g
则:=,解得:=1:1;
若测出反应后玻璃管中样品的质量以及装置C增重的质量,即已知方程式中氧化铜和水的质量关系,可求出的值,故可选BC,
xCu(OH)2·yCuCO3(x+y)CuO+xH2O+yCO2↑
(x+y)×8018x
20g2.25g
则:=,解得:=1:1;
同样若已知反应后玻璃管中样品的质量以及装置C增重的质量,即已知方程式中氧化铜和二氧化碳的质量关系,可求出的值.故可选BD,
xCu(OH)2·yCuCO3(x+y)CuO+xH2O+yCO2↑
(x+y)×8044y
20g5.5g
则:=,解得=1:1;
根据以上计算结果可知该样品组成的化学式为:Cu(OH)2·CuCO3,
故答案为:BC、BD、CD;Cu(OH)2·CuCO3.
23、【答案】(1)4NH3+5O24NO+6H2O;
(2)①p2>p1;
②变小;
(3)①A;
②2N2O4+O2+2H2O=4HNO3;
(4)NH3;根据反应8NO+7H2O3NH4NO3+2HNO3,电解生成的HNO3多,所以需充入NH3.
【解析】解:本题考查化学平衡的影响因素;原电池和电解池的工作原理.
(1)在催化剂、加热条件下,氨气被氧化生成NO和水,反应方程式为4NH3+5O24NO+6H2O,故答案为:4NH3+5O24NO+6H2O;
(2)①相同温度下,增大压强,平衡向正反应方向移动,则NO的转化率增大,根据图象知,相同温度下,p2的转化率大于p1,所以p2>p1,故答案为:p2>p1;
②根据图象知,相同压强下,升高温度,NO转化率减小,说明正反应是放热反应,升高温度平衡向逆反应方向移动,则化学平衡常数减小,故答案为:变小;
(3)①降低温度,将NO2(g)转化为N2O4(l)说明反应2NO2(g)N2O4(l)为放热反应,所以在图象中该反应的反应物的总能量比生成物的总能量高,同种物质气态变液态会放出热量,即液态时能量比气态时能量低,则N2O4(l)具有的能量比N2O4(g)具有的能量低,图象A符合,故A正确;
故答案为:A;
②N2O4与O2、H2O化合生成硝酸,其反应的化学方程式为:2N2O4+O2+2H2O=4HNO3,故答案为:2N2O4+O2+2H2O=4HNO3;
(4)电解NO制备NH4NO3,阳极反应为NO﹣3e﹣+2H2O=NO3﹣+4H+,阴极反应为:NO+5e﹣+6H+=NH4++H2O,从两极反应可看出,要使得失电子守恒,阳极产生的NO3﹣的物质的量大于阴极产生的NH4+的物质的量,总反应方程式为:8NO+7H2O3NH4NO3+2HNO3,因此若要使电解产物全部转化为NH4NO3,需补充NH3;
故答案为:NH3;根据反应8NO+7H2O3NH4NO3+2HNO3,电解生成的HNO3多,所以需充入NH3.
24、【答案】(1)b;
(2)蒸发浓缩;冷却结晶;
(3)2Fe(OH)3+3C1O﹣+4OH﹣=2FeO42﹣+3C1﹣+5H2O;2FeO42ˉ+6e-+5H2O=Fe2O3+10OH-;
(4)3.3≤pH<4;
(5)4.4.
【解析】解:本题考查制备实验方案的设计.孔雀石的主要成分为Cu2(OH)2CO3,还含少量FeCO3、Si的化合物,加入稀硫酸反应后生成二氧化碳气体,过滤得到二氧化硅固体,得到滤液1为硫酸铜、硫酸亚铁溶液,“除杂”时先通入足量过氧化氢将Fe2+氧化成Fe3+,得到溶液2为硫酸铜、硫酸铁溶液,再加入CuO固体调节溶液pH,沉淀铁离子生成氢氧化铁沉淀;过滤得到滤液为硫酸铜溶液,滤液3为硫酸铜溶液,通过蒸发浓缩,冷却结晶,过滤洗涤得到硫酸铜晶体;
(1)步骤Ⅱ中加入试剂①的目的是氧化亚铁离子为铁离子,便于沉淀除去,所加试剂能和亚铁离子反应且不能引入新的杂质,
a.KMnO4溶液加入后,能氧化亚铁离子,但会引入钾离子、锰离子,故a不符合;
b.加入H2O2会氧化亚铁离子为铁离子,过氧化氢被还原为水,不引入杂质,故b符合;
c.Fe粉不能氧化亚铁离子,故c不符合;
d.加入KSCN溶液结合铁离子形成络合物,不能氧化亚铁离子,亚铁离子的存在会干扰硫酸铜晶体的析出,故d不符合;
故答案为:b;
(2)操作Ⅳ是溶液中得到溶质的方法是蒸发浓缩、冷却结晶、过滤洗涤;
故答案为:蒸发浓缩;冷却结晶;
(3)NaClO与Fe(OH)3在强碱性条件下反应制得K2FeO4,Fe元素的化合价升高,则Cl元素的化合价降低,由电子、电荷守恒可知离子反应为2Fe(OH)3+3C1O﹣+4OH﹣=2FeO42﹣+3C1﹣+5H2O,在碱性锌电池中,锌做负极发生氧化反应,K2FeO4在正极发生还原反应生成氧化铁,正极的电极反应式为2FeO42ˉ+6e-+5H2O=Fe2O3+10OH-,
故答案为:2Fe(OH)3+3C1O﹣+4OH﹣=2FeO42﹣+3C1﹣+5H2O;2FeO42ˉ+6e-+5H2O=Fe2O3+10OH-;
(4)Cu(OH)2的溶度积Ksp=3.0×10﹣20,溶液中CuSO4的浓度为3.0mol·L﹣1,c(Cu2+)=3.0mol·L﹣1;依据溶度积常数c(Cu2+)×c2(OH﹣)=3.0×10﹣20;c2(OH﹣)==10﹣20;得到c(OH﹣)=10﹣10mol/L,依据水溶液中的离子积c(H+)×c(OH﹣)=10﹣14;求的c(H+)=10﹣4mol/L,溶液pH=4,则Cu(OH)2开始沉淀时溶液的pH为4;残留在溶液中的离子浓度小于1×10﹣5mol·L﹣1时就认为沉淀完全,Fe(OH)3的溶度积Ksp=8.0×10﹣38,c(Fe3+)×c3(OH﹣)=8.0×10﹣38;c3(OH﹣)==8.0×10﹣33;求得c(OH﹣)=2×10﹣11mol/L;水溶液中的离子积c(H+)×c(OH﹣)=10﹣14;c(H+)=5×10﹣4mol/L,则pH=3.3;所以要除去Fe3+而不损失Cu2+溶液的pH范围是3.3≤pH<4,
故答案为:3.3≤pH<4;
(5)称取2.4g硫酸铜晶体,加热至质量不再改变时,称量粉末的质量为1.6g为硫酸铜质量,n(CuSO4)物质的量==0.01mol,受热质量减少2.4g﹣1.6g=0.8g,水的物质的量==0.044mol;
CuSO4·xH2OCuSO4+xH2O
1x
0.01mol0.044mol
x=4.4
故答案为:4.4.
25、【答案】(1)Cu2S
(2)Cu2O和Cu2S
(3)形成酸雨 ;硫酸,硫酸铵
(4)电解池中,粗铜作阳极,纯铜作阴极,电解质为硫酸铜溶液。阳极上发生氧化反应,Cu失去电子,使Cu单质变为Cu2+进入溶液中,Cu-2e-=Cu2+;阴极上发生还原反应,Cu2+得到电子在阴极上析出Cu单质,Cu2++2e-=Cu,从而达到精制Cu的目的
【解析】解:(2)Cu2O,Cu2S的Cu由+1价被还原为0价,作氧化剂;Cu2S的S由-2价被氧化为+4价,作还原剂。
(3)处理SO2尾气一般为循环制备硫酸,或用氨水吸收,最后可得到(NH4)2SO4等化学品。
1、铁、铜混合粉末18.0g加入到100mL5.0mol/LFeCl3溶液中,剩余固体质量为3.2g。下列说法正确的是()
A.剩余固体是铁、铜混合物
B.原固体混合物中铜的质量是9.6g
C.反应后溶液中n(Fe3+)=0.10mol
D.反应后溶液中n(Fe2+)+n(Cu2+)=0.5mol
2、已知A、B为单质,C为化合物:A+BCA+B.能实现上述转化关系的是( )
①若C溶于水后得到强碱溶液,则A可能是Na
②若C的溶液遇Na2CO3,放出CO2气体,则A可能是H2
③若C的溶液中滴加KSCN溶液显红色,则B可能为Fe
④若C的溶液中滴加NaOH溶液有蓝色沉淀生成,则B可能为Cu.
A.①② B.②④ C.①③ D.③④
3、氯化亚铜(CuCl)是白色粉末,微溶于水,酸性条件下不稳定,易生成金属Cu和Cu2+,广泛应用于化工和印染等行业。某研究性习小组拟热分解CuC12?2H2O制备CuCl,并进行相关探究。下列说法正确的是()
A.途径1中产生的Cl2可以回收循环利用,也可以通入饱和CaCl2溶液中除去
B.途径2中200℃时反应的化方程式为:Cu2(OH)2Cl22CuO+2HCl↑
C.X气体可以是N2,目的是做保护气,抑制CuCl2?2H2O加热过程可能的水解
D.CuCl与稀硫酸反应的离子方程式为:2CuCl+4H++SO42—=2Cu2++2Cl—+SO2↑+2H2O
4、下列实验操作能到达目的的是
A.制取Mg:可将足量的金属钠投入MgCl2溶液中充分反应后过滤
B.除去CO2中的HCl:将混合气体通过足量的Na2CO3溶液
C.除去CuCl2溶液中的FeCl3杂质:先加入足量的浓氨水,过滤,再向滤液中加入过量的盐酸
D.配制氯化铁溶液时,将氯化铁固体溶解在较浓的盐酸中再加水稀释
5、X、Y、、W四种物质在一定条件下具有如下图所示的转化关系,下列判断错误的是
A.若图中反应均为非氧化还原反应,当W为一元强碱时,则可能是NaAlO2
B.若图中反应均为氧化还原反应,当W为非金属单质时,则可能是CO2
C.若图中反应均为非氧化还原反应,当W为一元强酸时则X可能是NH3
D.若图中反应均为氧化还原反应,当W为金属单质时,则可能是FeCl2
6、化与生产、生活、社会密切相关,下列有关说法中正确的是
A.明矾能用于自来水的杀菌消毒
B.浓硫酸在常温下能用铝制容器运输
C.化药品着火,都可以用水或泡沫灭火器灭火
D.PM2.5是指大气中直径接近2.5×10-6m的颗粒物,其分散在空气中形成胶体
7、甲、乙、丙、丁、戊五种物质是中化常见的物质,其中甲、乙均为单质,它们的转化关系如图所示(某些条件和部分产物已略去)。下列说法正确的是().
A.若甲可以与NaOH溶液反应放出H2,则丙一定是两性氧化物
B.若甲为短周期中最活泼的金属,且戊为碱,则丙生成戊一定是氧化还原反应
C.若丙、丁混合产生大量白烟,则乙可能会使高锰酸钾溶液褪色
D.若甲、丙、戊都含有同一种元素,则三种物质中,该元素的化合价由低到高的顺序可能为甲<丙<戊
8、下列说法不正确的是
A.纯碱可用于去除物品表面的油污B.二氧化碳可用作镁燃烧的灭火剂
C.植物秸秆可用于制造酒精D.氢氧化铁胶体可用作净水剂
9、某同通过如下流程制备氧化亚铜:
已知CuCl难溶于水和稀硫酸:Cu2O+2H+==Cu2++Cu+H2O
下列说法不正确的是
A.步骤②SO2可用Na2SO3替换
B.步骤③中为防止CuCl被氧化,可用SO2水溶液洗涤
C.步骤④发生反应的离子方程式为2CuCl+2OH-=Cu2O+2Cl-+H2O
D.如果Cu2O试样中混有CuCl和CuO杂质,用足量稀硫酸与Cu2O试样充分反应,根据反应前、后固体质量可计算试样纯度
10、下列有关说法正确的是()
①二氧化硅可与NaOH溶液反应,因此可用NaOH溶液雕刻玻璃;
②明矾溶于水可水解生成Al(OH)3胶体,因此可以用明矾对自来水进行杀菌消毒;
③可用蒸馏法、电渗析法、离子交换法等对海水进行淡化;
④从海带中提取碘只需用到蒸馏水、H2O2溶液和四氯化碳三种试剂;
⑤地沟油可用来制肥皂、提取甘油或者生产生物柴油;
⑥石英玻璃、Na2O·CaO·6SiO2、淀粉、氨水的物质类别依次为纯净物、氧化物、混合物、弱电解质。
A.③⑤⑥B.①④⑤C.除②外都正确D.③⑤
11、下图所示为“双色双喷泉”实验装置,图中烧瓶内分别充满氨气和氯化氢,烧杯内盛装滴有石蕊试液的蒸馏水。下列说法错误的是
A.在实验室中,可用浓氨水和生石灰制备氨气,用浓盐酸和浓硫酸制备氯化氢
B.在实验室中制备干燥的氨气和氯化氢时,可选用相同的干燥剂
C.实验中同时打开止水夹a、c、d,即可分别形成蓝色和红色喷泉
D.喷泉结束后,将烧瓶内溶液混合后呈紫色,蒸干可得氯化铵固体
12、
下列物质的溶液在蒸发皿中加热蒸干并灼烧,可以得到该物质的是()。
A.FeSO4B.MgSO4C.AlCl3D.NH4Cl
13、
某混合物X由Al2O3、Fe2O3、Cu、SiO2中的一种或几种物质组成。某课外兴趣小组对X进行如下实验探究:()。
下列说法正确的是()
A.12.8g固体可能为Fe2O3B.混合物X的成分为Al2O3、Fe2O3、Cu、SiO2
C.Fe2O3、Cu的物质的量之比为1:1D.m>24.8
14、下列有关金属的说法错误
A.氧化膜使得性质活波的金属铝成为一种应用广泛的金属材料
B.钛被称为继铁、铝之后的第三金属,也有人说“21世纪将是钛的世纪”
C.在合金中加入适量稀土金属,能大大改善合金的性能。因此,稀土元素又被称为冶金工业的维生素
D.出土的古代铜制品往往覆盖着一层铜绿,主要成分是CuCO3
15、烟气脱硫能有效减少二氧化硫的排放,实验室用粉煤灰(主要含Al2O3、SiO2等)制备碱式硫酸铝[Al2(SO4)x(OH)6﹣2x溶液,并用于烟气脱硫研究。
下列说法错误的是
A.滤渣Ⅰ的主要成分为SiO2
B.加CaCO3调节溶液的pH至3.6,其目的是中和溶液中的酸,并使Al2(SO4)3转化为Al2(SO4)x(OH)6﹣2x
C.调节pH时若溶液的pH偏高,将会导致溶液中铝元素的含量降低,相应的离子方程式如下:3CaCO3+2Al3++3H2O=2Al(OH)3+3Ca2++3CO2↑
D.上述流程中经完全热分解放出的SO2量总是小于吸收的SO2的量,其主要原因是溶液中的部分SO32-被氧化成SO42-
16、
某小组为探究草酸亚铁(FeC2O4)的热分解产物,按下面所示装置进行实验。
以下说法错误的是()
A.实验中观察到装置B、F中石灰水变浑浊,E中固体变为红色,则证明分解产物中有CO2和CO气体
B.反应结束后,取A中固体溶于稀硫酸,向其中滴加1~2滴KSCN溶液,溶液无颜色变化,证明分解产物中不含Fe2O3
C.装置C的作用是除去混合气中的CO2
D.反应结束后,应熄灭A、E处酒精灯后,持续通入N2直至温度恢复至室温
17、孔雀石主要含Cu2(OH)2CO3,还含少量Fe、Si的化合物,实验室以孔雀石为原料制备CuSO4·5H2O及CaCO3,步骤如下:
请回答下列问题:
(1)溶液A的金属离子有Cu2+、Fe2+、Fe3+.从下列所给试剂中选择:实验步骤中试剂①为,检验溶液A中Fe2+的最佳试剂为(均填代号).
a.KMnO4b.(NH4)2Sc.H2O2d.KSCN
(2)由溶液C获得CuSO4·5H2O,需要经过蒸发浓缩,,过滤等操作.除烧杯、漏斗外,过滤操作还用到另一玻璃仪器,该仪器的名称是.
(3)制备CaCO3时,应向CaCl2溶液中先通入(或先加入)(填名称).
(4)欲测定溶液A中Fe2+的浓度,需要用容量瓶配制某标准溶液,定容时视线俯视刻度线,则测定的Fe2+的浓度.(偏大、偏小或无误差)
18、铜在生活中有广泛的应用。CuCl2和CuCl是两种常见的盐,广泛应用于工业生产.
I.CuCl2固体遇水易水解。实验室用如图所示的实验仪器及药品来制备纯净、干燥的氯气,并与粗铜(含杂质铁)反应制备氯化铜(铁架台、铁夹及酒精灯省略)。
(1)写出装置A中,发生反应的化学反应方程式:_______________________________,装置C的作用是_______________________________。
(2)完成上述实验,按气流方向连接各仪器接口的顺序是a→_________________________。(每种仪器限使用一次)
(3)上述D装置的作用是____________________。
(4)实验完毕,取试管中的固体用盐酸溶解后,欲提纯氯化铜(原粗铜含杂质铁)可加入_________,并过滤。
A.CuB.CuCO3C.CuOD.NaOH
Ⅱ.CuCl是应用广泛的有机合成催化剂,可采取不同方法制取。CuCl晶体呈白色,露置于潮湿空气中易被氧化。
方法一:向上述制得的氯化铜溶液中通入SO2,加热一段时间即可制得CuCl,写出该反应的离子方程式:_______________________________。
方法二 铜粉还原CuSO4溶液
已知:CuCl难溶于水和乙醇,在水溶液中存在平衡:CuCl(白色)+2Cl-[CuCl3]2-(无色溶液)。
(1)①中,“加热”温度不宜过高和过低,目的是_______________,当观察到______________________________________________________________________现象,即表明反应已经完全。
(2)②中,加入大量水的作用是______________。(从平衡角度解释)
(3)溶液中氯离子浓度达到一定量时,生成CuCl会部分溶解生成CuCl2-在一定温度下建立两个平衡: CuCl(s)Cu+(aq)+Cl-(aq) Ksp=1.4x10-6 ; CuCl(s)+Cl-(aq)CuCl2-(aq) K=0.35。
分析[Cu+]、[CuCl2-]和Ksp,K的数学关系,在图中画出「Cu+]、[CuCl2-]的函数关系曲线(要求至少标出曲线上一个坐标点)。
19、某小组利用如下装置制备Cu(NH3)xSO4·H2O(溶于水呈深蓝色).并测量x值。
【Cu(NH3)xSO4·H2O制备】见图1
(1)A中发生的化学反应方程式为_____________________________。
(2)B中观察到的现象是_______________________;C中CCl4的作用是______________。
(3)欲从Cu(NH3)xSO4溶液中析出Cu(NH3)xSO4·H2O晶体,可加入试剂_______________。
【x值的测量】见图2
步骤一:检查装置气密性,称取0.4690g晶体[M=(178+17x)g/mol]于锥形瓶a中;
步骤二:通过分液漏斗向锥形瓶a中滴加l0%NaOH溶液;
步骤三:用0.5000mol/L的NaOH标液滴定b中剩余HCI,消耗标液16.00mL。
(4)步骤二的反应可理解为Cu(NH3)xSO4与NaOH在溶液中反应,其离子方程式为______。
【x值的计算与论证】
(5)计算:x=__________。
该学习小组针对上述实验步骤,提出测量值(x)比理论值偏小的原因如下:
假设1:步骤一中用于称量的天平砝码腐蚀缺损;
假设2:步骤二中_______________________________________________(任写两点);
假设3:步骤三中测定结束读数时,体积读数偏小。该假设_____(填“成立”或“不成立”)。
(6)针对假设l,你对实验的处理意见是________________。
20、某研究性学习小组同学将一定浓度的NaHCO3溶液加入到CuSO4溶液中,发现生成了沉淀.他们对沉淀的成分进行了如下探究,请填写相关内容:
提出假设
假设1:沉淀是CuCO3;
假设2: ;
假设3:沉淀是CuCO3和Cu(OH)2的混合物.
验证假设
(1)如果假设1成立,则反应的离子方程式为 .
(2)为了证明以上哪种假设成立,该小组同学利用下图所示装置对CuCO3的质量分数进行测定:
①实验过程中有以下操作步骤:(上图从左到右分别是K1,K2,K3,K4)
a.关闭K1、K3,打开K2、K4,充分反应
b.打开K1、K4,关闭K2、K3,通入过量空气
c.打开K1、K3,关闭K2、K4,通入过量空气
正确顺序是(填选项序号) .
②若沉淀样品的质量为10.0g,装置D的质量增加了2.2g,则沉淀中CuCO3的质量分数为 .
③由以上实验可知,假设 成立.
21、信息时代产生的大量电子垃圾对环境构成了极大的威胁.某“变废为宝”学生探究小组将一批废弃的线路板简单处理后,得到含70%Cu、25%Al、4%Fe及少量Au、Pt等金属的混合物,并设计出如图1制备硫酸铜和硫酸铝晶体的路线:
请回答下列问题:
(1)第①步Cu与酸反应的离子方程式为 。
得到滤渣1的主要成分为 。
(2)第②步加H2O2的作用是 ,使用H2O2的优点是 ;调溶液pH的目的是使 生成沉淀。
(3)用第③步所得CuSO4·5H2O制备无水CuSO4的方法是 。
(4)由滤渣2制取Al2(SO4)3·18H2O,探究小组设计了三种方案:
上述三种方案中, 方案不可行,原因是 ;从原子利用率角度考虑, 方案更合理.
(5)探究小组用滴定法测定CuSO4·5H2O(Mr=250)含量.取ag试样配成100mL溶液,每次取20.00mL,消除干扰离子后,用cmol·L﹣1EDTA(H2Y2﹣)标准溶液滴定至终点,平均消耗EDTA溶液bmL.滴定反应如下:Cu2++H2Y2﹣=CuY2﹣+2H+
写出计算CuSO4·5H2O质量分数的表达式ω= ;下列操作会导致CuSO4·5H2O含量的测定结果偏高的是 。
a.未干燥锥形瓶
b.滴定终点时滴定管尖嘴中产生气泡
c.未除净可与EDTA反应的干扰离子.
22、铜是与人类关系非常密切的常见金属.
Ⅰ.已知常温下,在溶液中Cu2+稳定,Cu+易在酸性条件下发生反应:2Cu+=Cu2++Cu.
(1)CuH中H元素化合价为 .
(2)目前制备纳米级Cu2O的一种方法:在氢氧化铜悬浊液中滴入N2H4·H2O水溶液,充分反应后即可得到Cu2O,同时产生无色无味的气体.上述制备过程中总反应的化学方程式为 .
(3)一定条件下,在CuSO4中加入NH4H反应生成氢化亚铜(CuH).将CuH溶解在足量稀硫酸中,当产生6.72LH2(标准状况下)时,参加反应的硫酸的物质的量为 .
Ⅱ.孔雀石呈绿色,是一种名贵的宝石.其主要成分是xCu(OH)2·yCuCO3.某兴趣小组为探究孔雀石组成,利用下图所示的装置(夹持仪器省略)进行实验:
步骤1:检查装置的气密性,将研细的样品置于硬质玻璃管中.
步骤2:称量相关装置的质量,打开活塞K,鼓入空气,一段时间后关闭.
步骤3:加热装置B直至装置C中无气泡产生.
步骤4: .
步骤5:冷却至室温,称量相关装置的质量.
(1)请补充步骤4操作内容: .
(2)若无装置E,则实验测定的x/y的值将 (选填“偏大”、“偏小”或“无影响”).
(3)某同学在实验过程中采集了如下数据:
A.反应前硬质玻璃管与样品的质量163.8g
B.反应后硬质玻璃管中残留固体质量20g
C.装置C实验后增重2.25g
D.装置D实验后增重5.5g
为测定x/y的值,你认为可以选用上述所采集数据中的 (写出所有组合的字母代号)任一组即可进行计算,并根据你的计算结果,写出孔雀石组成的化学式 .
23、NH3经一系列反应可以得到HNO3和NH4NO3,如图1所示.
(1)Ⅰ中,NH3和O2在催化剂作用下反应,其化学方程式是 .
(2)Ⅱ中,2NO(g)+O2(g)2NO2(g).在其他条件相同时,分别测得NO的平衡转化率在不同压强(p1、p2)下温度变化的曲线(如图2).
①比较p1、p2的大小关系 .
②随温度升高,该反应平衡常数变化的趋势是 .
(3)Ⅲ中,将NO2(g)转化成N2O4(l),再制备浓硝酸.
①已知:2NO2(g)N2O4(g)△H1,2NO2(g)N2O4(l)△H2
图3中能量变化示意图中,正确的是(选填字母) 。
②N2O4与O2、H2O化合的化学方程式 。
(4)IV中,电解NO制备NH4NO3,其工作原理如图4所示,为使电解产物全部转化为NH4NO3,需补充物质A,A是 ,说明理由: 。
24、孔雀石主要成分是Cu2(OH)2CO3,还含少量FeCO3及Si的化合物,实验室以孔雀石为原料制备硫酸铜晶体的步骤如图:
(1)步骤Ⅱ中试剂①是 (填代号).
a.KMnO4 b.H2O2c.Fe粉d.KSCN
(2)步骤Ⅳ获得硫酸铜晶体,需要经过 、 、过滤等操作.
(3)高铁酸钾(K2FeO4)具有高效的消毒作用,为一种新型非氯高效消毒剂,它可以通过Fe(OH)3与NaCIO和NaOH的混合液制备,写出此离子方程式: .在碱性锌电池中,用高铁酸钾作为正极材料,电池反应为:2K2FeO4+3Zn═Fe2O3+ZnO+2K2ZnO2 该电池正极发生的反应的电极反应式为: .
(4)步骤Ⅲ加入CuO目的是调节溶液的pH.查阅有关资料得到如下数据,常温下Fe(OH)3的溶度积常数Ksp=8.0×10﹣38,Cu(OH)2的溶度积常数Ksp=3.0×10﹣20,通常认为残留在溶液中的离子浓度小于1×10﹣5mol·L﹣1时就认为沉淀完全.设溶液2中Cu2+的浓度为3.0mol·L﹣1.步骤Ⅲ加入CuO目的是调节溶液的pH,根据以上数据计算应调节溶液的pH范围是 .(已知lg5=0.7)
(5)测定硫酸铜晶体(CuSO4·xH2O)中结晶水的x值:称取2.4g硫酸铜晶体,加热至质量不再改变时,称量粉末的质量为1.6g.则计算得x= (计算结果精确到0.1).
25、铜在自然界存在于多种矿石中,如:
请回答下列问题:
(1)上表所列铜化合物中,铜的质量百分含量最高的是________________________。
(2)工业上以黄铜矿为原料,采用火法熔炼工艺生产铜。该工艺的中间过程会发生反应:2Cu2O+Cu2S6Cu+SO2↑,反应的氧化剂是_____________________________________。
(3)SO2尾气直接排放到大气中造成环境污染的后果是________________________________________________________________________;处理该尾气可得到有价值的化学品,写出其中1种酸和1种盐的名称:_________________。
(4)黄铜矿熔炼后得到的粗铜含少量Fe,Ag,Au等金属杂质,需进一步采用电解法精制。请简述粗铜电解得到精铜的原理:________________________________________________________________________________________________________________________________。
参考答案
1、【答案】B
【解析】解:本题考查铁及其化合物、化学计算的相关知识。氯化铁的物质的量是0.5mol,若只发生Cu+2Fe3+=Cu2++2Fe2+需要铜的质量为16g,若只发生Fe+2Fe3+=3Fe2+,需要铁的质量为14g。因为溶解的金属质量是18-3.2=14.8,说明两种金属都参与反应,Fe3+完全反应,剩余的金属是铜,故A、C错误;设反应的铜的物质的量是n1,反应的铁是n2,有64n1+56n2=14.8g和2n1+2n2=0.5mol,解得:n1=0.1mol,n2=0.15mol,则原来含有的铜的质量是:0.1mol×64g/mol+3.2g=9.6g,B正确;溶液中的n(Fe2+)+n(Cu2+)=0.25mol+0.5mol=0.75mol,D错误。
2、【答案】B
【解析】解:本题考查无机物的推断.
从转化关系可知,电解电解质溶液时,是电解电解质本身,
因此C可以为不活泼金属的无氧酸盐或无氧酸.
①若A为钠,则B为氧气,则C为过氧化钠,C的水溶液为氢氧化钠,电解氢氧化钠得到氢气和氧气,不符合转化关系,故①错误;
②若C的溶液遇Na2CO3,放出CO2气体,则C可以为HCl、HBr、HI等,电解这些酸的水溶液实际上是电解本身,在阴极得到氢气,故A可能是H2,
B可能为卤素单质,故②符号上述转化关系,故②正确;
③若C的溶液中滴加KSCN溶液显红色,则C中含铁离子,电解铁盐不会得到铁单质,故③错误;
④由C的溶液中滴加NaOH溶液有蓝色沉淀生成,则C为铜盐,C可以为卤化铜,如氯化铜、溴化铜等,电解他们的水溶液都会得到铜和卤素单质,故B可以为铜,故④正确.
故选B.
3、【答案】B
【解析】
【分析】
Cl2在饱和CaCl2溶液中溶解度很小,不能被吸收;Cu2(OH)2Cl2加热到200℃生成CuO,结合原子守恒书写方程式;X气体是用于抑制CuCl2水解;CuCl酸性条件下不稳定,易生成金属Cu和Cu2+。
【详解】
途径1中产生的Cl2可以转化为HCl,回收循环利用,Cl2在饱和CaCl2溶液中溶解度很小,不能被吸收除去,故A错误;Cu2(OH)2Cl2加热到200℃生成CuO,由原子守恒可知,还生成HCl,则化方程式为:Cu2(OH)2Cl22CuO+2HCl,故B正确;CuCl2水解生成氢氧化铜和HCl,X气体是用于抑制CuCl2水解,则X为HCl,不是氮气,故C错误;CuCl酸性条件下不稳定,易生成金属Cu和Cu2+,故D错误。
4、【答案】D
【解析】
【详解】
5、【答案】C
【解析】
A,若图中反应均为非氧化还原反应,W为一元强碱如W为NaOH,X可能为Al3+(或H2SO3等),Y可能为Al(OH)3(或NaHSO3等),可能为NaAlO2(或Na2SO3等),A项正确;B,若图中反应均为氧化还原反应,W为非金属单质如W为O2,X可能为C(或H2S等),Y可能为CO(或S等),可能为CO2(或SO2等),B项正确;C,若图中反应均为非氧化还原反应,W为一元强酸,若X为NH3,NH3与一元强酸反应的生成物不能与一元强酸反应,不满足图示转化关系,C项错误;D,若图中反应均为氧化还原反应,W为金属单质如W为Fe,X可能为Cl2(或Br2等),Y可能为FeCl3(或FeBr3等),可能为FeCl2(或FeBr2等),D项正确;答案选C。
6、【答案】B
【解析】
7、【答案】D
【解析】
【详解】
【点睛】
本题考查无机物的推断,熟悉物质的性质及转化关系图中的反应是解答本题的关键。本题的难点为D,符合甲、丙、戊中同种元素的化合价升高为非金属元素或变价金属元素。
8、【答案】B
【解析】
【详解】
A项,纯碱水溶液呈碱性,油脂在碱溶液中水解生成溶于水的物质,可用于去除物品表面的油污,故A项正确;
B项,镁可以与二氧化碳发生反应,二氧化碳不能作为镁的灭火剂,故B项错误;
C项,纤维素能够水解变成葡萄糖,葡萄糖在某些酶的作用下可以转化为乙醇,故C项正确;
D项,氢氧化铁的胶体具有吸附性,能够吸附水中固体杂质颗粒,可以作为净水剂,故D项正确。
综上所述,本题的答案选项为B项。
9、【答案】D_X_X_
【解析】
【分析】
碱式碳酸铜溶于过量的稀盐酸,得到CuCl2溶液,向此溶液中通入SO2,利用SO2的还原性将Cu2+还原生成CuCl白色沉淀,将过滤后的CuCl与NaOH溶液混合加热得砖红色沉淀Cu2O,据此解答。
【详解】
10、【答案】D
【解析】
11、【答案】D
【解析】
12、【答案】B
【解析】
【分析】
在蒸发皿中加热蒸干并灼烧下列物质的溶液可以得到该物质的固体,说明该溶质性质较稳定,蒸干、灼烧过程中不发生分解、不发生水解,据此分析解答。
【详解】
A.硫酸亚铁在蒸干过程中发生水解,生成的氢氧化亚铁被氧化生成氢氧化铁和硫酸,但硫酸没有挥发性,所以蒸干、灼烧时得到硫酸铁,A错误;
B.硫酸镁在溶液在加热时水解得到硫酸与氢氧化镁,但氢氧化镁难溶,硫酸是难挥发性酸,最后得到的固体为MgSO4,B正确;
C.氯化铝水解生成氢氧化铝和盐酸,加热蒸干并灼烧后,氯化氢挥发得到氢氧化铝,灼烧后得到氧化铝固体,C错误;
D.氯化铵加热蒸干并灼烧后无固体物质,全部脱离体系,D错误;
答案选B。
13、【答案】D
【解析】
【详解】
A.因为盐酸是足量的,则12.8g固体不可能为Fe2O3,故A错误;B.混合物X中Al2O3不一定含有,故B错误;C.盐酸是足量的,所以Fe2O3会完全反应,但是铜不一定会完全反应,但当加入过量氢氧化钠溶液时,SiO2和Al2O3会完全反应,所以剩余的固体只能是铜,根据反应Fe2O3+6HCl=2FeCl3+3H2O,2FeCl3+Cu=CuCl2+2FeCl2,得到关系式:Fe2O3∽Cu,因为铜有剩余,则Fe2O3、Cu的物质的量之比小于1:1,故C错误;D.固体X中一部分Fe2O3和Cu溶于盐酸后剩余24.8g固体,则m>24.8,故D正确;答案选D。
14、【答案】D
【解析】
【分析】
【详解】
A、氧化膜保护内部的铝不被氧化,氧化膜使得性质活波的金属铝成为一种应用广泛的金属材料,故A正确;……
B、钛被称为继铁、铝之后的第三金属,在工业上有广泛的应用,也有人说“21世纪将是钛的世纪”,可见其重要,故B正确;
C、在合金中加入适量稀土金属,能大大改善合金的性能。因此,稀土元素又被称为冶金工业的维生素,故C正确;
D、铜绿主要成分是Cu2(OH)2CO3,故D错误;
故选D。
15、【答案】C
【解析】
【详解】
正确;C.若溶液的pH偏高,溶液中的Al3+和OH-离子反应生成Al(OH)3,所以将会导致溶液中铝元素的含量降低,反应方程式为3CaCO3+2Al3++3SO42-+3H2O═2Al(OH)3+3CaSO4+3CO2↑,故C错误;D.二氧化硫被吸收后生成SO32-,SO32-不稳定,易被氧化生成SO42-,所以流程中经完全热分解放出的SO2量总是小于吸收的SO2的量,故D正确;故选C。
16、【答案】B
【解析】
【详解】
A.B中澄清石灰水变浑浊证明分解产物中一定含有CO2,E中固体变红、F中澄清石灰水变浑浊证明分解产物中有还原性气体CO,故A正确;B.由于反应中生成了一氧化碳,可能将部分铁的氧化物还原成了铁,反应结束后,用稀硫酸溶解A中固体,铁将Fe2O3溶解生成的铁离子还原,故再向其中滴加KSCN溶液,溶液无颜色变化,因此不能证明分解产物中不含Fe2O3,故B错误;C.E和F是检验生成物是否含有一氧化碳,二氧化碳会干扰检验,因此需要装置C除去混合气中的CO2,故C正确;D.反应结束后,为了防止倒吸,应熄灭A、E处酒精灯后,持续通入N2直至温度恢复至室温,故D正确;故选B。
17、【答案】(1)c;a;
(2)冷却结晶;玻璃棒;
(3)氨气;
(4)偏小.
【解析】解:本题考查常见金属的单质及其化合物的应用,物质的制取和提纯等实验操作.
(1)本实验要除去Fe2+、Fe3+等离子,先加入合适的氧化剂时不能引入新的杂质,可加入H2O2,发生的反应为:2H2O2+2Fe2++2H+═2Fe3++4H2O,故选c,因Fe2+使高锰酸钾溶液褪色,所以可以用KMnO4检验Fe2+,故选a,
故答案为:c;a;
(2)从溶液中要析出晶体,采用冷却结晶法,然后进行过滤等操作,过滤用到的仪器有烧杯、玻璃棒、漏斗、滤纸等仪器,
故答案为:冷却结晶;玻璃棒;
(3)CaCl2溶液不能与CO2反应,加入碱能反应,但又不能引入杂质,应通入NH3,实验室收集氨气时要注意防止倒吸,因为氨气极易溶于水,吸收时导管不能插入到液面以下,可用倒置的漏斗,
故答案为:氨气;
(4)欲测定溶液A中Fe2+的浓度,需要用容量瓶配制某标准溶液,定容时视线俯视刻度线,则配制的标准液浓度偏大,用来滴定含有Fe2+的溶液,消耗的标准液的体积偏小,所以计算得的Fe2+的浓度偏小,
故答案为:偏小.
18、【答案】Ⅰ.(1)2KMnO4+16HCl=5Cl2↑+2KCl+8H2O+2MnCl2;除去氯气中混有的HCl
(2)dejh(bc)gf
(3)吸收氯气防止尾气污染;防止空气中的水蒸气进入装置,使CuCl2水解
(4)BC
Ⅱ.2Cu2++2Cl-+SO2+2H2O2CuCl↓+4H++SO42-
(1)温度不能过低,防止反应速率慢;不能过高,过高HCl挥发;溶液由蓝色变为无色
(2)稀释促进平衡CuCl(白色)+2Cl-[CuCl3]2-(无色溶液)逆向移动,生成CuCl;
(3)
【解析】解:I.(1)写出装置A中,发生反应的化学反应方程式为:2KMnO4+16HCl=5Cl2↑+2KCl+8H2O+2MnCl2,装置C装有饱和食盐水,其作用是除去氯气中混有的HCl;
(2)从a出来的气体含有氯化氢和水蒸气,依次通过dejh除去氯化氢和水蒸气,然后与铜反应,最后尾气处理用氢氧化钠,则依次再通过bcgf,所以按照气流方向各仪器接口的连接顺序为a→d→e→j→h→b→c→g→f;
(3)D装置中装有碱石灰,其作用是吸收氯气防止尾气污染;防止空气中的水蒸气进入装置,使CuCl2水解;
(4)实验完毕,取试管中的固体用盐酸溶解后,欲提纯氯化铜(原粗铜含杂质铁)可加入CuO或CuCO3、Cu2(OH)2CO3、Cu(OH)2以消耗氢离子但不引入新的杂质,并过滤。答案选BC。
Ⅱ.向制得的氯化铜溶液中通入SO2,加热一段时间即可制得CuCl,同时生成硫酸,反应的离子方程式为:2Cu2++2Cl-+SO2+2H2O2CuCl↓+4H++SO42-;
(1)温度不能过低,防止反应速率慢;不能过高,过高HCl挥发,故①中“加热”温度不宜过高和过低;当观察到溶液由蓝色变为无色,即表明反应已经完全;
(2)②中,加入大量水的作用是稀释促进平衡CuCl(白色)+2Cl-[CuCl3]2-(无色溶液)逆向移动,生成CuCl;
(3)根据①CuCl(s)Cu+(aq)+Cl-(aq) Ksp=1.4x10-6;②CuCl(s)+Cl-(aq)CuCl2-(aq) K=0.35,①+②得2CuCl(s)Cu+(aq)+[CuCl2]-(aq)K=0.49×10-6,根据方程式可知:c(Cu+)·c([CuCl2]-)=0.49×10-6,两离子浓度成反比,两离子浓度相同时为0.7×10-3mol/L,据此可画出图像为:。
19、【答案】(1)Ca(OH)2+2NH4Cl2NH3↑+CaCl2+2H2O
(2)由蓝色溶液变为蓝色沉淀,随后沉淀溶解变成深蓝色溶液;防止倒吸
(3)无水乙醇
(4)Cu(NH3)x2++2OH-=Cu(OH)2↓+xNH3↑
(5)3.56;加入NaOH溶液不足,没有加热或生成氨气未完全溢出等;不成立
(6)更换砝码完好的托盘天平后,重新进行步骤一到三的全部实验
【解析】解:本题考查物质的制备实验、定量分析,离子方程式的书写,实验数据的处理,实验现象的判断。
(1)A为实验室制取氨气的装置,是利用氯化铵与氢氧化钙固体加热,反应的化学方程式是2NH4Cl+Ca(OH)22NH3↑+CaCl2+2H2O;氨气通入硫酸铜溶液中,开始生成氢氧化铜蓝色沉淀,随着氨气的通入,则氨气与氢氧化铜反应生成四氨合铜离子,后沉淀逐渐溶解,转化为深蓝色溶液;
(2)四氯化碳的密度大于水,因为氨气直接通入水中,会发生倒吸现象,氨气不溶于四氯化碳,通过四氯化碳的缓冲作用,可以防止发生倒吸;
(3)欲从Cu(NH3)xSO4溶液中析出Cu(NH3)xSO4·H2O晶体,可加入试剂无水乙醇,因为乙醇的极性较小,且该晶体在乙醇中的溶解度小于在水中的溶解度,有利于晶体的析出;
(4)Cu(NH3)xSO4与NaOH在溶液中反应,生成硫酸钠、氢氧化铜和氨气,所以反应的离子方程式为Cu(NH3)x2++2OH-=Cu(OH)2↓+xNH3↑;
(5)b中原来HCl的物质的量是0.03L×0.5000mol/L=0.015mol,剩余HCl的物质的量是0.016L×0.5000mol/L=0.008mol,则与氨气反应的HCl的物质的量也是氨气的物质的量是0.015-0.008=0.007mol;则0.4690g/(178+17x)g/mol×x=0.007mol,解得x=3.56;测定结果偏小,可能步骤二加入NaOH溶液不足,没有加热或生成的氨气未完全逸出等;
步骤三中测定结束读数时,体积读数偏小,则说明剩余HCl偏小,则与氨气反应的HCl偏多,则氨气的物质的量偏大,测定结果应偏高,所以不成立;
针对假设l,可更换砝码完好的天平后重新进行步骤一到步骤三全部实验,再进行测定。
20、【答案】沉淀全部是Cu(OH)2;
(1)Cu2++2HCO3﹣═CuCO3↓+H2O+CO2↑;
(2)①cab;
②62%;
③3.
【解析】解:本题考查物质含量的测定及性质实验方案设计.依据假设可知沉淀可逆是碳酸铜或氢氧化铜或二者混合物,假设2沉淀全部为Cu(OH)2,故答案为:沉淀全部是Cu(OH)2;
(1)若假设1正确,若生成碳酸铜说明是铜离子结合碳酸根离子,促进碳酸氢根离子电离,反应的离子方程式为Cu2++2HCO3﹣═CuCO3↓+H2O+CO2↑;
故答案为:Cu2++2HCO3﹣═CuCO3↓+H2O+CO2↑;
①由实验目的及装置可知,开始装置内含有二氧化碳,应向装置内通入除去二氧化碳的空气,排尽装置内的二氧化碳,故应打开K1、K3,关闭K2、K4;然后从分液漏斗中加入硫酸,充分反应;故应关闭K1、K3,打开K2、K4;反应完毕,容器内残留部分二氧化碳,应向装置内通入除去二氧化碳的空气,排出装置内的二氧化碳使反应生成的二氧化碳被装置D完全吸收,故正确的顺序是cab;
故答案为:cab;
②装置D的质量增加的2.2g为反应生成的二氧化碳的质量,二氧化碳的物质的量为==0.05mol,根据碳元素守恒可知n(CuCO3)=n(CO2)=0.05mol,故碳酸铜的质量为0.05mol×124g/mol=6.2g,故沉淀中CuCO3的质量分数为×100%=62%;
故答案为:62%;
③沉淀质量分数假设可知含有氢氧化铜沉淀,所以假设3正确,故答案为:3.
21、【答案】(1)Cu+4H++2NO3﹣Cu2++2NO2↑+2H2O或3Cu+8H++2NO3﹣3Cu2++2NO↑+4H2O;Au、Pt;
(2)将Fe2+氧化为Fe3+;不引入杂质,对环境无污染;Fe3+、Al3+;
(3)加热脱水;
(4)甲;所得产品中含有较多Fe2(SO4)3杂质;乙;
(5);c.
【解析】解:本题考查离子分离的方法,实验设计,试剂选择,中和滴定的简单计算和误差的分析.
(1)稀硫酸、浓硝酸混合酸后加热,Cu、Al、Fe发生反应生成Cu2+、Al3+、Fe2+;所以滤渣1的成分是Pt和Au,滤液1中的离子是Cu2+、Al3+、Fe2+;第①步Cu与酸反应的离子方程式为:Cu+4H++2NO3﹣Cu2++2NO2↑+2H2O或3Cu+8H++2NO3﹣3Cu2++2NO↑+4H2O;Au、Pt;
故答案为:Cu+4H++2NO3﹣Cu2++2NO2↑+2H2O或3Cu+8H++2NO3﹣3Cu2++2NO↑+4H2O;Au、Pt;
(2)第②步加H2O2的作用是将Fe2+氧化为Fe3+;过氧化氢做氧化剂不引入杂质,对环境无污染;调节溶液PH铁离子和铝离子全部沉淀后过滤得到氢氧化铁、氢氧化铝沉淀和滤液硫酸铜,故答案为:将Fe2+氧化为Fe3+;不引入杂质,对环境无污染;Fe3+、Al3+;
(3)第③步由五水硫酸铜制备硫酸铜的方法应是在坩埚中加热脱水;
故答案为:加热脱水;
(4)制备硫酸铝晶体的甲、乙、丙三种方法中,甲方案在滤渣中只加硫酸会生成硫酸铁和硫酸铝,冷却、结晶、过滤得到的硫酸铝晶体中混有大量硫酸铁杂质,方法不可行;乙和丙方法均可行;乙方案先在滤渣中加H2SO4,生成Fe2(SO4)3和Al2(SO4)3,再加Al粉和Fe2(SO4)3生成Al2(SO4)3,蒸发、冷却、结晶、过滤可得硫酸铝晶体;
丙方案先在滤渣中加NaOH和Al(OH)3反应生成NaAlO2,再在滤液中加H2SO4生成Al2(SO4)3,蒸发、冷却、结晶、过滤可得硫酸铝晶体;但从原子利用角度考虑方案乙更合理,因为丙加的NaOH和制备的Al2(SO4)3的原子组成没有关系,造成原子浪费;
故答案为:甲;所得产品中含有较多Fe2(SO4)3杂质;乙;
(5)取ag试样配成100mL溶液,每次取20.00mL,消除干扰离子后,用cmol·L﹣1EDTA(H2Y2﹣)标准溶液滴定至终点,平均消耗EDTA溶液bmL.滴定反应如下:Cu2++H2Y2﹣=CuY2﹣+2H+
铜离子物质的量和标准液物质的量相同=cmol/L×b×10﹣3L=bc×10﹣3mol;依据元素守恒得到:
则20ml溶液中含有的CuSO4·5H2O物质的量为bc×10﹣3mol;100ml溶液中含bc×10﹣3mol×5=5bc×10﹣3mol;
所以CuSO4·5H2O质量分数的表达式=;
a.未干燥锥形瓶对实验结果无影响;
b.滴定终点时滴定管尖嘴中产生气泡说明消耗标准液读数偏小,结果偏低;
c.未除净可与EDTA反应的干扰离子,消耗标准液多,结果偏高;
故答案为:;c.
22、【答案】Ⅰ.(1)-1
(2)4Cu(OH)2+N2H4·H2O═2Cu2O+N2↑+7H2O;
(3)0.15mol;
Ⅱ.(1)打开K1,继续通一段时间空气至装置冷却
(2)偏小;
(3)BC、BD、CD;Cu(OH)2·CuCO3.
【解析】解:本题考查化合价计算、离子方程式书写以及据化学方程式的计算、物质组成的测量方法.
Ⅰ.(2)在新制Cu(OH)2浊液中滴入N2H4·H2O水溶液,产生无色无味的气体,根据化合价变化,铜离子化合价降低被还原,能够被氧化生成无色无味的气体可能为N、O元素,由于氧气具有氧化性,不可能生成氧化亚铜,所以该气体只能是氮气,根据化合价升降法配平,反应的化学方程式为:4Cu(OH)2+N2H4·H2O═2Cu2O+N2↑+7H2O,
故答案为:4Cu(OH)2+N2H4·H2O═2Cu2O+N2↑+7H2O;
(3)CuH与过量稀硫酸反应的离子方程式为2CuH+2H+=Cu+Cu2++H2↑,生成=0.3mol氢气时,参加反应的氢离子物质的量为0.3mol,所以硫酸的物质的量为0.15mol,
故答案为:0.15mol;
Ⅱ.(1)打开K1,继续通一段时间空气至装置冷却。
(2)装置E的作用是防止空气中的二氧化碳和水蒸气进入D装置,D装置是吸收生成的二氧化碳的,C装置是吸收生成的水的,如果没有装置E,会使D装置质量增重偏大,即生成的二氧化碳质量偏大,则的值会偏小,
故答案为:偏小;
(3)碱式碳酸铜分解的化学方程xCu(OH)2·yCuCO3(x+y)CuO+xH2O+yCO2↑要测定x/y的值,可以测定生成的水和二氧化碳的质量,即测定C装置增重的质量和D装置增重的质量,故可选CD,
xCu(OH)2·yCuCO3(x+y)CuO+xH2O+yCO2↑
18x44y
2.25g5.5g
则:=,解得:=1:1;
若测出反应后玻璃管中样品的质量以及装置C增重的质量,即已知方程式中氧化铜和水的质量关系,可求出的值,故可选BC,
xCu(OH)2·yCuCO3(x+y)CuO+xH2O+yCO2↑
(x+y)×8018x
20g2.25g
则:=,解得:=1:1;
同样若已知反应后玻璃管中样品的质量以及装置C增重的质量,即已知方程式中氧化铜和二氧化碳的质量关系,可求出的值.故可选BD,
xCu(OH)2·yCuCO3(x+y)CuO+xH2O+yCO2↑
(x+y)×8044y
20g5.5g
则:=,解得=1:1;
根据以上计算结果可知该样品组成的化学式为:Cu(OH)2·CuCO3,
故答案为:BC、BD、CD;Cu(OH)2·CuCO3.
23、【答案】(1)4NH3+5O24NO+6H2O;
(2)①p2>p1;
②变小;
(3)①A;
②2N2O4+O2+2H2O=4HNO3;
(4)NH3;根据反应8NO+7H2O3NH4NO3+2HNO3,电解生成的HNO3多,所以需充入NH3.
【解析】解:本题考查化学平衡的影响因素;原电池和电解池的工作原理.
(1)在催化剂、加热条件下,氨气被氧化生成NO和水,反应方程式为4NH3+5O24NO+6H2O,故答案为:4NH3+5O24NO+6H2O;
(2)①相同温度下,增大压强,平衡向正反应方向移动,则NO的转化率增大,根据图象知,相同温度下,p2的转化率大于p1,所以p2>p1,故答案为:p2>p1;
②根据图象知,相同压强下,升高温度,NO转化率减小,说明正反应是放热反应,升高温度平衡向逆反应方向移动,则化学平衡常数减小,故答案为:变小;
(3)①降低温度,将NO2(g)转化为N2O4(l)说明反应2NO2(g)N2O4(l)为放热反应,所以在图象中该反应的反应物的总能量比生成物的总能量高,同种物质气态变液态会放出热量,即液态时能量比气态时能量低,则N2O4(l)具有的能量比N2O4(g)具有的能量低,图象A符合,故A正确;
故答案为:A;
②N2O4与O2、H2O化合生成硝酸,其反应的化学方程式为:2N2O4+O2+2H2O=4HNO3,故答案为:2N2O4+O2+2H2O=4HNO3;
(4)电解NO制备NH4NO3,阳极反应为NO﹣3e﹣+2H2O=NO3﹣+4H+,阴极反应为:NO+5e﹣+6H+=NH4++H2O,从两极反应可看出,要使得失电子守恒,阳极产生的NO3﹣的物质的量大于阴极产生的NH4+的物质的量,总反应方程式为:8NO+7H2O3NH4NO3+2HNO3,因此若要使电解产物全部转化为NH4NO3,需补充NH3;
故答案为:NH3;根据反应8NO+7H2O3NH4NO3+2HNO3,电解生成的HNO3多,所以需充入NH3.
24、【答案】(1)b;
(2)蒸发浓缩;冷却结晶;
(3)2Fe(OH)3+3C1O﹣+4OH﹣=2FeO42﹣+3C1﹣+5H2O;2FeO42ˉ+6e-+5H2O=Fe2O3+10OH-;
(4)3.3≤pH<4;
(5)4.4.
【解析】解:本题考查制备实验方案的设计.孔雀石的主要成分为Cu2(OH)2CO3,还含少量FeCO3、Si的化合物,加入稀硫酸反应后生成二氧化碳气体,过滤得到二氧化硅固体,得到滤液1为硫酸铜、硫酸亚铁溶液,“除杂”时先通入足量过氧化氢将Fe2+氧化成Fe3+,得到溶液2为硫酸铜、硫酸铁溶液,再加入CuO固体调节溶液pH,沉淀铁离子生成氢氧化铁沉淀;过滤得到滤液为硫酸铜溶液,滤液3为硫酸铜溶液,通过蒸发浓缩,冷却结晶,过滤洗涤得到硫酸铜晶体;
(1)步骤Ⅱ中加入试剂①的目的是氧化亚铁离子为铁离子,便于沉淀除去,所加试剂能和亚铁离子反应且不能引入新的杂质,
a.KMnO4溶液加入后,能氧化亚铁离子,但会引入钾离子、锰离子,故a不符合;
b.加入H2O2会氧化亚铁离子为铁离子,过氧化氢被还原为水,不引入杂质,故b符合;
c.Fe粉不能氧化亚铁离子,故c不符合;
d.加入KSCN溶液结合铁离子形成络合物,不能氧化亚铁离子,亚铁离子的存在会干扰硫酸铜晶体的析出,故d不符合;
故答案为:b;
(2)操作Ⅳ是溶液中得到溶质的方法是蒸发浓缩、冷却结晶、过滤洗涤;
故答案为:蒸发浓缩;冷却结晶;
(3)NaClO与Fe(OH)3在强碱性条件下反应制得K2FeO4,Fe元素的化合价升高,则Cl元素的化合价降低,由电子、电荷守恒可知离子反应为2Fe(OH)3+3C1O﹣+4OH﹣=2FeO42﹣+3C1﹣+5H2O,在碱性锌电池中,锌做负极发生氧化反应,K2FeO4在正极发生还原反应生成氧化铁,正极的电极反应式为2FeO42ˉ+6e-+5H2O=Fe2O3+10OH-,
故答案为:2Fe(OH)3+3C1O﹣+4OH﹣=2FeO42﹣+3C1﹣+5H2O;2FeO42ˉ+6e-+5H2O=Fe2O3+10OH-;
(4)Cu(OH)2的溶度积Ksp=3.0×10﹣20,溶液中CuSO4的浓度为3.0mol·L﹣1,c(Cu2+)=3.0mol·L﹣1;依据溶度积常数c(Cu2+)×c2(OH﹣)=3.0×10﹣20;c2(OH﹣)==10﹣20;得到c(OH﹣)=10﹣10mol/L,依据水溶液中的离子积c(H+)×c(OH﹣)=10﹣14;求的c(H+)=10﹣4mol/L,溶液pH=4,则Cu(OH)2开始沉淀时溶液的pH为4;残留在溶液中的离子浓度小于1×10﹣5mol·L﹣1时就认为沉淀完全,Fe(OH)3的溶度积Ksp=8.0×10﹣38,c(Fe3+)×c3(OH﹣)=8.0×10﹣38;c3(OH﹣)==8.0×10﹣33;求得c(OH﹣)=2×10﹣11mol/L;水溶液中的离子积c(H+)×c(OH﹣)=10﹣14;c(H+)=5×10﹣4mol/L,则pH=3.3;所以要除去Fe3+而不损失Cu2+溶液的pH范围是3.3≤pH<4,
故答案为:3.3≤pH<4;
(5)称取2.4g硫酸铜晶体,加热至质量不再改变时,称量粉末的质量为1.6g为硫酸铜质量,n(CuSO4)物质的量==0.01mol,受热质量减少2.4g﹣1.6g=0.8g,水的物质的量==0.044mol;
CuSO4·xH2OCuSO4+xH2O
1x
0.01mol0.044mol
x=4.4
故答案为:4.4.
25、【答案】(1)Cu2S
(2)Cu2O和Cu2S
(3)形成酸雨 ;硫酸,硫酸铵
(4)电解池中,粗铜作阳极,纯铜作阴极,电解质为硫酸铜溶液。阳极上发生氧化反应,Cu失去电子,使Cu单质变为Cu2+进入溶液中,Cu-2e-=Cu2+;阴极上发生还原反应,Cu2+得到电子在阴极上析出Cu单质,Cu2++2e-=Cu,从而达到精制Cu的目的
【解析】解:(2)Cu2O,Cu2S的Cu由+1价被还原为0价,作氧化剂;Cu2S的S由-2价被氧化为+4价,作还原剂。
(3)处理SO2尾气一般为循环制备硫酸,或用氨水吸收,最后可得到(NH4)2SO4等化学品。
相关资料
更多