


【化学】河南省漯河市南街高级中学2018-2019学年高一下学期期中考试试题(解析版)
展开
河南省漯河市南街高级中学2018-2019学年高一下学期期中考试试题
1.X、Y、Z、W、R均是短周期元素,它们在元素周期表中的相对位置如图所示,其中X与R形成的某化合物能使品红溶液褪色,加热重新变红。下列说法正确的是( )
X
Y
Z
W
R
A. Y与X形成的两种化合物中含有的化学键类型完全相同
B. 可用NaOH溶液除去W的单质中混有的Z的单质
C. 简单氢化物的热稳定性:X>R>W
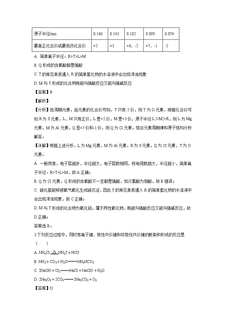
D. 简单离子半径:XL>M
B. Q形成的含氧酸都是强酸
C. T的常见单质通入R的简单氢化物的水溶液中会出现浑浊现象
D. M与T形成的化合物既能与强酸反应又能与强碱反应
【答案】B
【解析】
【分析】短周期元素,由元素的化合价可知,T只有-2价,则T为O元素,根据化合价可知R为S元素,L、M只有正价,L是+2价,M是+3价,原子半径L>M>R,则L为Mg元素,M为Al元素,Q显+7价和-1价,则Q为Cl元素,结合元素周期律和原子结构分析解答。
【详解】根据上述分析,L为Mg元素,M为Al元素,R为S元素,Q为Cl元素,T为O元素。
A. 一般而言,电子层越多,半径越大,电子层数相同,核电荷数越大,半径越小,简单离子半径:R>T>L>M,故A正确;
B. Q为Cl元素,Q形成的含氧酸不一定都是强酸,如次氯酸为弱酸,故B错误;
C. 硫化氢能够被氧气氧化生成硫沉淀,因此T的常见单质通入R的简单氢化物的水溶液中会出现浑浊现象,故C正确;
D. M与T形成的化合物为氧化铝,属于两性氧化物,既能与强酸反应又能与强碱反应,故D正确;
答案选B。
3.下列反应过程中,同时有离子键、极性共价键和非极性共价键的断裂和形成的反应是( )
A. NH4ClNH3↑+HCl↑
B. NH3+CO2+H2ONH4HCO3
C. 2NaOH+Cl2NaCl+NaClO+H2O
D. 2Na2O2+2CO22Na2CO3+O2
【答案】D
【解析】
【分析】一般来说,活泼金属与非金属形成离子键,非金属之间形成共价键,同种非金属元素之间形成非极性共价键,化学变化中一定含化学键断裂和生成,以此来解答。
【详解】A.无非极性键的断裂和形成,选项A不选;
B.无非极性键的断裂和形成,选项B不选;
C.有非极性键(Cl﹣Cl)的断裂但无非极性键的形成,选项C不选;
D.Na2O2 既有离子键又有非极性共价键,CO2 中有极性共价键,O2 中有非极性共价键,时有离子键、极性共价键和非极性共价键的断裂和形成,选项D选;
答案选D。
4.下列各组比较中正确的是( )
A. 熔点:Lib>d>c
【答案】C
【解析】试题分析:中发生电化学腐蚀,a极质量减小,b极质量增加,a极为负极,b极为正极,所以金属的活动性顺序a>b;中发生化学腐蚀,b极有气体产生,c极无变化,所以金属的活动性顺序b>c;中发生电化学腐蚀,电流从a极流向d极,a极为正极,d极为负极,所以金属的活动性顺序d>a;中发生电化学腐蚀,d极溶解,所以d是负极,c极有气体产生,所以c是正极,所以金属的活动性顺序d>c;所以这四种金属的活动性顺序d>a>b>c,故选C。
13.在一定温度下的定容密闭容器中,发生反应:A(s)+2B(g)C(g)+D(g),当下列物理量不再变化时,不能表明反应已达平衡的是( )
A. 混合气体的压强 B. 混合气体的密度
C. 混合气体的平均相对分子质量 D. 固体A的质量
【答案】A
【解析】A、该反应为气体体积不变的反应,容器内压强始终保持不变,因此混合气体的压强不变,不能说明达平衡状态,故A选;
B、混合气体的密度不变,说明气体的质量不变,表示反应达平衡状态,故B不选;
C、反应体系中气体的物质的量是一定值,如果混合气体的平均相对分子质量不变,说明气体总质量不变,说明反应达化学平衡状态,故C不选;
D、固体A的质量不变,则B和C的质量也不变,说明正逆反应速率相等,反应达平衡状态,故D不选;
答案选A。
14.下列说法错误的是( )
A. 含有共价键的化合物一定是共价化合物
B. 在共价化合物中一定含有共价键
C. 含有离子键的化合物一定是离子化合物
D. 双原子单质分子中的共价健一定是非极性键
【答案】A
【解析】全部由共价键形成的化合物才是共价化合物,含有离子键的化合物就是离子化合物。因此在离子化合物中可以含有共价键,但共价化合物中不能含有离子键。由同一种非金属元素的原子形成的共价键是非极性键,因此选项A是错误的,答案选A。
15.已知汽车尾气无害化处理反应为2NO(g)+2CO(g) N2(g)+2CO2(g),下列说法中正确的是( )
A. 使用适当的催化剂不改变反应速率
B. 降低压强能提高反应速率
C. 升高温度能提高反应速率
D. 改变压强对反应速率无影响
【答案】C
【解析】试题分析:使用适当的催化剂能加快反应速率,故A错误;降低压强能降低反应速率,故B错误;升高温度反应速率一定加快,故C正确;反应有气体参与,改变压强对反应速率有影响,故D错误。
16.在一定条件下,可与甲烷发生反应的是( )
A. 氧气(光照) B. 氯气(光照)
C. 酸性高锰酸钾溶液(常温) D. 浓硫酸(常温)
【答案】B
【解析】A、甲烷与氧气在光照的条件下不反应,在点燃的条件下才反应,故A错误;
B、光照条件下,甲烷能和氯气发生取代反应,故B正确;
C、酸性高锰酸钾属于强氧化剂,甲烷和酸性高锰酸钾溶液不反应,故C错误;
D、浓硫酸属于强酸,甲烷和浓硫酸不反应,故D错误;
答案选B。
17.苯环结构中不存在C-C单键与C=C双键的交替结构,可以作为证据的是 ( )
①苯不能使溴水褪色
②苯不能使酸性高锰酸钾溶液褪色
③苯在一定条件下既能发生取代反应,又能发生加成反应
④经测定,邻二甲苯只有一种结构
⑤经测定,苯环上碳碳键的键长相等
A. ①②④⑤ B. ①②③⑤ C. ①②③ D. ①②
【答案】A
【解析】①苯不能使溴水褪色,可以证明苯环结构中不存在C-C单键与C=C双键的交替结构,故①正确;②苯不能使酸性高锰酸钾溶液褪色,可以证明苯环结构中不存在C-C单键与C=C双键的交替结构,故②正确;③在一定条件下能发生取代反应,是单键烃具有的性质,能发生加成反应是双键具有的性质,所以苯在一定条件下既能发生取代反应,又能发生加成反应不能证明苯环结构中不存在C-C单键与C=C双键的交替结构,故③错误;④邻二甲苯只有一种结构,说明苯环结构中的化学键只有一种,不存在C-C单键与C=C双键的交替结构,故④正确;⑤苯环上碳碳键的键长相等,说明苯环结构中的化学键只有一种,不存在C-C单键与C=C双键的交替结构,故⑤正确。正确的有:①②④⑤。 答案选A。
18.下列物质中,既能因发生化学反应使溴水褪色,又能使酸性KMnO4溶液褪色的是( )
①SO2 ②CH3CH2CH=CH2 ③ ④ CH3CH3
A. ①②③④ B. ③④
C. ①②④ D. ①②
【答案】D
【解析】酸性KMnO4溶液褪色的原因是发生了氧化还原反应;溴水褪色的原因有两种:一是发生氧化还原反应,二是利用萃取原理。SO2具有还原性,能还原强氧化剂Br2及酸性KMnO4而使它们褪色;CH3CH2CH=CH2中有双键,遇溴水能发生加成反应,遇酸性KMnO4能被氧化,从而使溴水及酸性KMnO4溶液褪色;苯的结构稳定,不能被酸性KMnO4氧化,但可萃取溴水中的Br2,使溴水褪色,此过程属于物理变化;CH3CH3既不能使溴水褪色,也不能使酸性KMnO4溶液褪色。
19.下列有关苯、乙烯的说法正确的是( )
A. 都易溶于水 B. 都能与溴水发生加成反应
C. 都具有可燃性 D. 两者互为同分异构体
【答案】C
【解析】A. 都难溶于水,选项A错误; B. 苯不能与溴水发生加成反应,乙烯与溴发生加成反应生成1,2-二溴乙烷,选项B错误;C. 都具有可燃性,燃烧产物均为二氧化碳和水,选项C正确;D. 两者分子式分别为C6H6和C2H4,不可能互为同分异构体,选项D错误。答案选C。
20. 下列现象因为发生加成反应而产生的是( )
A. 乙烯使酸性KMnO4溶液褪色
B. 苯通入溴水中,振荡后水层接近无色
C. 乙烯使溴的四氯化碳溶液褪色
D. 甲烷与氯气混合,光照一段时间后黄绿色消失
【答案】C
【解析】
【分析】加成反应是有机物分子中的不饱和键断裂,断键原子与其他原子或原子团相结合,生成新的化合物的反应,据此判断。
【详解】A、乙烯使酸性高锰酸钾溶液褪色,是乙烯被高锰酸钾氧化的结果,不是加成反应,故不选A;
B、苯能萃取溴水中的溴,所以水层颜色变浅,不是化学反应,故不选B;
C、乙烯使溴的四氯化碳溶液褪色,乙烯中的碳碳双键断裂,每个碳原子上结合一个溴原子生成1,2-二溴乙烷,属于加成反应,故选C;
D、甲烷和氯气混合光照一段时间后,甲烷中的氢原子被氯原子代替生成氯代物,所以属于取代反应,故不选D;答案选C。
21.下列物质中:①MgCl2 ②HD ③Na2O2 ④H2O ⑤NaCl ⑥Ne ⑦H2SO4 ⑧NH4Cl ⑨CO2 ⑩O2(用序号填空)
(1)只含离子键的是____,既含离子键又含共价键的是____,不存在化学键的是_____。
(2)属于离子化合物的是____,属于共价化合物的是______。
【答案】(1). ①⑤ (2). ③⑧ (3). ⑥ (4). ①③⑤⑧ (5). ④⑦⑨
【解析】
【分析】一般来说,活泼金属和活泼非金属元素之间易形成离子键,非金属元素之间易形成共价键,含有离子键的化合物是离子化合物,离子化合物中可能含有共价键,只含共价键的化合物是共价化合物,由此分析解答。
【详解】①MgCl2中Mg2+和Cl-之间只存在离子键,为离子化合物;
②HD中H原子之间只存在共价键,为单质;
③Na2O2中Na+与O22-之间的离子键,氧氧之间非极性键,是离子化合物;
④H2O 中H-O原子间只存在共价键,为共价化合物;
⑤NaCl中Na+与Cl-之间存在离子键,为离子化合物;
⑥Ne为单原子分子,不存在化学键;
⑦H2SO4中原子之间只存在共价键,为共价化合物;
⑧NH4Cl中NH4+和Cl-之间存在离子键、N和H原子之间存在共价键,为离子化合物;
⑨CO2中C、O原子之间存在共价键,为共价化合物;
⑩O2中O原子之间只存在共价键,为单质;
(1)综上所述可知:只含离子键的是①⑤;既含离子键又含共价键的是③⑧,不存在化学键的是⑥;
(2)属于离子化合物的是①③⑤⑧;属于共价化合物的是④⑦⑨。
22.现有部分短周期元素的性质或原子结构如下表:
元素编号
元素性质或原子结构
X
最外层电子数是次外层电子数的2倍
Y
常温下单质为双原子分子,其氢化物水溶液呈碱性
Z
第3周期元素的简单离子中半径最小
(1)元素X的一种同位素可测定文物年代,这种同位素的符号是__________(用元素符号表示),元素Z的离子结构示意图为__________。
(2)元素Y与氢元素形成一种离子YH4+,则检验溶液中存在该离子的方法是____________________。
(3)写出Z元素最高价氧化物对应的水化物与NaOH溶液反应的离子方程式: ____________________。
(4)元素X与元素Y相比,非金属性较强的是__________(用元素符号表示)。
(5)探寻物质的性质差异性是化学学习的重要方法之一。X、Y、Z三种元素的单质中化学性质明显不同于其他两种单质的是__________(用元素符号表示),理由是_____________________。
【答案】(1). 146C (2). (3). 取少许溶液(或待测液),加入NaOH溶液后加热,能产生使湿润的红色石蕊试纸变蓝的气体,说明溶液中存在NH4+,反之,不存在NH4+ (4). Al(OH)3+OH-AlO2-+2H2O (5). N (6). Al (7). Al为金属单质,其余为非金属单质
【解析】
【分析】短周期元素中,X元素原子最外层电子数是次外层电子数的2倍,X原子只能有2个电子层,最外层电子数为4,则X为碳元素;常温下Y元素单质为双原子分子,其氢化物水溶液呈碱性,则Y为氮元素;Z是第三周期元素的简单离子中半径最小的,故Z为Al元素,据此分析解答。
【详解】根据上述分析,X碳元素,Y为氮元素,Z为Al元素。
(1)碳元素一种同位素可测定文物年代:这种同位素的符号是146C,Z为Al元素,质子数为13,离子核外有2个电子层,各层电子数为2、8,其离子结构示意图为:,故答案为:146C;;
(2)N元素与氢元素形成一种离子为NH4+,则检验溶液中存在该离子的方法是:取少许溶液(或待测液),加入NaOH溶液后加热,能产生使湿润的红色石蕊试纸变蓝的气体,说明溶液中存在NH4+,反之,不存在NH4+,故答案为:取少许溶液(或待测液),加入NaOH溶液后加热,能产生使湿润的红色石蕊试纸变蓝的气体,说明溶液中存在NH4+,反之,不存在NH4+;
(3)Z元素最高价氧化物对应的水化物为Al(OH)3,与NaOH溶液反应生成偏铝酸钠与水,反应离子方程式:Al(OH)3+OH-AlO2-+2H2O,故答案为:Al(OH)3+OH-AlO2-+2H2O;
(4)C、N同周期,随原子序数增大,非金属性增强,故N元素非金属性较强,故答案为:N;
(5)Al为金属单质,其余为非金属单质,Al的性质不同于其他两种单质,故答案为:Al;Al为金属单质,其余为非金属单质。
23.化学反应与能量有着密不可分的关系,回答下列问题:
A、B、C三个烧杯中分别盛有200mL相同物质的量浓度的稀硫酸
(1)分别写出三个装置中铁片表面发生反应离子方程式或电极反应式:A._________________________;B.________________________________________;C.____________________;
(2)一段时间后,C中产生了3.36L(标准状况)气体时,硫酸恰好全部被消耗,则原稀硫酸的物质的量浓度为__________mol·L-1。三个烧杯全部反应完之后,三个烧杯中液体质量由大到小的顺序为__________(填写序号)。
(3)比较A、B、C中铁被腐蚀的速率,由快到慢的顺序是__________(填写序号)
【答案】(1). Fe+2H+Fe2++H2↑ (2). Fe-2e-Fe2+ (3). 2H++2e-H2↑ (4). 0.75 (5). C>B=A (6). B>A>C
【解析】
【分析】(1)A是铁与硫酸直接反应;B原电池中铁为负极、C原电池中铁为正极,结合原电池原理书写电极反应式;
(2)根据氢气的体积计算硫酸的物质的量,根据溶液的体积计算物质的量浓度;根据溶液质量的变化等于进入和出去的物质的质量之差来判断;
(3)电化学腐蚀的速率大于化学腐蚀的速率,金属作原电池正极时得到保护,据此排序。
【详解】(1)A中是金属铁和硫酸发生置换反应,反应的离子方程式为:Fe+2H+Fe2++H2↑;B中Sn、Fe、硫酸构成原电池,金属铁较活泼,作负极,电极反应为:Fe-2e-Fe2+;C中Zn、Fe、硫酸构成原电池,金属锌较活泼,作负极,金属铁作正极,正极的电极反应为:2H++2e-H2↑,故答案为:Fe+2H+Fe2++H2↑;Fe-2e-Fe2+;2H++2e-H2↑;
(2)电池总反应为:H2SO4+FeFeSO4+H2↑,n(H2SO4)=n(H2)==0.15mol,则c(H2SO4)==0.75mol/L,A中是金属铁和硫酸发生置换反应,进入的是铁,出去的是氢气,质量增重是54,B中Sn、Fe、硫酸构成的原电池,进入的是铁,出去的是氢气,质量增重是54,C中Zn、Fe、硫酸构成的原电池,进入的是锌,出去的是氢气,质量增重是63,原来三个溶液的质量相等,而溶液质量的变化等于进入和出去的物质的质量之差,三个烧杯全部反应完之后,溶解金属质量大小顺序是C>B=A,而放出的氢气相等,所以三个烧杯中液体质量由大到小的顺序为:C>B=A,故答案为:0.75;C>B=A;
(3)电化学腐蚀速率大于化学腐蚀的速率,金属作原电池正极时得到保护,因此腐蚀速率由快到慢的顺序B>A>C,故答案为:B>A>C。
24.从煤和石油中可以提炼出化工原料A和B,A是一种果实促熟剂,它的产量用来衡量一个国家的石油化工发展水平。B是一种比水轻的油状液体,B仅由碳、氢两种元素组成,碳元素与氢元素的质量比为12∶1,B的相对分子质量为78。回答下列问题:
(1)A的电子式为____________________,A的结构简式为____________________。
(2)A可以使溴的四氯化碳溶液褪色的化学反应方程式为: _________,反应类型为__________。
(3)在碘水中加入B振荡静置后的现象为___________________。
(4)B与浓硫酸和浓硝酸在50~60℃反应的化学反应方程式为: ___________,反应类型为__________。
(5)等质量的A、B完全燃烧时消耗O2的物质的量__________(填"A>B""A