【化学】四川省泸县第五中学2019-2020学年高一上学期期末模拟考试试题
展开四川省泸县第五中学2019-2020学年高一上学期期末模拟考试试题
考试时间:物理化学生物共150分钟 每科100分 共300分
可能用到的相对原子质量: H-1 C-12 O-16 N-14 S-32 Fe-56 Na-23 S32 C135.5 Fe56 Ba137
第I卷 选择题(48分)
一、选择题(每小题题只有一个答案符合题意,4分每题,共48分)
1.化学与科学、技术、社会、环境密切相关,下列有关说法中错误的( )
A.春节燃放的焰火是某些金属元素焰色反应所呈现出来的色彩
B.明矾可用于自来水的杀菌消毒
C.过氧化钠可以用作潜艇或者宇宙飞船的供氧剂
D.有色玻璃就是由某些胶态金属氧化物分散于玻璃中制成的
2.下列有关环境污染的说法中正确的是( )
A.二氧化碳能引起温室效应,是一种大气污染物
B.显酸性的雨水称之为酸雨
C.燃煤时加入适量石灰石,可减少废气中SO2的量
D.含磷洗涤剂易于被细菌分解,故不会导致水体污染
3.陶弘景对硝酸钾有如下记载:“先时有人得一种物,其色理与朴硝(硫酸钠)大同小异,朏朏如握雪不冰。强烧之,紫青烟起,仍成灰,不停滞,如朴硝,云是真消石(硝酸钾)也。”下列有关说法错误的是( )
A.朴硝和消石均易溶于水
B.朴硝和消石加强热都不分解
C.朴硝和消石都属于电解质
D.“紫青烟起”是由于消石中的K+在火焰上灼烧时呈现特殊颜色
4.下列关于材料应用及成分表述错误的是( )
①三峡大坝使用了大量水泥,水泥是硅酸盐材料;
②太阳能电池可采用二氧化硅材料制作,其应用有利于环保节能;
③人造刚玉熔点很高,可用作高温耐火材料,主要成分是SiO2;
④化学家采用玛瑙研钵研磨固体反应物进行合成,玛瑙的主要成分是SiO2
A.①④ B.②③ C.①③ D.②④
5.设NA为阿伏加德罗常数的值,下列有关说法正确的是( )
A.1mol/L NaCl 的溶液中含有NA个钠离子
B.标准状况下,22.4L SO3中含有SO3分子数为NA
C.1mol Fe与1mol Cl2充分反应,转移电子数2NA
D.1mol Na2O2与足量CO2反应,转移的电子数2NA
6.下列各组离子中,能在溶液里大量共存的是( )
A.H+、、、Cl- B.Ca2+、Na+、、
C.K+、Fe3+、OH-、 D.Na+、H+、、Cl-
7.实验室用碳酸钠晶体配制1.00mol/L的Na2CO3溶液100mL,造成所配溶液浓度偏高的原因是( )
A.烧杯和玻璃棒没有洗涤 B.向容量瓶转移液体时,容量瓶事先用蒸馏水洗涤
C.定容时俯视刻度线 D.称量碳酸钠晶体(Na2CO3⋅10H2O)的烧杯未干燥
8.下列各组反应,最终一定能得到白色沉淀的是( )
A.向NaAlO2溶液中通入HCl气体 B.向Ba(OH)2溶液中通入过量CO2气体
C.向FeCl2溶液中加入过量NaOH溶液 D.向Al2(SO4)3溶液中加入过量NH3·H2O
9.由N2和CH4组成的混合气体在标准状况下的密度是0.821g/L,则混和气体中N2和CH4的体积比为( )
A.1:1 B.1:4 C.4:1 D.1:2
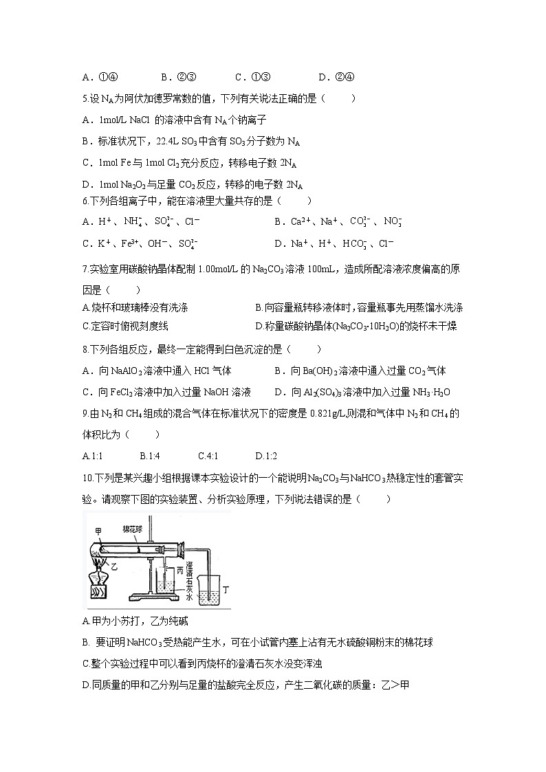
10.下列是某兴趣小组根据课本实验设计的一个能说明Na2CO3与NaHCO3热稳定性的套管实验。请观察下图的实验装置、分析实验原理,下列说法错误的是( )
A.甲为小苏打,乙为纯碱
B. 要证明NaHCO3受热能产生水,可在小试管内塞上沾有无水硫酸铜粉末的棉花球
C.整个实验过程中可以看到丙烧杯的澄清石灰水没变浑浊
D.同质量的甲和乙分别与足量的盐酸完全反应,产生二氧化碳的质量:乙>甲
11.已知氧化性强弱顺序:Cl2>Br2>Fe3+>I2,则下列说法正确的是( )
A.向含碘化钾、淀粉的溶液中滴加FeCl3溶液,溶液变蓝
B.向FeBr2溶液中通入少量Cl2,发生反应的离子方程式为:2Br-+Cl2=Br2+2Cl-
C.某溶液中含有Fe2+、Cl-、I-,为了除去I-而不减少其他离子,可通入过量氯气
D.向NaBr和Nal 的混合溶液中通入过量氯气,充分反应后将溶液蒸干并灼烧生成的固体,可能得到NaCl 和NaI的固体混合物
12.已知:①向KMnO4晶体滴加浓盐酸,产生黄绿色气体;②向FeCl2溶液中通入少量实验①产生的气体,溶液变棕黄色;③取实验②生成的溶液滴在淀粉KI试纸上,试纸变蓝色.下列判断正确的是( )
A.上述实验中,共有两个氧化还原反应
B.上述实验证明氧化性:>Cl2>Fe3+>I2
C.实验①生成的气体不能使湿润的淀粉KI试纸变蓝
D.实验②证明Fe2+既有氧化性又有还原性
第II卷 非选择题(52分)
13.(20分)已知:木炭与浓硫酸在加热条件下可发生如下反应:C+2H2SO4(浓) 2H2O+CO2↑+2SO2↑,为验证该反应的所有产物,某同学设计了下列实验,试回答下列问题:
(1)无水硫酸铜的作用是____________________,现象是______________。
(2)第一个品红溶液的作用是________________,现象是____________。
(3)酸性高锰酸钾的作用是__________________,现象是____________。
(4)第二个品红溶液的作用是________________,现象是____________。
(5)澄清石灰水的作用是__________________,现象是____________。
14.(10分)从铝土矿中提取铝的工艺流程如下图所示,回答下列问题:
(1)气体X是 (填化学式)。
(2)写出反应①、反应②的离子方程式:① ;② 。
(3)操作1和操作2都是 ,该操作要用到的玻璃仪器是: 、 、 。
(4)冰晶石的作用是 。
15.(10分)经检测某工厂的酸性废水中所含离子及其浓度如下表所示:
离子 | Fe3+ | Cu2+ | Na+ | H+ | |
浓度/(mol/L) | 2×10-3 | 1×10-3 | 1×10-2 | 2×10-3 |
|
(1)c(H+)= mol/L.
(2)为了减少污染并变废为宝,工程师们设计了如下流程,回收铜和绿矾(FeSO4·7H2O).
①工业废水中加入铁粉后,反应的离子方程式为:Fe+Cu2+=Fe2++Cu、 、 .
②试剂B是___________.
③操作③是 、 、过滤,最后用少量冷水洗涤晶体,在低温下干燥.
④通过检验溶液D中Fe3+来判断废水中Fe3+是否除尽,实验方法是____________.
⑤获得的FeSO4·7H2O需密闭保存,原因是________________.若将所得FeSO4·7H2O配成溶液,向溶液中滴加NaOH溶液的现象是__________________.
⑥上述1000L废水经处理,可获得 FeSO4·7H2O的物质的量是______mol.
16.(12分)SO2是常见的硫氧化物,在化工、生活等领域中应用广泛。
I如图是实验室制取SO2并验证SO2某些性质的装置图
II某学生对SO2与漂粉精的反应进行实验探究:
操作 | 现象 |
取4g漂粉精固体,加入100mL水 | 部分固体溶解,溶液略有颜色 |
过滤,测漂粉精的pH | pH试纸先变蓝(约为12),后褪色 |
i.液面上方出现白雾 ii.稍后,出现浑浊,溶液变为黄绿色 iii.稍后,产生大量白色沉淀,黄绿色褪去 |
(1)⑥中发生反应的化学方程式为_________________
(2)③中实验现象为__________________,证明SO2有________性
(3)⑤中离子反应方程式为___________________
(4)pH试纸颜色的变化说明漂粉精溶液具有的性质是________________
(5)向水中持续通入SO2,未观察到白雾。推测现象i的白雾由HCl小液滴形成,进行如下实验:
a.用湿润的碘化钾淀粉试纸检验白雾,无变化;
b.用酸化的AgNO3溶液检验白雾,产生白色沉淀。
①实验a的目的是__________________
②由实验a、b不能判断白雾中含有HCl,理由是____________________
(6)将A瓶中混合物过滤、洗涤,得到沉淀X
①向沉淀X中加入稀盐酸,无明显变化。取上层清液,加入BaCl2溶液,产生白色沉淀,则沉淀X中含有的物质是___________
②用离子方程式解释现象iii中黄绿色褪去的原因__________________
【参考答案】
1-5:BCBBC 6-10:ACDBD 11-12:AB
13.(1)检验是否有水生成;白色变成蓝色; (2)检验二氧化硫;品红溶液褪色; (3)除去二氧化硫;紫色变浅或紫色褪去; (4)检验二氧化硫是否除完;未除完:品红颜色变浅或褪去;除完:品红颜色不变;
(5)检验二氧化碳;澄清石灰水变浑浊
14.(1)CO2
(2)① Al2O3+2OH−=2+H2O ② +CO2+2H2O=Al(OH)3↓+
(3)过滤 ; 玻璃棒 、漏斗 、烧杯
(4)降低氧化铝熔点
15.(1)0.01
(2)①Fe +2Fe3+ = 3Fe2+ ;Fe +2H+ = Fe2+ +H2↑
②硫酸
③蒸发浓缩、冷却结晶
④取少量D中溶液于试管中,滴加1滴KSCN溶液,不出现红色,说明废水中Fe3+除尽
⑤FeSO4有还原性,易被氧化(或FeSO4·7H2O失去结晶水); 生成的白色絮状沉淀迅速变成灰绿色,最后变成红褐色
⑥12
16.(1)Na2SO3+H2SO4=Na2SO4+SO2↑+H2O
(2)有淡黄色沉淀产生;氧化
(3)SO2+2OH-=+ H2O
(4)碱性、漂白性
(5)①检验白雾中是否含有氯气,排除干扰 ②白雾中混有SO2,SO2可与硝酸银反应
(6)①CaSO4 ②SO2+Cl2+2H2O=+2Cl-+4H+

