【化学】河南省鹤壁市高级中学2019-2020学年高一上学期第四次双周练试题
展开河南省鹤壁市高级中学2019-2020学年高一上学期第四次双周练试题
考试时间:50分钟 满分:100分 2019年10月11日
相对原子质量:C:12 Mg:24 N:14 H:1 K:39 Cl:35.5 Ca:40
一、单选题(共23题,1~17题每题4分,18~23题每题2分,共80分)
1. 下列各项与胶体性质无关的是( )
A. 卤水点豆腐 B. 明矾净水
C. 静电除尘 D. 盐酸与氢氧化钠溶液发生中和反应
2. 下列关于胶体和溶液的说法正确的是( )
A. 制备氢氧化铁胶体时,可以将饱和FeCl3溶液滴入沸水,然后长时间煮沸
B. 溶液呈电中性,胶体带有电荷
C. 溶液中分散质微粒能透过滤纸,胶体中分散质微粒不能透过滤纸
D. 胶体区别于其他分散系的本质特征是分散质的微粒直径在1~100nm之间
3. 铅笔芯的主要成分是石墨和黏土,这些物质按照不同的比例加以混合再压制,就可以制成铅笔芯。如果铅笔芯质量的一半是石墨,且用铅笔写一个字消耗的质量约为1mg。那么一个铅笔字含有的碳原子数约为( )
A 2.5x1019 B 2.5x1022 C 5x1019 D 5x1022
4. 下列选项中,不能正确表达反应颜色变化的是( )
A. 向CuSO4溶液中加入足量Zn粉,溶液蓝色消失:Zn+CuSO4=Cu+ZnSO4
B. 澄清的石灰水久置后出现白色固体:Ca(OH)2+CO2=CaCO3↓+H2O
C. 氢氧化铁胶体加入硫酸后形成红褐色沉淀
D. 向某溶液中加入稀盐酸后产生的气体可以使澄清石灰水变浑浊,则原溶液中存在CO32-或者HCO3-
5. 下列说法正确的是( )
A. MgO和 Fe2O3都属于两性氧化物
B. 悬浊液和乳浊液的分散质均为液态
C. Fe3O4和Pb3O4中的金属都呈现两种价态
D. 葡萄糖溶液和淀粉溶液都具有丁达尔效应
6. 如图是同学们经常使用的某品牌修正液包装标签.小明仔细阅读后,结合自己的生活经验和所学知识得出了修正液的某些性质,小明的推测中不合理的是( )
A.修正液是一种胶体,均一、稳定 B.修正液中含有有毒的化学物质
C. 修正液的成分对纸张不具腐蚀性 D. 修正液的溶剂易挥发、易燃
7.下列检验方法不合理的是( )
选项 | 实验 | 检验方法 |
A | 向沸水中滴加5~6滴饱和FeCl3溶液,继续煮沸至溶液呈红褐色,停止加热,得Fe(OH)3胶体 | 用激光笔照射烧杯中的液体 |
B | 证明溶液中存在NH4+ | 滴加浓NaOH溶液,加热,将湿润的红色石蕊试纸置于试管口,试纸变蓝 |
C | 区分AgNO3溶液和Al2(SO4)3溶液 | 分别取少量溶液,滴加BaCl2溶液 |
D | 证明胶体不能透过半透膜 | 将淀粉胶体放入半透膜袋中,再将半透膜袋放入盛有水的烧杯中,一段时间过后,取适量烧杯中的水于试管中,加入碘水,不变蓝 |
8.下列离子方程式正确的是( )
A. 石灰水与过量碳酸氢钠溶液反应:HCO3-+Ca2++OH-=CaCO3↓+H2O
B. 硫酸氢钠溶液中加入氢氧化钡溶液至中性:2H++SO42-+Ba2++2OH-=BaSO4↓+2H2O
C. 氧化铜与稀硫酸反应:2H++O2-=H2O
D. 碳酸氢钠溶液中加入盐酸:CO32-+2H+=CO2↑+H2O
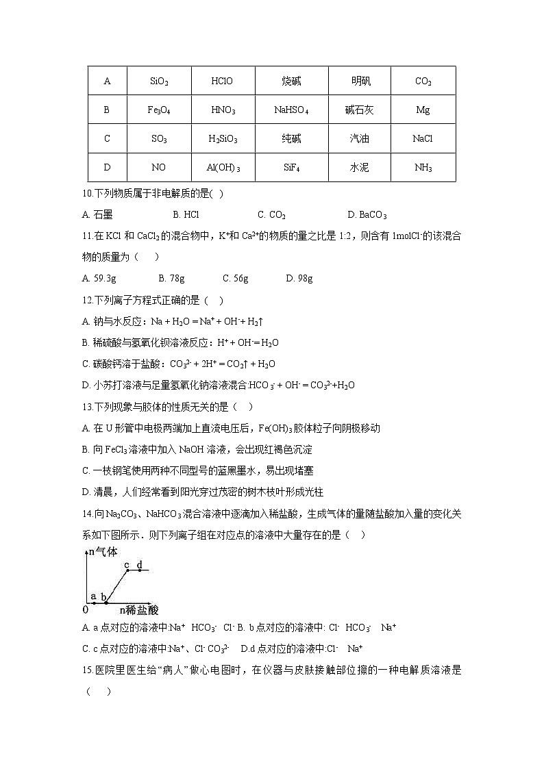
9.下列关于物质的分类中,正确的是 ( )
| 酸性氧化物 | 酸 | 盐 | 混合物 | 电解质 |
A | SiO2 | HClO | 烧碱 | 明矾 | CO2 |
B | Fe3O4 | HNO3 | NaHSO4 | 碱石灰 | Mg |
C | SO3 | H2SiO3 | 纯碱 | 汽油 | NaCl |
D | NO | Al(OH)3 | SiF4 | 水泥 | NH3 |
10.下列物质属于非电解质的是( )
A. 石墨 B. HCl C. CO2 D. BaCO3
11.在KCl和CaCl2的混合物中,K+和Ca2+的物质的量之比是1:2,则含有1molCl-的该混合物的质量为( )
A. 59.3g B. 78g C. 56g D. 98g
12.下列离子方程式正确的是 ( )
A. 钠与水反应:Na + H2O = Na+ + OH-+ H2↑
B. 稀硫酸与氢氧化钡溶液反应:H+ + OH-= H2O
C. 碳酸钙溶于盐酸:CO32- + 2H+ = CO2↑ + H2O
D. 小苏打溶液与足量氢氧化钠溶液混合:HCO3- + OH- = CO32-+H2O
13.下列现象与胶体的性质无关的是( )
A. 在U形管中电极两端加上直流电压后,Fe(OH)3胶体粒子向阴极移动
B. 向FeCl3溶液中加入NaOH溶液,会出现红褐色沉淀
C. 一枝钢笔使用两种不同型号的蓝黑墨水,易出现堵塞
D. 清晨,人们经常看到阳光穿过茂密的树木枝叶形成光柱
14.向Na2CO3、NaHCO3混合溶液中逐滴加入稀盐酸,生成气体的量随盐酸加入量的变化关系如下图所示.则下列离子组在对应点的溶液中大量存在的是( )
A. a点对应的溶液中:Na+ HCO3- Cl- B. b点对应的溶液中: Cl- HCO3- Na+
C. c点对应的溶液中:Na+、Cl- CO32- D.d点对应的溶液中:Cl- Na+
15.医院里医生给“病人”做心电图时,在仪器与皮肤接触部位擦的一种电解质溶液是( )
A. 氯化钠溶液 B. 医用酒精 C. 葡萄糖溶液 D. 碘酒
16.下图反映了某化学反应各物质质量与时间的关系。下列描述正确的是( )
A. 该反应是化合反应
B. 甲的相对分子质量大于乙
C. 丙是反应物,甲和乙是生成物
D. t1时,丙的质量一定等于甲、乙的质量之和
17.能用离子方程式H++OH-=H2O表示的反应是( )
A. 稀醋酸和稀氨水反应
B. 稀硫酸和烧碱溶液反应
C. 稀盐酸和氢氧化铜反应
D. 稀硫酸和氢氧化钡溶液反应
18.Cu2(OH)2CO3是孔雀石的主要成分。Cu2(OH)2CO3属于( )
A. 酸 B. 碱 C. 盐 D. 氧化物
19下列物质中所含氢原子数最多的是
A 1mol氢气 B 0.5molNH3 C 1mol甲烷 D 0.3mol磷酸
20. 设NA代表阿伏加德罗常数的数值,下列说法正确的是( )
A.2.4g金属镁转化镁离子时失去的电子数目是0.1NA
B.2g氢气所含原子数目为NA
C.6.02×1023个氮分子所含的原子数目在数值上与“NA”近似相等
D.17g氨气所含电子数目为10NA
21. 絮凝剂有助于去除工业和生活废水中的悬浮物。下列物质可作为絮凝剂的是( )
A. Na2SO4·10H2O B. CaSO4·2H2O
C. Pb(CH3COO)2·3H2O D. KAl(SO4)2·12H2O
22. 某无色溶液可能由Na2CO3、MgCl2、NaHCO3、BaCl2中的一种或几种混合而成。往溶液中加入烧碱溶液出现白色沉淀;加入稀硫酸,也出现白色沉淀并放出气体。据此分析,下列组合判断正确的是( )
(1)肯定有BaCl2 (2)肯定有MgCl2 (3)肯定有NaHCO3 (4)肯定有NaCO3或NaHCO3 (5)肯定没有MgCl2
A (1) (2) (4) B (1) (3) C (2) (4) D (1) (3) (5)
23. 下列混合物的分离和提纯中,主要是从溶解性的角度考虑的是( )
(1)蒸发 (2)蒸馏 (3)过滤 (4)萃取
A (1) (2) B(3)(4) C(1)(3) D(2)(4)
二、填空题 (共20分)
24. 实验室用大理石等原料制取安全无毒的杀菌剂过氧化钙(CaO2),大理石的主要杂质是氧化铁,下列是提纯大理石的实验步骤:
(1) 溶解大理石时,用硝酸而不用硫酸的原因是
(2) 操作Ⅱ的目的是 ,溶液A(溶质是共价化合物)是
(填试剂名称)
(3) 写出加入碳酸铵所发生反应的离子方程式
(4) 写出滤液B的一种用途
25. 某同学称取一定质量的MgCl2固体配成溶液,在该溶液中加入一定量的稀盐酸,然后向此混合溶液中逐滴加入NaOH溶液。滴加过程中产生沉淀的质量与加入NaOH溶液的体积的关系如图所示。
(1)溶解MgCl2固体所用的玻璃仪器有 (填字母)
a 天平 b 烧杯 c 漏斗 d 玻璃棒
(2)OA段反应的离子方程式为
(3)AB段反应的离子方程式为
(4)向B点对应的溶液中滴加AgNO3溶液,观察到的现象是 ,
反应的离子方程式是
【参考答案】
1. D 2. D 3. A 4. C 5. C 6. A 7. C 8. B 9. C
10. C 11. A 12. D 13. B 14. B 15. A 16. C 17.B
18. C 19, C 20. D 21 D 22 B 23 B
二、填空题
24(1)碳酸钙和硫酸反应会生成微溶物CaSO4
(2)除去Fe3+ 氨水
(3)CO32-+Ca2+==CaCO3↓
(4) 用作化肥
25.(1)bd
(2)H++OH-==H2O
(3)Mg2++OH-==Mg(OH)2↓
(4)有白色沉淀生成 Ag++Cl-==AgCl ↓

