【地理】湖南省邵东县创新实验学校2019-2020学年高二上学期期末考试(学考模拟)试题(解析版)
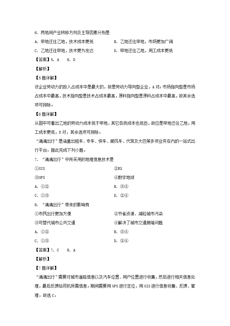
展开湖南省邵东县创新实验学校2019-2020学年高二上学期期末考试(学考模拟)地理试题 一、单选题(本大题共20小题,每小题3分,共60分。)下表为湖南省产业结构变化表。读表,完成下面小题。1. 有关表中数据的分析,正确的是( )A. 1980年第一产业比重最小 B. 2020年第三产业比重最大C. 第一产业比重一直在上升 D. 第三产业比重一直在下降2. 从湖南省产业结构的变化趋势,可推知( )A. 工业化水平停滞不前 B. 城市化水平不断上升C. 工业化水平不断下降 D. 城市化水平不断下降【答案】1. B 2. B【解析】【1题详解】1980年第三产业比重最小,A错误。2020年第三产业比重最大,B正确。第一产业比重一直在下降,C错误。第三产业比重一直在上升,D错误。故选B。【2题详解】读图可知湖南省产业结构表现为:1980年第一产业为主;2000年第一产业比重明显下降,第二、三产业所占比重提高,且以第二产业为主;2020年以第三产业为主,第一产业所占比例很小。由此可推知:湖南省工业化稳步提升;产业结构得到优化;第三产业作用越来越突出;城市化水平明显上升。故B正确,A、C、D错误。故选B。下图表示某区域四个不同时期三大产业的就业构成情况。读下图回答下列各题。3. 根据图中信息推断,四个阶段中城市化水平最高的是A. ①阶段 B. ②阶段 C. ③阶段 D. ④阶段4. 按照区域发展演进的一般规律,该区域空间结构的变化顺序排列正确的是A. ①②③④ B. ②④③① C. ③④②① D. ④③①②【答案】3. A 4. C【解析】【3题详解】图中的四个城市,③阶段第一产业比重最大,超过60%,第二、三产业比重最小,③阶段工业化程度最低、城市化水平最低;①阶段第三产业比重最大,占50%,第一产业比重小,不到20%,①阶段经济最发达,城市化水平最高。故答案选A。【4题详解】区域发展进程可知,工业化、城市化水平越来越高,第一产业比重越来越低,第二产业比重先升高,后降低,第三产业比重不断上升,故最低是③,最高的是①。故选C。下图为甲、乙两地某类企业单位产品成本构成图。读图完成下面小题。5. 该企业属于A. 劳动力指向型 B. 市场指向型 C. 技术指向型 D. 原料指向型6. 两地间产业转移方向及主导因素分别是A. 甲地迁往乙地,技术成本更低 B. 乙地迁往甲地,市场更加广阔C. 乙地迁往甲地,技术更为发达 D. 甲地迁往乙地,用工成本更低【答案】5. A 6. D【解析】【5题详解】该企业劳动力的投入占成本中是最大的,故是劳动力导向型企业,A对;市场指向型是市场占成本中最高,技术指向型是技术占成本最高,原料指向型是原料占成本中最高,故其余选项可排除。【6题详解】从图中可看出乙地的劳动力成本低于甲地,其它各类成本也低些,故应是甲地迁往乙地,用工成本更低,D对,其余选项可排除。“滴滴出行”是涵盖出租车、专车、快车、顺风车、代驾及大巴等多项业务在内的一站式出行平台。据此完成下列小题。7. “滴滴出行”中所采用的地理信息技术是①GIS ②RS ③GPS ④数字地球A. ①② B. ③④C. ①③ D. ②④8. “滴滴出行”带来的影响有①市民出行更加方便 ②节省资源、减轻城市污染 ③可替代城市公共交通 ④解决了城市交通拥堵问题A. ①② B. ③④C. ①③ D. ②④【答案】7. C 8. A【解析】【7题详解】“滴滴出行”需要对城市道路信息以及汽车位置、用户位置进行收集,然后进行相关信息处理,最后反馈给司机所需信息。期间需要用GPS进行定位,用GIS进行信息收集、反馈、管理。故选C。【8题详解】由材料可知,“滴滴出行”是涵盖出租车、专车、快车、顺风车、代驾以及大巴等多项业务在内的一站式出行平台。“滴滴出行”的发展,在很大程度上方便了市民的出行,同时减少了私家车辆的出行,节省资源,减轻了城市污染。但是“滴滴出行”众多的车辆也会给道路带来拥堵,尤其是在道路交通系统不完善的城市;其对城市交通的影响毕竟有限,不可能替代城市公共交通,③④说法不合理,故选A项正确。9.下图说明湿地具有的功能是A. 保持水源 B. 净化水质 C. 调节气候 D. 维护生物多样性【答案】B【解析】读图,图示中污水经过湿地吸收、截留、吸附、过滤后,净化后的水流出,说明湿地具有净化水质的功能,B正确;不能体现保持水源、调节气候、维护生物多样性功能,ACD错误。故选B。10.近代以来,洞庭湖湿地水域不断缩小。洞庭湖湿地水域不断缩小,导致其功能不断发生变化。下列叙述正确的是A. 调节气候功能增强 B. 航运能力增强C. 生物多样性减少 D. 调蓄洪水能力增强【答案】C【解析】洞庭湖湿地水域缩小,调节气候功能减弱,故A错误;水位的降低,航运能力减弱,故B错误;湿地水域缩小,生物多样性减少,故C正确;湿地水域不断缩小,调蓄洪水能力减弱,故D错误,所以该题选C。11.世界上适合水田农业分布的地区,其主要自然区位条件是①以平原丘陵为主 ②夏季水热充沛 ③降雨季节变化小 ④耕地面积广大A. ①② B. ②③ C. ③④ D. ①④【答案】A【解析】水田农业特点一是人均耕地少,大多数农民都是采用以家庭为单位的小农经营方式,生产规模小,耕地面积较小;二是水田农业主要分布在降雨和热量较丰富、灌溉水源较充足的地区,利用筑有田埂可经常蓄水的耕地,以种植水生作物为主的农业。一般以种植水稻为主。在世界上,这类农业主要分布在亚洲东部、南部的温带、亚热带和热带季风气候区,季风气候区降水季节变化大,这些地区夏季炎热多雨,水分、热量充足,土壤肥沃,有较大面积的平原和丘陵低山,适合水稻生长。所以自然区位条件符合的是①②,③④错误。故本题选择A。下图为我国北方部分区域图。读下图,完成下列小题。12. 图中①地(三江平原)分布着大片沼泽,并经历了由“北大荒”到“北大仓”再到新“北大荒”的发展历程。形成新“北大荒”的主要原因是为了A. 保护滩涂 B. 保护草地 C. 保护林地 D. 保护湿地13. 图中②③两地共同面临的主要生态问题是A. 水体污染 B. 大气污染 C. 土地荒漠化 D. 固体废弃物污染【答案】12. D 13. C【解析】【12题详解】图中①地是三江平原,是中国主要的湿地保护区之一,分布着大片沼泽,并经历了由“北大荒”到“北大仓”再到新“北大荒”的发展历程。由“北大荒”到“北大仓”,由于过度开垦,使湿地面积大量减少,生物多样性减少,气候变差,水源减少等生态环境问题突出;沼泽是湿地种类之一,为了保护湿地,退耕还湿,停止湿地开荒,变“北大仓”到新“北大荒”,形成新“北大荒”的主要原因是为了保护湿地,D对。滩涂分布在沿海地区,该地不临海,A错。该地多沼泽分布,地表水较多,属于湿地,形成新“北大荒”不是为了保护草地、保护林地,B、C错。故选D。【13题详解】根据图中信息可知,图中②地位于我国的内蒙古高原,③地位于我国的新疆塔里木盆地内,都属于我国的西北干旱半干旱地区,水源短缺,气候干旱,人类不合理活动导致的主要生态问题为土地荒漠化,C正确。两地都是降水少,以农牧业为主,水体污染、大气污染、固体废弃物污染少,A、B、D错。故选C。下图为美国本土略图。读图,完成下面小题。14. 图中①地为田纳西河流域,其综合治理的成功经验对治理黄河流域的启示是A. 梯级开发水能资源 B. 减缓流域开发程度C 过量开发煤炭资源 D. 降低流域防洪标准15. 图中②地为美国乳畜带,影响其形成的主要社会经济因素是A. 气候 B. 地形 C. 河流 D. 市场【答案】14. A 15. D【解析】【14题详解】黄河流经我国地势的三级阶梯,地势落差大,可借鉴田纳西河流域综合治理的成功经验,进行梯级开发水能资源,A正确;对河流的适度开发,既能保护生态环境,又有经济效益和社会效益,B错误;过量开发煤炭资源易导致生态环境的破坏和污染加重,C错误;降低流域防洪标准,会让洪灾频发,D错误。故选A。【15题详解】乳畜业是随着城市发展而形成的面向城市市场的商品化、集约化畜牧业地域类型,其生产对象主要是奶牛,②地为美国乳畜带,影响其形成的主要社会经济因素是市场广阔,所以D正确。气候、地形、河流不是社会经济因素,A、B、C错误。故选D。下图为德国鲁尔区图和鲁尔区大气污染物含量变化图。读图,完成下面小题。 16. 20世纪50年代以后,鲁尔区开始衰落,衰落最明显的工业部门是A. 宇航工业 B. 电子工业 C. 煤炭工业 D. 石油工业17. 20世纪90年代以来,鲁尔区大气污染物含量呈下降趋势,其原因可能是A. 调整了产业结构 B. 发展了高耗能工业C. 破坏了森林资源 D. 放弃了污染物的回收【答案】16. C 17. A【解析】【16题详解】20世纪50年代以后,鲁尔区在经历了约一个世纪的繁荣之后,经济开始衰落。其中,由于产业结构单一,煤炭的能源地位下降以及世界性钢铁过剩,煤炭工业和钢铁工业的衰落最为明显,C正确。宇航工业、电子工业是新兴工业部门,石油工业是后来发展起来的,A、B、D错误。故选C。【17题详解】鲁尔区工业区以煤炭工业和钢铁工业为主,造成严重的大气污染和水体污染,后来鲁尔区进行了产业结构调整,改造传统产业,大力发展新兴产业和第三产业,使鲁尔区大气污染物含量呈下降趋势,A正确。发展了高耗能工业、破坏了森林资源、放弃了污染物的回收只会导致大气污染物含量上升,B、C、D错误。故选A。珠江三角洲地区是我国改革开放以后工业化、城市化迅速推进的典型地区。根据所学知识完成问题。18. 1990年以前,珠江三角洲中小型加工企业属于A. 高新技术工业 B. 重工业 C. 劳动密集型工业 D. 资源密集型工业19. 目前,珠江三角洲地区工业化与城市化形成“遍地开花,分散发展”的局面,主要原因是工业化与城市化A. 靠政策扶持 B. 靠资源支撑 C. 靠外资推动 D. 靠技术支持20. 珠江三角洲工业化与城市化过程中产生的问题不包括A. 产业升级面临困难 B. 城市建设相对滞后C. 城市生态环境问题日趋严重 D. 产业升级日趋加强【答案】18. C 19. C 20. D【解析】【18题详解】珠江三角洲地区是我国改革开放以后工业化、城市化迅速推进的典型地区,1990年以前,珠江三角洲中小型加工企业属于劳动密集型工业,所以C正确。【19题详解】珠江三角洲地区工业化和城市化主要靠外资推动,形成“遍地开花,分散发展”的局面,故各个城市功能不清,相互竞争,不利于城市进一步发展。故选C。【20题详解】珠江三角洲地区工业化和城市化过程中出现的问题有产业升级面临困难,城市建设相对落后,生态环境问题日益严重,不包括产业转移日渐加强,所以D正确。二、非选择题(本大题包括2个小题,共40分)21.阅读图文材料,完成下列要求。青海省共和县人口约13万,仅占全省总人口的2.2%。该县塔拉滩平均海拔2920m,光照充足,近年来建设了全国首个千万千瓦级的光伏电园区。园区建成后,大量生长的杂草对园区太阳能发电产生了影响。园区利用当地牧民的羊群啃食杂草,替代人工除草,取得了良好效果,实现了“能牧互促”。近年园区要求企业把光伏板支架的高度提高到1.2m。下图是光伏电园区局部图。(1)当地太阳能资源丰富,其原因在于当地海拔_____(填“高”或“低”),大气对太阳辐射的削弱作用较_____(填“强”或“弱”)。 (2)提高光伏板支架的高度,既可以_____(填“增大”或“减小”)羊群的活动空间,同时也_____(填“增大”或“减小”)杂草对光伏板吸收太阳辐射的影响。 (3)园区光伏发电面临的最大困难是发电不稳定,请推测其中的一个原因。_____【答案】 (1)高 弱 (2)增大 减小 (3)天气变化大,昼夜差异大,季节变化大,导致到达地面的太阳辐射变化大。【解析】本题考查能源开发的优势条件及光伏发电的积极意义。(1)该县塔拉滩平均海拔2920m,海拔高,空气稀薄,大气对太阳辐射的削弱作用较弱,故当地太阳能资源丰富。(2)园区利用当地牧民的羊群啃食杂草,替代人工除草,高光伏板支架的高度,既可以增大羊群的活动空间,羊群啃食杂草多可同时减小杂草对光伏板吸收太阳辐射的影响。 (3)该地位于高原地区,天气变化大,海拔高,空气稀薄,昼夜差异大,季节变化大,导致到达地面的太阳辐射变化大,造成园区光伏发电不稳定。22.下图为我国西气东输二线工程、珠江三角洲产业转移线路示意图。读图完成下列各题。(1)西气东输二线工程的终点是珠江三角洲,该工程的建设可以改善珠江三角洲的 问题(填“大气污染”或“交通拥堵”)。(2)①、②两地所在省级行政区属于西部大开发范围的是 。(3)有关图中各省级行政区的叙述,正确的是 。(单项选择)A.省级行政区之间具有明确的界线 B.省级行政区之间没有明显的差异,C.省级行政区之间具有模糊的界线 D.省级行政区之间没有相互的联系(4)目前,湘南地区正承接大量来自珠江三角洲的产业转移。小梁、小罗同学以“湘南地区承接产业转移的研究与思考”为课题进行了探究,并形成了两种不同的观点:①小梁同学认为:湘南地区应该大量承接产业转移;②小罗同学认为:湘南地区不适宜大量承接产业转移。你赞成哪位同学的观点,并简要说明理由。【答案】(1)大气污染 (2)① (3)A(4)答案一:我赞成①。理由:增加就业机会,增加收入;加快城镇化建设进程;加快工业化进程;促进当地经济发展;符合国家中部崛起战略等(任答一点,言之有理即可)答案二:我赞成②。理由:污染物的转移加剧产业承接地的环境污染;大量产业转移不当会导致产业承接地的生态破坏;大量占用土地使耕地资源减少;加重产业承接地交通等基础设施的压力等(任答一点,言之有理即可)【解析】本题考查资源跨区域调配及产业转移的影响等知识点。(1)西气东输二线工程的终点是珠江三角洲,有利于缓解珠三角能源紧张状况、使用天然气利于改善珠三角地区大气环境质量,减轻大气污染。(2)①是新疆,是西部大开发范围;②是浙江,是东部经济区。(3)省级行政区之间具有明确的界线,A正确。自然区之间没有明确的分界线,自然区的界线是模糊的。(4)赞成①(小梁,应该大量承接产业转移)的理由主要从促进经济发展的角度来说:承接产业转移能引进大量企业,可以增加就业机会,增加收入;工业化发展可以加快城镇化建设进程;大量企业引进可以加快工业化进程;工业发展快,就业机会多,可以促进当地经济发展;产业转移充分发挥了各地优势,符合国家中部崛起战略等。赞成②(小罗,不适宜大量承接产业转移)的理由主要从对环境影响的角度来说:承接产业转移引进的一般是污染较重的企业,污染物的转移加剧了产业承接地的环境污染;大量产业转移不当会导致产业承接地的生态破坏,形成恶性循环;大量占用土地使耕地资源减少,影响农业发展;加重产业承接地交通等基础设施的压力等。

