【地理】吉林省吉林市蛟河市第一中学2019-2020学年高二上学期期中考试试题(解析版)
展开吉林省吉林市蛟河市第一中学2019-2020学年高二上学期
期中考试地理试题
一、单项选择题
1.关于我国三大经济地带的叙述正确的是
A. 经济地带的划分有明确的分界线 B. 每个经济地带内部特定性质绝对一致
C. 贵州省地处中部经济地带 D. 三大经济地带的发展有相互影响
【答案】D
【解析】
A. 经济地带的划分是按各省的经济发展水平及地理位置划分的,不是行政区边界,所以其边界是模糊的,没有明确的分界线,故A项错误;
B. 每个经济地带内部不同省区条件不同,经济发展水平、发展速度等特定性质仍然存在较大差异,B项错误;
C. 贵州省地处西部经济地带,C项错误;
D. 三大经济地带不是割裂、封闭的,三者之间存在资源、人才、资金、技术等要素的联系,三者的发展是相互影响的,D项正确。
综合分析,D项正确。
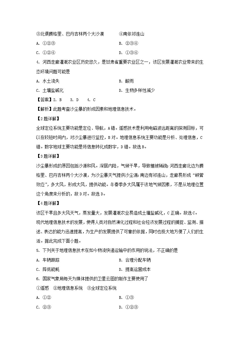
2018年11月25日,长约近千公里的甘肃河西走廊自西向东遭遇大风沙尘天气袭击,多地遭冬季鲜见的强沙尘暴侵袭,呈现巨型“沙墙”。下图为我国河西走廊区域图。据此完成下面小题。
2. 监测沙尘暴移动路径主要利用的地理信息技术是
A. 全球定位系统 B. 遥感技术
C. 地理信息系统 D. 数字地球
3. 从地理位置这个角度分析河西走廊沙尘暴的形成原因是
①深居内陆,气候干旱 ②冬春季多大风
③北偎腾格里、巴丹吉林两个大沙漠 ④南依祁连山
A. ①②③ B. ②③④
C. ①②④ D. ①③④
4. 河西走廊灌溉农业区历史悠久,是甘肃省重要农业区之一,该区发展灌溉农业带来的生态环境问题可能是
A. 水土流失 B. 酸雨
C. 土壤盐碱化 D. 生物多样性减少
【答案】2. B 3. D 4. C
【解析】此题考查沙尘暴的形成因素和地理信息技术。
【2题详解】
全球定位系统主要功能是定位、导航,A错。遥感技术是利用电磁波远距离的探测目标,可以在较短时间内,对沙尘暴进行监控,B对。地理信息系统主要功能是分析、处理信息,C错。数字地球主要功能是将信息转化成数字,D错。故选B。
【3题详解】
沙尘暴形成的原因包括沙源和风。深居内陆,气候干旱,导致植被稀疏;河西走廊北边为腾格里、巴丹吉林两个大沙漠,为沙尘暴天气提供沙尘源;南边有祁连山,走廊易形成“峡管效应”,多大风,形成大风,提供动能。冬春季多大风属于该地气候因素,不是从地理位置这个角度来分析的,故D对。故选D。
【4题详解】
该区干旱且多大风天气,蒸发量大,发展灌溉农业易造成土壤盐碱化,C正确。故选C。
现代地理信息技术的发展,使得人类对自然演化过程和社会经济发展过程的捕捉、监测、描述、表达的能力迅速提高,为生产的发展提供了可靠的依据,同时也极大地方便了人们的生活。据此完成下面小题。
5. 下列关于地理信息技术在如今物流快递运输中的作用的说法,不正确的是
A. 车辆跟踪 B. 合理分配车辆
C. 降低能耗 D. 提高运营成本
6. 国家气象局每天为媒体提供的卫星云图的制作主要使用了
①遥感 ②地理信息系统 ③全球定位系统
A. ①② B. ①③
C. ②③ D. ①②③
【答案】5. D 6. A
【解析】
【5题详解】
现代地理信息技术可以对交通车辆实时监控,综合各个车辆的运行情况,总结反映出各交通线路上车辆的总体运行情况,从而指导车辆走最合理的路线,达到在各交通线上合理分配车辆的目的,对各车辆来说,可以加快运行速度,降低能耗,提高运行效率。综上所述,A、B、C正确,D错误。故选D。
【6题详解】
国家气象局每天为媒体提供的卫星云图是通过遥感获得信息,利用地理信息系统对信息加以处理后得到的,此过程没有用到全球定位系统。①②正确,A正确,BCD错误。故选A。
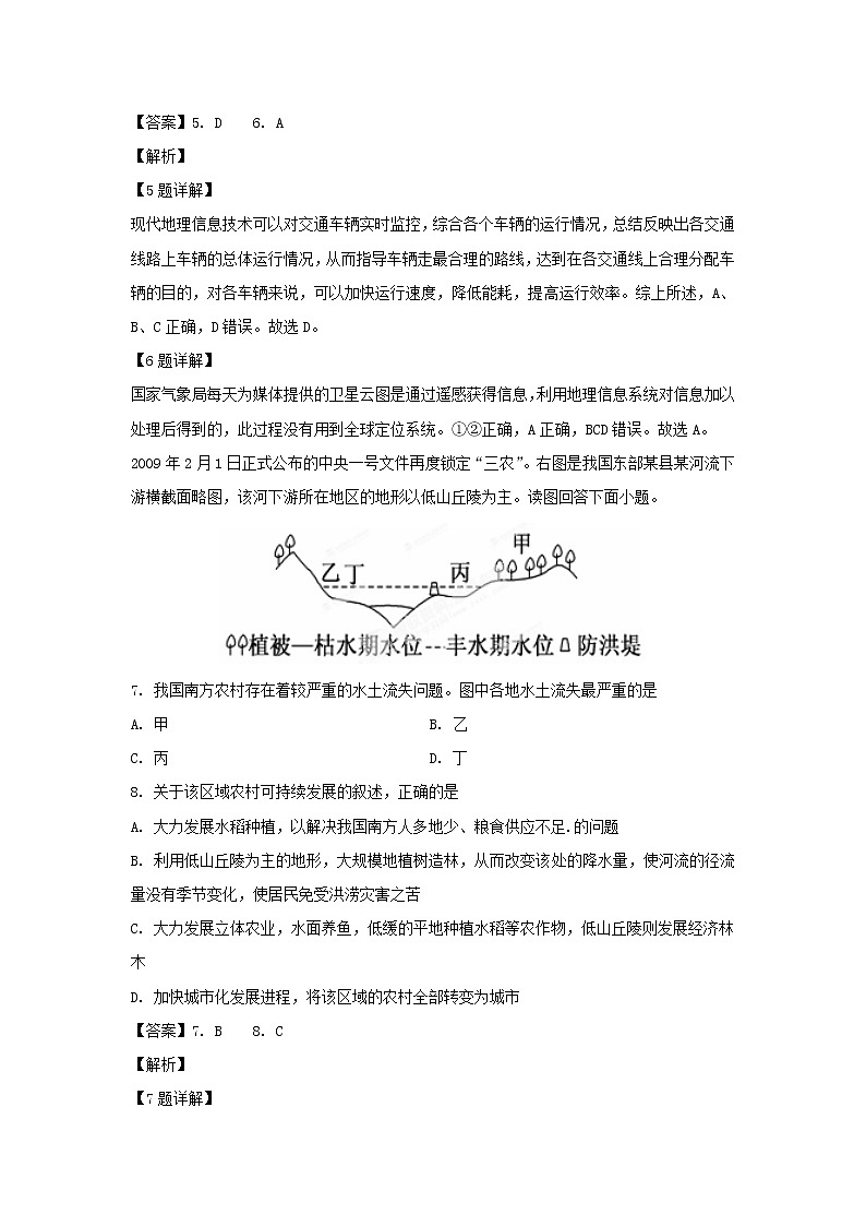
2009年2月1日正式公布的中央一号文件再度锁定“三农”。右图是我国东部某县某河流下游横截面略图,该河下游所在地区的地形以低山丘陵为主。读图回答下面小题。
7. 我国南方农村存在着较严重的水土流失问题。图中各地水土流失最严重的是
A. 甲 B. 乙
C. 丙 D. 丁
8. 关于该区域农村可持续发展的叙述,正确的是
A. 大力发展水稻种植,以解决我国南方人多地少、粮食供应不足.的问题
B. 利用低山丘陵为主的地形,大规模地植树造林,从而改变该处的降水量,使河流的径流量没有季节变化,使居民免受洪涝灾害之苦
C. 大力发展立体农业,水面养鱼,低缓的平地种植水稻等农作物,低山丘陵则发展经济林木
D. 加快城市化发展进程,将该区域的农村全部转变为城市
【答案】7. B 8. C
【解析】
【7题详解】
相对于其他三地,乙地的坡度较大且无植被覆盖,是四地中水土流失最严重的地方。B正确。
【8题详解】
低山丘陵区特别是我国南方低山丘陵地区,应因地制宜发展立体农业。具体做法:丘上林草丘间塘,缓坡沟谷果鱼粮。如果大力发展种植业,会加剧水土流失;南方水热条件较好,应因地制宜地发展农业,水面养鱼、平地种植水稻等农作物、低山丘陵地区发展经济林木等。故C正确,A、B错误。D项中“全部转变为城市”错误。
预计2019年将建成的“引汉济渭”工程,从长江支流汉江引水,经98.3公里输水隧洞穿越秦岭,到达渭河流域。沿线隧洞最深达2000米,工程综合难度世界第一。下图为“引汉济渭”工程示意图。读图,完成下列问题。
9. “引汉济渭”工程受水地区的地貌成因是
A. 断裂下陷 流水沉积 B. 地壳抬升 流水侵蚀
C. 断裂下陷 风力堆积 D. 地壳抬升 风力侵蚀
10. 该工程施工过程中面临的最主要困难是
A. 移民规模庞大 B. 海拔高,气温低,缺氧
C. 隧洞深度大,线路长,施工难度大 D. 沿线穿越河流多,水系复杂
11. “引汉济渭”工程的意义包括
A. 解决西安的水污染问题 B. 改善渭河流域生态环境
C. 缓解汉江流域的旱涝灾害 D. 加剧关中平原土地盐碱化
【答案】9. A 10. C 11. B
【解析】
【9题详解】
“引汉济渭”工程受水地区是关中平原,位于陕北高原和秦岭之间,受构造运动影响,地壳断裂下陷,后经渭河及其支流冲积而成的冲积平原,A正确。
【10题详解】
由材料可知:该工程经98.3公里输水隧洞穿越秦岭,到达渭河流域。沿线隧洞最深达2000米,工程综合难度世界第一,C正确;沿线地区人烟稀少,总共移民11000余人,移民规模不大,A错;秦岭不缺氧,B错;从图中可看出,沿线主要穿越山地,D错。故选C。
【11题详解】
引汉济渭的意义主要是增加关中平原供水,包括西安、咸阳、宝鸡等城市生活和工业供水,增加生态用水、农业用水等,改善渭河流域生态环境,B正确;将大大缓解关中地区用水问题,不能解决西安水污染问题,A错;不是为了缓解汉江流域的旱涝灾害,C错;会增加关中平原可灌溉的耕地面积增加,灌溉水源增加不一定会导致土地盐碱化加剧,可以通过一些技术手段避免土地盐碱化,D错。故选B。
哈拉诺尔湖是党河与疏勒河交汇处的一处大型洼地曾是敦煌最大的淡水湖。自清代以来,该地区人口不断增长,哈拉诺尔湖逐渐干涸。时隔60年,该湖泊于2017年3月重现碧波,下图为疏勒河流域分布示意图。据此完成下列小题。
12. 疏勒河流域的水源主要来自
①山地降水 ②冰雪融水
③地下水 ④湖泊水
A. ①②③ B. ①②④
C. ②③④ D. ①③④
13. 哈拉诺尔湖清代之后逐渐干涸的最主要原因是
A. 全球变暖 B. 引水灌溉
C. 河流改道 D. 风沙掩埋
【答案】12. A 13. B
【解析】
【12题详解】
读图结合所学知识,疏勒河流域的水源主要来自祁连山的冰雪融水和山地降水,在夏季气温高,冰雪融化多,河水就多,同时河流一般都受到地下水补给。流域内湖泊稀少,不是其疏勒河水源补给方式,排除④。①②③正确,故本题选择A。
【13题详解】
读图可知,哈拉诺尔湖主要的补给水源来自疏勒河,清代之后因为人口的增长和水利灌溉(图中的双塔堡水库),疏勒河流向下游的水量减少,故处于下游的哈拉诺尔湖清代之后逐渐干涸,B对。全球变暖短期应该增加河流径流量,哈拉诺尔湖应该有更多的水源补给,A错;从图中观察,河流并没有改道,C错;风沙掩埋不是湖泊干涸的主要原因,主要原因是补给水源减少,D错。故本题选择B。
红碱淖,位于陕西神木县西北,系中国最大沙漠淡水湖,也是世界上最大的遗鸥繁殖与栖息地。近年来,红碱淖的水位以每年1~11厘米的速度下降,湖水pH值由7.4~7.8上升到9.0~9.42,这超出了鱼类生存极限。下图为“红碱淖湖区域图”,据此完成下列问题。
14. 关于红碱淖水位下降的原因,下列说法正确的一组是
①气候干旱,降水少,蒸发旺盛
②上游建拦水坝,使入湖径流减少
③过度开采地下水,地下水位下降
④湖区生态环境恶化,pH值上升
⑤工业生产如采矿、洗矿排放废水,使水质下降
⑥湖区周边林地被砍伐,涵养水源能力下降
A. ①②③ B. ②⑤⑥
C. ①②④ D. ②③⑥
15. 关于保护红碱淖意义的叙述,正确的是
①利于调节气候 ②利于涵养水源、净化水质
③利于调节河流径流 ④利于保护生物多样性
⑤利于吸烟滞尘、净化空气、提高空气质量
A. ①④ B. ③④
C. ④⑤ D. ①②
【答案】14. A 15. A
【解析】
【14题详解】
红碱淖,位于陕西神木县西北,系中国最大沙漠淡水湖,属于西北干旱、半干旱区,水位下降的原因有气候干旱,降水少,蒸发旺盛,①对。结合图例,入湖河流上游建拦水坝蓄水,使入湖径流减少,②对。图例中有机井,可能是过度开采地下水,地下水位下降,③对。湖区生态环境恶化,pH值上升,水质下降,不是水位下降的原因,④⑤错。湖区周边林地被砍伐,涵养水源能力下降,地表径流增多,湖泊水位应上升,⑥错。①②③正确,A对,B、C、D错。故选A。
【15题详解】
红碱淖属于湖泊湿地,保护红碱淖意义有利于调节气候,①对。红碱淖是内流湖,不是水源地,没有涵养水源、调节河流径流的作用,②③错。湿地是一个生态系统,有利于保护生物多样性,④对。湖泊湿地没有吸烟滞尘、净化空气的作用,⑤错。A对,B、C、D错。故选A。
我国甘肃民勤地区现已成为我国沙尘暴四大沙源地之一。阅读资料回答下题。
16. 石羊河的总体流向是
A. 东北流向西南 B. 西南流向东北
C. 西北流向东南 D. 东南流向西北
17. 针对民勤地区日益严重的荒漠化,应采取的可行措施有
A. 在山体上撒草木灰,增加融雪量 B. 跨流域调水
C. 培育耐旱作物 D. 提高水价,统一调配流域水资源
【答案】16. B 17. D
【解析】本题组以我国甘肃民勤地区为背景,设置两道试题,涉及河流流向判断、荒漠化治理措施等相关内容,考查学生利用题中信息和所学知识分析地理问题的能力。
【16题详解】
图中显示,石羊河流域内,西南为高大的祁连山,东北部为地势较低的沙漠地区,因此石羊河由较高的西南流向较低的东北地区,选项B符合题意,排除A、C、D。
【17题详解】
在山体上撒草木灰,增加融雪量,会造成冰川退化,长时期导致水源枯竭,A不可行。当地附近没有流量丰富的流域,离水源丰富地区过远,跨流域调水成本过高,B不可行。培育耐旱作物,如果不控制种植规模,同样会导致水资源紧张,加剧荒漠化,C不可行。民勤绿洲荒漠化主要是上游过度用水导致,因此要提高水价,促使流域内形成节约用水的习惯,并统筹安排上中下游的水资源利用规模,统一调配流域水资源,从而抑制民勤地区的荒漠化,D符合题意。
在巴西里约热内卢举行的第31届夏季奥林匹克运动会,口号为“一个新世界”。开幕式运动员和代表团入场时,每人在途中都会取一颗种子,207个代表团拿到上万颗种子,最后在里约种出真正的森林。据此结合所学知识,完成下面小题。
18. “一个新世界”的做法表明巴西正面临的主要环境问题及形成原因分别是
A. 气候变暖、热带雨林面积锐减 B. 酸雨蔓延、大量排放含氮硫的氧化物
C. 臭氧变薄、大量使用制冷剂 D. 土地荒漠化、人类不合理的生产活动
19. “一个新世界”的建立,离不开优美的环境和低碳环保的生活方式。为了减少碳的排放,许多国家就地取材发展“生物柴油”。巴西发展“生物柴油”所用的原料可能是
A. 椰子 B. 棕榈
C. 剑麻 D. 咖啡
【答案】18. A 19. B
【解析】本题考查巴西雨林。
【18题详解】
“一个新世界”要在里约种出真正的森林,该做法表明巴西热带雨林面积锐减导致气候变暖,A正确。与酸雨、臭氧、土地荒漠化没有关系。故选A。
【19题详解】
发展生物柴油产业的原料一定是油料作物,棕榈为油料作物,椰子、剑麻、咖啡都不是油料作物,B正确。故选B。
“红色荒漠”是指我国南方低山丘陵地区的土地荒漠化。
下图为“红色荒漠”形成的示意图。据此回答下列题。
20. 图中①②③所代表的内容分别是
A. 人口增加、滥伐森林、水土流失 B. 水土流失、滥伐森林、人口增加
C. 人口增加、水土流失、滥伐森林 D. 滥伐森林、水土流失、人口增加
21. 下列措施能够有效治理我国南方低山丘陵地区“红色荒漠”的有
①退牧还耕 ②积极开发新能源
③控制人口增长 ④严禁过度放牧
⑤防治水土流失
A. ①②⑤ B. ②③⑤
C. ①③④ D. ②④⑤
【答案】20. A 21. B
【解析】
【20题详解】
从结构图可以看出,我国南方低山丘陵地区“红色荒漠”形成的因素分成两类,一类是自然因素(高温多雨和水土流失),另一类是人为因素(人口增加和滥伐森林),人口增加为根本原因,①为人口增加,②为滥伐森林,③为自然原因水土流失。故选A。
【21题详解】
我国南方低山丘陵区以种植业为主,“红色沙漠”的产生不是过度放牧造成的,故①④错,故选B。
下图为田纳西河流域示意图,以及该流域A地降水量柱状图,完成以下问题。
22. 下列有关田纳西河自然地理特征的叙述,正确的是
A. 位于美国的中部地区 B. 上游地区地形以平原为主
C. 气候类型以温带大陆性气候为主 D. 12月至次年4月降水较多
23. 甲地区防洪水库为了雨季蓄洪留出库容,较为合理的时间为
A. 1~2月 B. 4~5月
C. 9~10月 D. 11~12月
【答案】22. D 23. C
【解析】本题考查流域的综合背景分析。
【22题详解】
田纳西河流域位于美国东南部,上游以山地为主,气候属亚热带湿润气候,冬春降水多,夏秋降水相对少。田纳西河流域位于美国东南部,故A错误;上游以山地为主,故B错误;气候属亚热带湿润气候,故C错误;根据降水分布图可知,12月至次年4月降水较多(冬春降水多),夏秋降水相对少。故D正确。
【23题详解】
根据图中的降水资料可知该地区11月份降水开始增多,进入多雨期在此以前应流出一定的库容用以蓄洪,所以在9-10月份为了雨季蓄洪留出库容较为合理。根据图中的降水资料可知该地区11月份降水开始增多,进入多雨期,在此以前应流出一定的库容用以蓄洪,所以在9-10月份为了雨季蓄洪留出库容较为合理。故C正确, ABD错误,故选C。
24.田纳西河流域开发的有利条件有
①处于热带,受赤道低压影响,全年降水丰富
②流域内地势起伏大、河流落差大,水能丰富
③煤炭等矿产资源丰富
④河流流量大,水资源丰富
⑤开发历史悠久,经济发达
A. ①②③ B. ①②④
C. ②③④ D. ③④⑤
【答案】C
【解析】田纳西河流域内多山,地形起伏较大,蕴藏着丰富的水力资源。这里属于亚热带地区,气候温暖湿润。田纳西河水系发达,支流众多,水量丰富,大部分可通航,并通过密西西比河及其支流可通往全国大部分地区。流域内矿产资源丰富,主要有煤、铁、铜、磷、锌、云母等,成为影响流域综合开发的重要因素。①田纳西河流域位于亚热带地区,故①错误;②流域内地势起伏大,河流落差大,水能丰富,故②正确;③田纳西河流域煤炭等矿产资源丰富,故③正确;④河流流量大,水资源丰富,故④正确;⑤开发较晚,故⑤错误。②③④正确,C 正确,ABD错误,故选C。
25.兴修水坝在流域综合治理中发挥重要作用,但近年来一些国家兴起“废坝”运动,“废坝”的可能原因是
①河口三角洲淤积缓慢 ②海水倒灌,海岸受侵蚀
③航运条件变差 ④近海鱼类减少
⑤灌溉水源减少
A. ①③④ B. ②④⑤
C. ①②④ D. ②③⑤
【答案】C
【解析】由于大坝的修建,导致河流携带泥沙能力降低,河口三角洲淤积缓慢,同时海水倒灌,海岸侵蚀严重,由于泥沙淤积减少,营养物质减少,近海鱼类减少,故选C。
下图为“长江流域图”。读图,完成下面小题。
26. 关于长江流域自然环境特征叙述正确的是
A. 地势东南高、西北低 B. 降水集中在夏季
C. 河流径流量季节变化小 D. 植被为常绿硬叶林
27. 合理开发长江流域的方式是
A. 四川盆地主要发展水产养殖业 B. 中游地区大力开发矿产
C. 三峡以上河段进行水能梯级开发 D. 下游地区重点植树造林
28. 为了有效控制甲河段洪涝灾害,当地采取的主要措施是
A. 修建堤坝,疏浚河道 B. 保护环境,开发旅游业
C. 建设航道,完善网络 D. 改善气候,发展畜牧业
【答案】26. B 27. C 28. A
【解析】本题组以长江流域示意图为材料,设置三道试题,涉及流域自然环境特征描述、合理开发长江流域方式、治理洪涝灾害措施等相关内容,考查学生利用所学知识综合分析地理问题的能力。
【26题详解】
长江干流大致自西向东流,因此长江流域的地势大致呈西高东低特点,A错。长江流域以亚热带季风气候为主,夏季受夏季风影响,降水丰富,冬季受冬季风影响,降水较少,降水集中在夏季,B对。长江主要以雨水补给为主,长江流域降水季节变化大,导致河流径流量季节变化也大,C错。长江流域以亚热带季风气候为主,雨热同期,则植被以常绿阔叶林为主,D错。所以选B。
【27题详解】
四川盆地以低山丘陵地区为主,水域面积不大,水产养殖业发展条件较差,A不符合题意。中游地区大力开发矿产,容易导致水土流失,造成环境污染,B不符合题意。三峡以上河段河流水量丰富,落差大,适宜进行水能梯级开发,促进区域发展,C符合题意。下游地区平原为主,水土流失不严重,但洪涝灾害严重,应在上游地区植树造林,或在下游地区疏浚河道,加固堤坝,D不符合题意。所以选C。
【28题详解】
图中显示,甲河段为长江下游河段,为了控制洪水,加快洪水排泄速度,应修建堤坝,疏浚河道,A符合题意。下游地区保护环境,开发旅游业,对控制洪涝灾害关系不大,B不符合题意。下游地区建设航道,完善网络,对控制洪涝灾害关系不大,C不符合题意。下游地区改善气候,发展畜牧业,对控制洪涝灾害关系不大,D不符合题意。所以选A。
下图是山西省煤炭产业链简图。据此完成下列各题。
29. 建设坑口电站的积极意义和坑口电站区位选择的主导因素分别是
A. 减轻交通压力、能源 B. 减少环境污染、交通
C. 提高能源利用率、技术 D. 促进煤炭资源开发、市场
30. 关于山西省利用煤炭资源发展有色金属冶炼工业的目的,不正确的是
A. 延长产业链 B. 提高产品附加值
C. 增加就业率 D. 降低碳排放
【答案】29. A 30. D
【解析】本题考查山西煤炭资源的开发。
【29题详解】
建设坑口电站对于山西来说,加重了环境污染,故B错误;山西技术水平较东部低,坑口电站并不能提高能源利用率,故C错误;煤炭资源的开发取决于对于电力的需求,并不取决于电站的位置,故D错误;坑口电站建设需靠近能源所在地,能源为其主导因素,减少了交通运输成本,减轻了交通运输压力。坑口电站,变输煤为输电,可以减轻交通压力,故A正确。
【30题详解】
利用煤炭作为动力,发展相关产业,延长产业链,增加了附加产值,增加了就业。用煤炭资源发展有色金属冶炼,延长了产业链,故A不符合题意;对资源进行深加工,提高了产品附加值,故B不符合题意;发展工业提供了就业机会,故C不符合题意;发展有色金属冶炼,消耗能源,增加碳排放,故D符合题意。
领开放之先,珠江三角洲现实占优;得开放之利,珠江三角洲成为中国大陆经济的增长极。据此回答下面小题。
31. 关于珠江三角洲地区在20世纪80年代工业化和城市化水平迅速提高的有利条件的分析,正确的是
①工业基础雄厚,产值高 ②发达国家和地区的产业结构调整 ③国家的对外开放政策
④良好的区位条件 ⑤全国最大的侨乡之一 ⑥煤、石油等资源丰富
A. ①②③④ B. ②③④⑤
C. ①③④⑤ D. ③④⑤⑥
32. 珠江三角洲地区工业化进程中的两个发展阶段的主导产业分别是
A. 劳动力导向型产业、市场导向型产业 B. 原料导向型产业、动力导向型产业
C. 高新技术产业、劳动密集型产业 D. 劳动密集型产业、高新技术产业
【答案】31. B 32. D
【解析】考查珠江三角洲地区工业化和城市化的条件及不同时期的主导产业。
【31题详解】
珠江三角洲地区在20世纪80年代是改革开放初期,工业基础薄弱,产值低,①错。此时,恰逢发达国家和地区的产业结构调整,②对。国家实施对外开放政策,③对。该地毗邻港澳,靠近东南亚地区,具有良好的区位条件,④对。是全国最大的侨乡之一,⑤对。煤、石油等资源缺乏,⑥错。②③④⑤正确,故选B。
【32题详解】
珠江三角洲地区工业化进程中的第一个阶段经济水平低,工业基础差,主导产业是劳动密集型产业,第二个发展阶段的产业结构升级,主导产业是高新技术产业,D对。该地能源资源缺乏,不适宜发展原料导向型产业、动力导向型产业,A、B、C错。故选D。
我国东北玉米带与美国玉米带、乌克兰玉米带并称为世界“三大黄金玉米带”。结合图,回答下列各题。
33. 与美国、乌克兰的玉米种植相比,我国东北的玉米生产
A. 区域专业化和机械化水平高 B. 商品率高,大部分用于出口
C. 科技投入少,国际市场竞争力不足 D. 家庭农场为主
34. 要实现我国东北黄金玉米带的可持续发展,下列措施可采取的是
A. 毁林开荒、扩耕,以获得持续增产
B. 增施化肥、农药,以提高玉米产量
C. 延长玉米产业链,进行精深加工,提高玉米的附加值
D. 利用玉米秸秆,大力发展沼气
【答案】33. C 34. C
【解析】考查中国玉米带的发展状况分析。(1)相比发达区域,我国东北玉米生产的科技投入少,国际市场竞争力不足。(2)我国玉米带可以通过延长产业链、提高附加值,促进该地区的可持续发展。
【33题详解】
与美国、乌克兰的玉米种植相比,我国东北玉米生产的科技投入少,国际市场竞争力不足,C正确。故选C。
【34题详解】
我国东北黄金玉米带可以通过延长玉米产业链、进行精深加工、提高玉米的附加值,促进该地区的可持续发展,C正确。故选C。
黑龙江省是我国最大的商品粮生产基地,享有“北大仓”的美誉。近年来,黑龙江省正由“北大仓”向“北大商”发展。结合下图完成下列各题。
35. 黑龙江省农业布局的特点是
A. 水稻集中分布在南部林区 B. 北部地区小麦分布面积大
C. 任意两种作物都有重叠分布 D. 纬度越低,玉米分布越广
36. 近年来,黑龙江省土壤肥力不断下降,其主要原因是
A. 水土流失加剧 B. 沙漠化日趋严重
C. 气候恶化 D. 大量使用农药、化肥
37. 黑龙江省由“北大仓”向“北大商”发展,应该
A. 扩大耕地面积,提高粮食产量
B. 加大科技投入,生产特色农产品
C. 面向市场调整产业结构,提高农产品附加值
D. 加大劳动力投入,精耕细作
【答案】35. B 36. A 37. C
【解析】
【35题详解】
从图中可以看出,小麦主要分布在黑龙江省北部地区,故B正确;水稻主要分布在平原地区,不会集中分布在林区,A错误;小麦和水稻没有重叠分布区,C错误;玉米主要分布在黑龙江省中西部地区,并非纬度越低,玉米分布越广,D错误。故选B。
【36题详解】
当地土壤肥力下降主要是耕作过程中不注重保护耕地,导致水土流失加剧造成的,A正确;黑龙江省位于东部季风气候区,沙漠化现象较少,B错误;气候恶化与黑龙江土壤肥力下降无关,C错误;大量使用农药、化肥主要导致土壤污染,化肥的使用在短期内能提高土壤肥力,D错误。故选A。
【37题详解】
“北大商”强调的是商品率高。扩大耕地面积和加大劳动力投入并不利于黑龙江省农业的长远发展,对提高农业商品率作用不大,故AD错误;黑龙江省的特色农产品主要分布在局部地区,因此,特色农产品的生产不能够普及到全省,且对农业商品率影响不大,B错误;要变为“北大商”,应着眼于商品性农业基地建设,面向市场,调整产业结构,延长产业链,提高农产品的附加值,C正确。故选C。
牡蛎,俗称“生蚝”,是一种营养价值极高的贝类,适宜生长在气候温热、水质良好、风浪较小的浅海区域。山东省乳山市位于山东半岛东南侧,被称为“牡蛎之乡”。当地牡蛎养殖原是“春播秋收”,但产量较低。近年来,当地大力推广“秋播春收”(9月份采购外地牡蛎半成品回来开始养殖,11月到次年4月收获)的养殖技术,大大提高牡蛎成活率和品质,许多高档酒店直接与养殖企业签订收购合同。据此完成下列各题。
38. 乳山市能够发展牡蛎养殖的先决条件是
A. 市场需求量大 B. 自然条件优越
C. 革新养殖技术 D. 交通便利
39. 当地牡蛎养殖由“春播秋收”改为“秋播春收”自然原因可能是
A. 夏季高温不适合牡蛎生长 B. 降低风浪对养殖区域的影响
C. 冬季水体受污染小,水质较好 D. 牡蛎养生,冬季需求量大,市场广
40. 乳山盛产牡蛎,但当地市民在水产批发市场很难见到个大质优的牡蛎,主要原因可能是
A. 本地市场需求小
B. 保鲜技术差,大牡蛎不易存活
C. 产地直销,优质牡蛎流入批发市场量少
D. 水产批发商分类差别销售
【答案】38. B 39. B 40. C
【解析】
【38题详解】
A.本题考查农业的区位选择。若只是牡蛎市场需求量大而自然条件不适合牡蛎生长,当地也无法大规模发展牡蛎养殖,A错误。
B.乳山市能够发展牡蛎养殖的先决条件是当地适宜牡蛎生长,由材料可知,乳山市位于山东半岛东南侧,被称为“牡蛎之乡”,说明当地存在适宜牡蛎生长的气候温热、水质良好、风浪较小的浅海区域,即自然条件优越,B正确。
C.革新养殖技术是为了提高牡蛎的产量和质量,并不是发展牡蛎养殖的先决条件,C错误。
D.交通便利能促进乳山市牡蛎养殖业的发展,但并非所有交通便利的地区都能发展牡蛎养殖,因此交通便利不是发展牡蛎养殖的先决条件,D错误。
故B项正确
【39题详解】
A.由材料可知,牡蛎适宜生长在气候温热的浅海区域,乳山市夏季高温,可以满足牡蛎的生长条件,A错误。
B.由材料可知,牡蛎适宜生长在风浪较小的浅海区域,乳山市位于山东半岛东南侧:夏季东南风从海洋而来,较为强势,海上风浪较大,不利于牡蛎的生长,而冬季的西北风从陆地而来,乳山市位于山东丘陵的背风坡,到达乳山市时已相对较弱,有利于牡蛎的生长,B正确。
C.冬季降水较少,水循环弱,水体更新慢,水质较差,C错误。
D.“秋播春收"说明冬季为牡蛎生长期,若冬季牡蛎需求量大,则无法充足地供应,且题干问的是自然原因,D错误。
故B项正确。
【40题详解】
A.由材料可知,乳山市有“牡蛎之乡”之称,牡蛎营养价值极高,当地许多高档酒店直接与牡蛎养殖企业签订收购合同,因此,本地市场需求应该较大,A错误。
B.当前水产品的保鲜技术水平较高,B错误。
C.优质大个牡蛎产量低、数量少,批发市场主要是以量大批发为主,产地直销,优质牡蛎流入批发市场量少,与题意是符合的,C正确。
D.若水产批发商分类差别销售,则在水产批发市场应该能见到“个大质优”的牡蛎,D错误。
故C项正确。
二、综合分析题
41.读下面我国甲、乙两个地区图,回答下列问题。
(1)甲为我国____地区,该地区主要地形是____。乙为我国____地区,该地区主要地形是____。
(2)比较甲、乙两地的土地利用,完成下表:
地区 | 土地资源类型 | 土地类型是否稳定 | 不同类型间转化关系 |
甲地 | __________ | __________ | __________ |
乙地 | __________ | __________ | __________ |
【答案】 (1)东北 平原 南方丘陵 山地丘陵
(2)耕地、林地、沼泽地 较稳定 可相互转化
山地、坡地、耕地 不稳定 难以转化
【解析】本题考查区域地理特征的分析。
(1)依据国界线轮廓可知,甲地为我国东北地区。该地区的主要地形是平原。乙图河流为长江,因此乙为我国南方丘陵,该地区主要地形是山地丘陵。
(2)东北地区土地利用类型为耕地、草地、沼泽地等,地广人稀,土地利用类型稳定;不同类型间可相互转化。南方丘陵地区多耕地、山地、坡地;由于地窄人稠,地形起伏等土地利用类型不稳定,不同类型间难以转化。
42.读“我国西北干旱、半干旱地区图”,回答下列问题。
(1)图示为我国西北干旱、半干旱地区,本区最突出的自然特征是____________________。
(2)图中A处最具优势的可再生能源是________,其丰富的原因是____________。
(3)该区域最突出的生态环境问题是_______________;B处产生该种生态问题的主要原因是______________。
(4)C处是黑河注入的居延海,其主要补给源是_______,居延海是沙漠地区的重要湿地,具有_______的生态效益。
【答案】
(1)干旱
(2)太阳能 气候干燥,多晴天,光照强或云量少,削弱作用弱
(3)荒漠化 过度放牧或过度垦荒
(4)祁连山高山冰雪融水 调节气候、补给或涵养水源、维持生物多样性
【解析】
(1)我国西北干旱、半干旱地区最突出的自然特征是干旱。
(2)图中A处位于我国西北内陆地区,这里距海远,气候干燥,多晴天,云量少,大气削弱作用弱,光照强,因此该地最具优势的可再生能源是太阳能。
(3)该区域位于我国西北地区,最突出的生态环境问题是荒漠化;B处位于内蒙古的中东部,处于温带草原区,也处于农牧交错带,该地荒漠化的主要原因是过度放牧或过度垦荒。
(4)居延海发源于祁连山,消失于荒漠之中,其主要补给源是祁连山高山冰雪融水,居延海是沙漠地区的重要湿地,具有调节气候、补给或涵养水源、维持生物多样性的生态效益。
43.读图并结合所学知识回答问题。
(1)该图是_______省,其所在地形区为四大高原之一的_______。
(2)图中作为我国重要地形区分界线的山脉名称是______,太原所在地属于________气候区,气温年较差_______。
(3)我国的能源消费结构是以_______为主,而世界的能源消费结构是以_______,因此,山西省从“六五”时期开始对产业结构进行调整,结合本地区_______、_______矿等资源优势,围绕能源开发,构建了三条产业链,提高了能源的综合利用。
(4)大同是我国传统的煤炭工业区。煤炭外运至秦皇岛的铁路干线是线_____。(限填图中的一个铁路编号)。
【答案】(1)山西 黄土高原 (2)太行山 温带季风 大
(3)煤炭 石油 铁矿 铝土矿 (4)③
【解析】本题考查山西省自然环境的的分析及能源的开发建设等会相关知识。
(1)太原市我山西省的省会,山西省所处地形区为黄土高原。
(2)山西省东部的太行山为黄土高原和华北平原的分界线,太原属于温带季风气候,但是离海较远,大陆性较强,气温年较差大。
(3)我国能源消费结构以煤炭为主,而世界能源消费结构以石油为主,因此山西省对产业结构进行调整,结合本地区铁矿、铝土矿等资源优势,构建了三条产业链,提高了能源的综合利用率。其产业链主要是“煤——电——铝;煤——焦——化和煤——铁——钢”三条产业链。
(4)大同到秦皇岛的运煤路线为大秦线——图中编号为③。
44.下面为我国东北地区东西向农业自然条件的差异示意图,读图回答有关问题。
(1)东北地区年降水量分布呈现的规律是____;其中D处年降水量较多的原因是____和____。
(2)C处的主要粮食作物是____和____,该地已发展成为我国重要的商品粮基地,其土地资源方面的优势是①____;②____。
(3)A地区的典型植被是____,D地区的优良树种是____,它们分别是我国重要的__________和林业基地。
【答案】(1)自东向西逐渐减少 距海较近 山区多地形雨
(2)春小麦 玉米 平原广阔 黑土广布(土壤肥沃)
(3)温带草原 红松 畜牧业
【解析】
(1)读图,根据降水量曲线,东北地区年降水量分布呈现的规律是自东向西逐渐减少。其中D处年降水量较多的原因是距海较近和山区多地形雨。
(2)C处是松嫩平原,主要粮食作物是春小麦和玉米,该地已发展成为我国重要的商品粮基地,其土地资源方面的优势是平原广阔;黑土广布,黑土土壤肥沃。
(3)A地区是呼伦贝尔草原,典型植被是温带草原,是我国重要畜牧业基地。D地区的优良树种是红松,是我国重要的林业基地。

