


河北省张家口市2020届高三10月阶段检测地理试题
展开
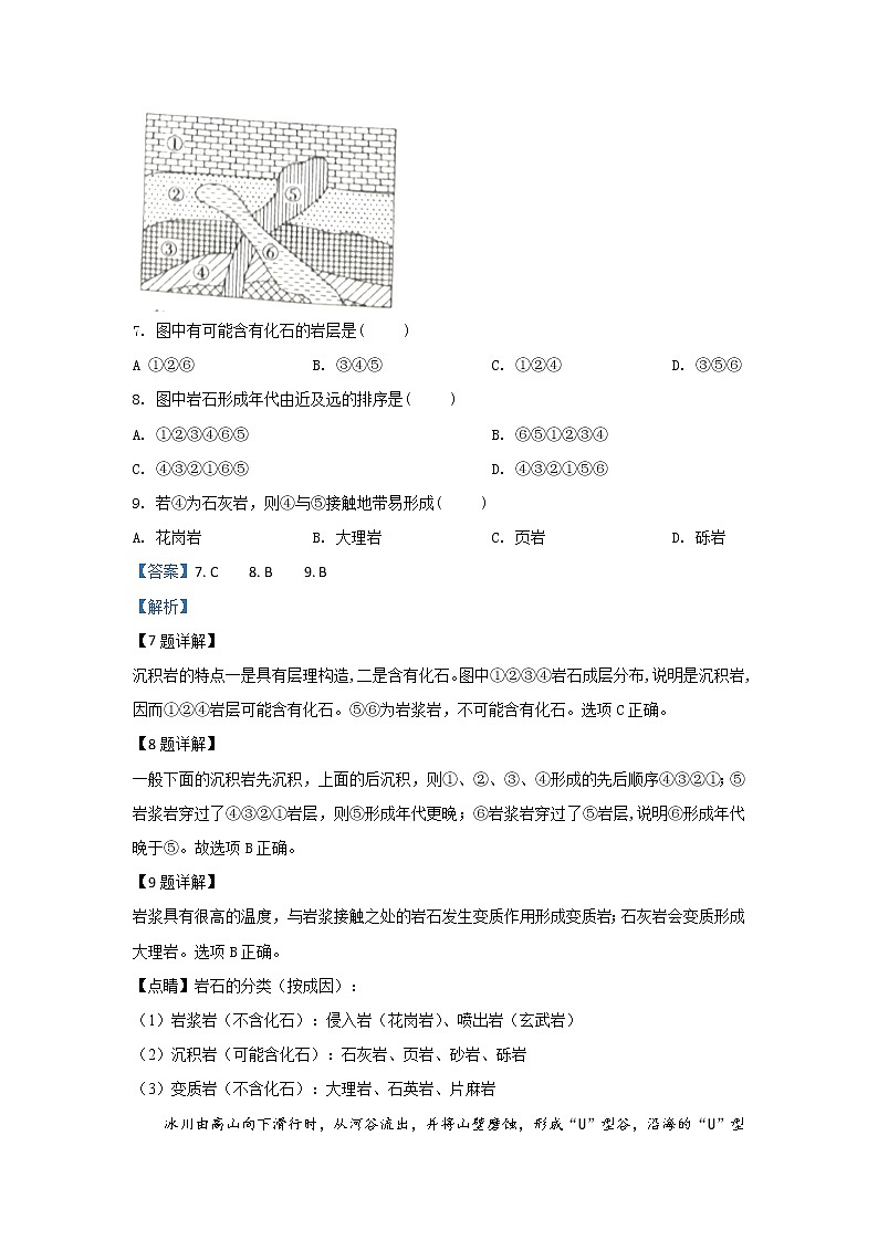
张家口市2019-2020学年第一学期阶段测试卷高三地理一、选择题下图为某半球经纬网图,据此完成下面小题。1. 图中B在A的( )A. 西北方向 B. 东北方向C. 西南方向 D. 东南方向2. 图中D点的经纬度坐标是( )A. 30ºE,0º B. 150ºE,0ºNC. 150ºW,0ºS D. 0º,30ºW3. 若一架飞机由C点飞往E点,选择的最短航向是( )A. 由北向南 B. 由南向北C. 先东北后东南 D. 先向北后向南【答案】1. D 2. D 3. D【解析】【1题详解】根据地球自转方向为逆时针,得知图示半球为北半球,图中B在A的东南方向。选项D正确。【2题详解】根据经纬线的分布特点和0°经纬度的标注可知,图中D点的经纬度坐标为0°,30°W。选项D正确。【3题详解】图中C和E点位于同一经线圈,最短航线的选择应当是劣弧段,故而飞机由C点飞往E点,选择的最短航线是先向北再向南。选项D正确。下图为某校园某一物体一日中影子的变化示意图。据此完成下面小题。4. 校园的同学发现该物体影子最短时,北京时间为14:20,则该校园的经度大约为( )A. 100ºW B. 100ºE C. 85ºW D. 85ºE5. 图示物体一日影子的变化,说明该校园所在区域正处于一年中( )A. 昼渐长夜渐短的时期 B. 昼短夜长的时期C. 正午太阳高度最低的一天 D. 正午太阳高度最高的一天6. 该日,下列地理现象可能出现的是( )A. 南极绚丽多彩的极光 B. 华北平原桃花盛开C. 长江进入低水位期 D. 西伯利亚的驯鹿向苔原带迁徙【答案】4. D 5. B 6. C【解析】【4题详解】该物体影子最短时为当地地方时12时,北京时间14:20,两点时间相差2小时20分钟,经度相差35°,该地地方时晚于北京时间,应在120°E以西的85°E。选项D正确。【5题详解】根据该地该物体影子朝向,可以推断该地日出方位为东南,日落方位为西南,说明太阳直射在南半球;根据该物体的影子最短时指向正北,说明该校园正午时太阳位于正南方;根据该校园该物体影子出现的时间不超过12小时,可以推断该校园位于北半球,所在区域处于昼短夜长的季节,但不一定是正午太阳高度最高和最低的一天。选项B正确。【6题详解】此时段太阳直射南半球,南半球为夏半年,北半球为冬半年。南极大陆出现极昼现象,不可能出现极光现象;华北平原的桃花盛开的季节是4、5月份;冬半年长江进入低水位期;西伯利亚的驯鹿向气候比较温暖的针叶林带迁移。选项C正确。下图某地地质剖面图。据此完成下面小题。7. 图中有可能含有化石的岩层是( )A ①②⑥ B. ③④⑤ C. ①②④ D. ③⑤⑥8. 图中岩石形成年代由近及远的排序是( )A. ①②③④⑥⑤ B. ⑥⑤①②③④C. ④③②①⑥⑤ D. ④③②①⑤⑥9. 若④为石灰岩,则④与⑤接触地带易形成( )A. 花岗岩 B. 大理岩 C. 页岩 D. 砾岩【答案】7. C 8. B 9. B【解析】【7题详解】沉积岩的特点一是具有层理构造,二是含有化石。图中①②③④岩石成层分布,说明是沉积岩,因而①②④岩层可能含有化石。⑤⑥为岩浆岩,不可能含有化石。选项C正确。【8题详解】一般下面的沉积岩先沉积,上面的后沉积,则①、②、③、④形成的先后顺序④③②①;⑤岩浆岩穿过了④③②①岩层,则⑤形成年代更晚;⑥岩浆岩穿过了⑤岩层,说明⑥形成年代晚于⑤。故选项B正确。【9题详解】岩浆具有很高的温度,与岩浆接触之处的岩石发生变质作用形成变质岩;石灰岩会变质形成大理岩。选项B正确。【点睛】岩石的分类(按成因):(1)岩浆岩(不含化石):侵入岩(花岗岩)、喷出岩(玄武岩)(2)沉积岩(可能含化石):石灰岩、页岩、砂岩、砾岩(3)变质岩(不含化石):大理岩、石英岩、片麻岩冰川由高山向下滑行时,从河谷流出,并将山壁磨蚀,形成“U”型谷,沿海的“U”型谷被海水倒灌,形成峡湾。位于挪威西南海岸的长204千米、深1308米的松娜峡湾是世界最长、最深的峡湾,其海面以上部分1400米,海面以下部分500米,峡湾两侧的陡崖峭壁上是数不清的瀑布。下图示意挪威松娜峡湾。据此完成下面小题。10. 松娜峡湾两侧陡崖峭壁上分布数不清的瀑布,说明陡崖峭壁( )A. 断层构造发育 B. 坚硬岩石构成C. 地震频繁发生 D. 河流下切强烈11. 冬季陡崖峭壁上跌落的瀑布主要补给水源是( )A. 大气降雨 B. 冰川融水C. 积雪融水 D. 地下水12. 松娜峡湾对挪威交通的影响是( )A. 修建桥梁条件优,连接南北交通 B. 海运历史悠久,河海联用发达C. 沿岸地势平坦,形成环状公路网 D. 利用修建港口,沟通东西交通【答案】10. B 11. A 12. D【解析】【10题详解】陡崖峭壁的存在是瀑布形成的主要条件。陡崖峭壁上分布数不淸的瀑布,说明陡崖峭壁岩石坚硬能够保持陡崖峭壁的地表形态。选项B正确。【11题详解】冬季挪威西部沿海因受北大西洋暖流和大西洋的影响,最冷月平均气温在0℃以上,因而陡崖峭壁跌落的瀑布主要补给水源是大气降雨。选项A正确。【12题详解】松娜峡湾基本东西走向,利于海运,沟通东西交通;但不利于河海联运;跨峡湾的桥梁修建难度较大;峡湾沿岸地势也比较陡峻。选项D正确。下图为印度半岛1月等温线(单位:ºC)分布图。据此完成下面小题。13. 图中甲地等温线呈闭合状态的主要影响因素是( )A. 地形 B. 河流 C. 海陆位置 D. 洋流14. 图中25ºC等温线邻近海岸线且基本与海岸线平行,其主要原因是( )①沿海地带海拔低 ②沿岸海域有暖流流经③位于沿海,受海洋的调节作用 ④纬度偏低A. ①② B. ②③ C. ①③ D. ③④15. 此时,影响印度半岛的盛行风为( )A. 西北季风 B. 东北季风 C. 向南季风 D. 东南季风【答案】13. A 14. C 15. B【解析】【13题详解】图示信息显示,甲在一个封闭的等温线内,该等温线外侧两条等温线数值分别为20和25,遵循“大于大的,小于小的”的规律,甲地气温低于周围气温;甲地位于河流发源地;应是海拔较高的地方;因海拔较高;而气温低,故甲地等温线呈闭合状态的主要影响因素是地形(海拔)。选项A正确。【14题详解】图中信息显示,25℃等温线向南(低纬度)弯曲,说明图示南部区域中部气温低,沿海气温高;根据所学知识,可以判断出该地中南部为德干高原,沿海为平原,海拔低,气温高,这是由地形引起的,①正确。沿海地区受海洋调节作用明显,冬季气温偏高,等温线与海岸线平行,③正确。冬季印度半岛东部沿岸海域流经的是由北向南流的洋流,增温作用不大,②错误;25℃等温线经过的地方纬度有高有低,④错误。故本题C正确。【15题详解】根据题干信息,此时为印度半岛1月份等温线图,即此时应为冬季,而冬季影响印度半岛的盛行风为发源于蒙古一西伯利亚高压的东北季风。选项B正确。下图示意南非的纳马夸兰地区。该地区雨季短暂,年降水量小。据此完成下面小题。16. 纳马夸兰南部地区雨季主要受( )A. 东南信风影响 B. 西南季风影响C. 热带气旋影响 D. 盛行西风影响17. 纳马夸兰地区降水的空间差异表现在( )A. 越向北,雨季越长,降水越多 B. 越向南,雨季越长,降水越少C. 越向北,雨季越长,降水越少 D. 越向南,雨季越长,降水越多18. 纳马夸兰以北以东地区有沙漠分布的主要原因是纳马夸兰以北以东地区( )A. 深居内陆,受海洋影响小 B. 终年受离岸风的影响C. 寒流降温减湿作用明显 D. 副热带高气压带控制时间长【答案】16. D 17. D 18. D【解析】【16题详解】纳马夸兰南部地区位于30°S以南的大陆西岸,冬季受西风带影响,降雨多;夏季受副热带高气压带影响,降雨少。选项D正确。【17题详解】因越向北纬度越低,受副热带高气压带和离岸的东南信风影响时间越长,降水会减少,雨季变短越向南则相反。选项D正确。【18题详解】纳马夸兰以北的沙漠分布在沿海,选项A错误;离岸风季节性影响纳马夸兰以北以东地区,选项B错误;纳马夸兰以东地区几乎受不到寒流影响,选项C错误;副热带高气压带的控制时间过长,降水过少,是其主要原因。选项D正确。下图为我国某时刻海平面等压线(单位:百帕)图。据此完成下面小题。19. 图中甲地的气流运动特征是( )A. 水平方向呈顺时针辐散,垂直方向为上升运动B. 水平方向呈顺时针辐散,垂直方向为下降运动C. 水平方向呈逆时针辐散,垂直方向为下降运动D. 水平方向呈逆时针辐合,垂直方向为上升运动20. 与图中乙地相比,A地的天气变化特点是( )A. 气温较高,阴雨天气即将来临 B. 气温较低,沙尘暴天气即将过境C. 气温升高,天气由阴转晴的 D. 气温降低,寒潮天气即将到来【答案】19. D 20. A【解析】【19题详解】图中甲地为局部低压中心,北半球的低压中心气流运动特征是水平方向上呈逆时针辐合,垂直方向为上升运动。ABC错,选项D正确。【20题详解】图中乙地冷高压中心控制,气温低,天气晴朗,A地位于冷锋锋前,冷锋即将过境,与乙地相比,气温较高,阴雨天气即将来临。选项A正确。下图为世界某岛屿水系分布图。据此完成下面小题。21. 德温特河是图示岛屿重要的河流,其主要的水文特征是( )A. 无冰期,有冰雪融水补给 B. 流量稳定,含沙量小,无结冰期C. 河流出现结冰现象,汛期主要在夏季 D. 河流含沙量大,有凌汛现象22. 该岛屿多冰川湖,说明在地质年代该岛屿( )A. 气候寒冷,冰川覆盖 B. 曾位于地球北极,后漂移至此C. 降水丰富,海拔高耸 D. 地势起伏大,多构造盆地23. 图中,霍巴特港是各国南极科考征程中重要的补给站,其区位优势是( )A. 南极科考补给站中,距离南极大陆最近 B. 海岸线弯曲,港湾水深,风浪较小C. 有河流汇入,抬高港口水位 D. 受暖流影响,为高纬度的不冻港【答案】21. B 22. A 23. B【解析】【21题详解】根据经纬度判断,该岛屿为澳大利亚的塔斯马尼亚岛,为温带海洋性气候,最冷月平均气温大于0℃全年降水均匀,因此无结冰期,河流流量较稳定;在此气候条件下发育的植被主要是温带落叶阔叶林,植被覆盖率较高,河流含沙量小,并且没有高山冰雪融水补给,选项A、C、D错误,正确答案是B。【22题详解】冰川湖是冰川沉积与侵蚀作用形成洼地,积水成湖。塔斯马尼亚岛多冰川湖,说明在地质年代该岛屿冰川广布,气候寒冷。选项A正确。【23题详解】霍巴特港口并不是距离南极物资补给最近的港口,选项A错误。图中信息显示霍巴特港口处海岸线弯曲,港湾水深,风浪较小,利于船舶的出入与停泊,选项B正确;霍巴特港口的水位不需要河流补给选项C错误;霍巴特港口以外海域流经西风漂流,非暖流,霍巴特港口位于温带海洋气候区,港口不结冰选项D错误,正确答案是B。下图示意陆地自然地理环境各要素之间的相互关联性。据此完成下面小题。24. 下列推断正确的是( )A. ①导致松花江和长江水文特征不同 B. ②是黄土高原导致了土壤贫瘠C. ③是形成西北内陆地区沙漠化的主因 D. ④是江西省“红色沙漠”形成的决定因素25. 表示塑造右图地貌的箭头是( )A. ⑤ B. ⑥ C. ⑦ D. ⑧【答案】24. A 25. A【解析】【24题详解】不同气候条件下的河流水文特征不同,A正确;②是地貌对土壤的影响,B错误;西北内陆地区的沙漠化主要是由于植被遭破坏,风力侵蚀作用增强的结果,③错误;气候不是江西省“红色沙漠”形成的主要原因,而是流水侵蚀土壤的结果,④错误。本题正确选项为A。25题详解】右图是风积沙丘地貌和驼队,分布在干旱区域。是气候对地貌的影响。选项A正确。二、综合题26.阅读图文材料,完成下列要求。下图示意我国某地区等高线分布。(1)简述与A处比较,在B处建设港口的有利和不利条件。(2)说明图中铺输油管道线路合理性的理由。【答案】(1)有利:B处等深线密集弯曲,水深、避风:离油矿近,运输方便;不利:有河流泥沙汇入,泥沙沉积会淤积河航道和港口,影响船舶的航运与停泊。(2)地势起伏小,管道铺设工程难度较低:油从高处向低处自流,节省输油费用。【解析】【分析】本题考查交通运输线和交通运输点的区位条件。【详解】(1)港口建设要考虑航行条件和停泊条件等。有利条件:读图可以看出,与A处比较,B处等深线较密集,说明水深,有利于航行;海岸线弯曲,说明地处港湾便于船舶停泊和避风;而且靠近油矿区,还有输油管道与油矿区相连,运输方便。不利条件:与A处比较,B处离河口较近,有河流泥沙汇入,泥沙沉积会淤积河航道和港口,使港口水深变浅,影响船舶的航行与停泊。(2)输油管道线路的合理性要结合油矿区和港口之间等高线特点及地势特征进行分析作答。读图可以看出,输油管道所经过的地区,大部分大致与等高线平行,地势起伏小,管道铺设工程难度较低;而且从油矿区到港口,地势由高到低,石油能从高处向低处自流,节省输油费用。【点睛】分析港口的有利的区位条件可以从以下几方面考虑,再结合材料展开分析。(1)地形平坦利于建港。(2)港阔水深,利于航行。(3)地处海湾,利于避风。(4)经济发达,腹地广阔。(5)有大城市为依托。(6)与公路铁路河流相联系,实现海陆联运。(7)基岩海岸,不易淤积。27.阅读图文材料,完成下列要求。下图为青藏高原三江源地区太阳辐射量空间分布示意图。(1)分析与四川盆地相比,青藏高原太阳能丰富的原因。(2)ab沿线云量基本一致,但太阳辐射量差异明显,推测形成这一现象的主要原因。【答案】(1)海拔高,空气比较稀薄,大气对太阳辐射的削弱作用小,到达地面的太阳辐射多;气候 干燥,晴天多,大气透明度好,不仅大气的削弱作用小,且光照时间长。(2)ab 沿线东西两端海拔高,太阳辐射量大;中间地区海拔低,太阳辐射量小。【解析】【分析】本题考查影响太阳辐射量的因素。【详解】(1)从海拔、空气密度、气候特点角度分析与四川盆地相比,青藏高原太阳能丰富的原因。 海拔因素:青藏高原海拔高,空气比较稀薄,大气对太阳辐射的削弱作用小,所以到达地面的太阳辐射多。气候因素:青藏高原气候干燥,降水少,晴天多,大气透明度高;日照时间长。所以与四川盆地相比,青藏高原太阳能丰富。(2)从海拔因素入手,推测 ab 沿线太阳辐射量差异明显的原因。ab 沿线东西两端太阳辐射量大,中间太阳辐射量小,是因为ab 沿线东西两端海拔较高,大气的削弱作用小,所以太阳辐射量大,而中间地区海拔较低。【点睛】影响太阳辐射量的因素:纬度:纬度低,正午太阳高度角大,到达地面的太阳辐射量多。地势:地势高,空气稀薄,大气对太阳辐射的削弱作用弱,到达地面的太阳辐射量多。天气:晴天多,云量少,大气对太阳辐射的削弱作用弱,到达地面的太阳辐射量多。日照时数:日照时数长,太阳辐射量多。28.阅读表格材料,完成下列要求。下面为世界某地气温和降水资料统计表。月份123456789101112气温(℃)20.123.027.630.230.730.329.229.129.128.224.920.8降水量(mm)113035601422884113492881432617 (1)说出该地气候类型及气候特点。(2)分析该地最高月均温出现在5月,而不是在7月的原因。(3)阐释该地降水量的季节变化特点对农业生产带来的不利影响。【答案】(1)热带季风气候。终年高温,降水丰沛,旱雨两季明显。(2)地处热带,纬度较低,5 月太阳高度已经很大,且雨季未到,天气晴朗,大气对太阳辐射的削 弱作用小,到达地面太阳辐射多,气温偏高。(或 7 月正值雨季,云雨天气多,大气对太阳辐射的削 弱作用强,故而 7 月气温不如 5 月高。) (3)旱季降水极少,雨水满足不了农作物需求,形成旱灾;雨季降水丰富,易形成涝灾,淹没农田, 使农作物减产或绝收。【解析】【分析】本题考查气候特征以及气候对农业生产的影响。【详解】(1)根据以温定带,以水定型的思路进行分析,该地最冷月均温大于150C,全年高温,说明为热带气候;分明显的旱雨两季,故判断为热带季风气候。(2)从太阳高度和天气状况等方面分析:据材料可知,该地地处热带,纬度低,5 月太阳高度已经很大,而且雨季未到,降水少,太阳辐射强烈,所以气温偏高。而7月降水多,大气的削弱作用强,所以最高月均温出现在5月,而不是在7月。 (3)从降水少和多的季节变化两个方面阐释该地降水量的季节变化特点对农业生产带来的不利影响。据材料可知,该地降水量的季节变化大,旱雨两季明显,旱季降水极少,雨水无法满足农作物需求,造成旱灾;雨季降水过多,淹没农田,造成洪涝灾害,影响农作物的收成。29.阅读图文材料,完成下列要求。下图为印度洋某海域上升流(洋流)示意图。(1)判断图中甲洋流的性质,并说明其理由。(2)甲海域是规模较大的渔场,但海洋捕捞业的产量季节变化很大,分析其原因。【答案】(1)寒流。甲洋流重要组成部分为非洲东部沿岸的上升流,上升流由水温较低的海洋下层流 向海洋表层,比所流经海域的水温明显偏低,故为寒流。(2)因甲海域有上升流,可将海水底层的营养盐类带到海洋表层,利于浮游生物繁生,饵料丰富,形成渔 场;但上升流因由季节性的离岸风吹拂形成,故而渔场鱼类数量季节变化很大,直接影响海 洋捕捞业的产量。【解析】【分析】本题考查洋流的分类及洋流对地理环境的影响。【详解】(1)从上升流入手,判断图中甲洋流的性质,并说明其理由。由图示可知,图中甲地位于100N,非洲东海岸索马里半岛附近海域,图中所显示的甲洋流从海洋底层向海洋表层上升,可以判断为上升流。上升流由水温较低的海洋底层流向水温较高的海洋表层,比所流经海区的水温明显偏低, 所以判断为寒流。(2)甲处的上升流将海洋底层的营养盐类带至海洋表层,有利于浮游动植物的生长和繁殖,为鱼类提供饵料,所以形成规模较大的渔场。但是甲处洋流具有季节性变化,夏季盛行西南季风,离岸风吹拂,形成上升流,此时渔业资源丰富,冬季盛行东北季风,向岸风吹拂,形成下降流,此时渔业资源相对较少,海洋捕捞业的产量季节变化很大。30.阅读图文材料,完成下列要求梵净山是武陵山脉的主峰,位于贵州省铜仁市,海拔2493米。梵净山主要有变质岩组成,周围被广阔的喀斯特地貌环绕,使梵净山成为伫立于喀斯特海洋中的变质岩“生态孤岛”,展现了独特的地质、生态、生物景观特征。近年来,梵净山山顶地区的高山草甸和灌丛分布面积不断缩小。下图为梵净山垂直自然带分布图。(1)分析梵净山南、北坡各自然带分布高度差异较小的主要原因。(2)阐释梵净山亚热带常绿阔叶林带垂直分布范围最大的主要原因。(3)说明近年来导致梵净山高山草甸和灌丛分布面积不断缩小的主要原因。【答案】(1)南坡与北坡随海拔上升,水热条件差异较小。(2)其原因一是梵净山所处纬度较低,位于亚热带;二是山麓地带海拔较低,相对高度较小,扩 大了亚热带常绿阔叶林带的垂直分布范围。(3)由于全球气候变暖,气温升高,改变植物的生存环境,梵净山山体海拔低,中部阔叶林、针 叶林分布的海拔高度不断上升,导致山顶草甸和灌丛的分布范围缩小。【解析】【分析】本题考查山地垂直地域分异规律的相关知识。【详解】(1)可以从水热状况的差异性小入手分析梵净山南、北坡各自然带分布高度差异较小的主要原因。据材料可知,梵净山位于贵州省铜仁市,为亚热带季风气候,南北坡随海拔上升,水热条件差异小,从而导致南北坡各自然带高度差异小。(2)可以从纬度位置、海拔等方面阐释梵净山亚热带常绿阔叶林带垂直分布范围最大的主要原因。据材料可知,梵净山位于贵州省,纬度较低,属于亚热带;而且山麓地带海拔较低,相对高度较小,所以亚热带常绿阔叶林带的垂直分布范围较大。(3)从全球变暖入手说明近年来导致梵净山高山草甸和灌丛分布面积不断缩小的主要原因。近年来,由于气候变暖,气温升高,而梵净山山体海拔低,中部阔叶林、针叶林分布的海拔高度上升,导致山顶草甸和灌丛的分布范围缩小。