河南省名校联盟2020届高三11月教学质量检测生物试题
展开河南省名校联盟2020届高三11月教学质量检测
生物试题
一、选择题
1.下列关于细胞结构及其组成成分的叙述,正确的是
A. 变性的蛋白质、DNA在环境条件改变时活性都不能恢复
B. 人体不同细胞内的DNA和RNA都是相同的
C. 神经元兴奋前后细胞内的Na+浓度都低于组织液的Na+浓度
D. 有丝分裂和减数第一次分裂中都发生姐妹染色单体的分离
【答案】C
【解析】
【分析】
蛋白质和DNA行使功能均与其结构密切相关,当蛋白质发生变性,其空间结构发生改变,该过程是不可逆的过程,DNA具有热稳定性,加热过程中氢键被破坏,但冷却后氢键可恢复。姐妹染色单体的分离与着丝点的分裂有关,因此其发生于有丝分裂后期和减数第二次分裂后期。
【详解】A.DNA在加热情况下会打开双螺旋结构,氢键断裂,但磷酸二酯键并不被破坏,会形成两条DNA单链,当冷却以后,氢键会恢复,双螺旋结构恢复,A错误;
B.人体不同细胞中由同一个受精卵分裂分化而来,因此DNA基本不变,但细胞分化会经过基因的选择性表达,因此RNA的种类和含量不同,B错误;
C.细胞外液Na+浓度较高,神经元兴奋之前处于静息电位,此时细胞主要发生钾离子外流,而神经元兴奋时,Na+内流,但这种运输方式为协助扩散,并不会造成浓度逆转,细胞外的Na+浓度依然高于膜内,C正确;
D.减数第一次分裂后期会发生同源染色体的分离和非同源染色体的自由组合,姐妹染色单体的分离发生在减数第二次分裂后期,D错误;
故选C。
2.下列实验方法或操作,可以达成实验目的的是
选项 | 实验操作 | 实验目的 |
A | 用苏丹Ⅲ染色后,再用酒精洗去浮色 | 观察花生子叶细胞中的脂肪颗粒 |
B | 用15N、35S分别标记T2噬菌体蛋白质和DNA | 探究T2噬菌体的遗传物质 |
C | 用酸性染料使染色体着色 | 观察根尖分生组织细胞的有丝分裂 |
D | 选取多个患者家系进行统计、计算 | 调查某遗传病的发病率 |
A. A B. B C. C D. D
【答案】A
【解析】
【分析】
该题考察了多个生物实验中原理和操作过程,脂肪的鉴定常使用苏丹Ⅲ或苏丹Ⅳ进行染色,染色后制成装片前通常使用体积分数为50%的酒精洗去浮色,以便观察。调查遗传病有两个角度的调查,一般在患者家系中调查遗传病的遗传方式,在人群中随机抽样来调查遗传病的发病率。
【详解】A.观察花生子叶细胞中的脂肪颗粒时,在用苏丹Ⅲ或苏丹Ⅳ进行染色后,常使用体积分数为50%的酒精洗去浮色,再制成装片,A正确;
B.探究T2噬菌体的遗传物质时,需要将DNA和蛋白质分开,单独研究每一种物质的作用,而用15N进行标记会同时标记DNA和蛋白质,无法进行区分,B错误;
C.观察根尖分生组织细胞的有丝分裂时需要观察染色体,染色体是一种易被碱性染料染色的物质,C错误;
D.调查遗传病的发病率需要在人群中随机抽样调查,若在患者家系中调查会增大实验误差,D错误;
故选A。
3.将洋葱鳞茎从土壤中拔出,立即取其鳞片叶表皮置于0.3 g·mL-1的蔗糖溶液中,待细胞形态不再发生变化,将该表皮从蔗糖溶液中取出并置于清水中,当细胞形态再次不发生变化时,则
A. 细胞中的含水量与实验开始时相等
B. 细胞液中蔗糖浓度较实验开始时高
C. 细胞壁对原生质层的“挤压”达到最大程度
D. 细胞液渗透压消失,细胞不再吸水
【答案】C
【解析】
【分析】
由题文可知,该题考察植物细胞的吸水与失水的实验,将鳞片叶表皮置于0.3 g·mL-1的蔗糖溶液中,细胞会发生渗透失水,细胞质壁分离,细胞液浓度升高;后将细胞置于清水中,细胞会发生质壁分离的复原,此时细胞吸水,细胞渗透压下降,但由于细胞壁的保护作用,细胞会持续吸水到原生质层紧贴细胞壁为止,但此时细胞内外依然存在浓度差。
【详解】A.实验最终细胞处于清水中,细胞内渗透压大于细胞外,细胞会吸水到原生质层紧贴细胞壁,此时细胞的含水量多于实验前,A错误;
B.实验最终细胞外为清水,细胞比实验初始时含水量多,细胞液中蔗糖浓度比实验开始时低,B错误;
C.由于细胞壁对细胞具有保护和支撑作用,细胞在清水中吸水量会被限制,直到原生质层紧贴细胞壁为止,C正确;
D.实验结束时,细胞依然有活性,内外存在浓度差,细胞液中的渗透压较实验开始时偏低,D错误;
故选C。
4.如图是某个体的一对同源染色体,其中有一条染色体发生了变异(图中字母表示基因,竖线标明相应基因在染色体上的位置)。已知该个体能够正常产生后代,则该个体
A. 遗传物质没有改变,表现型正常 B. 发生了倒位,属于染色体结构变异
C. 发生了基因突变,属于隐性突变 D. 其后代体细胞也一定有异常染色体
【答案】B
【解析】
【分析】
同源染色体是指形态大小一般相同,一条来自父方,一条来自母方的两条染色体,之上等位基因的位置应该相同。染色体结构变异可分为缺失、重复、易位和倒位,倒位是指染色体中某一片段位置颠倒造成的变异。
【详解】A.这两条同源染色体上部分等位基因的位置并不对应,着丝点的位置也不相同,可以判定遗传物质发生了改变,A错误;
B.染色体上基因的位置发生了颠倒,发生了倒位,这属于染色体结构变异,B正确;
C.题干中并未表明该个体的基因型,不能判定该个体是否发生了基因突变,C错误;
D.该个体进行减数分裂形成的配子中有一半的细胞是正常的,则后代也有一半的可能不携带异常染色体,D错误;
故选B。
5.某观赏植物花色有紫色和白色两种表现型,由四对独立遗传的等位基因(D/d,E/e,F/f和G/g)控制,四对基因中只要有一对隐性纯合即表现为白花,含有d基因的花粉有20%不具受精能力。用基因型为DDEEFFGG的植株做母本,与基因型为ddeeffGG的父本植株杂交,F1自花传粉,理论上F2中白花植株所占比例为
A. 7/16 B. 9/16 C. 27/64 D. 37/64
【答案】B
【解析】
【分析】
由题文“对独立遗传的等位基因(D/d,E/e,F/f和G/g)控制”可知,该题考察基因的自由组合定律,在推测后代的遗传规律时,可以选用拆分法,先研究一对基因的分离定律,后将四组基因之间组合。
【详解】由题干信息可得,植株只有同时具有D、E、F、G基因才开红花,所以红花植株的基因型可以用D_E_F_G_来表示,其它基因均开百花。基因型为DDEEFFGG的植株做母本,与基因型为ddeeffGG的父本植株杂交,产生的F1基因型为DdEeFfGG,F1进行自花传粉得F2,F2中基因型为E_F_的个体占(3/4)2;由于含有d基因的花粉有20%不具受精能力,所以F2中基因型为D_的个体占7/9(可使用棋盘法得出这一结论:含D的卵细胞占1/2,含d的卵细胞占1/2,含D的精子占5/9,含d的精子占4/9,则后代中dd个体占2/9),因此F2中红花植株所占的比例为(3/4)2×7/9=7/16,则白花植株所占比例为9/16。故选B。
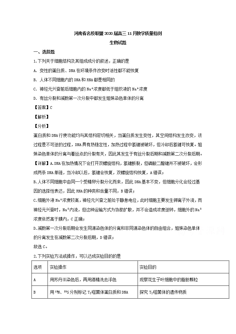
6.研究人员用不同浓度的生长素(IAA)、赤霉素(GA3)对野牛草种子进行浸种处理,两种激素的不同浓度均设置3个重复组。待种子萌发后对幼苗地上部分与地下部分的生长情况进行测定,测定结果如图所示。下列叙述中错误的是
A. 应以蒸馏水浸种处理作为对照组,以3个重复组的平均值作为测定值
B. 在野牛草幼苗的生长过程中,IAA和GA3均不直接参与细胞代谢
C. GA3主要促进幼苗茎的生长,IAA主要促进幼苗根的生长
D. 实验结果表明IAA、GA3对野牛草幼苗的生长调控均具有两重性
【答案】D
【解析】
【分析】
由题文可知,该实验的自变量为激素的种类和浓度,因变量为幼苗地上部分与地下部分的生长情况,对照组应施加等量的蒸馏水浸种。该实验不同浓度均设置3个重复组,意在求取平均值减少实验的偶然误差。
【详解】A.该实验探究不同浓度的植物激素对幼苗生长情况的影响,因此需要设置空白对照,需用蒸馏水浸种处理,并且以3个重复组的平均值作为测定值来减少实验的偶然误差,A正确;
B.生长素和赤霉素作为植物激素,只是调节植物的生命活动,并不直接参与细胞代谢,B正确;
C.根据实验结果,与对照组相比可以发现,赤霉素主要使幼苗茎段长度伸长,生长素主要使根的长度伸长,C正确;
D.两重性指低浓度促进生长,高浓度抑制生长,但该实验所探究浓度与对照组相比,均体现了促进作用,因此不能表明IAA、GA3对野牛草幼苗的生长调控均具有两重性,D错误;
故选D。
7.某突变体水稻叶绿素含量不足其野生型的一半,呼吸作用强度与野生型相同。在饱和光照条件(1000/μmol·m -2 ·s-1)下分别测得无氮、中氮、高氮施肥时突变体水稻的光合作用强度,比相同条件下野生型水稻分别高出4%、20%与39%。为探究其生理学机制,研究人员分别测定了两种水稻在不同氮肥水平下的气孔导度、叶肉细胞胞间CO2浓度,如图所示。请回答下列问题:
(1)在中氮与高氮条件下,突变体水稻气孔导度均显著高于野生型,但胞间CO2浓度与野生型并无显著差异,出现这一结果的原因是___________________________________。
(2)突变体水稻在弱光下光合作用速率低于野生型水稻,与其__________有关。当突变体水稻处于饱和光照条件时,三个不同氮肥水平下光合作用速率都比相同条件下的野生型水稻的光合作用速率有显著提高,表明在饱和光照条件下野生型水稻叶绿素含量存在__________(填“冗余”或“不足”)现象;从氮元素的利用来看,突变体水稻通过__________提高了叶片光合速率。
【答案】 (1). 突变体对胞间CO2的固定(消耗、利用)更快 (2). 叶绿素含量低 (3). 冗余 (4). 减少了合成叶绿素过程中的氮素消耗,提高光合作用相关酶的合成量(和活性)
【解析】
【分析】
实验题的做题思路需要优先确定实验目的,后确定自变量和因变量。由题文可知,该实验的实验目的为探究无氮、中氮、高氮施肥时突变体水稻的光合作用强度升高的原因,自变量为氮肥处理水平和植株类型,因变量为气孔导度和叶肉细胞胞间CO2浓度。根据实验结果的数据对比可以发现,不同氮肥处理下,突变型的气孔导度均高于野生型;而中氮和高氮处理时,叶肉细胞胞间CO2浓度与野生型相差不大。
【详解】(1)在中氮与高氮条件下,突变体水稻其胞间CO2浓度与野生型差异不明显,只能从突变体对胞间CO2的利用更快这一角度找原因;
(2)弱光下,光照强度是光合作用的限制因素。突变体水稻叶绿素含量低,对光能的捕获少,因此光合作用弱。当处于饱和光照条件时,三个不同氮肥水平下突变体水稻光合作用速率都比相同条件下的野生型水稻的光合作用速率有显著提高,表明在饱和光照条件下野生型水稻叶绿素含量存在冗余,而突变体水稻通过减少合成叶绿素过程中的氮素消耗,提高光合作用相关酶的合成量和活性,从而提高了叶片光合速率。
【点睛】该题以实验的角度,联系光合作用和呼吸作用的关系,考察学生综合分析光合作用内部实质的能力,而实验题要注重实验题的分析思路,在做题前先找出实验的目的,自变量设置和因变量观测指标,是实验题的突破点。
8.请分析下面三则资料,回答有关血糖调节的问题。
资料一胰腺(外分泌部分)是重要的消化腺,其分泌物——胰液中含有淀粉酶、麦芽糖酶、蛋白酶、脂肪酶等多种消化酶。胰液通过胰总管排入小肠肠腔发挥消化作用。在胰腺中还散布着上百万个胰岛,这些胰岛占据整个胰腺体积的2%,被称为胰腺的内分泌部分。
资料二摘除胰腺的狗会罹患糖尿病。结扎胰腺通向小肠的胰总管,会导致胰腺萎缩,胰岛无变化,狗不患糖尿病。
资料三有人试图通过摘除狗的整个胰腺,从研碎后的胰腺组织中按照科学、规范的蛋白质提取方法提取胰岛素,但都以失败告终。
(1)在正常狗体内,胰岛素由__________细胞合成。摘除胰腺的狗会患糖尿病,原因是胰岛素是体内唯一能够降低血糖浓度的激素,可促进组织细胞__________。患糖尿病的狗其肾小管对水分的重吸收能力__________。结扎胰腺通向小肠的胰总管,狗却不患糖尿病,原因是___________________________________。
(2)按照资料三中的方法,研究人员不能提取到胰岛素的原因是____________________。根据题目所提供的资料,你给出的实验改进方法是______________________________。
【答案】 (1). 胰岛B (2). 摄取、利用和储存葡萄糖 (3). 减弱 (4). 分泌胰岛素的胰岛仍能保持正确的结构和功能 (5). 胰岛素为蛋白质,会被胰蛋白酶水解 (6). 结扎狗的胰总管,待其胰腺萎缩后再从研碎的胰腺组织中提取胰岛素
【解析】
分析】
胰岛素是由胰岛B细胞分泌的一种具有加速组织细胞摄取、利用和储存葡萄糖的激素。激素均由内分泌腺或内分泌细胞分泌,而内分泌腺或内分泌细胞无导管,直接进入体液中随体液运输。糖尿病具有多尿、多食、多饮和体重减轻等特。结合资料分析问题是本题的解题思路。
【详解】(1)考查胰岛素的分泌部位和生理作用,相对简单。回答胰岛素的生理作用时,要抓住摄取、利用、储存三个关键词;由于患糖尿病的狗原尿中含有葡萄糖,肾小管和集合管对水的重吸收能力下降;
(2)回答研究人员胰岛素提取失败的原因时,要充分利用好资料一胰液中含有蛋白酶,以及资料二“结扎胰腺通向小肠的胰总管,会导致胰腺萎缩,胰岛无变化,狗不患糖尿病”等信息,从研磨过程保护胰岛素免受蛋白酶破坏的角度寻求合理的改进方法。
【点睛】该题的重点在于胰腺是一种综合性的腺体,既包含外分泌腺,也包含内分泌腺。外分泌腺主要分泌多种消化酶,其中强调蛋白酶这种水解酶,同时内分泌腺可以产生胰岛素和胰高血糖素等激素,胰岛素的本质为蛋白质。当同时研磨胰腺,会使所有细胞产物混合,因此导致胰岛素被蛋白酶水解。结合材料,根据胰岛素的本质和生理作用分析是本题的难点。
9.生态系统中各成分之间存在着密切的关联,它们相互作用,处于动态变化过程之中。请 回答下列问题:
(1)某大片山坡上的农田在闲置多年以后,逐渐被杂草、灌木最后被乔木所覆盖,这一过程在生态学上称为__________。乔木最终能够取代灌木的优势地位,与其在竞争__________方面比灌木能力更强密不可分。
(2)山林中,由于能量流动具有__________的特点,狼的数量一般比羊少得多。狼和羊在数量上具有__________(填“前者制约后者”、“后者制约前者”或“相互制约”)的关系。狼的捕食可造成羊个体的伤害、死亡,但客观上起到促进羊种群发展的作用。根据现代生物进化理论解释其原因:________________________________________________。
(3)当森林遭遇持续干旱时,树木可通过扩展根系在土壤中的分布空间以维持生态系统的正常功能,体现了生态系统自身具有一定的__________稳定性。
【答案】 (1). 群落演替(次生演替) (2). 阳光 (3). 单向流动、逐级递减 (4). 相互制约 (5). 羊群中被狼捕食的主要是老弱病残的个体,壮年健康的个体获得充裕的生存条件并繁殖后代,种群的基因库得以逐代优化(或具有有利变异的基因频率不断提高) (6). 抵抗力
【解析】
【分析】
演替是指随着时间的推移,一个群落被另一个群落替代的过程,这种替代的实质是优势物种的替换。能量流动的特点可以概括为单向流动、逐级递减。抵抗力稳定性是指生态系统抵抗外界干扰并使自身结构与功能保持原状的能力。
【详解】(1)考查对群落演替概念的理解。群落演替中,物种优势的取代往往是由资源竞争上的差异引起的。乔木与灌木相比,具有更强的获得阳光的能力;
(2)狼捕食羊,在捕食关系中,捕食者与猎物之间在数量上相互制约,协同进化。捕食者虽然能够造成猎物个体的死亡,但其捕食的多为老弱病残的猎物,猎物种群中壮年健康的个体便可获得更为充裕的生存条件并繁殖后代,种群的基因库得以逐代优化,或具有有利变异的基因频率不断提高。这对猎物种群的进化不但无害,反而十分有利;
(3)考查生态系统的稳定性,考生若能抓住题目中“维持生态系统的正常功能”这一信息,给出正确答案并不困难。
【点睛】该题的难点在考察捕食者和被捕食者之间的关系,两者的种间关系为捕食,看似对被捕食者不利,但站在进化的角度,结合现代生物进化理论,可以发现捕食者吃掉的大多是被捕食者中的年老、病弱或年幼的个体,客观上起到促进种群发展的作用,而猎物种群中壮年健康的个体便可获得更为充裕的生存条件并繁殖后代,站在进化的角度来看,反而对两者均有利,体现了一种共同进化的理念。
10.野生型果蝇为灰体,研究人员偶然发现了一只黄体雄蝇突变体,已确定该相对性状由一对等位基因(B/b)控制。研究人员利用该黄体雄蝇与野生型雌蝇杂交,F1雌蝇和雄蝇均表现为灰体。F1雌、雄蝇杂交,F2雌蝇全部表现为灰体,雄蝇一半表现为灰体另一半表现为黄体。请回答下列问题:
(1)在果蝇的体色这对性状中,显性性状是__________。果蝇体色基因B与b功能不同,是由两者在结构上存在着__________的差异决定的。
(2)根据杂交结果可以排除基因B、b位于常染色体上,依据是____________________。
(3)为确定基因B、b位于X染色体上还是位于X染色体和Y染色体的同源区段上,请你利用已有的实验材料,设计一个杂交组合方案,并预期结果,形成实验结论。
杂交组合方案:______________________________________________________________
结果预期与结论:____________________________________________________________
【答案】 (1). 灰体 (2). 碱基对的序列(碱基对的数量和排列顺序) (3). F2中只有雄蝇出现黄色 (4). 让野生型雄蝇与F1中雌蝇杂交 (5). 若子代雌蝇均表现为灰体,雄蝇中既有灰体又有黄体,则基因B、b位于X染色体上;若子代雌、雄蝇均表现为灰体,则基因B、b位于X染色体与Y染色体的同源区段上
【解析】
【分析】
该题主要考察伴性遗传的遗传规律,结合题干的杂交实验结果“F2雌蝇全部表现为灰体,雄蝇一半表现为灰体另一半表现为黄体”可以发现灰体和黄体这一对相对性状的遗传在性状的表现上与性别相关联,由此可以确定该性状的遗传遵循伴性遗传的规律。
【详解】(1)由黄体雄蝇与野生型雌蝇杂交,F1雌、雄蝇均表现为灰体,可知灰体对黄体为显性;由F1灰体雌、雄蝇杂交,F2中分离出新的性状一黄体,亦可确定灰体对黄体为显性;
(2)从F2可知,性别与性状相关联,F2中只有雄蝇出现黄色,所以排除常染色体遗传;
(3)选择的雄性亲本是显性纯合子,即野生型雄蝇,雌性亲本是F1中的灰体个体(XBXb)。
【点睛】由于性染色体的特征,可将性染色体的结构分为X、Y的同源区段、伴X区段和伴Y区段。该题的难点在于通过实验确定基因的位置,由此总结如下:
(1)在常染色体上还是在X染色体上:
①已知性状的显隐性
②未知性状的显隐性
(2)在X、Y染色体的同源区段还是只位于X染色体上:
【生物——选修1:生物技术实践】
11.纤维素是地球上最丰富的可再生碳源物质之一,科学合理地利用纤维素有助于解决能源危机和环境污染等重大问题。请回答下列问题:
(1)分离纤维素分解菌时,从富含有机质的土壤中取样,将土壤滤液加入含有纤维素的液体培养基中进行选择培养,选择培养的目的是____________________。如果将选择培养后的液体培养基离心,人们__________(填“能”或“不能”)从上清液中获得纤维素酶。
(2)将纤维素酶粗提取液装入透析袋中,置于pH适宜的磷酸缓冲液中进行透析处理,可除去其中__________的杂质。为进一步纯化分离纤维素酶,可将样品加入__________中进行洗脱、收集。
(3)为使纤维素酶能够重复使用,可将冷却后的海藻酸钠溶液与纤维素酶液进行混合,通过注射器滴入CaCl2溶液中。这种酶固定方法称为__________。
(4)研究人员测定了不同温度对固定化酶酶活力的影响,结果如图所示。
根据以上数据可以看出,在温度为30℃~80℃的变化范围内,随着温度的升高固定化酶和游离酶的酶活力均呈现出__________的变化趋势。该趋势是由以下两个方面共同作用的结果:反应体系温度升高时,底物和酶分子动能增大,使反应速率__________;温度可改变酶的__________,其活性会随着温度的升高而降低甚至失活。除此之外,你还能得出的结论是____________________________。
【答案】 (1). 增加纤维素分解菌的浓度 (2). 能 (3). 分子量较小 (4). 凝胶色谱柱 (5). 包埋法 (6). 先增加后降低 (7). 加快 (8). 空间结构 (9). 纤维素酶经固定化后最适温度显著提高
【解析】
分析】
在分离纤维素分解菌时,常做选择培养,目的为增加纤维素分解菌的浓度,旨在从中可确保获得纤维素分解菌。固定化酶和细胞的方法主要有三种,包括化学结合法、物理吸附法和包埋法。包埋法常使用海藻酸钠这种不溶于水的多孔性载体中。
【详解】(1)本实验中选择培养也可称为富集培养,目的是增加纤维素分解菌的浓度。纤维素分解菌能够分解周围环境中的纤维素,说明该酶合成后能够释放到周围环境中,因此,将液体培养的目标菌离心,人们可以从上清液中获得纤维素酶;
(2)考察蛋白质的分离技术,对蛋白质进行粗分离时常使用透析,目的是除去样品中分子质量较小的杂志,为进一步纯化分离纤维素酶,会将样品放在凝胶色谱柱中进行洗脱、收集;
(3)考查酶固定化的包埋法,海藻酸钠常做包埋的载体;
(4)旨在考查分子动理论以及酶的结构与功能的关系,需要从结构与功能的生命观念出发理解并回答问题。
【点睛】该题重点考察了固定化酶的技术及用实验探究固定化酶和游离态酶的区别,其中应用实验原理解释固定化酶的优点从而分析问题是本题的考察重点。在实验题的分析中要首先抓住实验的自变量和因变量,由图中数据可观测到自变量为酶的处理方法和温度,因变量为相对酶活力,同时结合影响酶促反应速率的因素分析是本题的突破点。
【生物——选修3:现代生物科技专题】
12.黄瓜花叶病毒(CMV)是能侵染多种植物的RNA病毒,可危害番茄的正常生长并造成减产。研究人员通过农杆菌介导将该病毒外壳蛋白的cDNA导入番茄植株中,成功获得抗CMV的番茄植株。
(1)获得CMV的RNA后,需在__________酶的催化下才能合成CMV外壳蛋白的cDNA。
(2)获得cDNA后,需先通过一定方法将其插入到农杆菌Ti质粒的__________片段中,然后将番茄子叶切段与该农杆菌共同培养,以实现对番茄细胞的转化。
(3)将经共同培养后的番茄外植体接种于含有卡那霉素和青霉素的选择培养基上培养一段时间,只有部分外植体生出愈伤组织。研究人员据此确定这些生出愈伤组织的外植体都已成功导入了cDNA,你认为他们做出以上判断的理由是____________________。愈伤组织经__________长出小芽后还需要转入__________诱导生根。
(4)要想确定转基因番茄已经成功表达出CMV外壳蛋白,需要进行__________实验。
(5)研究人员用强致病力的CMV分别感染转基因番茄与__________,通过对照发现转基因番茄具有较好的抗CMV能力。转基因番茄自交,子代中抗性植株与敏感植株数量之比接近3 :1,由此可以得出的结论是____________________;___________________(答出两点)。
【答案】 (1). 逆转录(反转录) (2). T-DNA (3). 重组表达载体同时含有卡那霉素抗性基因和青霉素抗性基因,只有成功导人了重组质粒的外植体才能在含有卡那霉素和青霉素的选择培养基上生出愈伤组织 (4). 再分化 (5). 生根培养基 (6). 抗原-抗体杂交 (7). 未转基因的番茄(普通番茄) (8). 目的基因已经整合到受体细胞的染色体上 (9). 获得的转基因亲本为杂合子
【解析】
【分析】
该题综合性考察了基因工程、植物组织培养和遗传的基本规律,黄瓜花叶病毒是一种RNA病毒,因此在制备目的基因时需要先逆转录出cDNA才能将其导入到受体细胞中。在成功整合目的基因的受体细胞中只含有一个目的基因,可推测其为杂合子,因此在自交实验中,其自交结果遵循分离定律。
【详解】(1)cDNA是指具有与某RNA链呈互补碱基序列的DNA,由RNA合成cDNA需要逆转录酶的催化;
(2)农杆菌具有Ti质粒,农杆菌侵染植物伤口前,需要将目的基因插人该质粒的T-DNA中;
(3)番茄受体细胞能够在含有卡那霉素和青霉素的选择培养基上生长,说明重组表达载体既含有卡那霉素抗性基因,也含有青霉素抗性基因,并成功导人了受体细胞;
(4)在进行目的基因的检测与鉴定时,通常应用抗原与抗体的特异性结合,来对表达的蛋白进行特异性鉴定;
(5)转基因番茄自交,子一代抗性植株与敏感植株数量之比接近3:1,符合经典的孟德尔分离比,至少可以说明两点:一是目的基因已经整合到受体细胞的染色体上;二是获得的转基因亲本只有一条染色体含有目的基因,即其为杂合子。
【点睛】本题的难点在于结合了基因工程和遗传的基本规律,由于受体细胞为植物细胞,经过植物组织培养可以获得携带目的基因的幼苗,所以在最终鉴定的时候通常应用杂交或自交实验完成。其原理为若成功导入目的基因,则受体植株经植物组织培养后整株植物均含有目的基因,减数分裂形成的配子也含有该目的基因,其会随之遗传给后代,若后代中呈现特定的分离比即可完成对目的基因的鉴定。

