【地理】江西省赣州市2018-2019学年高一下学期期末考试(解析版)
展开江西省赣州市2018-2019学年
高一下学期期末考试
(本卷满分100分,考试时间100分钟)
注意:答案一定要写在答题卡上,写在本试卷上无效。
第Ⅰ卷
一、单项选择题(30小题,每小题2分,共60分)
某山区气候宜人,风景优美,下图为该山区某村落布局示意图,读图完成下面小题。
1. 该村落选址考虑的首要因素是
A. 地形 B. 降水
C. 光照 D. 河流
2. 联系当地各村落公路线的形态主要呈
A. 棋盘式 B. 网络状
C. 条带状 D. “之”字形
【答案】1. A 2. D
【解析】
【分析】
本题考查学生的读图能力和综合思维能力。解答本题关键是根据图示信息,明确该地的区域特征是地形起伏较大,然后根据地形对聚落和交通线的影响进行分析解答。
【1题详解】
从图中看,该村落选择在半山腰位置,且地形相对平坦处,且自然风光优美,即首先考虑了地形因素,A对;降水、光照、河流也是影响村落选址的重要因素,但从图中看,该地最突出的特点是地形起伏较大,因此,地形是首要因素,BCD排除。故答案为A。
【2题详解】
注意题设要求公路联系当地各村落。当地各村落大部分分布在半山腰的不同海拔处,因此连接各村落的公路会呈现之字形弯曲,D对;棋盘式、网格状公路多分布在地形平坦处,条带状公路一般分布在河流谷地地带,ABC不对。
故答案选D。
【点睛】山区中的聚落要选择在较平坦的河谷地带分布,在与河流一定距离的海拔高处分布,这样既方便取水,又可避免洪水威胁;山区中的交通线分布稀疏,首先选择灵活方便的公路;为减小坡度,公路一般呈现之字形弯曲。
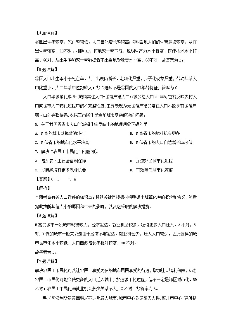
下图为高一某学生绘制的四个国家的人口出生率和死亡率柱状图,读图完成下面小题
3. ④国人口增长属于下列哪一模式或阶段
A. 高高低模式 B. 快速增长阶段
C. 增长下降阶段 D. 三低模式
4. 影响③国人口自然增长率的主要因素有
①人们的生育意愿较低 ②人口受教育水平逐渐提高
③医疗卫生水平提高 ④生产力水平迅猛发展
A. ①② B. ②③ C. ①③ D. ③④
5. ①国人口年龄结构的主要特征不包括
A. 老龄化水平较高 B. 少子化现象明显
C. 劳动年龄人口比重高 D. 人口年龄中位数较大
【答案】3. A 4. D 5. C
【解析】
【3题详解】
④国出生率大约为4%,死亡率为3.5%,计算自然增长率小于1%,为高出生率、高死亡率,低自然增长率的特点,A对,D不对;从自然增长率看,人口低速增长,B不对;④国的人口增长模式处于较原始的低速增长阶段,C不对。故答案为A。
【4题详解】
③国出生率较高,死亡率较低,人口自然增长率较高;说明当地人们的生育意愿较高,从而出生率较高,①不对,排除AC;该地死亡率下降,说明生产力水平提高,医疗技术水平较高,④对;从出生率和死亡率数据看不出当地受教育水平高,②不对;故答案为D。
【5题详解】
①国人口出生率小于死亡率,人口出现负增长,老龄化严重,少子化现象严重,劳动年龄人口比重小,人口年龄中位数较大;故C选项不是①国的人口年龄特征,答案为C。
人口半城镇化率M=(城镇常住人口-城镇户籍人口)/城乡总人口×100%,它能反映农村人口向城市人口转化过程中的不完整程度,主要表现为无城镇户籍的常住人口不能享有城镇户籍人口的完整待遇,农民工市民化是当前城市亟需解决的问题。
6. 关于我国各省市人口半城镇化率反映出的地理现象正确的是
A. M高的城市规模普遍较小 B. M高省市的就业机会更多
C. M低省市的城市化水平较高 D. M低省市的人口自然增长率较低
7. 解决“农民工市民化”问题可以
A. 增加农民工社会福利保障 B. 加速郊区城市化进程
C. 发展经济有更多就业机会 D. 有效降低城市化速度
【答案】6. B 7. A
【解析】
本题考查有关人口迁移的知识点。解题关键是根据材料明确半城镇化率的概念和含义,然后据此推断其值大小的原因和带来的影响,以及应采取的解决措施。
【6题详解】
M高的城市一般城市规模较大,经济发达,就业机会较多,吸引更多人口迁入,A不对,B对;M低的城市一般来说是由于经济不够发达,就业机会少,迁入人口较少,因此这样的城市城市化水平较低,人口自然增长率相对较高,CD不对。
故答案为B。
【7题详解】
解决农民工市民化可以让农民工享受更多的城市居民享受的待遇,增加社会福利保障,A对;农民工市民化可能会使更多的人口迁入城市,加速城市化过程,但不一定是郊区城市化,BD不对;农民工市民化与就业机会多少关系不大,C不对。故答案为A。
明尼阿波利斯是美国明尼苏达州最大城市,城市中心多是摩天大楼,离开市中心,建筑物高度急剧下降(如图甲),横跨在街道上空连接相邻建筑的封闭人行通道或夭桥—一空中连廊(图乙)是该市交通系统的一大特色。读图完成下面小题。
8. 影响图甲建筑空间布局的主要因素是
A. 宗教文化 B. 行政权力
C. 经济因素 D. 历史因素
9. 图乙空中连廊系统可以
A. 改变城市功能分区
B. 改善城市生态环境
C. 充分利用城市空间
D. 解决城市交通拥堵
【答案】8. C 9. C
【解析】
【8题详解】
从图中看,图甲中的建筑越在市中心则建筑物越稠密高大,这是由于城市中心地租昂贵,建筑物往高空发展导致,因此是地租因素影响其空间布局,与宗教文化、行政权利、历史因素没有关系,故答案为C。
【9题详解】
根据材料,图乙中的空中连廊间接街道两侧封闭的建筑物或者街道,因此可以充分利用城市空间,方便人们出行,缓解城市交通拥堵,C对,D不对;空中连廊是交通走廊,不能改变城市功能区的布局,A不对;空中连廊不能增加城市绿地等,不能改善城市生态系统,B不对。
故答案为C。
新加坡是一个城市国家,被誉为“城市公共交通的典范”,全市划分为5大区,每个大区再分为5个卫星镇,毎个卫星镇依据人口规模建设相应等级的商业、学校、医疗、公园、交通等公共配套设施,并通过便捷的交通网络将中心城区与各卫星镇连接,最终形成多级中心城市空间体系(如图)。据此完成下面小题。
10. 图中城市中心和区域中心相比
A. 功能更加丰富 B. 规模相同
C. 服务范围相同 D. 等级相同
11. 新加坡建立多级中心城市空间体系作用是
A. 调整区域产业结构,加快经济转型发展
B. 提供大量就业岗位,减轻城市就业压力
C. 分散中心城区人口,减少交通出行压力
D. 完善基础服务设施,提升城市化的水平
12. 推测位于各卫星镇中心的核心设施是
A. 批发市场 B. 交通枢纽
C. 医疗中心 D. 绿地公园
【答案】10. A 11. C 12. B
【解析】
【10题详解】
城市中心是一个地区经济最发达,人口最多,功能最齐全的中心;根据材料,新加坡划分为五个大区,五个大区的区域中心不一定是该区的城市中心,因此城市中心功能更加丰富,规模更大,服务范围更大,等级更高,故BCD不对,A对。
【11题详解】
新加坡建立多级中心城市空间体系,并有相应的配套,有利于使人口分散在各等级的城市中心,减少到最大中心城区的人口,减少交通出行压力,C对;多级中心城市空间体系不能影响区域产业结构,不能创造就业机会,AB不对;新加坡城市化水平很高,此体系建设对城市化水平提升作用不大,D不对。
故答案为C。
【12题详解】
根据材料,通过便捷的交通网络将中心城市与各卫星镇连接,因此各卫星镇中心的核心设施是交通枢纽,B对;批发市场、医疗中心、绿地公园作为城市的功能区或者配套设施之一,不可能成为核心设施,ACD不对。
故答案为B。
2018年12月通车的青盐高铁北起山东省青岛,南至江苏省盐城,是我国“八纵八横”高速铁路网中第一纵“沿海通道”的一部分,下图为盐城高铁北站分布示意图。读图完成下面小题。
13. 青盐高铁建设的积极意义最主要是
A. 完善我国东部沿海铁路网
B. 有助于巩固沿海边防
C. 促进沿线自然资源运输
D. 促进地区间文化交流
14. 在盐城高铁北站核心区适合布局的商业类型是
A. 娱乐业和文教类
B. 会展中心和餐饮特产
C. 服装和玩具批发
D. 大型综合购物中心
【答案】13. A 14. B
【解析】
【13题详解】
根据材料,青盐高铁是八纵八横高速铁路第一纵沿海通道的一部分,因此青盐高铁建设的积极意义最主要是完善我国东部沿海铁路网,A对;青盐铁路从一定程度上说也能巩固沿海边防、促进地区间文化交流,但从材料看,不是主要的意义,排除BD;高铁主要是客运,对自然资源运输较少,C不对。
故答案为A。
【14题详解】
根据材料,在高铁站核心区布局的商业主要是供给过往转乘的行人,因此可以布局会展中心和餐饮特产,B对;娱乐业和文教类、服装和玩具批发、大型综合购物中心主要面向本城市居民,应该布局在更方便于本城市居民消费的地区,ACD不对。
故选B。
【点睛】商业网点的布局一般有交通最优原则和市场最优原则。较大的零售商业一般布局在城市的中心,人口流动量最大的区域;大型的批发超市或仓储式超市等,要以交通最优为布局原则,分布在城市外缘,交通干线附近等地区。
为缓解停车难问题,北京市朝阳区采取“错峰停车”措施,鼓励各社会单位夜间或双休日将停车位向周边社区市民开放。下图为“朝阳区某功能区不同时段人口流动状况示意图”。
据此完成下面小题
15. 该功能区属于
A. 商业区 B. 行政区
C. 工业区 D. 住宅区
16. “错峰停车”主要利用了该功能区与相邻功能区
A. 人口密度的差异 B. 人口流动状况的差异
C. 地租水平的差异 D. 汽车拥有量的差异
【答案】15. D 16. B
【解析】
【15题详解】
该功能区人口早晨流出,黄昏流入,则说明该功能区夜晚停车较多,应该是人们夜晚居住的地方,则判断为住宅区,D对;商业区、行政区、工业区都是白天车辆进入停留较多,夜晚停留较少,不符合题意,ABC不对。
故答案为D。
【16题详解】
根据材料,错峰停车主要利用了该功能区与相邻功能区的人口流动状况的差异,B对。人口密度大,车辆流动量不一定大;地租水平的差异不是导致两地的汽车流动的差异的原因;根据材料,造成两功能区的是汽车流入和流出的差异,不是汽车拥有量的差异;ACD不对。
故答案选B。
【点睛】随着人们拥有汽车数量的增加,停车难成为一大难题。一般来说,住宅区一般晚上停车,其它功能区白天停车较多,因此为了缓解停车难的问题,可以采取错峰停车的措施,鼓励社会各单位将停车位夜间或者双休日向周边社区居民开放。
中科院水稻育种团队历经十余年研究,日前培育出超高产优质的“巨型稻”(如图),株高达2.2米、亩产达800千克以上,其具有高产、抗倒伏、喜肥耐涝等特点。据此完成下面小题。
17. 与传统水稻种植对比,巨型稻的出现可以缓解我国
A. 耕地紧张问题
B. 农村劳动力短缺问题
C. 种植结构单一问题
D. 水稻机械化水平低问题
18. 巨型稻试验田里养殖了青蛙和泥鳅,这样做的意义是
①提高稻田肥力
②增加经济收入
③减少水稻病虫害
④增加观赏性
A. ①②③ B. ②③④ C. ①②④ D. ①③④
【答案】17. A 18. A
【解析】
本题考查有关水稻种植的相关知识,难度一般。要求熟练掌握季风水田农业的生产特点和区位优势,并能根据材料对知识进行迁移应用。第1题解答抓住材料中巨型稻的突出特点是高大、高产,可解得答案。第2题可利用生态农业的相关知识解答,并结合利用排除法进行分析。
【17题详解】
根据材料,巨型稻是超高产优质稻,因此可以缓解我国耕地紧张的问题,A对;种植品种的改变不能改变农村劳动力短缺,种植结构单一,和种植的机械化水平的高低问题,BCD不对。
故答案为A。
【18题详解】
青蛙和泥鳅的排泄物作为稻田肥料,可以肥田,①对;青蛙和泥鳅可以稻田的害虫为食物,可减少稻田病虫害,③对;青蛙、泥鳅、稻田形成良性生态系统,有利于提高作物产量,并产出更多产品,因此可以增加经济收入,②对;青蛙、稻田、泥鳅生态系统观赏性不突出,④不对。故答案为A。
沙石镇东南部的火燃村,距离赣州市区6Km,山林耕地比7:1,过去农业以粮食种植为主近几年,火燃村大力发展现代农业和生态农业。2017年,火燃村又开发了美丽乡村旅游项目。
据此完成下面小题
19. 与火燃村的传统农业地域类型特点不符的是
A. 生产规模小 B. 产品商品率高
C. 劳动力投入多 D. 水利工程量大
20. 影响火燃村产业结构转变的最主要区位因素是
A. 交通条件改善 B. 政府政策支持
C. 市场需求的变化 D. 劳动力素质高
21. 火燃村发展乡村旅游项目,给乡村带来的有利影响有
①盘活闲置土地
②改善基础设施
③提高城市化水平
④提供就业机会
⑤改变乡村地域形态
A. ①②③ B. ②③④ C. ③④⑤ D. ①②④
【答案】19. B 20. C 21. D
【解析】
【19题详解】
根据材料,火燃村位于赣州,在亚热带季风气候区,山林耕地比重为7:1;耕地面积小,则生产规模小;地块小,机械化水平较低,劳动力投入较多;季风气候,不稳定则水利工程量大;地狭人稠,则商品率低;因此ACD是该地传统农业的生产特点,B不是,答案选B。
【20题详解】
需求是导致地区农业种植结构、产业结构变化的主要原因;根据材料,过去该村以农业为主,而随着市场需求的改变逐渐发展生态农业和现代农业;随着人们旅游需求的出现,又开始发展旅游业;交通条件、政策支持、劳动力素质也是该地产业结构变化的必要条件,但是不是最主要的推动因素。排除ABD,答案选C。
【21题详解】
火燃村开展旅游可以使闲置土地充分利用起来,①对;开展旅游需要首先完善基础设施,因此可以带动当地基础设施建设,②对;旅游业为当地居民提供大量的就业机会,④对;部分人脱离农业,从事第三产业,提高了地区的城市化水平,但不是对该乡村的有利影响,③不对;乡村的地域形态指空间布局形态,旅游业不能改变其形态,⑤不对;故答案为D。
云南普洱茶传统制作工艺需在湿热环境下发酵,时间约3个月,春季茶叶被采摘晒青后进行第一次发酵,马匹托运至青藏地区途中进行第二次发酵。如今位于云南最南端的勐海县,很多茶企争相在此开办制茶厂或只在此设置发酵车间,普洱茶制作环节都可在这里完成。
据此完成下面小题。
22. 传统工艺选择在马匹托运过程中进行二次发酵的原因是
A. 托运发酵效果好 B. 争取上市时间
C. 缩短发酵时间 D. 提高茶叶产量
23. 很多普洱茶生产企业争相在勐海县设厂的主要原因是
A. 加强企业协作 B. 利用当地独特环境
C. 提高企业知名度 D. 共用基础设施
【答案】22. B 23. B
【解析】
本题考查有关云南普洱茶的相关知识点,难度中等。第1题,解答时关键要抓住材料中的“云南普洱茶传统制作工艺需在湿热环境下发酵”“ 时间约3个月”,说明发酵时间较长,且对热量条件要求较高。第2题,要注意材料中点出的勐海县的区位特点在云南省最南端,并且提到有专门在此地设置发酵厂,可得该地最突出的优势条件是水热条件。
【22题详解】
茶叶发酵需要湿热气候,与托运与否没关系,A不对;根据材料,发酵需要时间大约3个月,在托运过程中进行二次发酵,可以节约时间,争取上市时间,B对;发酵时间由茶叶和发酵条件等决定,托运过程中发酵不会缩短发酵时间,C不对;茶叶产量和发酵过程没关系,D不对。故答案为B。
【23题详解】
该地位于云南最南端,纬度低,气温高。根据材料,普洱茶发酵需要湿热的条件,而有些工厂在当地只设发酵厂,因此在此地设厂是利用其独特的环境条件,B对;根据材料,该地的突出特点是地理位置在云南南端,因此加强企业合作或者共用基础设施,提高知名度等,不是众多企业集中在该地的主要原因,ACD不对。
故答案为B。
20世纪90年代以来,福建晋江以运动鞋、皮鞋生产厂家为核心,形成了鞋材、鞋机、化工、五金配件等各类配套厂家的工业集聚。据此完成下面小题。
24. 大批制鞋配套企业集聚晋江,主要的区位条件是
A. 劳动力丰富 B. 市场广阔
C. 政策支持 D. 交通便利
25. 该地区制鞋工业企业之间主要地域联系方式是
①公路网络
②航空运输
③信息网络
④水路运输
A. ①② B. ③④ C. ①③ D. ②④
26. 这种工业集聚,最大的优势是
A. 共同利用基础设施 B. 有利于环境保护
C. 避免恶性竞争 D. 及时的信息联系与协作
【答案】24. B 25. C 26. D
【解析】
【24题详解】
根据材料,晋江以成品鞋生产为核心,因此,大量制鞋配套企业集聚晋江主要是为了给成品鞋厂提供零部件,即为了靠近市场,B对;制鞋配套企业要与制鞋厂靠近,其它因素如劳动力因素、政策因素、交通因素等是相对次要因素,ACD排除。故答案为B。
【25题详解】
该地制鞋工业企业之间靠信息网络进行信息方面的联系;由于企业距离较近,福建多丘陵地形,而公路灵活方便,因此多采用公路运输进行货物交流,①③对;航空运输适合长距离运输一般运输体积小,较昂贵货物,②不对;水陆运输一般运输大宗,笨重货物,适合长距离运输,④不对。故答案为C。
【26题详解】
根据材料,这种工业集聚是有生产工序上的联系的工业的集聚,其集聚最大的优势是工厂之间及时的信息联系与协作,D对;集聚在一起可以共用基础设施,但不是该类企业集聚的目的和最大优势,A不对;制鞋厂一般不产生重污染,且集聚使污染集中,不利于环境保护,B不对;恶性竞争一般发生在同类工厂之间,因此和集聚与否没关系,C不对;
【点睛】工业集聚的优势有:对有投入产出的企业之间,有利于降低中间产品的运输成本,获得规模效益;可以共用基础设施,节省建设投资;方便企业间进行信息和技术交流等。具体情境中,还要根据具体的情境进行分析。
2016年9月在浙江安吉开通了中国第一条无人机快递邮路。因邮路路程的缩短,快递运送和投递时间只要原来的三分之一,但使用无人机投递快递也有局限性,其推广前景并不乐观。下图是组成无人机快递系统的主要核心模块。据此完成下面小题
27. 根据无人机快递邮路的优势,下列区域最适宜发展无人机快递邮路的是
A. 沪宁杭快递业务量大的区域
B. 新疆内蒙等目前不包邮区域
C. 西南地形崎岖河流多的区域
D. 台风多发、陆路受影响区域
28. 据材料推测制约无人机投递推广的因素有快递盆
①投递的重量和距离有限自助快递柜集散分点
②系统布局成本高
③运输途中易受外界干扰
④民众对无人机快递的接受能力有限
A. ①②④ B. ②③④ C. ①②③ D. ①③④
【答案】27. C 28. C
【解析】
【27题详解】
沪宁杭等业务量大的地区交通便捷,运送成本低,无人机优势不够明显,A不对;新疆内蒙等地区地广人稀,运行距离远,且从社会环境看,不适合用无人机运输,B不对;西南地区地形崎岖,河流多,陆路交通不便,运送困难,最适合发展用无人机配送,C对;台风多发地区对无人机飞行的影响很大,无人机运送安全性不高,D不对。
故答案选C。
【28题详解】
目前无人机的运送重量和距离有限限制着无人机的推广,①对;从图中看,系统布局较复杂,需要的成本较高,②对;无人机低空飞行,在运输的过程中可能受到干扰,安全性不能保证,③对;无人机快递可以缩短运送时间,因此民众对其接受方面一般没有问题,④不对;故答案为C。
河套灌区位于干旱、半干旱地区,灌溉用水主要来自黄河,灌溉水的下渗占地下水补给量的90%,近年来部分灌区采用“井渠结合”的灌溉方式,即除定期引黄河集中灌溉外,还打井抽取地下水补充。据此完成下面小题。
29. 该区域是否适合“井灌”,取决于
A. 黄河水文条件 B. 作物类型
C. 地下水质条件 D. 耕地类型
30. 采用“井渠结合”的灌溉方式不能
A. 提高水资源的利用率
B. 有效控制潜水位
C. 将含水层作为地下水窖
D. 提高土壤肥力
【答案】29. C 30. D
【解析】
【29题详解】
黄河水文条件影响引黄灌溉,不影响引地下水灌溉,A不对;作物类型和耕地类型对灌溉水的来源上没有限制,BD不对;地下水质条件影响了该水质是否适合作物生长,能否用来灌溉,C对。故答案为C。
【30题详解】
利用井渠灌溉相结合的方式可以减少黄河水的流失,并提高水资源的利用率,A对;根据材料,引黄河水灌溉,灌溉水影响到地下水的补给,因此,引地下水灌溉有效控制地下水位,B对;井渠灌溉结合方式抽取地下水进行灌溉,因此地下含水层可作为地下水窖,C对;灌溉方式不同不会影响土壤成分、结构等,不会影响土壤肥力,D不对。
本题要求选择说法错误的,故答案为D。
第Ⅱ卷
二、非选择题(共3小题,共40分)
31.自然资源部海洋预警监测司2019年4月发布《2013年中国海平面公报》,海平面监测和分析结果表明,1980-2018年,中国沿海海平面上升速率为3.3毫米/年,高于同时段全球平均水平。预计未来30年,中国沿海海平面将上升68-166毫米。据图完成下列问题。
(1)图中反映出我国海平面变化特征是 ,主要原因是 。
(2)简述海平面上升对我国沿海地区带来的危害。
【答案】(1)波动(曲折)上升 全球气候变暖
(2)加剧风暴潮和洪涝灾害影响程度;咸潮入侵次数和持续时间均增加;海岸侵蚀距离加大;城镇排污系统失效;滨海土地盐碱化加剧。(答3点即可)
【解析】
【详解】(1)从图中看,我国海平面呈现波动(曲折)上升;海平面上升主要是由于全球气候变暖,冰川融化导致。
(2)海平面上升,加剧沿岸的风暴潮和洪涝灾害影响程度;海水倒灌,咸潮入侵次数和持续时间均增加;海浪侵蚀加剧,海岸侵蚀距离加大;城镇排污受到海水的影响,排污系统失效;海水倒灌到陆地,滨海土地盐碱化加剧。
32.下图所示区域为澳大利亚局部图,M地为现代混合农业区,读图完成下列问题。
(1)描述图示地区东西方向上年降水量变化特点。
(2)分析影响M地农业地域类型布局的主要自然区位条件。
(3)说明M地发展混合农业对促进当地可持续发展的有利影响。
【答案】(1)特点:自沿海向内陆递减;沿海地区递减快,内陆地区递减慢;(言之有理即可)
(2)海拔较低,地势起伏小,平原面积辽阔;地处中低纬地区,热量丰富;有河流经过,有灌溉水源;受副高影响,降水不足;(写到3点即可,满分必需包括“降水不足”,只写现象不分析原因,只给一半分)
(3)社会经济方面:生产时间上可以互补;可以保证农场经济收入稳定;
生态上:种植谷物和放牧生畜可以互惠互利,减少化肥使用量;(言之有理也可适当给分)
【解析】
【详解】(1)观察图中的东西方向上的等降水量线的特点,从递变上看,自沿海向内陆递减;从疏密上看,沿海地区密集,递减快,内陆地区稀疏,递减慢。
(2)影响M地农业地域类型布局的主要自然区位条件包括有利区位和不利区位,该地海拔较低,地势起伏小,平原面积辽阔,适合种植业和畜牧业;地处中低纬地区,热量丰富;有墨累达令河,河流经过,有灌溉水源,满足用水条件;受副高影响,降水不足,是其限制性条件。
(3)可持续发展包括生态可持续发展、经济可持续发展和社会可持续发展;M地发展混合农业生产时间上可以互补,可以保证农场经济收入稳定,获得经济可持续发展;种植谷物和放牧生畜可以互惠互利,休耕轮作相结合,减少化肥使用量,实现生态可持续发展。
33.读材料和图示完成下列各题。
材料一 泉州是宋元时期海上丝绸之路的起点,国际贸易中心,号称东方第一大港,当地手工业发达,制造的水密隔舱结构帆船,代表了当时最先进的造船工艺。泉州也是“宗教胜地”,世界各大宗教在这里和平共存,共同发展。
材料二 古代泉州人民因地制宜建立了以水塘、沟渠、锁海长堤、闸门等设施为主的水利工程,有利地保障了农业生产。
材料三 根据清代县志重绘的七里陂水利工程示意图(下图)。
(1)简述以湄洲湾为主的泉州港港区的优势自然条件。
(2)试分析泉州能成为古代东方最大的国际商贸中心的主要区位因素。
(3)试说明泉州古代水利工程中各设施的主要功能。
【答案】(1)①海岸线曲折,有天然半封闭海湾,水域面积大;
②外围有岛屿或半岛阻隔风浪,是一道天然屏障;
③陆地地形平坦开阔,港区建设成本低。
(2)①交通便利:河运便利;天然良港;造船航海技术先进,海运能力强;
②货源丰富:农业、手工业发达;物产丰富;
③市场广阔:当地经济发达,需求旺盛
④地域文化包容性强,有利于发展国际贸易或政策开明。(任答2点即满分)
(3)①水塘:分洪;蓄水(因该地区东北高、西南低,又位于季风气候区,降水集中且丰富,山区溪水汇流快,西南滩涂平坦,排水不畅,洪涝严重,)水塘可以分洪蓄水;
②沟渠:灌溉;引淡排盐;
③索海长堤:围垦滩涂,防止海水倒灌;防海浪、台风侵蚀;
④闸门:地表径流多,排水防涝;调控土壤水质,有利于排盐,防止海水倒灌;(答3点即满分)
【解析】
【分析】本题以泉州为背景资料,考查区域地理特征分析能力,综合思维能力等。(1)要求熟练掌握港口的区位条件,并能根据材料中图示内容进行分析。(2)本题考查泉州成为国际商贸中心的主要区位因素,一般要求经济发达、物产丰富、交通便利等条件。(3)本题考查泉州古代水利工程中各设施的主要功能的判断推测。要根据所学知识和该地的区域特征进行推测。
【详解】(1)港区的优势自然条件包括水域条件和陆域条件。从图中看,该地海岸线曲折,有天然半封闭海湾,外围有岛屿或半岛阻隔风浪,是一道天然屏障,水域面积大且避风;陆地地形平坦开阔,港区建设成本低。
(2)泉州号称东方第一大港,有当时最先进的造船工艺,河运、海运便利;当地“当地手工业发达”,“水利工程保障农业生产”,物产丰富;当地经济发达,需求旺盛;是贸易中心,也是各大宗教集中之地,地域文化包容性强,有利于发展国际贸易或政策开明。
(3)从图中看,泉州古代水利工程中的设施主要有水塘、沟渠、索海长堤、闸门等。水塘容量大,可以起到分洪、蓄水;沟渠可以引水灌溉农田,同时可以引淡排盐;,防治土壤盐碱化;索海长堤分布在海岸附近,可以围垦滩涂,防止海水倒灌,抵挡海浪、台风侵蚀;闸门可根据情况开放与关闭,地表径流多的时候可以排水防涝;通过排水、灌水,调控土壤水质,有利于排盐;可以隔断海水,防止海水倒灌。

