【地理】广东省佛山一中、珠海一中、金山中学2018-2019学年高一下学期期中考试
展开广东省佛山一中、珠海一中、金山中学2018-2019学年
高一下学期期中考试
一、单选题(30题,每题2分,共60分)
2016年1月1日我国实施“全面二孩”政策,2018年我国人口自然增长率为0.381%,下图为我国1955-2050年劳动年龄人口(15-64岁)变化趋势图。据此完成1-3题。
1.2015-2050年,我国劳动年龄人口变化趋势及原因是
A.缓慢下降 人口出生率高 B.缓慢下降 人口自然增长率低
C.急剧下降 人口死亡率高 D.基本稳定 人口的迁出率较高
2.“全面二孩”政策效果不明显的主要原因是我国
A.子女抚养和教育成本高 B.育龄人口数量迅速减少
C.社会医疗保健水平降低 D.劳动力导向型产业萎缩
3.至2050年我国劳动年龄人口变化对我国经济发展的影响不大,其原因在于我国
①劳动年龄人口一直保持较大规模和比重②具有高学历的老龄人口比重较大③居民收入增加有利提升对经济发展需求④持续高速的城市化拉动经济发展
A.①② B.①③ C.②③ D.③④
4.下列关于目前世界人口增长模式的叙述,正确的是
A.世界人口增长总体上属于“三低”模式
B.发达国家人口增长已基本转变为“三低”型
C.发展中国家人口增长属于“高高低”型
D.世界各国或地区人口增长模式的转变具有同步性
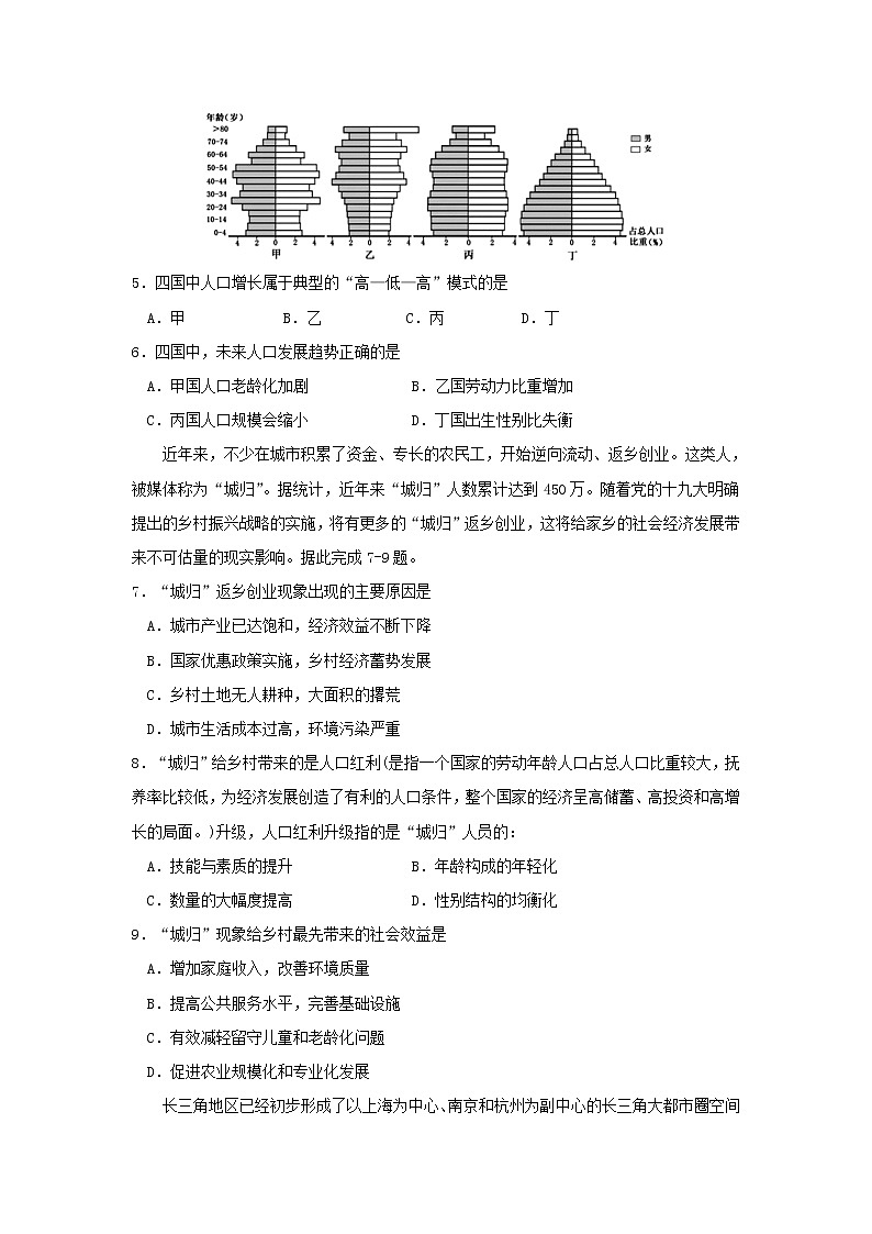
下图为2016年世界四个国家的人口结构金字塔图。完成下列各题。
5.四国中人口增长属于典型的“高—低—高”模式的是
A.甲 B.乙 C.丙 D.丁
6.四国中,未来人口发展趋势正确的是
A.甲国人口老龄化加剧 B.乙国劳动力比重增加
C.丙国人口规模会缩小 D.丁国出生性别比失衡
近年来,不少在城市积累了资金、专长的农民工,开始逆向流动、返乡创业。这类人,被媒体称为“城归”。据统计,近年来“城归”人数累计达到450万。随着党的十九大明确提出的乡村振兴战略的实施,将有更多的“城归”返乡创业,这将给家乡的社会经济发展带来不可估量的现实影响。据此完成7-9题。
7.“城归”返乡创业现象出现的主要原因是
A.城市产业已达饱和,经济效益不断下降
B.国家优惠政策实施,乡村经济蓄势发展
C.乡村土地无人耕种,大面积的撂荒
D.城市生活成本过高,环境污染严重
8.“城归”给乡村带来的是人口红利(是指一个国家的劳动年龄人口占总人口比重较大,抚养率比较低,为经济发展创造了有利的人口条件,整个国家的经济呈高储蓄、高投资和高增长的局面。)升级,人口红利升级指的是“城归”人员的:
A.技能与素质的提升 B.年龄构成的年轻化
C.数量的大幅度提高 D.性别结构的均衡化
9.“城归”现象给乡村最先带来的社会效益是
A.增加家庭收入,改善环境质量
B.提高公共服务水平,完善基础设施
C.有效减轻留守儿童和老龄化问题
D.促进农业规模化和专业化发展
长三角地区已经初步形成了以上海为中心、南京和杭州为副中心的长三角大都市圈空间圈层城市体系。读图完成10-11题。
10.图中南京都市圈中的城镇按等级可分为
A.2级 B.3级 C.4级 D.5级
11.下列叙述,不正确的是
A.扬州市比无锡市的服务范围小
B.苏州市比杭州市提供的服务种类少
C.城市体系中上海市的服务范围最大
D.宁波市比德清县的服务功能更全面
下图表示某城市一区域地铁某段的平均客运量,完成12-13题。
12.若进入本区的客运量为J,离开本区的客运量为L,那么这个区域
A.a时J>L B.b时J>L C.c时J>L D.a时J=L
13.这个区域最可能是
A.中心商务区 B.高级住宅区
C.重化工业区 D.公园游览区
经济适用住房是指已经列入国家计划,由城市政府组织房地产开发企业或者集资建房单位建造,以微利价向城镇中低收入家庭出售的住房。它是具有社会保障性质的商品住宅。读我国东部某城市简图。回答14-15题。
14.图中最适宜兴建经济适用住房和高级住宅区的分别是
A.甲地、乙地 B.丙地、乙地
C.丁地、丙地 D.甲地、丁地
15.随着城市规模的不断扩大,城市用地需要统一规划。下列叙述较合理的是
A.甲地处于市中心,最适合发展商业区
B.乙地交通条件优越,可以兴建钢铁工业区
C.丙地位于城市边缘,濒临湖泊,在四个地点中地租最高
D.丁地位于城市郊区,拥有较多空置土地,最适合兴建大型商业区
16.城市化过程可以分为景观城市化(即人们所观察到的城市景观,如道路、建筑物、绿地等)与人文城市化(即人的变化,如人口素质提高、生活方式改变等)。下图表示某城市局部区域剖面的景观与人文发展指数分布(指数越大表示发展水平越高)。读图,下列有关该市甲、乙、丙、丁四个区域的说法,正确的是
A.甲区域——应加强基础设施建设
B.乙区域——内部人文发展比较均匀
C.丙区域——内部基础设施空间差异大
D.丁区域——只需在人口素质提高方面开展工作
城市首位度,一般用一个地区最大城市与第二大城市人口规模之比来表示这个最大城市的首位度,通常用来反映该国或地区的城市规模和人口集中程度。一般认为,城市首位度小于2,表明结构正常、集中适当;大于2,则存在结构失衡、过度集中的趋势。读我国各地区首位度统计表(如下表)。根据材料回答17-18题。
17.中西部地区城市首位度过高主要是因为
A.中西部自然条件差,自然资源在首要城市分布集中
B.土地面积大,城市数量多发展快
C.区域经济落后,城市体系不完善
D.政策优惠,集中发展首位城市
18.造成从84年到97年的13年间,广东的城市首位度大幅度降低的原因是
①经济特区的设立 ②城市化进程的推动
③逆城市化现象的推动 ④产业转移导致大量人口和资产外迁
A.①③ B.①② C.②④ D.①④
19.下图为北半球部分农作物分布的纬度示意图。下列说法正确的是
A.水稻主要分布在季风区和雨林气候区
B.可可、咖啡、向日葵的热量适应范围较大
C.小麦种植在亚马孙平原比黄淮平原更适宜
D.苹果和茶树的共同分布区是我国的中温带地区
20.湖北省小龙虾养殖的产量占全国一半以上,该省养殖小龙虾的主要优势条件是
A.热量充足 B.河湖众多
C.水运便利 D.科技发达
读某蔬菜大棚示意图,完成21-22题。
21.蔬菜大棚改变的农业自然条件主要是
A.降水 B.土壤 C.水源 D.热量
22.某段时间,我国南方的菜农一般只给大棚覆盖黑色尼龙网。其目的是
A.增加大气逆辐射以提高土壤的温度
B.减少地面辐射以防止夜间温度过低
C.削弱太阳辐射以减少蔬菜水分蒸腾
D.增强地面辐射以提高白天气温
20世纪80年代,随着人们对甲鱼营养价值认识的加深,原来无人问津的甲鱼开始价格飞涨,江汉平原就有很多人开始人工养殖甲鱼。但自然生长的甲鱼要七年才能成熟上市,饲养者便在冬季采用温室饲养甲鱼,使其三年便可上市。此后,甲鱼价格大幅下跌,于是有的人转向观赏龟的饲养。根据材料完成23-24题。
23.从以上材料可见,最终决定农业生产类型和规模的是
A.气候 B.政策 C.地形 D.市场
24.甲鱼只养三年就能上市,这是因为人们改造了
A.热量条件 B.土壤条件 C.交通条件 D.地形条件
下图为三地区的农业资料比较图,读下图,回答25-26题。
25.与图示资料相符合的农业地域类型是
A.甲——美国商品谷物农业 B.乙——澳大利亚混合农业
C.丙——亚洲季风水田农业 D.甲——城郊乳畜业
26.甲地区发展农业的主要优势条件是
A.地广人稀,土地面积广阔 B.人口稠密,劳动力丰富
C.科技发达,机械化水平高 D.便利的交通运输条件
非洲的马达加斯加(约12°S~26°S)于1991年开设免税工业区,吸引国际投资,产业以纺织、普通服装制造为主。1997年,我国某羊绒企业在该免税工业区投资办厂,生产羊绒衫等纺织品,产品直接面向欧美市场。当时欧美对进口我国的羊绒衫等纺织产品设置配额,而对产自非洲的同类产品没有此限制。据此完成27-28题。
27.导致马达加斯加对羊绒衫几乎没有市场需求的主要因素是
A.居民收入 B.文化传统 C.国家政策 D.气候
28.当时,我国该羊绒企业在马达加斯加兴办工厂,主要目的是
A.增加产品销量 B.接近消费市场
C.提高设计水平 D.增加当地就业
美国K公司拥有世界上重要的工程机械、矿山设备、燃气发动机和燃气轮机等大型设备生产厂。下图示意该公司1990年以来在华投资和发展历程。据此完成29-30题。
29.20世纪90年代,影响K公司在中国建厂的主导因素是
A.劳动力 B.国家政策 C.市场 D.产业转移
30.从K公司在华发展历程看,其一直致力于
A.打造自主品牌 B.扩大生产规模
C.增加产品种类 D.企业转型升级
二、综合题(共3题,共40分)
31.根据材料,回答下列问题。(14分)
据统计,根据日本最新人口数据显示,2018年日本人口总人数约为:1.26亿人,出生率: 0.85%,死亡率:1.03%,人口增长率-0.12%,日本人口平均寿命83.8岁。首都东京人口数量超过1350万人,而整个东京都市圈的人口数量超过了3700万人,占到日本总人口的30%左右。北海道面积占日本总面积的1/5,而人口只有东京的一半。
(1)试分析北海道人口密度极低的原因。(4分)
(2)结合材料数据分析2018年日本国际人口迁移特点,并说明理由。(4分)
(3)东京人口密度是北京的5倍,但交通拥堵程度却远低于北京,试分析原因。(6分)
32.读图文材料,回答下列问题。(12分)
地处南太平洋的新西兰领土由南岛和北岛组成,面积26.8万km2,人口439万(2010年),山区面积约占全国四分之三。新西兰牧场广布,畜牧业发达,是世界天然优质奶源生产国,
但粮食不能自给。下图为新西兰有关地理事物分布图。
(1)分析新西兰粮食不能自给的原因。(6分)
(2)与西欧地区相比,新西兰乳畜业有哪些优势和不足(6分)
33.阅读材料,回答下列问题。(14分)
材料一 新疆是我国最大的棉花生产基地。多年来,在国家的大力支持下,新疆棉花面积、单产、总产、调出量已连续19年位居全国首位,为推动我国棉花生产和纺织工业发展做出了积极贡献。
材料二 澳大利亚常年植棉面积50万公顷,平均一个农场400公顷(6000亩),是我国户均植棉面积的2000倍;澳大利亚棉花生产的全过程都实现了机械化;大面积种植同一个品种,采用同一个生产模式,具有很强的市场竞争力。
材料三 左图为新疆棉花种植区域分布图,右图为澳大利亚农业区域分布图
(1)据材料总结澳大利亚的棉花种植具有 、 的特点(2分)(2)说出上图中A地农业地域类型的突出优点。(6分)
(3)试分析新疆棉花种植的优势自然区位条件。(6分)
【参考答案】
一、选择题(每题2分)
1.B 2.A 3.B 4.B 5.D 6.A 7.B 8.A 9.C 10.B
11.A 12.A 13.A 14.C 15.A 16.C 17.C 18.B 19.A 20.B
21.D 22.C 23.D 24.A 25.B 26.B 27.D 28.A 29.C 30.D
二、综合题(40分)
31.(1)纬度高,气候寒冷,冬季漫长;经济相对落后,对人口迁入的吸引力低。(每点2分,共4分)
(2) 国际人口迁移特点:净迁入;2018年 日本出生率,0.85%,死亡率1.03%,人口增长率自然增长率为-0.15%,而人口增长率为-0.12%,说明人口净迁入。(每点2分,共4分)
(3) 相对于北京,东京轨道等公共交通系统更为发达;东京的城市规划与布局更加合理;东京的平均人口素质相对较高,交通秩序更好;东京的城市交通管理更合理科学;所以交通拥堵程度远低于北京。(每点2分,共6分)
32.(1)国土面积小;山地多,平原少,耕地少;光热不足,不利于谷物等粮食作物生长;畜牧业占用大量耕地。(每点2分,任意答对其中三点得6分)
(2)优势:远离大陆(主要工业区),受污染少,奶源质量好。
不足:国内市场小,受国际市场价格影响大;远离主要市场消费地,运输成本高。(每点2分,共6分)
33. (1)生产规模大、机械化水平高(每空1分,共2分)。
(2) 有利于构建形成良性农业生态系统,保持土壤肥力;有利于充分利用农业时间,提高经济收入;产品类型多样,有利于提高市场适应性或抗市场风险能力强。(每点2分,共6分)
(3)气候干旱,夏季光热充足,日照时间长;昼夜温差大,利于有机质的积累;丰富的冰雪融水,灌溉水源较为充足; 棉花采摘季节降水少,利于采摘;山麓冲积扇,土壤肥沃疏松,土层深厚。(每点2分,任意答对其中3点得6分)

