【地理】江苏省连云港市田家炳中学2018-2019学年高一下学期期中考试(解析版)
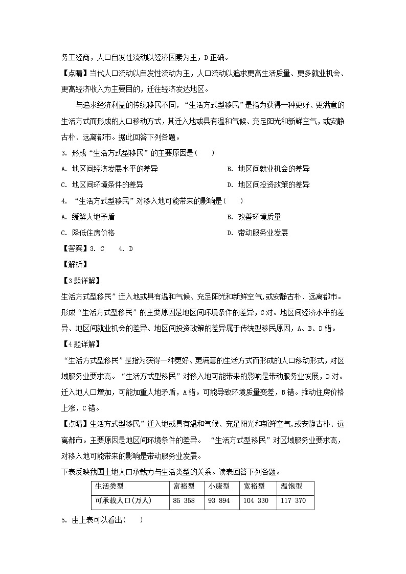
展开江苏省连云港市田家炳中学2018-2019学年高一下学期期中考试满分:100分 时间:75分钟一.单项选择题:在下列各小题的四个选项中,只有一个选项是最符合题目要求的。请将答案写在答题纸的相应位置上(30小题,每题2分,共60分)。下图为2017我国四大城市群分季度新流入人口占全国总流入人口的比例图。读图,回答下列各题。1. 下列关于四大城市群人口流入比例情况的叙述,正确的是( )A. 珠三角城市群高于其他城市群 B. 成渝城市群全年各季度变化最小C. 四大城市群第二季度都比第一季度高 D. 珠三角、长三角城市群变化趋势相似2. 目前影响我国人口流动的最主要因素是( )A. 历史文化 B. 自然环境C. 户籍制度 D. 经济发展水平【答案】1. D 2. D【解析】【1题详解】读图可知,珠三角和长三角两条曲线几乎平行,变化趋势一致,D正确;珠三角低于长三角,A错;各季度变化最小的是京津冀,B错;成渝城市群的第二季度就比第一季度的低,C错。【2题详解】影响我国人口流动的最主要原因是经济发展不平衡,人口从相对落后地区到经济发达地区去务工经商,人口自发性流动以经济因素为主,D正确。【点睛】当代人口流动以自发性流动为主,人口流动以追求更高生活质量、更多就业机会、更高经济收入为主要目的,迁往经济发达地区。与追求经济利益的传统移民不同,“生活方式型移民”是指为获得一种更好、更满意的生活方式而形成的人口移动方式,其迁入地或具有温和气候、充足阳光和新鲜空气,或安静古朴、远离都市。据此回答下列各题。3. 形成“生活方式型移民”的主要原因是( )A. 地区间经济发展水平的差异 B. 地区间就业机会的差异C. 地区间环境条件的差异 D. 地区间投资政策的差异4. “生活方式型移民”对移入地可能带来的影响是( )A. 缓解人地矛盾 B. 改善环境质量C. 降低住房价格 D. 带动服务业发展【答案】3. C 4. D【解析】【3题详解】生活方式型移民”迁入地或具有温和气候、充足阳光和新鲜空气,或安静古朴、远离都市。形成“生活方式型移民”的主要原因是地区间环境条件的差异,C对。地区间经济水平的差异、地区间就业机会的差异、地区间投资政策的差异属于传统型移民原因,A、B、D错。【4题详解】“生活方式型移民”是指为获得一种更好、更满意的生活方式而形成的人口移动形式,对区域服务业要求高。“生活方式型移民”对移入地可能带来的影响是带动服务业发展,D对。迁入地人口增加,可能加重人地矛盾,A错。可能导致环境质量变差,B错。推动住房价格上涨,C错。【点睛】生活方式型移民”迁入地或具有温和气候、充足阳光和新鲜空气,或安静古朴、远离都市。主要原因是地区间环境条件的差异。 “生活方式型移民”对区域服务业要求高,对移入地可能带来的影响是带动服务业发展。下表反映我国土地人口承载力与生活类型的关系。读表回答下列各题。5. 由上表可以看出( )A. 土地人口承载力具有相对确定性B. 土地人口承载力小于土地的人口合理容量C. 生活消费水平是影响环境人口容量的首要因素D. 土地人口承载力与生活消费水平之间存在正相关6. 提高我国土地人口承载力的正确途径是( )①控制人口数量 ②提高资源利用率 ③提高人们消费水平 ④提高对外开放程度A. ①② B. ①③C. ②④ D. ③④【答案】5. A 6. C【解析】【5题详解】由上表可以看出,土地人口承载力具有相对确定性,土地人口承载力不一定小于土地的人口合理容量,资源是影响环境人口容量的首要因素,故选A。【6题详解】提高资源利用率、提高对外开放程度可以提高我国土地人口承载力,控制人口数量、提高人们消费水平不是提高我国土地人口承载力的正确途径,故选C。【点睛】一个国家或地区的环境人口容量,是在可预见到的时期内,利用本地资源及其他资源和智力、技术等条件,在保证符合社会文化准则的物质生活水平条件下,该国家或地区所能持续供养的人口数量。下图为我国华北地区某城市土地利用图。读图,回答下列各题。7. 位于甲地的炼铝企业,其布局的有利条件有( )①交通便利 ②科技发达 ③矿产资源丰富 ④位于与盛行风垂直方向的郊外A. ①④ B. ①②C. ②③ D. ③④8. M地的房价较高,其区位优势是( )A. 环境优美 B. 商业发达C. 交通便捷 D. 地势较高【答案】7. A 8. C【解析】考查城市布局及影响因素。【7题详解】甲地位于交通线旁,交通便捷,①正确;华北地区盛行西北、东南风,在城市的西南角,位于与盛行风垂直的郊外,对城区污染小,④正确。甲地附近没有高等院校、科研机构等,看不出科技发达,②错误;同时该地没有矿产符号,③错误。故选A。【8题详解】M地的房价较高,主要是因为该地临近高铁站,交通方便。故选C。下图为某城市功能用地分布图。读图,回答下列各题。9. 该城市功能用地中,商业区是( )A. 甲 B. 乙C. 丙 D. 丁10. 四地在建楼盘中,属于高级住宅区的是( )A. ① B. ②C. ③ D. ④【答案】9. C 10. A【解析】【9题详解】读图,结合风频图可知,该地盛行风向为西风,工业区应布局在东侧。图中甲功能区靠近铁路和河流,交通便利,水源充足,位于河流下游,城市东侧,应为工业区,乙占地面积最大,应为住宅区,丙位于市中心,且沿市内主干道两侧布局,应为商业区,故选C。【10题详解】图中①位于城市盛行风向的上风向,空气清新,附近有绿地,环境优美,且靠近高新技术园,应布局高级住宅区,故选A。下图为2005~2013年江苏、新疆城镇人口比重变化图。读图,回答下列各题。11. 与新疆相比,江苏城市化( )A. 起步晚,水平低,发展速度慢 B. 起步晚,水平低,发展速度快C. 起步早,水平高,发展速度慢 D. 起步早,水平高,发展速度快12. 影响两省区城市化进程差异的主要因素是( )A. 人口数量 B. 工业水平C. 环境质量 D. 自然资源【答案】11. D 12. B【解析】试题分析:【11题详解】读图,根据图中城镇人口比重曲线,与新疆相比,江苏城镇人口比重始终高于新疆,说明城市化起步早,水平高,发展速度快,D对。A、B、C错。【12题详解】影响两省区城市化进程差异的主要因素是工业水平,B对。人口数量不是影响城市化水平的主要因素,A错。环境质量、自然资源方面江苏不如新疆有优势,C、D错。考点:不同区域城市化特点差异,主要影响因素。某省会城市市区由中心城区和远城区构成。右图为该城市不同时段人口年均增长率变化图。读图,回答下列各题。13. 图示时期,该城市人口( )A. 总量先增后减B. 总量先减后增C. 中心城区逐渐减少D. 远城区增长较快14. 图示人口变化表明该市( )A. 用地规模逐渐缩小 B. 出现逆城市化现象C. 人口老龄化日趋严重 D. 城市化水平不断提高【答案】13. D 14. D【解析】【13题详解】读图可知,无论是中心城区、市区还是远城区,增长率均为正值,说明各部分均总量增加,其中远城区增长速度最快,ABC错,D对。故选D。【14题详解】读图,结合上题分析,该城市人口增加,人口增加一般用地规模增大,A错。处于城市化加速阶段,城市化水平不断提高,D对,B错。大量人口涌入城市,以青壮年为主,老年人口比例下降,C错。故选D。城市区域空间结构具有明显的阶段性,其发展演变与经济、社会发展密切相关。读某城市区域空间结构不同阶段的发展演变模式图。回答下列各题。15. 图中四个阶段按时间的发展演变顺序,正确的是( )A. ①②③④ B. ②①④③C. ②③①④ D. ①④③②16. 图中发展阶段表明( )A. ①阶段以农业为主体,中心城市辐射作用明显B. ②阶段区域以小城镇为主,内部经济差异比较小C. ③阶段现代化的交通运输网络已经形成D. ④阶段区域内部差异继续加大,区域处于不平衡状态【答案】15. C 16. B【解析】【15题详解】城市群体的形成,先是单个城市而后再联系成为网络状。【16题详解】①阶段中心城镇经济较强大,辐射能力强,此时主导产业不可能是农业。②阶段各个城市均没有成为中心城市,辐射作用较弱;各个城镇同质性较强,均为辐射作用较小的小城镇。③阶段路网正在形成,现代化的交通运输网络处于完善之中。④阶段区域内部差异继续加大,区域城镇结构最为稳定。城市作为一种聚落景观,是人类文化的体现。苏州古城坐落在水网之中,街道依河而建,水陆并行;建筑临水而造,前巷后河,形成“小桥、流水、人家”的独特风貌。据此回答下列各题。17. 下列说法中,正确的是( )A. 苏州古城的规划体现了我国古代“天人合一”的思想B. 欧洲传统城市的布局与苏州类似C. 苏州的这种建筑格局反映了经济因素对城市的影响D. 苏州的建筑格局与北京类似18. 下列不能体现地域文化对城市的影响的是( )A. 苏州古城“小桥、流水、人家”的独特风貌B. 北京皇宫建筑群雄踞城市中心C. 华盛顿以国会大厦为中心D. 工业区不断向城市外缘移动【答案】17. A 18. D【解析】【17题详解】欧洲的传统城市多以教堂为中心;苏州的建筑布局体现了地域文化和自然环境对城市的影响,体现了“天人合一”的思想,故选A。【18题详解】我国古代天人合一的思想影响苏州古城“小桥、流水、人家”的独特风貌;北京的城市布局是以皇宫建筑群为中心,体现了封建统治者至高无上的权力;作为美国最高立法机构的国会,其地位的重要性影响着华盛顿以国会大厦为中心建设,A、B、C都能体现地域文化对城市的影响,不符合题意;工业区向城市外缘移动主要是受经济因素的影响,不能体现地域文化对城市的影响,D符合题意。故选D。近年来“互联网+农业”蓬勃发展,农民通过网络获取市场信息,寻求技术支持;通过“智慧农业”平台管理温室大棚生产、开展网络销售,与网络联合举办农业生态旅游节。吸引城市居民前去观光采摘。据此回答下列各题。19. 与传统农业生产方式相比。“互联网+农业”给农业带来的显著变化是( )A. 农业生产规模缩小 B. 市场定位更加精准C. 农业布局日趋集中 D. 农业机械化水平提高20. “互联网+农业”时代,下列农业区位因素中,影响力明显增强的是( )A. 自然 B. 劳动力C. 交通 D. 科技【答案】19. B 20. D【解析】试题分析:【19题详解】由材料“农民通过网络获取市场信息、寻求技术支持”可知,“互联网+农业”给农业带来的显著变化是市场定位更加精准,B正确。【20题详解】由材料“通过“智慧农业”平台管理温室大棚生产、开展网络销售”可知,“互联网+农业”时代,影响力明显增强的是科技,D正确。【考点定位】农业区位因素娃娃菜为半耐寒性蔬菜,生长周期约为55天,有肥大的肉质直根和发达的侧根,生长适宜温度为10~22 ℃。兰州市郊(海拔2 000~2 800 m)是优质娃娃菜的主产区。下图示意兰州市区(海拔1 520 m)气候统计。据此完成下列各题。21. 该主产区娃娃菜品质优良的原因有( )①气候冷凉 ②水源充足 ③土质疏松 ④地形平坦A. ①② B. ②③C. ①③ D. ③④22. 兰州娃娃菜能远销到上海、广州等地,主要得益于( )A. 宝兰高铁开通 B. 交通条件改善C. 品质优良 D. 南方市场广阔【答案】21. C 22. B【解析】【21题详解】由材料可知,娃娃菜有肥大的肉质直根和发达的侧根,说明其耐旱能力较强,对水源需求少,水源充足不是兰州市娃娃菜品质优良的原因,故②不正确;娃娃菜为半耐寒性蔬菜,由图中信息可知,兰州市夏季气温较低,气候冷凉,适宜娃娃菜生长,①正确;兰州市位于黄土高原,土质疏松,有利于植物根系的生长,故③正确;地形是否平坦,对于蔬菜品质没有影响,故④错误。C正确。【22题详解】宝兰铁路是宝鸡到兰州铁路,与远销上海、广州无关,A错。交通条件改善及农产品保鲜冷藏技术的发展,使得市场大为扩展,B对。品质优良是人们喜爱的原因,与销售无关,C错。南方市场广阔,不一定能够远销,D错。故选B。下图为土地租金、距城市距离与农业生产类型空间变化示意图。读图,回答下列各题。23. 依据图中信息判断,甲、乙、丙农业生产类型依次是( )A. 草地牛羊放牧、花卉蔬菜生产、小麦种植B. 花卉蔬菜生产、小麦种植、草地牛羊放牧C. 小麦种植、花卉蔬菜生产、草地牛羊放牧D. 草地牛羊放牧、小麦种植、花卉蔬菜生产24. 近年来,甲农业生产类型规模不断扩大,影响其变化的主要因素是( )A. 劳动力 B. 交通C. 市场 D. 资金【答案】23. B 24. C【解析】【23题详解】越靠近城市、地价越高,即越近市场,布局的农业应是商品率高的农业;由甲到丙,距城市越来越远,地价越来越低,农业的商品率越来越低,对应的农业甲是花卉蔬菜生产、乙是小麦种植、丙是草地牛羊放牧。选B正确。【24题详解】甲靠近城市,近市场,商品率高,农业生产规模扩大,是市场需求不断扩大而致。选C正确。下图为我国春耕春播时间示意图。读图,回答下列各题。25. 造成我国各地春耕春播时间差异的最主要自然因素是( )A. 光照 B. 热量C. 水分 D. 土壤26. 甲地农业地域类型的主要特点有( )①小农经营 ②生产规模大 ③机械化水平高 ④商品率低A. ①② B. ③④C. ②③ D. ①④【答案】25. B 26. C【解析】考查农业地域类型的分布及特点。【25题详解】由图可知,我国春耕春播时间由南向北逐渐延迟,所以其主要影响因素是热量。故选B。【26题详解】甲地位于三江平原,农业地域类型为商品谷物农业,其主要特点是生产规模大,和机械化程度高。故选C。越南是传统的水稻生产国,2014年越南某企业推行“大农田”水稻生产模式,引起社会广泛关注。这种模式实施农田连片耕作,企业提供资金、化肥、技术等,企业统一加工、销售等。下图是越南水稻分布图。读图,回答下列各题。27. 越南水稻主产区发展水稻种植业的气候条件是( )A. 地形平坦 B. 水源充足C. 土壤肥沃 D. 雨热同期28. 与传统水稻生产模式相比,“大农田”水稻生产模式的优点是( )A. 生产规模大 B. 商品率低C. 机械化水平低 D. 科技水平低【答案】27. D 28. A【解析】【27题详解】越南水稻主产区为热带季风气候,雨热同期,D对。地形平坦、土壤肥沃、水源充足不属于气候条件,ABC错。故选D。【28题详解】由材料可知““大农田”水稻生产模式,实施农田连片耕作,企业提供资金、化肥、技术等,企业统一加工、销售”与传统水稻生产相比,生产规模大,机械化水平高,商品率高,科技水平有所提高,A对,BCD错。故选A。下图为三个地区农业发展基本情况的比较图。读图,完成下列各题。29. ③地区的农业地域类型可能是( )A. 水稻种植业 B. 混合农业C. 商品谷物农业 D. 乳畜业30. 下列关于②地区农业生产特点的叙述,错误的是( )A. 机械化水平高 B. 市场适应性强C. 经营粗放 D. 科技水平高【答案】29. D 30. A【解析】【29题详解】由图可以看出:①地种植业比重约85%、畜牧业比重约15%,商品率低约20%,应该是水稻种植业;②地种植业比重约45%、畜牧业比重约55%,商品率高约90%,应该是混合农业;③地种植业比重约15%、畜牧业比重约90%,商品率高约85%,可能是乳畜业或大牧场放牧业。故答案D正确。【30题详解】由图可知,②应该是混合农业,规模大,机械化程度高,A正确;市场适应性强,B正确; 属于集约农业,C错误;科技水平高,D正确,故选C。【点睛】农业地域类型分布地区区位条件发展条件生产特点问题解决措施水稻种植业集中分布在东亚、东南亚和南亚的季风区,以及东南亚的热带雨林区①气候高温多雨;②地形平坦,土层深厚①劳动力资源丰富;②种植历史悠久;③人口众多粮食需求大①小农经济;②单产高,商品率低;③机械化水平低;④水利工程量大;⑤科技水平低①经营规模小;②机械化,科技水平低;③水旱灾害频繁①加大科技投入;②适度规模经营;③建设水利工程商品谷物农业美国、加拿大、澳大利亚、阿根廷、俄罗斯、乌克兰等地①气候温和,降水较多;②平原辽阔,地形平坦;③土壤肥沃①交通便捷;②人口较少,人均土地数量多;③科技发达①种植小麦和玉米;②生产规模大,机械化程度高;③家庭经营;④商品率高①农业成本较高;②能耗大;③片面追求商品化①降低能耗,提高能源利用率;②发展清洁能源、新能源大牧场放牧业美国、澳大利亚、新西兰、阿根廷、南非等地①干旱、半干旱的温带大陆性气候,降水较少;②天然草场面积辽阔①交通便捷;②地广人稀①商品率高;②生产规模大;③经济效益好①靠天养畜;②生态破坏;③载畜率低,效益低①改善交通运输条件;②培育良种牛;③开辟水源;④种植饲料作物混合农业欧洲、北美、南非、澳大利亚、新西兰等地①气候温和湿润,既利于谷物生长又可种植牧草;②地形平坦,土壤肥沃;③灌溉便利①交通便利;②人口稀少①小麦、牧羊混合经营;②规模大,机械化程度高;③家庭经营;④农业生态系统良性发展;⑤灵活的安排农事;⑥较强的市场适应性①位于雨影区,降水少;②水源不足①修建水利工程,跨地区调水;②合理安排农事活动二.综合题:请将答案填写在答题纸的相应位置上(本部分3大题,共40分)31.读某城市略图和该城市各地区2004年人口变动示意图,回答下列问题。(1)造成该城市人口变动的最主要原因是______________。 (2)在A—I的各城区中,人口总数基本不变的是______________,判断依据是______________。 (3)A是该城的中心商务区,上图中能反映A区人口日变化特点的曲线是______________。【答案】(1)卫星城镇的兴建 (2)B 自然增长率为5%,人口净迁出5% (3)D【解析】【详解】(1)读该城市各城区人口变动示意图,可知,人口迁移差额率A(老城区)为负值,而郊区的CDEFGHI均为正值,说明人口从城区向郊区卫星城迁移,是城市发展速度快,为了缓解城市化过程中的问题,修建卫星城导致城市人口变动。(2)读图可知,B区自然增长率与迁移差额率和为0,人口总数基本不变。(3)中心商务区人口在夜晚人口少,而白天人数增加,人口昼夜变化大,图中AC均为白天人数少,夜晚人数多,不符合。B全天人数变化不大,D白天人数增多,夜晚减少,人口昼夜变化大,D符合中心商务区人口变化情况。32.读图,完成下列各题。(1)图①表明,该农场发展花卉种植业的有利条件有:________,________和 ________等。(2)图②表明,该农场采用了种植________和________相结合的混合经营模式,这种经营模式有利于获得良好的经济效益和________效益。(3)该农场的年收入是变化的,影响其变化的主要因素有________需求和政府的政策等。【答案】(1)交通便捷 水源充足 靠近市场 (2)玉米 养牛 生态(3)市场【解析】考查农业区位因素及其变化,混合农业的优点。(1)考查农业区位因素。读图①可知,该农场发展花卉种植业具有交通便捷、水源充足和靠近市场等的有利条件。(2)读图②可知,该农场采用了种植玉米和养牛相结合的混合经营模式,其农业地域类型是混合农业。混合农业是一种良性的农业生态系统,种植业和养殖业互相促进,牛粪和部分秸秆还田,有利土壤肥力的恢复,促进玉米稳产高产;牛粪还牧场,牧草茂盛,加上秸秆饲料,能扩大养牛规模。这种经营模式具有良好的经济效益和生态效益。(3)市场需求最终决定农业生产的类型和规模。故市场需求和政府的政策等因素是影响该农场年收入变化的主要因素。33.下图为“某区域示意图”。读图完成下列各题。(1)从城市功能区看,甲处最有可能形成________区。(2)下列最能够反映从A到B一线地租变化情况的是________。(3)该城市周边地区因地制宜发展了乳牛业、果林业和谷物农业。请将①、②、③地适宜发展的农业类型及其理由填入下表相应的空格内。【答案】(1)商业 (2)b (3)①果林业 坡度大、土地租金低 ②乳牛业 靠近公路,交通便利;市场广阔 ③谷物农业 地形平坦开阔、土地租金低【解析】(1)商业区布局在城市的中心交通便利的地方.读图可知,甲位于市中心地区,为商业区。(2)地租水平市中心价格最高,由中心向两侧递减,在B附近有一城镇,出现价格次高峰,在A方向有公路经过的附近地价略高于两侧地区,读图可知,b曲线符合此变化。(3)农业生产布局遵循因地制宜的原则。读图可知,①为低山丘陵地区,适宜发展林果业。②地交通便利或靠近市场,可以发展乳牛业。③地地势平坦开阔,利于谷物大面积耕种,可以发展谷物农业。

