2019-2020学年湖北省荆州中学高二上学期第一次月考地理试题 解析版
展开
荆州中学2018级9月月考
高二年级地理试题
一.选择题:本题共25小题。在每小题给出的四个选项中,只有一项是符合题目要求的。
下图为“碳循环示意图”。读图回答以下各题。
1. 大力开发风能资源,减少二氧化碳排放,直接影响图中的环节是( )
A. ① B. ②
C. ③ D. ④
2. 为维持⑤环节降低大气中二氧化碳含量的作用,人类迫切需要( )
A. 开垦沼泽 B. 开发水能
C. 保护雨林 D. 退耕还湖
【答案】1. A 2. C
【解析】
试题分析:
【1题详解】
大力开发风能资源,可减少矿物燃料的燃烧而减少因燃烧矿物燃料而向大气中大量排放二氧化碳。故结合图示为①环节。故选A。
【2题详解】
图示⑤表示绿色植物吸收大气中的二氧化碳,故为维持其作用应保护植被,尤其是热带雨林,C对。开垦沼泽不符合可持续发展原则,A错。开发水能和退耕还湖与绿色植物对二氧化碳的吸收无关,BD错。故选C。
考点:自然界碳循环过程 雨林的生态效应
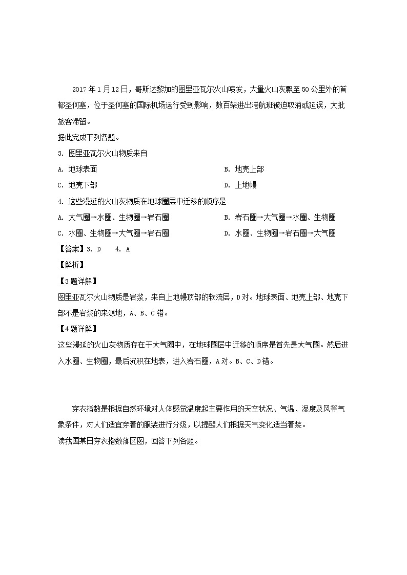
2017年1月12日,哥斯达黎加的图里亚瓦尔火山喷发,大量火山灰飘至50公里外的首都圣何塞,位于圣何塞的国际机场运行受到影响,数百架进出港航班被迫取消或延误,大批旅客滞留。
据此完成下列各题。
3. 图里亚瓦尔火山物质来自
A. 地球表面 B. 地壳上部
C. 地壳下部 D. 上地幔
4. 这些漫延的火山灰物质在地球圈层中迁移的顺序是
A. 大气圈→水圈、生物圈→岩石圈 B. 岩石圈→大气圈→水圈、生物圈
C. 水圈、生物圈→大气圈→岩石圈 D. 水圈、生物圈→岩石圈→大气圈
【答案】3. D 4. A
【解析】
【3题详解】
图里亚瓦尔火山物质是岩浆,来自上地幔顶部的软流层,D对。地球表面、地壳上部、地壳下部不是岩浆的来源地,A、B、C错。
【4题详解】
这些漫延的火山灰物质存在于大气圈中,在地球圈层中迁移的顺序是首先是大气圈。然后进入水圈、生物圈,最后沉积在地表,进入岩石圈,A对。B、C、D错。
穿衣指数是根据自然环境对人体感觉温度起主要作用的天空状况、气温、湿度及风等气象条件,对人们适宜穿着的服装进行分级,以提醒人们根据天气变化适当着装。
读我国某日穿衣指数落区图,回答下列各题。
5. 新疆和海南的穿衣指数不同,反映了区域环境的( )
A. 整体性 B. 联系性 C. 开放性 D. 差异性
6. 如图所示,由海南背心—广西、湖南短袖一湖北衬衣—河南西服—河北、辽宁大衣—吉林、黑龙江厚羽绒服的衣着变化体现了( )
A. 从沿海向内陆的地域分异规律 B. 山地的垂直地域分异规律
C. 由赤道到两极的地域分异规律 D. 非地带性现象
【答案】5. D 6. C
【解析】
【5题详解】
本题考查自然地理环境的差异性。新疆和海南穿衣指数不同,体现了两地气温的巨大差异,而这反映了区域环境的差异性。故本题选D。
【6题详解】
本题考查了自然地理环境的差异性。由我国穿衣指数分布图可知,该日我国南北温差大,北方寒冷,南方炎热,体现了由赤道到两极的地域分异规律。故本题选C。
读“印度半岛东西向自然带剖面图”,完成下列各题。
7. 图中自然带①②③类型可能依次为( )
A. 热带雨林自然带、热带季雨林自然带、热带草原自然带
B. 热带雨林自然带、热带草原自然带、热带季雨林自然带
C. 热带草原自然带、热带雨林自然带、热带季雨林自然带
D. 热带季雨林自然带、热带草原自然带、热带雨林自然带
8. 据图分析甲地自然带形成的原因为( )
A. 处于东北信风迎风坡,降水多
B. 位于山脉东侧,是西南季风的背风坡,降水较少
C. 受西风和副高交替控制的影响,降水较少
D. 受赤道低气压带和信风带交替控制,降水较多
【答案】7. A 8. B
【解析】
【7题详解】
本题考查陆地自然带的成因。①位于西高止山的西侧,纬度低,距海近,受海洋的影响,位于西高止山西侧迎风坡,降水比较多,形成了热带雨林带。②地位于德干高原南部,为热带季风气候形成了热带季雨林带。③位于西高止山东侧,是西南季风的背风坡,降水较少,形成了热带草原带。故选A。
【8题详解】
结合上题分析,甲地位于印度德干高原南部且位于西高止山脉的东侧,西南季风的背风坡,盛行下沉气流,降水较少,形成热带草原气候,进而形成热带草原带,故选B。
自然地理环境具有整体性,一个自然地理要素的变化可能引起其他要素甚至整个自然地理环境面貌的变化。
下图是北美地区的某河流水文站1990年和2012年观测到的河流流量和含沙量的变化曲线图。读图完成下列各题。
9. 近十几年来,有关该地区自然地理要素变化的叙述,正确的是( )
A. 年降水量增加 B. 河流流量增加
C. 植被覆盖率上升 D. 河流含沙量增加
10. 近几十年来,导致该地区河流水文特征发生变化的原因可能是( )
①耕地面积不断增加②水库面积增加③经济林面积增大④灌溉面积增加
A. ①② B. ②③ C. ③④ D. ①④
【答案】9. C 10. B
【解析】
本题考查自然地理环境的整体性及河流的水文特征。
【9题详解】
对比两幅图知,降水的强度没有变化,故年降水量变化较小,故A项错误;据流量曲线可知,河流的流量减小,故B项错误;据含沙量曲线变化知,含沙量减小,故该区域植被覆盖率上升,C项正确,D项错误。
【10题详解】
根据上题分析,该地区河流水文特征发生的变化有含沙量减少、流量季节变化减小。原因可能是水库面积增加,调节了河流的流量;经济林面积增大,水土流失减少,含沙量减少。故B项正确。而耕地面积不断增加和灌溉面积增加将会导致河流径流季节变化增大,含沙量增多,①④错误,故选B。
下面为非洲自然带分布图和乞力马扎罗山垂直自然带分布图,读图回答下列各题。
11. 右图中甲所示的自然带与左图中的哪一自然带的自然景观具有相似性( )
A. ① B. ② C. ③ D. ④
12. 非洲南部,与③相同的自然带南北延伸较长,其主要影响因素是( )
A. 海陆位置 B. 洋流 C. 大气环流 D. 地形
13. 乞力马扎罗山的雪线北坡高于南坡,造成这种差异的主要原因是( )
A. 受信风带影响南坡降水多 B. 南坡地势陡峭
C. 北坡为阴坡,热量较多 D. 北坡纬度低,热量较多
【答案】11. B 12. B 13. A
【解析】
本题考查自然地理环境的差异性及陆地自然带的判读。
【11题详解】
根据所学知识可知,非洲自然带分布图中,①表示热带雨林气候,自然带是热带雨林带;②表示热带草原气候,自然带是热带草原带;③表示热带沙漠气候,自然景观为热带荒漠;④地中海气候,自然带是亚热带常绿硬叶林带。乞力马扎罗山垂直自然带谱,甲表示热带草原带,乙表示常绿阔叶林带,丙表示落叶阔叶林带,丁表示高寒草甸带。因此两图所示自然带中,自然景观与右图中甲处相似的②,故选B。
【12题详解】
本题考查自然带形成的原因。由图可知③的自然带类型为热带荒漠带;非洲南部,与③相同的自然带南北延伸较长,主要是沿岸有本格拉寒流降温减湿作用,使该地区干燥程度加剧,形成热带沙漠气候,故本题选B。
【13题详解】
本题考查影响雪线的因素,主要有温度、降水量。乞力马扎罗山的雪线北坡高于南坡,说明南坡的降水量多,因为南坡受东南信风带来湿润气流的影响,位于东南信风的迎风坡,降水较多,雪线较低,A正确;坡面地势陡峭不容易形成积雪,如果南坡地势陡峭会导致雪线偏高,与题意不符,B错误;北坡为阴坡,热量较少,C错误;乞力马扎罗山地处赤道与3°S之间的东非高原上,南北坡纬度都很低,纬度不是造成其南北坡热量差异的主要因素,D错误。故选A。
“一半冰川,一半火焰”冰岛北边紧贴北极圈,冰岛1/8被冰川覆盖,有100多座火山,这个地方就是冰与火的美丽邂逅,十分迷人!
下图为冰岛地形剖面及垂直自然带分布图(甲、乙表示两种不同的自然带)。据此完成下列各题。
14. 冰岛多火山是因为( )
A. 亚欧板块和非洲板块挤压 B. 亚欧板块和美洲板块张裂
C. 美洲板块.和非洲板块挤压 D. 太平洋板块和美洲板块张裂
15. 导致该岛屿甲、乙两自然带南北差异的主要因素是( )
A. 地形 B. 热量 C. 水分 D. 土壤
16. 近年来该岛屿冰川面积不断萎缩,推测其主要原因是( )
A. 太阳辐射增强 B. 暖流影响深刻
C. 地热资源丰富 D. 全球气候变暖
【答案】14. B 15. B 16. D
【解析】
【14题详解】
本题考查板块的位置及名称。冰岛在大西洋上,东边是亚欧板块,西边是美洲板块,二板块张裂运动形成的。选择B项。
【15题详解】
本题考查影响自然带形成的因素。该岛屿南部所处纬度较低,受西风与北大西洋暖流影响较大,北部所处纬度较高而气温低,故甲自然带(温带草原带)在南部分布的面积大且上限高,而北部的基带为乙自然带(苔原带) ,没有甲自然带分布,故其影响因素为热量。故选B。
【16题详解】
本题考查气候变化的影响,旨在考查考生调动和运用地理知识的能力。读图可知,冰岛地处大西洋北部,纬度较高,冰川面积较大。近年来,由于受全球气候变暖的影响,气温升高,冰雪消融,导致冰岛冰川覆盖面积逐渐减少。故选D。
青海湖形成初期,通过河流与黄河水系相通,后逐渐演变为咸水湖,湖中盛产湟鱼。
下图是我国青海湖的湖盆地形、地质剖面图。读图回答下列各题。
17. 关于图中地质作用的叙述,正确是( )
A. 甲岩层形成于断层发生后 B. 海心山由火山活动形成
C. 湖盆因断裂陷落而成 D. 乙处一个背斜谷地
18. 据材料试推断青海湖由淡水湖演变成咸水湖的根本原因是( )
A. 入湖盐类物质增多 B. 外泄河流被阻断
C. 湖水蒸发加剧 D. 入湖径流减少
19. 当地特产“湟鱼”生长极慢,有“一年长一两”之说,是因为该湖泊( )
A. 气候高寒,水温低,冰期长 B. 流域封闭,周边无河流,少天敌
C. 水量大,盐度低,饵料丰富 D. 水位季节变化大,且含沙量较大
【答案】17. C 18. B 19. A
【解析】
【17题详解】
本题考查地质作用对地表形态的影响及地质作用先后顺序的判读。图中甲岩层是侵入岩,位于相对上升一侧岩块,形成于断层发生前,若形成于断层后,岩浆会从断层处涌出,A错。海心山的岩层是侵入岩,是岩浆侵入活动形成的,B错;湖盆因断裂陷落而成,C对。乙处是一个构造盆地,D错。故选C。
【18题详解】
读图,结合材料分析可知,青海湖原来通过河流与黄河水系相通,青海湖水有进有出,水体能够与外界交换,因此,此时的青海湖为淡水湖,后由于地壳的变动,与黄河连接处升高,河流折头向西注入青海湖,成为一条倒淌河。此时青海湖与黄河水系不再相同,青海湖外泄的通道阻断,湖水不再与外界水体进行交换,湖水排泄的方式主要靠蒸发,常年积累,导致湖水的盐度升高,成为咸水湖。由此可以判断青海湖由淡水湖演变成咸水湖的根本原因是外泄河道被阻断,故答案选B项。
【19题详解】
本题考查影响鱼类生长的原因分析。当地特产的“湟鱼”生长极慢,有“一年长一两”之说,是因为该湖泊气候高寒,水温低,冰期长,湖中藻类等生物种类和数量少,鱼类生产慢,A对。流域封闭,周边有河流注入,少天敌,不是生长慢的原因,B错。水量大,盐度低,饵料丰盛,鱼类生长快,C错。水位季节变化大,且含沙量较大与鱼类生长慢无关,D错。故选A。
【点睛】影响海水盐度的因素:
①气候因素——海水盐度高低主要取决于气候因素,即降水量与蒸发量的关系。降水量大于蒸发量,盐度较低,反之较高。
②洋流因素——同一纬度海区,有暖流经过盐度偏高;寒流经过盐度偏低。
③河流径流注入因素——有大量河水汇入的海区,盐度偏低。
另外,高纬度海区结、融冰量的大小(有结冰现象发生的海区,盐度偏高;有融冰现象发生的海区,盐度偏低)、海区的封闭度(海区封闭度越强,盐度会趋于更高或更低)、与附近海区海水的交换量等也能影响到海水的盐度高低。各个因素具有时空不同的变化,因此海水的盐度高低也具有时空的差异。
石河一般多发育在夏季0℃海拔高度附近,高大山地冻土层发育,其山坡上崩解的巨大块砾顺着湿润的碎屑垫面发生整体运动,大量砾石充填凹槽或沟谷形成石河景观。天山是世界温带干旱地区最大的山脉链,也是全球最大的东西走向的独立山脉。
读新疆天山地形剖面示意图和天山石河景观图,完成下列各题。
20. 天山上的石河最可能分布在( )
A. 500米以下 B. 1500—2000米 C. 2500—3000米 D. 3500—4000米
21. 天山石河景观的形成原因主要是( )
A. 冻融堆积 B. 冻融侵蚀 C. 流水堆积 D. 流水侵蚀
22. 天山石河景观分布明显的地带主要在
A. 南坡沟谷 B. 北坡沟谷 C. 南坡高地 D. 北坡高地
【答案】20. D 21. A 22. B
【解析】
20题详解】
根据材料可知,石河一般多发育在0℃海拔高度附近,读图可知,天山脚下的最热月平均气温为25℃,根据气温的垂直递减率,海拔每100米,气温下降0.6℃,大约在天山的海拔3500米处全年最高气温为0℃,故天山上的石河最可能分布在3500-4000米。故选D。
【21题详解】
由题干可知,石河一般多发育在0C海拔高度附近高大山地冻土层发育,随着冻土融化 ,“大量砾石充填凹槽或沟谷形成石河景观" ,说明天山石河景观的形成原因主要是冻融堆积,A正确,故选A。
【22题详解】
由材料可知,高大山地冻土层发育,其山坡上崩解的巨大块砾顺着湿润的碎屑垫面进行移动;天山北坡受大西洋水汽的影响,,降水较多,因此相对南坡比较湿润,同时凹槽或沟谷进行沉积,B正确,故选B。
河流某些特征常常受自身某些要素的改变而相应变化。下图是某河流中游连续三个河段(河段长约50公里)测量的河床平均海拔和平均宽度在过去10万年间的变化图,箭头表示变化方向。
读下图完成下列各题。
23. 三个测点从上游到下游的排序是
A. 甲乙丙 B. 乙甲丙 C. 甲丙乙 D. 丙甲乙
24. 乙河段河床特征变化的原因是
A. 洪水泛滥导致河床变宽 B. 流水下蚀导致河床变高
C. 溯源侵蚀导致河段变浅 D. 流水沉积导致河床变高
25. 据图可以推知近10万年来丙河段水文特征变化的是
A. 结冰期长短由短到长 B. 径流量大小由大到小
C. 水流的速度由快变慢 D. 河流含沙量由小到大
【答案】23. C 24. D 25. A
【解析】
【分析】
考查河流水文特征。
【23题详解】
河流从上游到下游海拔逐渐降低,丙海拔最高,乙海拔最低,D正确。
【24题详解】
乙处位于河流下游,河床海拔升高,宽度变宽,下蚀和溯源侵蚀会使河床海拔下降,洪水流速快,侵蚀作用强,会使河床降低,D正确。ABC错误。
【25题详解】
丙处前期水流速度快,以下切为主,河床海拔下降,后一时间水流速度下降,以侧蚀为主,河床加宽,C正确; 径流量、结冰期、河流含沙量对河床影响有限。ABD错误。
【点睛】河流的水文特征一般回答的关键点位“两期、两量、两水”。河流的水系特征则需要回答:河流长度、流向、流域面积、水系的形状、河网密度、落差或峡谷分布。(常见的水系形状:向心状、放射状、平行状、网状、扇状水系)
二.综合题:本题共3小题。
26.阅读图文材料,完成下列要求。
有学者研究表明,里海属于古地中海的一部分,由于板块运动,里海从地中海分离。末次冰期晚期气候转暖,里海曾一度为淡水湖。当气候进一步转暖,里海北方的大陆冰川大幅消退后,其补给类型发生变化,里海演化为咸水湖,但目前湖水盐度远小于地中海的盐度。下图为里海所在区域图。
(1)说出图示区域所属的板块名称及边界类型。
(2)分析板块运动对里海沿岸地貌、气候特征的影响。
(3)运用水循环的原理分析里海演化为咸水湖的原因。
(4)运用板块构造理论,推测黑海、地中海未来演化趋势及原因。
【答案】(1)非洲板块、印度洋板块、亚欧板块;消亡边界
(2)板块运动导致山脉隆起;山脉阻挡湿润气流,导致气候干旱。
(3)有河流汇入,带来盐分;无出水口,盐分无法排出;地处内陆,降水少,蒸发强烈,导致盐度升高。
(4)黑海、地中海未来可能逐渐缩小;非洲板块及印度洋板块北移与亚欧板块碰撞挤压。
【解析】
【分析】
本题以里海为背景,考查全球板块的分布及类型,板块运动对地貌、气候、湖泊等影响,综合考查学生的综合分析能力。
【详解】(1)结合全球板块分布图可知(见下图),该区域位于亚欧板块、印度洋板块、非洲板块的交界处,且三大板块之间是相互挤压,属于消亡边界。
(2)结合上题可知,处于亚欧板块、印度洋板块及非洲板块三大板块的挤压地带,板块之间挤压会导致地形抬升,地势升高,会阻断海洋暖湿气流进入该区域,会导致该区域降水量减少,进而加剧区域的干旱。
(3)结合材料分析,里海为咸水湖期间,其主要补给水源为河流水与大气降水,入湖河流携带矿物质较多,导致湖水盐度升高;同时由于里海沿岸降水稀少,且气候进一步转暖,蒸发强烈,导致盐度不断升高;由于该湖成为内陆湖,难以与外界进行水体交换,盐度无法排除,因此盐度较高。
(4)根据第一题可知,里海、地中海处于亚欧板块,印度洋板块及非洲板块的交界处,结合板块运动示意图分析,随着时间的推移,印度洋板块、非洲板块与亚欧板块之间的不断挤压,里海、地中海的面积会不断缩小。
27.阅读图文材料,回答下列问题。
东欧平原位于欧洲东部,北起北冰洋,南到黑海、里海之滨,面积约为四百万平方千米,平均海拔170米。平原中北部既有海拔300-400米的丘陵,也有低于洋面的低地,呈波状起伏,而平原南部地形较平坦。平原自北向南分布有苔原、森林、草原和荒漠带。平原分布有伏尔加河、顿河等众多河流,矿藏丰富,人口稠密,工农业和水陆交通发达,分布着很多重要工矿区。
材料一 欧洲部分地区图
材料二 R河气候资料
月份 | 1 | 2 | 3 | 4 | 5 | 6 | 7 | 8 | 9 | 10 | 11 | 12 | 全年 |
气温(℃) | -13 | -11 | -4.5 | 6.4 | 14.9 | 18.5 | 20.6 | 18.6 | 12.8 | 4.4 | -2.5 | -8.7 | 3.2 |
降水(mm) | 46.6 | 39.0 | 34.9 | 38.7 | 32.9 | 56.0 | 58.1 | 52.1 | 45.0 | 52.5 | 54.2 | 53.0 | 563 |
材料三 沿50°E年降水量、蒸发量和>10°C积温图
(1)图中平原中北部和南部地表形态差异大,比较南北部外力作用差异。
(2)根据材料二分析图中R河的汛期及成因。
(3)大约以55°N为界,东欧平原南、北植被类型有明显差异,试结合材料三加以说明。
(4)图中A城位于乌拉尔山区,B城为波罗的海沿岸的圣彼得堡,俄罗斯第二大城市,有“北方首都”之称。有人建议将图中A城的冶金工业迁往B城,试说明其理由。
【答案】(1)平原中北部以冰川沉积为主,平原南部以流水沉积为主。
(2)冬季气温低,降水量多,积雪量大;春季气温回升,积雪融化形成春汛。
(3)北部降水量大于蒸发量,气候湿润,但热量少,植被类型以亚寒带针叶林和苔原为主;南部降水量小于蒸发量,气候较干旱,但热量较好,植被类型以温带草原、荒漠为主。
(4)水陆交通便利;接近消费市场;技术力量较强。
【解析】
分析】
本题某区域为背景,在考查自然地理环境的基础上分析地理环境对区域经济发展的影响,主要考查外力作用对地表形态的影响,河流的水文特征,自然带的分异规律地理环境对区域工业发展的影响等知识,综合考查学生对材料信息和区域的综合分析能力。
【详解】(1)本题考查外力作用的差异。图中平原中北部地形平坦开阔,起伏小,南部多丘陵,地表波状起伏,北部由于纬度高,其外力作用成因是受冰川沉积作用,而南部地区由于纬度较低,且位于由伏尔加河和顿河等大河的下游,主要是流水沉积作用形成的,属于沉积平原。
(3)本题考查河流的水文特征。水文特征一般从水位、水量、含沙量和结冰期等方面分析。结合材料二,从表中降水因素看,R河降水量多,河流水量丰富,其原因是地处西风带,受湿润西风的影响;从表中气温因素看,冬季气温低,平均气温小于0°C,且时间长,河流有结冰期和春汛,主要是因为该地纬度较高,冬季降雪较多。
(3)结合材料三,从图中可以看出,55°N以南地区大于10℃的积温较高,年蒸发量大于年降水量,说明该地区热量条件较好,气候较干旱,植被类型应该以温带草原、荒漠为主;55°N以北积温较低,年蒸发量小于年降水量,说明该地区热量少,气候较湿润,植被类型以亚寒带针叶林为主。
(4)本题考查工业搬迁的原因进行分析。结合材料A城位于内陆,附近资源丰富,而B城位于沿海,具有交通便利,经济发达,人口众多,市场广阔,且基础设施完善,科技水平高等优势,这正是搬迁的理由。
28.尼罗河是世界最长河流,发源于东非高原,自南向北流经撒哈拉沙漠,注入地中海。埃及境内的尼罗河每年会定期泛滥,泛滥之后两岸留下的肥沃土壤成为农业耕作的最佳场所。1970年6月,阿斯旺大坝在尼罗河上建成,大坝上游形成纳赛尔水库,它在埃及的防洪、灌溉和发电等方面发挥着巨大的作用。
下图为尼罗河图,左图为尼罗河河口不同时期海岸线变化图。读图回答相关问题。
(1)结合所学知识分析大坝建成前尼罗河定期泛滥的季节及原因。
(2)说明左图所示的地貌类型及地质作用过程。
(3)描述图示期间尼罗河河口海岸线的变化特点,并分析其成因。
(4)简述图中大坝的建设对其中下游地区农业生产的影响。
【答案】(1)夏季(6-10月)。尼罗河水源补给区以北半球的热带草原气候区为主,夏季降水丰富,河流水量大。
(2)三角洲。尼罗河上游侵蚀作用携带大量泥沙,经河流搬运至河口,由于地势平缓,水流扩散,流速减慢,泥沙在河口附近堆积下来,形成三角洲。
(3)1970年前海岸线向海洋推进,1970年后海岸线向陆地倒退。
1970年前尼罗河携带的大量泥沙在河口处淤积,导致海岸线的快速推进;1970年后由于大坝建设,致使大量泥沙在库区沉积,导致河口处泥沙淤积量减少,加之受海水侵蚀的影响,导致海岸线的倒退。
(4)有利:改善了农业灌溉条件,减少了洪涝灾害的发生。不利:土壤肥力下降。
【解析】
【分析】
本题以尼罗河为背景,考查尼罗河定期泛滥的原因,地貌类型及成因的判读,海岸线变化的特征及原因和大坝修建对地理环境的影响。题目总体难度较小,但要求学生对区域地理掌握程度较高。
【详解】(1)本题考查尼罗河泛滥的原因。尼罗河泛滥主要是由于青尼罗河引起的,青尼罗河主要流经地区为热带草原气候,因此每年的6-10月气压带风带北移,此时的埃塞俄比亚高原受赤道低气压的控制,降水丰富,河流水量丰富,河流进入汛期。正是由于青尼罗河水量的季节变化,导致尼罗河定期泛滥。
(2)本题考查地貌的类型及成因,结合图示信息分析,该地貌位于河流入海口,应为河口三角洲,其成因从河流的搬运作用、沉积作用和海水的顶托作用两个方面进行分析。是由于尼罗河从上游带来的泥沙在下游由于地势低平,河流的流速减慢,搬运作用减弱,大量泥沙在此淤积;另外由于海水的顶托作用,河流的流速进一步减慢,加速了泥沙的淤积,最终形成了三角洲地貌。
(3)本题考查学生图表分析能力,尼罗河河口海岸线的变化直接通过读图可以获取,即1941年至1970年期间海岸向海洋延伸;1970年以来海岸线向陆地延伸。原因结合材料进行归纳,1970年以前是由于没有大坝的修建,大量泥沙在河口堆积,导致海岸线向海洋延伸;1970年后,阿斯旺大坝的修建,泥沙被水库拦截,河口处海水的侵蚀作用加剧,导致海岸线后退。
(4)本题考查大坝修建对下游生产的影响,从有利和不利两个方面进行分析,结合第一题分析,尼罗河每年下游都会有定期泛滥,洪涝灾害严重,同时下游为热带沙漠气候区,降水稀少,农业灌溉水源不足,大坝的修建一方面是可以减少洪涝灾害的发生,另一方面能够为下游农业灌溉提供水源,保障农业用水。不利方面,大坝修建将大量泥沙截留,导致下游河流入海口泥沙来源减少,土壤肥力下降。

