2020年高考考前45天大冲刺卷 理综生物部分六
展开2020年高考考前45天大冲刺卷
理综生物部分(六)
注意事项:
1.答题前,先将自己的姓名、准考证号填写在试题卷和答题卡上,并将准考证号条形码粘贴在答题卡上的指定位置。
2.考试结束后,请将本试题卷和答题卡一并上交。
一、选择题(共6小题,每题6分,共36分。)
1.生物膜上常附着某物质或结构以适应其功能。下列相关叙述正确的是
A.内质网和核膜的外膜上附着核糖体,有利于对多肽链的加工
B.颤藻类囊体薄膜上附着光合色素,有利于吸收、传递和转换光能
C.叶绿体基粒上含少量DNA,有利于携带遗传信息
D.蛙的成熟红细胞的线粒体内膜上附着与细胞呼吸有关的酶,有利于[H]的氧化
2.某些抗氧化剂能清除代谢过程中产生的自由基。从而可以延缓细胞衰老。下列有关叙述正确的是
A.细胞内自由基的产生均与外界不良环境的影响有关
B.自由基攻击磷脂并产生自由基的过程存在负反馈调节
C.细胞衰老过程中酪氨酸酶活性降低可能与自由基有关
D.DNA的结构稳定,自由基不会导致基因结构发生改变
3.某二倍体的基因A可编码一条含63个氨基酸的肽链,在紫外线照射下,该基因内部插入了三个连续的碱基对,突变成基因a。下列相关叙述错误的是
A.A基因转录而来的mRNA上至少有64个密码子
B.A基因突变成a后,不一定会改变生物的性状
C.基因A突变成基因a时,基因的热稳定性升高
D.突变前后编码的两条肽链,最多有2个氨基酸不同
4.内环境中甲状腺激素的含量保持相对稳定主要与机体的负反馈调节和分级调节有关。为探究垂体分泌的促甲状腺激素(TSH)对下丘脑分泌促甲状腺激素释放激素(TRH)是否存在负反馈调节,下列有关实验组和对照组叙述错误的是
A.对照组应进行手术并切除甲状腺,注射适量的生理盐水
B.实验组应进行手术并切除甲状腺,注射适量的甲状腺激素
C.实验组的TRH含量低于对照组,说明TSH对TRH存在负反馈调节
D.实验组的TRH含量等于对照组,说明TSH对TRH不存在负反馈调节
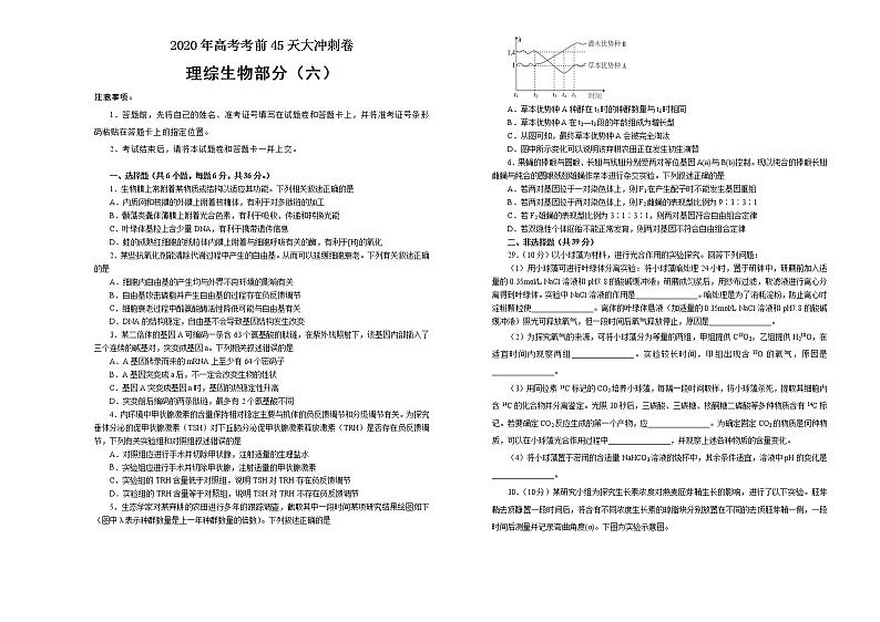
5.生态学家对某弃耕的农田进行多年的跟踪调查,截取其中一段时间某项研究结果绘图如下(图中λ表示种群数量是上一年种群数量的倍数)。下列叙述正确的是
A.草本优势种A种群在t5时的种群数量与t3时相同
B.草本优势种A在t2—t3段的年龄组成为增长型
C.从图可知,最终草本优势种A会被完全淘汰
D.图中所示变化可以说明该弃耕农田正在发生初生演替
6.果蝇的棒眼与圆眼、长翅与残翅分别受两对等位基因A(a)与B(b)控制。现以纯合的棒眼长翅雌蝇与纯合的圆眼残翅雄蝇作亲本进行杂交实验。下列叙述正确的是
A.若两对基因位于一对染色体上,则F1在产生配子时不能发生基因重组
B.若两对基因位于两对染色体上,则F2雌蝇的表现型比例为9∶3∶3∶1
C.若F2雄蝇的表现型比例为3∶1∶3∶1,则两对基因符合自由组合定律
D.若双隐性个体胚胎不能正常发育,则两对基因不符合自由组合定律
二、非选择题(共39分)
29.(10分)以小球藻为材料,进行光合作用的实验探究。回答下列问题:
(1)用小球藻可进行叶绿体分离实验:将小球藻暗处理24小时,置于研钵中,研磨前加入适量的0.35mol/L NaCl溶液和pH7.8的酸碱缓冲液;研磨成匀浆后,用纱布过滤,取滤液进行离心分离得到叶绿体。实验中NaCl溶液的作用是________________。暗处理是为了消耗淀粉,防止离心时淀粉颗粒使________________。离体的叶绿体悬液(加适量的0.35mol/L NaCl溶液和pH7.8的酸碱缓冲液)照光可释放氧气,但一段时间后氧气释放停止,原因是________________。
(2)为探究氧气的来源,可将小球藻分为等量的两组,甲组提供C18O2,乙组提供H218O,在适宜时间内观察两组________________。实验较长时间,甲组出现含18O的氧气,原因是________________。
(3)用同位素14C标记的CO2培养小球藻,每隔一段时间取样,将小球藻杀死,提取其细胞内含14C的化合物并分离鉴定。光照30秒后,三碳酸、三碳糖、核酮糖二磷酸等多种物质含有14C标记。若要确定CO2反应生成的第一个产物,应________________。为确定固定CO2的物质是何种物质,可以在小球藻光合作用过程中________________,并观察上述各种物质的含量变化。
(4)将小球藻置于密闭的含适量NaHCO3溶液的烧杯中,其余条件适宜,溶液中pH的变化是________________。
30.(10分)某研究小组为探究生长素浓度对燕麦胚芽鞘生长的影响,进行了以下实验。胚芽鞘去顶静置一段时间后,将含有不同浓度生长素的琼脂块分别放置在不同的去顶胚芽鞘一侧,一段时间后测量并记录弯曲角度(α)。下图为实验示意图。
(1)生长素主要的合成部位是 。生长素在植物各器官中都有分布,但相对集中地分布在 的部位。
(2)生长素在胚芽鞘中的运输属于极性运输,这种运输的方向是_________。上图中α角形成的原因是_________。
(3)若要通过显微镜观察,在细胞水平上探究生长素对胚芽鞘生长的影响是促进细胞伸长还是促进细胞分裂,请简要写出实验思路:______________________________________。
31.(8分)如图为利用自然生态系统净化污水的一种大面积、敞开式污水处理池塘(即氧化塘)示意图。回答下列问题:
(1)污水经过处理,最终从池塘流出。在池塘下游生活有大量的动植物,其中沉水植物大量繁殖后,部分浮游植物的数量下降,大型底栖动物的数量有所增加,这是在__________(填“群落”“种群”或“生态系统”)水平上研究的结果。沉水植物通过一定的信息传递吸引浮游动物栖息在其叶表面,从而抚育出高密度的浮游动物。浮游动物能够大量捕食浮游藻类,也间接地控制了浮游藻类的数量。这体现出信息传递的作用是______________________。
(2)流入氧化塘的污水量比较少,污染比较轻微,氧化塘能通过__________以及__________很快消除污染,氧化塘中的生物种类和数量不会受到明显的影响。
(3)图中细菌的代谢类型为_________。A是藻类生物通过__________(生理作用)产生的____________。
(4)在氧化塘出水口处,生态学家建议适当引入芦苇(经济作物)这样的挺水植物,这样做的意义是______________________。
32.(11分)某多年生二倍体植物的性别决定方式是XY型,基因型为mm的雌株会性逆转为雄株,其余正常。该植物红花、白花性状受一对等位基因R、r控制。取一白花雌株与一红花雄株杂交,F1表现为红花雌株与白花雄株,F1随机传粉产生F2,表现为红花雌株∶白花雌株∶红花雄株∶白花雄株=3∶3∶5∶5。回答下列问题:
(1)白花的遗传方式是________________,依据是________________。研究发现,由于_________不能与白花基因的mRNA结合,导致该基因不能正常表达。
(2)F2中红花雄株的基因型有________种。F2随机传粉,所得子代的雌雄比例为____________。F2红花雌株与红花雄株随机传粉,所得子代表现型及比例为________________。
(3)欲判断一红花雄株是否由性逆转而来,最简便的方法是取题中的________________植株与之杂交,观察到子代雌雄比例为________________,则该雄株是性逆转而来。
三、选考题(共15分,请考生从以下题中任选一题作答,如果多做,则按所做的第一题计分。)
37.【生物——选修一:生物技术实践】(15分)
回答与微生物培养分离及应用有关的问题:
(1)试管等实验器材在灭菌前可用棉花塞封口,所用的棉花不能是脱脂棉,原因是________________。实验操作前将实验用具从烘箱中取出放到超净台上,用__________和过滤风灭菌30分钟。
(2)培养基是微生物生存的环境和营养物质,可利用含不同成分的培养基来筛选分离微生物。如以尿素为唯一氮源的培养基可用于分离产_________的细菌;而_______________的培养基则可用于分离自养型细菌。
(3)微生物有多种用途。乳酸菌能够将________________,因此可用于酸奶制作。乳酸菌还可用于净化水质,原因是乳酸菌能分泌粘多糖等多糖物质,使水体中的悬浮物质凝聚。乳酸菌与枯草杆菌搭配使用效果更好,原因是枯草杆菌能够________________。净化水质时常将乳酸菌等用海藻酸钠包埋起来,这样操作的优点有________________。
38.【生物——选修三:现代生物科技专题】(15分)
转基因技术育种和细胞杂交育种等现代育种技术在农业生产、生活中已有应用。回答与利用生物技术培育新品种有关的问题:
(1)与传统育种方法相比,基因工程育种的优点有________________(写2点)。
(2)苏云金杆菌含有抗虫基因,可以用于培育抗虫植物。首先获取苏云金杆菌的抗虫基因:提取苏云金杆菌的DNA,用________________切割成不同片段,通过载体导入不同的受体菌,构建基因文库,让全部基因表达,利用单克隆抗体获得特异性探针与表达产物结合筛选出抗虫基因。然后以____________作为载体,通过农杆菌转化法导入植物细胞。抗虫基因能在植物细胞中表达,关键是要在其两端连接上植物细胞特有的启动部位与终止部位,使植物细胞内的________________能与之结合及脱离,从而启动及终止转录。
(3)原生质体培养在育种中有重要作用:一方面可以借助基因工程方法培育转基因植株,再者可以通过________________方法培育杂种植株。原生质体再生细胞壁后可发生类似受精卵发育成胚的过程,经过____________、器官发生和形态建成而发育成胚状体。
(4)以小鼠胚胎成纤维细胞为受体细胞,借助基因工程技术可培育转基因小鼠,该育种方法还需应用________________(写2点)、胚胎离体培养、胚胎移植等技术。
答案与解析
1. 【答案】D
【解析】核糖体是蛋白质合成的场所,多肽链的加工在内质网和高尔基体上进行,A错误;颤藻是原核生物,没有叶绿体,光合色素分布于光合作用片层上,B错误;叶绿体基质中含少量DNA,有利于携带遗传信息,C错误;需氧呼吸中[H]的彻底氧化发生在线粒体内膜上,线粒体内膜上附着与需氧呼吸第三阶段有关的酶,D正确。
2. 【答案】C
【解析】细胞不断进行各种氧化反应,在这些反应中很容易产生自由基,A错误;自由基攻击磷脂并产生自由基的过程存在正反馈调节,B错误;自由基可以攻击蛋白质,使蛋白质活性下降,因此细胞衰老过程中酪氨酸酶活性降低可能与自由基有关,C正确;自由基可以攻击DNA,可能导致基因突变,D错误。
3. 【答案】D
【解析】63个氨基酸对应63个密码子,另外还应有一个终止密码子,即至少有64个密码子,A正确;在基因A纯合、A对a完全显性的情况下,一个A基因突变成a基因,不会改变生物的性状,B正确;突变后,基因内部插入了三个碱基对,增加了氢键数量,基因的热稳定性提高,C正确;若基因内部插入了三个连续的碱基对,致使mRNA上的终止密码子提前出现,则突变点后的氨基酸序列都消失,突变前后编码的肽链可能差异显著,D错误。
4. 【答案】B
【解析】探究垂体分泌的促甲状腺激素对下丘脑分泌促甲状腺激素释放激素是否存在负反馈调节,则要排除甲状腺激素的影响,故需要切除甲状腺,自变量为是否注射促甲状腺激素。由以上分析可知:本探究实验的自变量是是否注射促甲状腺腺激素,因变量是促甲状腺激素释放激素的含量,要排除无关变量甲状腺激素的影响,故需要切除甲状腺,即实验组和对照组均切除甲状腺,实验组注射促甲状腺腺激素,对照组注射生理盐水,观察两组的促甲状腺激素释放激素的含量变化,A正确,B错误;结果预测:若实验组的TRH含量低于对照组,说明TSH对TRH存在负反馈调节;若实验组的TRH含量等于对照组,说明TSH对TRH不存在负反馈调节,C、D正确。
5. 【答案】B
【解析】根据题意分析,λ值为相邻两年的种群数量相对比值,当λ>1时,表示种群数量在增长;当λ=1时,表示种群数量相对稳定;当λ<1时,表示种群数量在下降。草本优势种A种群在t5时的种群数量与t3种群数量没有关系,A错误;草本优势种A在t2—t3段时,λ>1时,表示种群数量在增长,年龄组成为增长型,B正确;从图可知,最终草本优势种A会数量减少,趋于稳定,C错误;图中所示变化可以说明该弃耕农田正在发生此生演替,D错误。
6. 【答案】C
【解析】根据题意分析,若两对基因位于一对染色体上,则两对基因之间不能自由组合,但是其产生配子的过程中可能发生交叉互换,因此F1在产生配子时可能发生基因重组,A错误;若两对基因位于两对染色体上,其中棒眼基因型在X染色体上的话,则F2雌蝇的表现型比例为3∶1∶3∶1,B错误;若F2雄蝇的表现型比例为3∶1∶3∶1,说明两对基因相当于杂合子自交和测交实验,进而说明两对基因符合自由组合定律,且有一对基因在性染色体X上,C正确;双隐性个体胚胎不能正常发育,并不影响基因是否遵循基因的自由组合定律,D错误。
29. 【答案】(除标注外,每空1分)
(1)维持渗透压 叶绿体破裂 缺少ADP、NADP+
(2)释放的氧气质量 C18O2→H218O→18O2(2分)
(3)缩短取样时间 降低CO2浓度
(4)先上升后不变(2分)
【解析】(1)叶绿体是具有双层膜的细胞器,在叶绿体分离实验中,NaCl溶液可以维持渗透压;暗处理是为了消耗淀粉,防止离心时淀粉颗粒使叶绿体破裂;由于缺少ADP、NADP+,所以离体的叶绿体悬液照光可释放氧气,但一段时间后氧气释放停止。(2)根据光合作用的原料分析,光合作用产生的氧气可能来自于水或二氧化碳,因此为探究氧气的来源,可将小球藻分为等量的两组,甲组提供C18O2,乙组提供H218O,在适宜时间内观察两组释放的氧气质量;甲组提供C18O2,其参加暗反应产生H218O,该H218O再参加光反应产生18O2。(3)根据题意分析,光照30秒后,含有14C标记的有三碳酸、三碳糖、核酮糖二磷酸等多种物质,若要确定CO2反应生成的第一个产物,应该缩短光照时间再观察;为确定固定CO2的物质是何种物质,可以在小球藻光合作用过程中降低二氧化碳浓度,并观察上述各种物质的含量变化。(4)NaHCO3溶液是二氧化碳缓冲液,可以为光合作用提供二氧化碳,因此将小球藻置于密闭的含适量NaHCO3溶液的烧杯中,其余条件适宜,随着光合作用的进行,溶液中pH先升高后维持不变。
30. 【答案】(1)幼嫩的芽、叶和发育中的种子 生长旺盛
(2)从形态学上端运输到形态学下端 琼脂块中的生长素进入胚芽鞘切段的左侧,使胚芽鞘左侧的生长素浓度高于右侧,引起胚芽鞘左侧生长快于右侧,形成α角
(3)可以取弯曲处作纵切制成装片,用显微镜观察、测量两侧细胞平均长度(或比较两侧细胞数目)(每空2分)
【解析】(1)生长素主要的合成部位是幼嫩的芽、叶和发育中的种子。生长素在植物各器官中都有分布,但相对集中地分布在生长旺盛的部位。(2)生长素在植物体内的运输方向为极性运输,即从形态学上段到形态学下端。由于生长素的极性运输,琼脂块中的生长素进入胚芽鞘切段的左侧,使得胚芽鞘左侧的生长素浓度高于右侧,引起胚芽鞘左侧生长快于右侧,形成α角。(3)由于生长素的生理作用是促进细胞伸长生长,因此若想在细胞水平上证明生长素对胚芽鞘生长的影响,可以取弯曲处作纵切片制成装片,用显微镜观察、测量两侧细胞平均长度,作出比较。
31. 【答案】(1)群落 调节生物的种间关系,以维持生态系统的稳定
(2)物理沉降 微生物分解
(3)异养需氧型 光合作用 氧气、有机物
(4)适当引入芦苇后,第一,增加了氧化塘的物种多样性,可以提高生态系统的稳定性;第二,芦苇是经济作物,可以增加经济效益;第三,芦苇可吸收出水口处的氮、磷等无机物,避免引起水体富营养化(一种即可)(每空1分)
【解析】(1)分析题干沉水植物大量繁殖后,部分浮游植物的数量下降,大型底栖动物的数量有所增加,这属于群落的垂直结构。沉水植物通过一定的信息传递吸引浮游动物栖息在其叶表面,从而抚育出高密度的浮游动物。浮游动物能够大量捕食浮游藻类,也间接地控制了浮游藻类的数量。这体现出信息传递能够调节种间关系,维持生态系统的稳定。(2)当氧化塘受到轻度污染时,其自身能通过物理沉降、化学分解、微生物分解等方法,很快消除污染,氧化塘中的生物种类和数量不会受到明显的影响,说明氧化塘具有自我调节能力。(3)由图中分析:藻类通过光合作用合成有机物和氧气;细菌利用藻类产生的氧气把水体里的有机物分解成无机物,提供给藻类,所以细菌的代谢类型为异养需氧型。(4)挺水植物能够遮挡阳光、吸收水体中N、P等,有利于减少出水口处浮游藻类生长,避免水华现象的产生。
32. 【答案】(1)伴X染色体隐性遗传(1分) 白花雌株与红花雄株杂交,F1表现为红花雌株与白花雄株(F1表现型与性别有关且子代雌性均为红花)(2分) 核糖体(1分)
(2)4(1分) 7∶8(2分) 红花雌株∶白花雌株∶红花雄株∶白花雄株=26∶2∶19∶13(2分)
(3)亲本白花雌株(1分) 1∶0(全为雌株)(2分)
【解析】(1)根据题意分析,由于白花雌株与红花雄株杂交,F1表现为红花雌株与白花雄株,F1表现型与性别有关,且子代雌性均为红花,雄性均为白花,说明白花的遗传方式是伴X染色体隐性遗传;基因表达时,与mRNA结合的是核糖体。(2)根据以上分析已知,亲本的基因型为MmXRXr、MmXrY,子二代雄性红花中与性逆转的,因此子二代红花雄株的基因型1+3=4种;雄性中MM∶Mm∶mm(一半是性逆转)=1∶2∶2,雌性中MM∶Mm=1∶2,正常雄性与雌性交配后mm占2/3×2/5×1/4+2/3×1/5×1/2=2/15,则M_∶mm=(4/5-2/15)∶(2/15)=(10/15)∶(2/15),性逆转产生的雄性与雌性交配中雄性mm占整个后代的比例为2/3×1/5×1/2=1/15,则雌性占整个后代的比例为1/5-1/15=2/15,因此后代的雌雄性比例=(5/15+2/15)∶(5/15+2/15+1/15)=7∶8;子二代红花雌株基因型为1/3MMXRXr、1/3MmXRXr,红花雄株基因型为1/5MMXRY、2/5MmXRY、1/5mmXRY、1/5mmXRXr,结合以上分析计算可得子代表现型及比例为红花雌株∶白花雌株∶红花雄株∶白花雄株=26∶2∶19∶13。(3)若亲本红花雄株是否由性逆转而来,则其基因型为mmXRXr,让其与亲本白花雌株MMXrXr杂交,子代全部为雌株。
37. 【答案】(除特别标注外,每空2分)
(1)脱脂棉易吸水,容易引起污染(3分) 紫外灯
(2)脲酶 不含有机碳源
(3)糖类分解为乳酸 分泌淀粉酶,使淀粉水解 可连续处理(可重复使用)
【解析】(1)由于脱脂棉易吸水,容易引起污染,所以试管等实验器材所用的棉花不能是脱脂棉;实验操作前将实验用具从烘箱中取出放到超净台上,用紫外灯和过滤风灭菌30分钟。(2)培养基按功能分为选择培养基和鉴别培养基,不同的培养基含有的成分有所不同,功能也有所不同,如以尿素为唯一氮源的培养基可用于分离产脲酶的细菌;而物有机碳源的培养基则可用于分离自养型细菌。(3)乳酸菌无氧呼吸能够将糖类分解为乳酸;乳酸菌能分泌粘多糖等多糖物质,使水体中的悬浮物质凝聚,因此乳酸菌还可用于净化水质;枯草杆菌能够分泌淀粉酶,使淀粉水解,因此乳酸菌与枯草杆菌搭配使用效果更好;将乳酸菌等用海藻酸钠包埋起来,即将乳酸菌固定化,则使其可重复使用。
38. 【解析】(1)时间短、克服远源杂交不亲和的障碍、定向改造生物性状(3分)
(2)限制性核酸内切酶 Ti质粒 RNA聚合酶
(3)原生质体融合 分裂、分化
(4)核移植、胚激活
【解析】(1)与传统的杂交育种相比,基因工程可以克服远缘杂交不亲和障碍,且时间短、能定向改造生物性状。(2)用限制酶可以将苏云金杆菌的DNA切割成不同片段,通过载体导入不同的受体菌,构建基因文库;农杆菌转化法中,运输目的基因的载体是Ti质粒;抗虫基因能在植物细胞中表达,关键是要在其两端连接上植物细胞特有的启动部位与终止部位,使植物细胞内的RNA聚合酶能与之结合及脱离,从而启动及终止转录。(3)原生质体培养在育种中有重要作用,通过原生质体融合方法可以培育杂种植株;原生质体再生细胞壁后可发生类似受精卵发育成胚的过程,经过分裂、分化、器官发生和形态建成而发育成胚状体。(4)利用基因工程技术培育转基因小鼠的过程涉及到的技术有基因工程、核移植、胚激活、胚胎离体培养、胚胎移植等技术。

