


湖北省黄冈八模系列2020届高三模拟测试(四) 生物
展开黄冈八模
2020届高三生物模拟测试卷(四)
本试卷分第I卷(选择题)和第I卷(非选择题)两部分,共300分。考试用时150分钟。
第I卷(选择题,共126分)
一、选择题:本题共13小题;每小题6分,共78分。在每小题给出的四个选项中,只有一项是符合题目的要求的。
1.在蛋白质合成过程中,肽酰转移酶催化核糖体上一个氨基酸的氨基与另一个氨基酸的羧基间形成肽键。该酶对核糖核酸酶敏感,但对蛋白酶不敏感。下列关于肽酰转移酶的叙述,错误的是
A.肽酰转移酶在核糖体上合成 B.肽酰转移酶在核糖体中起作用
C.肽酰转移酶催化氨基酸脱水缩合 D.肽酰转移酶能降低反应的活化能
2.下列关于植物细胞中“O”转移途径叙述正确的是
A.在根尖细胞中,H2O中的O可转移到O2中
B.在叶肉细胞中,吸收的CO2中的O可以转移到丙酮酸中
C.在马铃薯块茎细胞中,CH12O6中的O可以转移到C2H5OH中
D.为叶肉细胞提供O2,其中的O只能转移到H2O中
3.TORC2蛋白与血糖的调节有关,当血糖浓度降低时,胰高血糖素可以活化该蛋白从而开启葡萄糖制造基因的表达,当血糖浓度升高到一定值时,该蛋白也可以促使相关基因关闭。下列相关说法正确的是
A.葡萄糖制造基因表达时能促进化能合成作用合成葡萄糖
B.TORC2蛋白分子开关的功能与血糖的负反馈调节机制有关
C.TORC2蛋白是位于细胞膜上的胰高血糖素特异性受体
D.调节葡萄糖制造基因的TORC2蛋白在体细胞中都存在
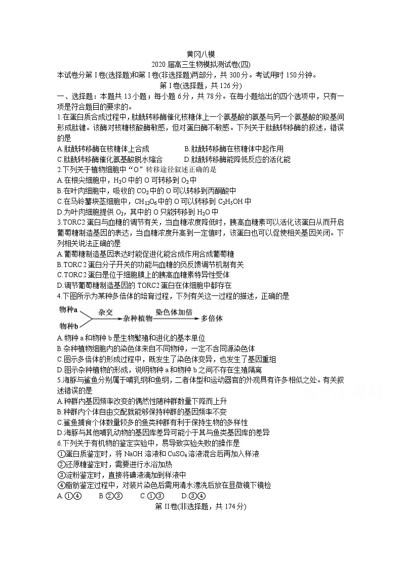
4.下图所示为某种多倍体的培育过程,下列有关这一过程的描述,正确的是
A.物种a和物种b是生物繁殖和进化的基本单位
B.杂种植物细胞内的染色体来自不同物种,一定不含同源染色体
C.图示多倍体的形成过程中,既发生了染色体变异,也发生了基因重组
D.图示杂种植物的形成,说明物种a和物种b之间不存在生殖隔离
5.海豚与鲨鱼分别属于哺乳纲和鱼纲,二者体型和运动器官的外观具有许多相似之处。有关叙述错误的是
A.种群内基因频率改变的偶然性随种群数量下降而上升
B.种群内个体自由交配就能够保持种群的基因频率不变
C.鲨鱼捕食个体数量较多的鱼类种群有利于保持生物的多样性
D.海豚与其他哺乳动物的基因库差异可能小于其与鱼类基因库的差异
6.下列关于有机物的鉴定实验中,易导致实验失败的操作是
①蛋白质鉴定时,将NaOH溶液和CuSO4溶液混合后再加入样液
②还原糖鉴定时,需要进行水浴加热
③淀粉鉴定时,直接将碘液滴加到样液中
④脂肪鉴定过程中,对装片染色后需用清水漂洗后放在显微镜下镜检
A.①④ B.②③ C.①③ D.③④
第II卷(非选择题,共174分)
三、非选择题:共174分。第22~32题为必考题,每个试题考生都必须作答。第33~38题为选考题,考生根据要求作答。
(一)必考题:共129分
29.(8分)许多物质在逆浓度进出细胞时都依赖于载体蛋白,且需要消耗能量,这种运输方式叫主动运输。其中,由ATP直接供能的方式为原发性主动运输,不由ATP直接供能的方式为继发性主动运输。下图为人的小肠上皮细胞与肠腔、组织液之间的部分物质交示意图,标号①~③表示不同的载体蛋白。请分析回答以下问题:
(1)图中载体③运输Na+的方式为 ,载体③运输葡萄糖的方式具体为 (填“原发性主动运输”或“继发性主动运输”),该运输方式所消耗的能量来自于 。
(2)若载体②受蛋白抑制剂的影响而功能减弱,会造成小肠上皮细胞内Na+浓度 (填“上升”“下降”或“不变”)。由图可知,载体②的功能包括物质运输和 。
(3)若小肠上皮细胞因O2浓度降低造成细胞呼吸速率下降,结合图中胞内的变化过程判断葡萄糖进入该细胞的速率是否会受影响? (填“是”或“否”),理由是: 。
30.(10分)如图为人体内环境稳态部分调节过程示意图,A~F表示相关激素。请据图回答下列问题:
(1)当细胞外液渗透压升高时,激素A (名称)释放量增加,该激素由 释放,而只作用于肾小管和集合管细胞的原因是 。
(2)正常人饭后半小时,血液中 (填字母)激素含量明显增多,该激素通过 (途径)使血糖浓度保持稳定。
(3)受到寒冷刺激时,激素B、E、F中分泌量首先增加的是 ,F的增多对B、E的分泌产生 。
(4)研究者给家兔注射链脲佐菌素(一种可以特异性破坏胰岛B细胞的药物),一段时间后测定血液中的激素D的含量,预期与对照组相比,血液中激素D含量 。
31.(10分)湿地生态系统在蓄洪防旱、调节气候等方面有重要作用。右图为某总面积为300hm2的湿地受有害物质a污染后,有害物质a的浓度在各营养级部分生物种类体内的变化情况。回答下列问题:
(1)图示说明了 。
(2)该湿地生态系统中燕鸥种群的K值为1200只。当燕鸥的种群密度为 只/hm2时,其种群增长速率最大。燕鸥的同化量除用于呼吸消耗之外,还用于 等生命活动。
(3)虹鳟为国外入侵的肉食性鱼类,若有M只虹鳟进入该湿地生态系统后快速繁殖,每月以λ倍数增长,导致生物多样性下降。理论上t月后种群数量的数学模型为 。但种群难以在较长时间内按此模型增长,是因为 。
32.(11分)从一个自然界果蝇种群中选出一部分未交配过的果蝇,该种果蝇具有刚毛(A)和截毛(a)一对相对性状,且刚毛果蝇和截毛果蝇的数量相等,每种性状的果蝇雌雄各一半。所有果蝇均能正常生活。从种群中随机选出1只刚毛雄果蝇和1只截毛雌果蝇交配,产生的87只子代中,42只雌蝇全部表现为刚毛,45只雄蝇全部表现为截毛。
(1)上述结果显示,果蝇刚毛和截毛在遗传上和性别相关联,这种现象称为 ,其遗传遵循 定律。
(2)我们认为,根据上述结果不能确定A和a是位于X染色体上,还是位于X、Y染色体的同源区段上。请简要说明理由。(提示:如果位于X、Y染色体的同源区段上,则显性纯合雄果蝇的基因型可写成XAYA) 。
(3)为了确定A和a是位于X染色体上,还是位于X、Y染色体的同源区段上,请用上述果蝇种群为实验材料,进行一代杂交实验,应该怎样设计实验?(简要写出杂交组合,预期结果并得出结论) 。
(二)选考题:共45分。请考生从2道物理题、2道化学题、2道生物题中每科任选一题做答。如果多做,则每科按所做的第一题计分。
37.[生物——选修1:生物技术实践](15分)
金黄色葡萄球菌是一种具有高度耐盐性的微生物,可引起人类肺炎肠炎等疾病。金黄色葡萄球菌在血平板(培养基中添加适量血液)上生长时,可破坏菌落周围的红细胞,使其褪色。下图为定性检测鲜牛奶中是否存在金黄色葡萄球菌的操作流程。请回答相关问题:
(1)按细胞结构分类,金黄色葡萄球菌属于 生物;从培养过程分析,振荡培养的目的是 。
(2)7.5%NaCl肉汤培养基可为微生物提供的营养成分包括水、 ,这种培养基从功能上看属于 。
(3)实验结束后,使用过的培养基应 处理,以避免污染环境或感染操作者。
(4)经多次规范操作、重复实验,血平板上的菌落周围出现 ,初步证明鲜牛奶中存在金黄色葡萄球菌,但鲜牛奶供应商仍认为此菌并非鲜牛奶所携带,因此,要对本操作进行完善,完善的方案是 。
38.[生物——选修3:现代生物科技专题](15分)含有限制酶的细胞中通常还具有相应的甲基化酶,这两种酶对DNA分子有相同的作用序列,但具有不同的催化功能。甲基化酶可以对DNA序列进行修饰,使限制酶不能对这一序列进行识别和切割。回答下列问题:
(1)目前,基因工程中使用的限制酶主要是从 生物中分离纯化获得的。构建“基因组文库”和“cDNA文库”的过程中需要使用DNA连接酶的是 (填“基因组文库”、“cDNA文库”或“基因组文库和cDNA文库”)。
(2)为在短时间内大量获得目的基因,可用的技术是 。目的基因获取之后,需要进行 ,此步骤是基因工程的核心。
(3)用酵母菌合成的人胰岛素和利用细菌合成的人胰岛素在空间结构上存在一定差异,其原因是 。
(4)含有某种限制酶的细胞,可以利用限制酶切割外源DNA,但不破坏细胞自身的DNA,其原因可能有① ;② 。