【地理】备战高考地理2020(课标通用):仿真押题天天练(四)
展开备战高考地理2020(课标通用):仿真押题天天练(四)
一、选择题
(2019·湖南省郴州市质量检测)白令海是连接北太平洋和北冰洋的重要海域,其北面通过白令海峡与北冰洋相连,南面与北太平洋被阿留申群岛隔开。下图为末次盛冰期的暖期(甲时期和乙时期)白令海北部陆坡和海洋环境模式图,甲时期白令海陆架高浓度悬浮体(粉砂和冰川碎屑)达到峰值。读图,完成下面小1~3题。
1.与甲时期相比,乙时期图示地区( )
A.原生植物生长条件更优
B.陆上径流量更小
C.海冰覆盖面积更大
D.海水温度更高
2.甲时期,陆架高浓度悬浮体的主要来源是( )
A.初期海冰携带的侵蚀物入海
B.陆上径流携带大量泥沙
C.初期陆架崩塌物质大量堆积
D.海水上泛,海底泥沙上涌
3.乙时期北太平洋深层海水上泛对图示地区产生的主要影响是( )
A.促进浮冰移动 B.减弱陆上径流
C.加快海冰融化 D.增温增湿
解析:1.D 2.A 3.A 第1题,根据图示可知,与甲时期相比,甲图示有植物分布而乙时期图示地区没有植物分布,说明原生植物生长条件更差,A错;陆上径流相比甲时期分布纬度更广,因此推测乙时期的陆上径流量可能更大些,B错;海冰覆盖面积更小,乙时期浮冰更多,推测海冰融化多,海水温度可能更高,C错,D对。据此分析选D。第2题,甲时期,陆架高浓度悬浮体位于海冰下方,推测其主要来源是初期海冰携带的侵蚀物入海形成的,A对;甲时期陆上径流较少,且流经区域地势低洼,陆上径流携带的泥沙多在陆域沉积,B错;初期温度较低,陆架崩塌不严重,不会导致崩塌物质大量堆积,C错;海水上泛是乙时期的特点不是甲时期的特点,D错。据此分析选A。第3题,根据图示,乙时期北太平洋深层海水上泛促进浮冰向较高纬度移动,A对;陆上径流分布纬度增加,说明陆上径流增强了,B错;该海水上泛属于从底层上涌的海流,温度较低,不利于海冰融化,C错;由于该海水上泛属于冷性水流,不会增温增湿,D错。据此分析选A。
(2019·湖南省长沙市月考)我国某一河流,每年的12月至次年3月上旬,河道出现“连底冻”(从水面到河底全断面冻结成冰)现象。下图示意该流域降水、径流量年内分配。读下图完成4~6题。
4.该河流最可能位于( )
A.青藏高原 B.塔里木盆地
C.内蒙古高原 D.华北平原
5.与7月相比,4月径流量较大的主要原因是( )
A.降水量较大 B.下渗量较小
C.融雪量较少 D.地下水补给较多
6.近年来,该河径流量有减小趋势,与此无关的是( )
A.气候暖干化 B.过度放牧
C.大量开采矿产 D.冰川融水减少
解析:4.C 5.B 6.D 第4题,根据图示分析该地降水量200~300 mm左右,降水集中在夏季,为我国干旱半干旱地区;每年的12月至次年3月上旬,河流有结冰期,故此判断为内蒙古地区,C正确。青藏高原的河流以高山冰雪融水补给为主,汛期在夏季。第5题,本题考查影响河流径流量大小的因素,据图判断4月份降水量小于7月,A错;该地为内蒙古,缺乏高山冰雪补给,4月份融雪量大,C错;地下水的补给一年中较为稳定,变化较小,D错;与7月相比,4月径流量较大的主要原因是由于此时地表融雪量大,冻土消融速度慢,阻隔地表水下渗,导致径流量增加,故选B。第6题,本题考查影响径流量变化的因素,河流径流量变化是自然和人类活动共同作用的结果。全球气候变暖,会导致冬季积雪量减少,春季季节性积雪融水减少,河流径流量减少,A错误;过度放牧会大量打机井及饮用河流水,导致径流量减少,B错;大量矿产资源的开发会消耗大量水,也会造成径流量减少,C错;内蒙古地区缺乏冰川融水的补给,冰川融水补给与河流径流量减少无关,D对。
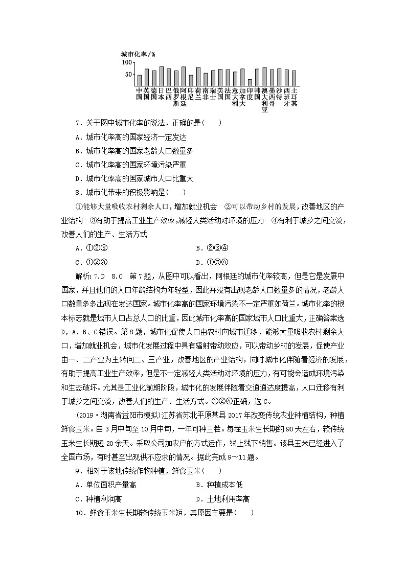
(2019·江苏省南京市、盐城市调研)下图是世界部分国家城市化率比较统计图。读图回答7~8题。
7.关于图中城市化率的说法,正确的是( )
A.城市化率高的国家经济一定发达
B.城市化率高的国家老龄人口数量多
C.城市化率高的国家环境污染严重
D.城市化率高的国家城市人口比重大
8.城市化带来的积极影响是( )
①能够大量吸收农村剩余人口,增加就业机会 ②可以带动乡村的发展,改善地区的产业结构 ③有助于提高工业生产效率,减轻人类活动对环境的压力 ④有利于城乡之间交流,改善人们的生产、生活方式
A.①②③ B.②③④
C.①②④ D.①③④
解析:7.D 8.C 第7题,从图中可以看出,阿根廷的城市化率较高,但是它是发展中国家,并且他们的人口年龄结构为年轻型,因此并没有出现老龄人口数量多的情况,老龄人口数量多多出现在发达国家。城市化率高的国家环境污染不一定严重如荷兰。城市化率的根本标志就是城市人口占总人口的比重,因此城市化率高的国家城市人口比重大,正确答案选D,A、B、C错误。第8题,城市化促使人口由农村向城市迁移,能够大量吸收农村剩余人口,增加就业机会,城市化发展过程中具有辐射带动效应,可以带动乡村的发展,促使产业由一、二产业为主转向二、三产业,改善地区的产业结构,同时城市化伴随着经济的发展,有助于提高工业生产效率,但是不一定减轻人类活动对环境的压力,有可能会造成环境污染和生态破坏。尤其是工业化前期阶段,城市化的发展伴随着交通通达度提高,人口迁移有利于城乡之间交流,改善人们的生产、生活方式。①②④正确,选C。
(2019·湖南省益阳市模拟)江苏省苏北平原某县2017年改变传统农业种植结构,种植鲜食玉米。自3月中旬至10月中旬,一年可种三茬。每茬玉米生长期约90天左右,较传统玉米生长期短20余天。采取公司加农户的方式运作,线上线下销售。该县玉米已经进入了全国市场,有时甚至出现供不应求的情况。据此完成9~11题。
9.相对于该地传统作物种植,鲜食玉米( )
A.单位面积产量高 B.种植成本低
C.种植利润高 D.土地利用率高
10.鲜食玉米生长期较传统玉米短,其原因主要是( )
A.品种优良 B.提前采摘
C.土壤肥沃 D.技术先进
11.该县鲜食玉米的种植方式最可能为( )
A.轮作 B.间作
C.套种 D.连作
解析:9.C 10.B 11.C 第9题,相对于该地传统作物种植,鲜食玉米线上线下销售,有时甚至出现供不应求的情况,鲜食玉米价格高、利润高,C正确;单产不一定高、种植成本不一定低,A、B错误;苏北平原一年两熟制的传统模式生长期也有8个月,且冬小麦休眠期也占用土地,因此鲜食玉米土地利用率不一定高,D错误。故选C。第10题,鲜食玉米由于需要在鲜嫩时采摘,因此生长期较传统玉米短。故选B。第11题,据材料可知,每茬玉米生长期约90天左右,三茬需要270天,但自3月中旬至10月中旬只有210天,故可推知是在上一茬玉米未采摘之前既已种植下一茬,即套种。轮作是指不同作物轮流种植;间作是指不同作物在同一生长期同时种植;连作是指同一作物在上一茬成熟后连续种植。故选C。
二、非选择题
12.L河一年四季均清澈见底,掩映在绿树红花中,似项链般点缀着M城。B海峡一年中只有2个多月风平浪静,是游泳爱好者横渡海峡的最佳季节。
(1)分析L河一年四季清澈见底的自然原因。
(2)指出M城气候海洋性特征突出的具体表现。
(3)N城气温较M城高,试分析原因。
(4)判断游泳爱好者横渡B海峡的最佳季节,并说明判断理由。
解析:第(1)题,读图可知,该地为澳大利亚的东南部,L河流域的气候类型为温带海洋性气候,降水均匀,径流季节变化小,植被覆盖率高,含沙量小。第(2)题,根据M城气候资源统计资料可知,M城为温带海洋性气候,再根据气温变化和降水统计图可知M城海洋性气候的表现为:冬不冷,夏不热,气温年较差小;降水多且季节分配均匀。第(3)题,N城与M城相比,纬度低,有暖流的影响和季风的影响,使N城气温较高。第(4)题,夏季随着气压带和风带的南移,副热带高气压带控制该海峡,盛行下沉气流,风力小,风浪较小,适合游泳爱好者横渡B海峡。
答案:(1)流域为温带海洋性气候,降水均匀,径流季节变化小;流域面积小,径流量小,水浅;最冷月均温高于0 ℃,无结冰期;地势平缓,落差小,流速缓慢;植被覆盖率高,含沙量小。
(2)冬不冷、夏不热,气温年较差较小;降水较多且季节分配较均匀。
(3)N城纬度位置较低;东面有东澳大利亚暖流流经,起增温作用;地处亚热带季风性湿润气候,夏季受夏季风影响大;大分水岭东侧位于冬季风背风地带,受冬季风影响较小。
(4)南半球夏季。理由:夏季受南移的副热带高气压带控制,盛行下沉气流,风浪小。夏季太阳高度大,海水吸收太阳辐射多,水温较高。
13.(2019·湖北省华中师范大学附属中学押题)阅读图文材料,完成下列要求。
菲尔德斯半岛面积约为40 km2,作为乔治王岛上最大的无冰区,是进行南极科学研究的理想场所。半岛年平均大风日数为133天,地层主要由玄武岩、火山碎屑岩等组成。菲尔德斯半岛是南极生物分布最为密集的地区之一。下图为我国某次南极科考土壤样品采样点简图,下表为长城站的气候资料。
季节 | 平均气温/℃ | 季平均降水量/mm |
春季 | -2.6 | 119.5 |
夏季 | 1.0 | 136.1 |
秋季 | -1.5 | 169.8 |
冬季 | -5.8 | 120.8 |
(1)菲尔德斯半岛是南极洲最湿润的地区,试分析原因。
(2)各采样点的地表均有一层棱角状砾石平铺在土壤的表面,称之为漠境砾冥。请推测漠境砾冥的形成过程。
(3)菲尔德斯半岛上几乎见不到植食性或杂食性鸟类,而全为肉食性鸟类,试分析原因。
(4)有人建议将菲尔德斯半岛建设成为南极旅游的目的地,你是否赞同?请说明理由。
解析:第(1)题,从图中看菲尔德斯半岛位于南极洲纬度较低处,温度较南极洲大陆高,降水较多,空气中水汽较多;三面环海,海洋性气候明显,海洋暖湿空气在半岛登陆易形成降水;南极大陆气候冷干,因此菲尔德斯半岛成为南极洲最湿润的地区。第(2)题,材料中“地层主要由玄武岩、火山碎屑岩等组成”,因此漠境砾冥的形成条件首先是地质时期岩浆活动剧烈,其次,地表玄武岩和火山碎屑岩广布。棱角状砾石的形成原因是气温日变化和季节变化较大,岩石热胀冷缩作用强烈;降水较丰富,岩石的裂隙中水的冻融作用强烈。组成棱角状砾石的碎屑物质,一般因原地堆积或搬运距离很短,因此磨圆度极低,分选很差,形状各异。第(3)题,从表中数据可以看出菲尔德斯半岛上终年气温较低,不适合生长大型植被,植物以地衣、苔藓和藻类等低等植物为主,因此几乎见不到植食性或杂食性鸟类。南极周边海域磷虾和鱼类资源极为丰富,为鸟类提供了大量食物,因此全为肉食性鸟类。第(4)题,本题为开放性试题,可答赞同或不赞同,阐述其理由即可。赞同:从图中看菲尔德斯半岛纬度较低,气候较为适宜;极地景观环境独特,游览价值高;无极夜现象,可开展旅游的时间较长;距离其他大陆相对较近,补给充足。不赞同:南极旅游开发难度较大,面临的主要困难是大风雪,冰缝、雪盲、冻伤、晒伤、生态环境脆弱、补给困难等,因此可以大量安置游客的地点不多。
答案:(1)纬度较低气温较高,海面蒸发较旺盛,水汽较充足;半岛(面积狭小)周围海域广阔,气候海洋性强;多大风天气,水汽在半岛遇冷降温,降水较丰富。
(2)地质时期岩浆活动剧烈,地表玄武岩和火山碎屑岩广布;气温日变化和季节变化较大,岩石热胀冷缩作用强烈;降水较丰富,岩石的裂隙中水的冻融作用强烈;经过风力、流水等外力的侵蚀、搬运和堆积作用,形成漠境砾冥。
(3)半岛植物以地衣、苔藓和藻类等低等植物为主,缺少大型植物,植食性鸟类食物匮乏;岛屿周边海洋面积广阔,磷虾和鱼类资源极为丰富,为肉食性鸟类提供丰富食物来源。
(4)赞同 理由:纬度较低,气候较为适宜;极地景观环境独特,游览价值高;无极夜现象,可开展旅游的时间较长;距离其他大陆相对较近。
不赞同 理由:多大风、暴风雪等气象灾害;面积狭小,基础设施匮乏,接待能力有限,旅游环境承载力小;生态环境脆弱,易造成生物多样性减少;对南极科学研究活动产生干扰。
三、选做题
14.[地理——选修3:旅游地理]
(2019·湖南省衡阳市二模)阅读材料,回答问题。
下图为我国5A级景区空间分布密度示意图。
描述我国5A级景区空间分布特征并说明原因。
解析:描述我国5A级景区空间分布特征要从总体、区域差异及极值方面进行分析。原因与自然条件和历史文化有关。
答案:分布不均匀:东中部地区多西部地区少;京津冀地区和长江三角洲地区分布最集中(密度最高);以西安为中心的关中地区和珠江三角洲也相对集聚。原因:这些(分布密集的)地区,河流水系密布,山脉平原交错;文化历史底蕴深厚,文化名山、宗教圣地等知名度高,优质旅游资源丰富。人口密集、经济发展水平高,消费市场广阔;基础设施好(交通便利、接待能力强)。
15.[地理——选修6:环境保护]
(2019·吉林省东北师大附中等六校联考)阅读材料,回答问题。
鄱阳湖是我国第一大淡水湖,也是世界上最大的鸟类保护区,湖区有41个岛屿和7个自然保护区,保护区内鸟类有300多种,数量达近百万只。随着人口的增长,围湖垦殖、过度捕捞、无序采砂及部分水利设施的建造等开发活动使鄱阳湖生态环境遭到破坏,鸟类栖息地面临威胁。下图为鄱阳湖保护区候鸟栖息期示意图。
说出鄱阳湖冬、夏候鸟的时间分布特征,并简析鄱阳湖在开发过程中对鸟类栖息地造成的主要不利影响。
解析:读图可知夏候鸟栖息期集中在4~9月(与鄱阳湖汛期一致);冬候鸟栖息期集中在9月~次年4月(与湖泊枯水期一致)。鄱阳湖在开发过程中围湖垦殖、涸泽而渔、无序采砂及部分水利设施的建造破坏湿地,使鸟类栖息地面积减小;水体污染加重;生物多样性减少。
答案:特征:夏候鸟栖息期集中在4~9月(与鄱阳湖汛期一致);冬候鸟栖息期集中在9月~次年4月(与湖泊枯水期一致)。
影响:围湖垦殖导致鸟类栖息地面积减少;涸泽而渔导致鸟类食物减少,生物多样性减少;无序采砂及部分水利设施的建造导致鸟类生存环境的破坏和水体污染加重。

