


河北省秦皇岛市六校2020届高三上学期期初检测联考物理试题
展开2020届高三年级第一学期期初检测(六校联考)物理试卷
一、单项选择题
1.下列现象中,属于光的衍射现象的是
A. 雨后天空出现彩虹
B. 通过一个狭缝观察日光灯可看到彩色条纹
C. 镀膜后,望远镜的镜头透入光的亮度增强
D. 拍摄玻璃橱窗内的展品时,在镜头前加装一元件,可以有效阻挡玻璃的反射光进入相机镜头
【答案】B
【解析】
【详解】A. 雨过天晴时,常在天空出现彩虹,这是太阳光通过悬浮在空气中细小的水珠折射而成的,白光经水珠折射以后,分成各种彩色光,这种现象叫做光的色散现象,故A错误;
B. 通过一个狭缝观察日光灯可看到彩色条纹,属于单缝衍射,故B正确;
CD. 光学镜头上的增透膜是利用光的干涉现象,拍摄玻璃橱窗内的物品时,往往在镜头前加装一个偏振片,其作用是减弱反射光的强度,从而增大透射光的强度,故C、D错误。
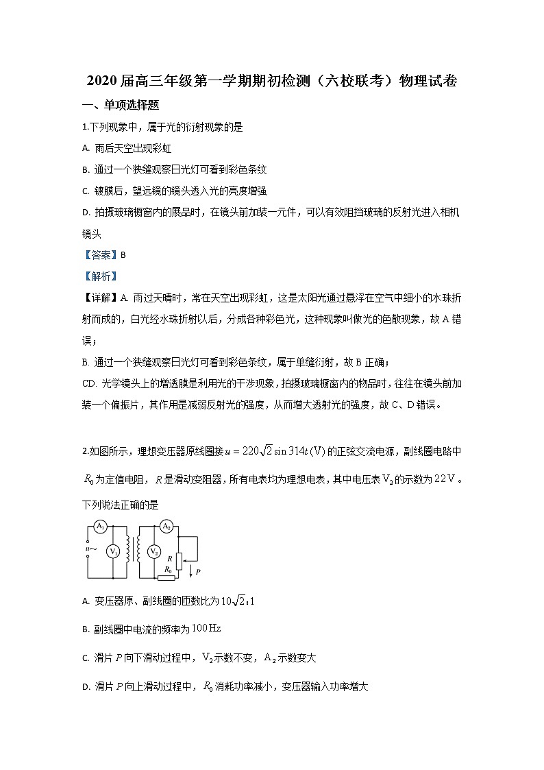
2.如图所示,理想变压器原线圈接的正弦交流电源,副线圈电路中为定值电阻,是滑动变阻器,所有电表均为理想电表,其中电压表的示数为。下列说法正确的是
A. 变压器原、副线圈的匝数比为
B. 副线圈中电流的频率为
C. 滑片向下滑动过程中,示数不变,示数变大
D. 滑片向上滑动过程中,消耗功率减小,变压器输入功率增大
【答案】C
【解析】
【详解】A. 输入电压的有效值为:
根据电压与匝数成正比可得变压器原、副线圈的匝数比为:
故A错误;
B. 副线圈中电流的频率等于原线圈中电流的频率,为:
故B错误;
C. 滑片向下滑动过程中,变阻器连入电路电阻变小,输入电压及匝数比不变,输出电压不变,即电压表示数不变,根据欧姆定律可得副线圈中电流变大,即示数变大,故C正确;
D. 滑片向上滑动过程中,变阻器连入电路电阻变大,输入电压及匝数比不变,输出电压不变,消耗功率减小,输出功率变小,所以输入功率变小, 故D错误。
3.抓举是举重比赛的方式之一。在比赛中,要求运动员伸直双臂,用一次连续动作将杠铃举过头顶。如图为某运动员保持支撑状态的简化示意图,运动员手臂与杠铃的夹角为45°,假设运动员每条手臂上承受的力均沿手臂。下列说法正确的是
A. 运动员处于超重状态
B. 运动员每条手臂承受的力为杠铃重力的倍
C. 若运动员两手更靠近中间进行支撑,则手臂上承受的力减小
D. 若运动员两手更靠近中间进行支撑,则两手臂对杠铃的合力增大
【答案】C
【解析】
【详解】A. 运动员处于静止状态,加速度为零,并非处于超重状态,故A错误;
B. 两手臂的合力大小等于杠铃的重力,根据题意,两手臂的力F大小相等,夹角等于90°,有
所以
故B错误。
CD.根据公式
若运动员两手更靠近中间进行支撑,θ变小,F变小,手臂上承受的力减小;运动员两手更靠近中间进行支撑,仍处于平衡状态,则两手臂对杠铃的合力大小仍然等于重力,故C正确D错误。
4.如图所示为氢原子能级示意图的一部分,根据玻尔理论,下列说法中正确的是
A. 从能级跃迁到能级比从能级跃迁到能级辐射出电磁波的波长长
B. 大量处于能级的电子向低能级跃迁时可放出种频率的光子
C. 从能级跃迁到能级,电子的电势能增大
D. 从能级跃迁到能级时辐射的光子可以使逸出功为的金属发生光电效应
【答案】A
【解析】
【详解】A. 由图可知,从能级跃迁到能级比从能级跃迁到能级辐射出光子能量小,则辐射的光子频率小,所以辐射的电磁波的波长长,故A正确;
B. 大量处于能级的电子向低能级跃迁时可放出种频率的光子,故B正确;
C. 从能级跃迁到能级,氢原子向外发射光子,总能量减小,根据:
可知,电子越大的半径减小,则电子的动能增大,所以电子的电势能减小,故C错误;
D. 从能级跃迁到能级时辐射的光子的能量:
可知不能使逸出功为2.5eV的金属发生光电效应,故D错误。
5.如图为静电除尘机理示意图,废气先经过一个机械过滤装置再进入静电除尘区,带负电的尘埃在电场力的作用下向集尘极迁移并沉积,以达到除尘目的。图中虚线为电场线(方向未标)。不考虑尘埃在迁移过程中的相互作用和电量变化,则
A. 每个尘埃的运动轨迹都与一条电场线重合
B. 尘埃在迁移过程中电势能增大
C. 尘埃在迁移过程中做匀变速运动
D. 图中点电势低于点电势
【答案】D
【解析】
【详解】A. 电场线为直线时,运动轨迹才有可能与电场线重合,并且要求初速度为零或者方向与电场线方向一致;电场线为曲线时,则运动轨迹不能与电场线重合,故A错误;
D. 由题带负电的尘埃在电场力的作用下向集尘极迁移,则知集尘极带正电荷,是正极,所以电场线方向由集尘极指向放电极,点更靠近放电极,所以图中点电势低于点电势,故D正确;
B. 带电尘埃所受的电场力方向与位移方向相同,做正功,所以在迁移过程中电势能减小,故B错误;
C. 放电极与集尘极间建立非匀强电场,尘埃所受的电场力是变化的,尘埃的加速度是变化的,故C错误。
二、多项选择题
6.如图所示,是静止在赤道上的物体,、是同一平面内两颗人造卫星。位于离地高度等于地球半径的圆形轨道上,是地球同步卫星,它们的旋转方向相同。已知地表的重力加速度为,地球半径为。以下判断正确的是
A. 物体的向心加速度为
B. 周期大小关系为
C. 的线速度大小为
D. 的向心力一定小于的向心力
【答案】BC
【解析】
【详解】A. 是静止在赤道上的物体,考虑天体自转,根据牛顿第二定律可得:
赤
物体的向心加速度为:
赤
故A错误;
B. 静止轨道卫星即地球同步卫星,其周期(角速度)等于地球自转周期(角速度),则有:
人造卫星绕地球做圆周运动,根据万有引力提供向心力可得:
解得:
因为,所以有:
周期大小关系为:
故B正确;
C. 人造卫星绕地球做圆周运动,根据万有引力提供向心力可得:
解得:
根据可得的线速度大小为:
故C正确;
D.由于不知道人造卫星、的质量关系,根据可知,无法确定的向心力与的向心力的大小关系,故D错误。
7.一正方形铝质金属框(阻值不随温度变化)边长为,总电阻为,放在匀强磁场中,设第内磁感线垂直于金属框平面(即垂直于纸面)向里,如图甲所示。若磁感应强度随时间变化的关系如图乙所示,那么前内
A. 框内感应电流沿顺时针方向
B. 边受安培力大小不变
C. 通过线框横截面的电量为
D. 边受安培力的方向不变
【答案】AC
【解析】
【详解】AD. 在内,向里的磁场逐渐减小,根据楞次定律可得,感应电流的磁场方向向里,感应电流沿顺时针方向,根据左手定则可知边受安培力的方向向左;在内,向外的磁场逐渐增大,根据楞次定律可得,感应电流的磁场方向向里,感应电流沿顺时针方向,根据左手定则可知边受安培力的方向向右,故A正确,D错误;
B. 前2s内,根据法拉第电磁感应定律可知,感应电动势的大小不变,所以感应电流不变,根据可知边受安培力大小先减小后增大,故B错误;
C. 根据
可得前2s内通过线框横截面的电量为:
故C正确。
8.如图所示,实线是一列简谐横波在时刻的波形图,虚线为时刻的波形图,已知波的周期大于。时刻,处的质点正向轴负方向运动。下列说法正确的是
A. 波的周期为
B. 波沿轴正向传播
C. 波速大小为
D. 处的质点的位移随时间变化的关系式为
【答案】AD
【解析】
【详解】AB. 时,处的质点正向轴负方向振动,据波形平移法可知,波沿轴负方向传播,故由到是经历了,则有:
解得波周期为:
故A正确,B错误;
C. 由波形图可以看出波长,则波速:
故C错误;
D. 由图可知振幅,角速度为:
处的质点的的位移随时间变化的关系式为:
故D正确。
三、实验题
9.某同学用如图所示的装置做“验证机械能守恒定律”的实验:
①下列关于实验的器材或操作的说法,正确的是__________;
A.为防止伤害,重物采用一塑料小球即可
B.计时器两限位孔要竖直正对,这样可以有效减小摩擦
C.实验中必须测量重物的质量
D.实验前,图中手提纸带的位置应该下移到紧挨着计时器
②该同学进行了正确的操作后从打出的几条纸带中选出一条理想纸带,如图所示。他选择了纸带上的第一个点作为起始点,再选取几个连续点、、、、…,并测出点间的距离为,点间的距离为。若已知计时器所接电源的频率为,重物的质量为,则打点时,重物的动能为_______________;
③为减小误差,该同学想用图像法处理数据,为此他用正确的处理方法依次得出了、、、…各点的瞬时速度,测出了、、、…各点到点的距离,建立坐标系后,通过描点做出了图像,并通过证明图像的斜率是否等于(为当地重力加速度)来验证机械能是否守恒。他做出的图像是_________________。
A. B.
C. D.
【答案】 (1). B (2). (3). A
【解析】
【详解】①[1]A. 实验中为了减小阻力的影响,重锤选用体积较小,质量较大的重锤,故A错误;
B. 计时器两限位孔要竖直正对,这样可以有效减小纸带与限位孔的摩擦,故B正确;
C. 验证机械能守恒定律,需要验证:
即:
故可以不测量重物的质量,故C错误;
D. 实验前,图中手提纸带的位置不应该紧挨着计时器,这样可以有效减小纸带与限位孔的摩擦,故D错误;
②[2]根据匀变速直线运动中时间中点的瞬时速度大小等于该过程中的平均速度大小,因此有:
重物的动能为:
③[3]验证机械能守恒定律,需要验证:
即
那么图线的斜率就等于;
A. 与分析相符,故A正确;
B. 与分析不符,故B错误;
C. 与分析不符,故C错误;
D. 与分析不符,故D错误。
10.某同学利用图甲所示电路测定一节干电池的电动势和内阻。由于电池的内阻较小,为了防止在调节滑动变阻器时造成短路,电路中用一个定值电阻起保护作用。除电池、开关和导线外,可供使用的实验器材还有:
A.电流表(); B.电流表() ;
C.电压表() ; D.电压表();
E.定值电阻(阻值、额定功率);
F.定值电阻(阻值、额定功率);
G.滑动变阻器(阻值范围、额定电流);
H.滑动变阻器(阻值范围、额定电流)。
(1)为尽量减小实验误差,应选择的器材为__________;
(2)该同学利用记录的组实验数据通过描点、拟合得到的图线如图所示,则由图线可得出干电池的电动势______,内电阻______;(结果保留两位有效数字)
(3)某同学在完成上述实验之后,对该实验的系统误差进行了分析。设电压表的内阻为,电流表内阻为,他的分析正确的是__________。
A.电压表有分流作用是造成系统误差的原因,增大可以减小这种误差
B.电流表有分压作用是造成系统误差的原因,减小可以减小这种误差
C.两个表一起造成了系统误差,同时增大、减小才可以减小这种误差。
D.保护电阻的分压作用造成了系统误差,减小保护电阻的阻值可以减小这种误差
【答案】 (1). ACEG (2). 1.5 (3). 0.83 (4). A
【解析】
【详解】(1)[1]由于电源是一节干电池,所选量程为3V的电压表,故电压表选C;估算电流时,考虑到干电池的内阻较小,加上保护电阻,最大电流在0.5A左右,所以选量程为0.6A的电流表,故电流表选A;由于电池内阻很小,所以保护电阻不宜太大,否则会使得电流表、电压表取值范围小,造成的误差大,故定值电阻选择E;滑动变阻器的最大阻值一般比电池内阻大几倍就好了,取0∼10Ω能很好地控制电路中的电流和电压,若取0∼100Ω会出现开始几乎不变最后突然变化的现象,故滑动变阻器选G;
(2)[2]由可知,图象与纵坐标的交点表示电源的电动势,图象的斜率表示内电阻,故由图可知电源的电动势:
电源的内阻:
(3)[3]本实验中由于电压表分流而导致电流表小于真实值,应增大可以减小这种误差;而保护电阻作出内阻处理,不影响实验结果,电流表内阻和滑动变阻器没有影响;
A. 与分析相符,故A正确;
B. 与分析不符,故B错误;
C. 与分析不符,故C错误;
D. 与分析不符,故D错误。
四、解答题
11.如图所示,光滑水平桌面的右端接有倾角为的斜面,一物块静止在桌面上。一颗质量为的子弹以水平速度射入物块后以水平穿出,然后物块冲出桌面,经落在斜面上。,,。求:
(1)物块冲出桌面时的速度大小;
(2)子弹射穿物块过程中对物块做的功。
【答案】(1)(2)
【解析】
【详解】(1) 物块冲出桌面后做平抛运动,则有:
联立并代入数据得物块冲出桌面时的速度大小:
(2)设物块的质量为,子弹射穿物块,动量守恒,则有:
子弹射穿物块过程中,根据动能定理可得:
子弹射穿物块过程中对物块做的功:
12.如图所示,水平光滑导轨足够长,导轨间距为,导轨间分布有竖直方向的匀强磁场,磁感应强度为,导轨左端接有阻值为的电阻,电阻两端接一理想电压表。一金属棒垂直放在导轨上,其在轨间部分的电阻也为。现用一物块通过跨过定滑轮的轻绳从静止开始水平牵引金属棒,开始时,物块距地面的高度为,物块落地前的一小段时间内电压表的示数稳定为。已知物块与金属棒的质量相等,不计导轨电阻和滑轮质量与摩擦,导轨始终与金属棒垂直且紧密接触。求:
(1)金属棒的最大速度;
(2)物块质量;
(3)棒从静止开始到物块刚要落地过程中,电阻上产生的热量。
【答案】(1)(2) (3)
【解析】
【详解】(1)设金属棒的最大速度,根据法拉第电磁感应定律可得:
根据欧姆定律可得:
联立解得金属棒的最大速度:
(2)根据欧姆定律可得:
对棒分析,根据平衡条件可得:
安
而:
安
联立解得物块的质量:
(3)棒从静止开始到物块刚要落地的过程中,由能量守恒可得:
总
电阻上产生的热量:
总
13.质谱仪是利用电场和磁场分析带电粒子性质的仪器,某同学设计的一种质谱仪结构如图所示。一对平行金属板的板间距为,板间电压为,上极板带正电。我们把板间区域叫区域Ⅰ。在上板右端紧挨着上板垂直放置一足够大的荧光屏。以下板右端点为顶点的足够大的区域叫做区域Ⅱ,角。在区域Ⅰ、Ⅱ间均分布有垂直纸面向里,磁感应强度为的匀强磁场。以下问题中均不考虑带电粒子的重力和带电粒子之间的相互作用。
(1)某带电粒子沿两板间中线方向射入后沿直线运动进入区域Ⅱ,恰好垂直边界射出,判断带电粒子的电性,求出粒子的荷质比以及粒子在区域Ⅱ中的运动时间;
(2)仅将(1)问中的粒子电性改变,而且将大量这样的粒子从两极板左端口从上到下均匀排列,沿平行极板方向源源不断地射入板间。求某时刻击中荧光屏的粒子个数与它们射入极板间时射入总数的比;
(3)在(2)问中若屏上某点接收到粒子流形成的电流为,假设粒子击中屏后速度变为零,求粒子对屏的平均撞击力大小。
【答案】(1)(2)(3)
【解析】
【详解】(1)粒子恰好垂直边界射出,根据左手定则可知粒子在带负电;
粒子区域Ⅰ中做匀速直线运动,则有:
设粒子在区域Ⅱ中做圆周运动的轨迹半径为,如图所示,由几何关系得:
根据牛顿第二定律可得:
联立解得粒子的荷质比为:
设粒子在区域Ⅱ中做圆周运动的周期为:
由几何关系得圆心角为,粒子在区域Ⅱ中运动时间:
(2)设从点射入区域Ⅱ的粒子在区域Ⅱ中运动的轨迹恰好与边界相切,如图所示。
由题目已知可得,粒子轨迹半径仍为,则在之间射入区域Ⅱ的粒子均可以击中荧光屏,设轨迹圆的圆心为,则有:
击中荧光屏的粒子个数与它们射入极板间时射入总数的比:
(3)设一段短时间内击中荧光屏上某点的粒子个数为,根据动量定理有:
根据电流定义可有:
解得:
由牛顿第三定律知,粒子对屏的平均撞击力大小为: