广东省广州外国语学校2019届高三第一次热身考试地理试题
展开2018-2019学年第二学期高三第一次热身考试
地理
一、选择题:本部分共11个小题,每小题4分。在每小题给出的四个选项中,只有一项是符合题目要求的。
台湾某电子产品代工企业,1988年开始在中国大陆投资,在大陆的总部和生产基地首选深圳,后来生产基地逐步扩展到郑州和成都等地。随着机器人技术的发展和成熟,该企业计划在2017年让更多科技产品进入全机器人组装的程序,包括iPhone 在内的一系列苹果产品将会是重点目标。
完成下面小题。
1. 该企业进入大陆投资,首选深圳的主要原因是( )
A. 劳动力丰富 B. 改革开放政策
C. 原料丰富 D. 交通便利
2. 影响该企业生产基地逐步向我国内陆地区转移的主要因素是( )
A. 工资 B. 技术
C. 地价 D. 环境
3. 该企业在2017年让更多电子产品进入全机器人组装的程序,短期内带来的直接影响是( )
A. 生产成本大幅度降低 B. 产品质量明显提高
C. 企业生产值明显提升 D. 企业大量裁员
【答案】1. B 2. A 3. D
【解析】
本题组以台湾某电子产品代工企业发展历程为背景,设置三道试题,涉及工业区位及变化、产业转移等相关内容,考查学生综合分析地理问题的能力。
【1题详解】
我国许多地区具有劳动力丰富的优势,当时的深圳人口相对较少,不是劳动力最丰富的地区,因此排除A。该企业在1998年开始在中国大陆投资,作为经济特区的深圳最先获得改革开放的政策,其它地区的开放政策还没有展开,因此首选深圳的主要原因是改革开放政策,选项B符合题意。该企业是电子产品的代工企业,其原料来自许多国家,当时很少有原料来自深圳,排除C。许多地区具有交通便利的优势,深圳不是交通最优的地点,排除D。
【2题详解】
电子产品代工企业属于劳动密集型企业,随着经济的发展,深圳的工资水平不断提升,该企业为了降低工资成本的支出,生产基地逐步向我国劳动力丰富且廉价的河南(郑州)和四川(成都)等欠发达地区转移,选项A符合题意。我国内陆地区不具有技术优势条件,排除B。西部内陆地区的地价较低和环境质量较好,对企业迁入具有吸引力,但不是劳动密集型产业转移的主要原因,排除C、D。
【3题详解】
由于购买机器人需要较大投入,所以对企业来说,短期内生产成本不会大幅度降低,故A项错误。机器人组装电子产品,会提高生产效率,但对产品质量提高影响不大,故B项错误。电子产品代工企业生产值的大小取决于代工合同规定的交易量大小,与是否使用机器人关系不大,故C项错误。该企业在 2017 年让更多电子产品进入全机器人组装的程序,大量机器人的使用,自然会减少工人使用量,所以短期内带来的直接影响是企业大量裁员,故D项正确。
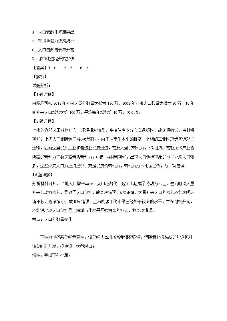
“人口倒挂”是指外来人口数量超过本地居民数量(户籍人口数)的现象。下图中,上海市Q区成为主要外来人员迁入地之一,且迁入人员以低学历青壮年为主。读图完成下面小题。
4. 上海市Q区2002-2012年外来人员平均每年增加约
A. 1万人 B. 5万人 C. 10万人 D. 15万人
5. 上海市的人口倒挂区
A. 主要为高档住宅集中区 B. 加工业和制造业发展迅速
C. 主要为高科技产业园区 D. 劳动力成本比中心城区高
6. 上海市出现人口倒挂现象,表明该市
A. 人口老龄化问题突出
B. 环境承载力逐渐缩小
C. 人口自然增长率升高
D. 城市化进程开始加快
【答案】4. C 5. B 6. A
【解析】
试题分析:
【4题详解】
由图示可知2012年外来人员的数量大概为120万,2002年外来人口数量大概为20万,10年间外来人口增加大约100万,平均每年增加约10万,选C项。
【5题详解】
上海的近郊区工业区广布,环境相对较差,高档住宅多分布在远郊区,故A项错误;由材料可知,上海人口倒挂区主要为近郊区,由于城市化水平的提高,上海的工业区逐步向近郊区迁移,因而这里的加工业和制造业发展迅速,需要大量的劳动力,B项正确;高新技术产业园所需的劳动力主要是高素质劳动力,C错;由材料可知,出现人口倒挂现象的地区外来人口较多,这些外来人口为上海提供了充足的廉价劳动力,劳动力成本比城区低,故D项错误。
6题详解】
分析材料可知,当地人口增长率低、人口老龄化问题突出造成了劳动力不足,进而吸引大量外来劳动力流入,导致了人口倒挂,故C项错误、A项正确。大量外来人口的流入不能表明环境承载力逐渐缩小,故B项错误。上海的城市化水平已经处于较高的水平,并在继续升高,不能说出现人口倒挂是上海城市化水平开始提高的标志,故D项错误。
考点:人口的数量变化
下图为世界某岛屿示意图,该岛屿周围海域常年烟雾弥漫,但随着北极航线的开通和对该岛屿的开发,拟建设一大型港口。
读图,完成下列小题。
7. 该岛屿平原地带植被类型属于
A. 低矮灌木 B. 草原 C. 常绿阔叶林 D. 针阔混交林
8. 下列关于该岛屿周围海域常年烟雾弥漫的原因,不正确的是
A. 寒流经过,易使水汽凝结 B. 西风带来暖湿气流
C. 岛屿附近水汽充足 D. 寒暖流交汇
9. 图中甲、乙、丙、丁四处,最适宜建大型港口的是
A. 甲 B. 乙 C. 丙 D. 丁
【答案】7. D 8. B 9. A
【解析】
试题分析:
【7题详解】
从图中经纬度可以看出,该岛屿属于温带季风气候区,因纬度较高,平原地带植被类型属于针阔混交林,所以D正确。
【8题详解】
根据材料信息和所学知识分析可知,该地区临海,水汽充足,同时,受韩暖流交汇影响,多海雾,但该地区的西风由陆地吹来,以干冷为主,所以B正确。
【9题详解】
从图中可以看出,甲处海岸线弯曲,位于海湾内,适宜避风,海域广阔水深,最适宜建大型港口,所以A正确。
考点:世界地理概况
崇明岛是位于长江口的中国第三大岛。长江口自上海向北,经长兴岛后就可抵达崇明岛。近50年来,长江入海径流量没有明显变化。下图是上海一长兴岛—崇明岛横断面Om以下变化统计图。读图,完成下列各题。
10. 等深线深度变化表明长江口
A. 水流速度减慢 B. 海水入侵严重
C. 泥沙迁移量大 D. 岛屿面积扩大
11. 千百年来,上海至长兴岛段长江口主要伸展方向与崇明岛滩淤的主要方向分别是
A. 东南、东北 B. 东北、东南
C. 东北、西北 D. 东南、西南
【答案】10. C 11. A
【解析】
试题考查等深线的判断、地转偏向力
【10题详解】
图中等深线变深,表明长江口水流速度加快,泥沙迁移量大,C正确。
【11题详解】
上海至长兴岛段长江口主要伸展方向为向东南;河流自西向东流,在地转偏向力作用下,向右岸(南岸)偏转,南岸冲刷,北岸堆积,因此崇明岛滩淤的主要方向是向东北,A正确。
二、非选择题。
12.阅读图文材料,完成下列要求。
芦苇,多年水生或湿生的高大禾草,多生长于沼泽、池塘、溪边浅水地区,常形成苇塘。芦笋可食用,芦根可入药,嫩茎、叶可作饲料,茎秆坚韧,纤维含量高,可用于编织苇箔和手工艺品,也是良好的造纸原料。由于芦苇的叶、茎、根,都具有通气组织,因此具有净化污水的作用。大面积的芦苇湿地不仅可调节气候,涵养水源,也是鸟类栖息繁殖的家园。
白洋淀是海河平原上最大的湖泊,由140多个大小淀泊组成,这里芦苇连片,野趣横生,是我国最大的芦苇产区之一,芦苇产业曾经是湖区农民收入主要来源。近年来,白洋淀芦苇产业遭遇“寒冬”,每逢冬季都有超过十万亩的芦苇被丢弃在苇田里,任其枯败腐烂。 20世纪60年代以来,白洋淀上游多数支流断流,入淀水量逐年减少,而引淀水量逐年增多,80年代曾连续5年彻底干淀,后经引黄济淀、引岳济淀等跨流域调水工程才避免了干淀危机。
下左图为白洋淀流域及雄安新区位置示意图。下右图为白洋淀区域年降水量变化过程线。
(1)阐释造成20世纪80年代白洋淀干淀危机的自然与人为原因。
(2)分析近年来自洋淀大面积弃苇现象产生的原因,说明芦苇产业衰败对自然环境造成的影响。
(3)针对弃苇问题,请对白洋淀芦苇产业发展提出你的建议。
(4)从地理条件分析,国家在白洋淀淀区及周边的安新、雄县、容城设立雄安新区的原因。
【答案】(1)20世纪80年代白洋淀区域年降水量连续多年处于低值,干旱严重;流域上游修建水库大量截流,使一些上游支流断流;淀区周边种植业发展,农业用水量增大,引淀水量逐年增多。
(2)苇箔等需求量减少,芦苇价格下降;而芦苇收割等人工费增加,芦苇产业成本上升,因此出现弃苇现象。芦苇腐败造成淀泊淤积,水质下降,火灾隐患严重。
(3)加大政府扶持力度;充分挖掘芦苇经济价值,进行精深加工,发展芦苇制药、食品、手工艺品、造纸、青贮饲料等;发展芦苇生态旅游。
(4)位置优势,为北京、天津两大都市共同腹地,有利于分散大城市职能;交通便捷,距离北京新机场近,有利于发展高新技术产业;生态环境优良,水资源相对丰富,可利用南水北调中线工程补充水量,资源环境承载力较强;发展空间充裕,人口密度较小,经济欠发达,开发程度低,拆迁移民费用少,具备高起点高标准开发建设的基本条件。(答出其中三点即可)
【解析】
【分析】
本大题以白洋淀为背景,设置四道小题,涉及湿地破坏原因、弃苇现象成因及影响、芦苇产业可持续发展、在白洋淀设立雄安新区的原因等相关内容,考查学生综合分析地理问题的能力。
【详解】第(1)题,白洋淀区域年降水量变化过程线示意图显示,20世纪80年代白洋淀区域年降水量连续多年处于平均值以下,年降水量的平均值也在下降,注入湖泊的径流量减少;白洋淀流域示意图显示,入湖河流上游修建大量水库,水库大量截流水源,使一些入湖河流断流,注入湖泊的径流量减少;湖泊周边农业规模较大,周边种植业发展,农业用水量增大,引湖水灌溉量逐年增多,使得湖水减少;全球变暖,使得湖泊蒸发量增加,湖水减少。
第(2)题,白洋淀大面积“弃苇”现象产生的原因,应从市场需求、经济效益等方面分析。芦苇产品的市场需求量减少,导致芦苇价格下降;随着经济的发展,芦苇收割等人工工资水平提高,芦苇产业成本上升,经济效益下降,导致当地农民不愿意收割芦苇,出现“弃苇”现象。芦苇产业衰败对自然环境造成的影响主要从丢弃的芦苇可能产生的不利影响方面思考分析。芦苇产业衰败,导致大量芦苇无人收割,芦苇在湖泊中腐败造成淀泊淤积,水质下降,干枯的芦苇可能引发火灾,安全隐患严重。
第(3)题,该地“弃苇”问题主要是芦苇产业经济效益下滑导致的,因此主要从提高经济效益方面提出建议。如政府可以从经济和技术方面加大扶持力度,增加技术投入,研究芦苇多种用途,充分挖掘芦苇经济价值,进行精深加工,发展芦苇制药、食品、手工艺品、造纸、青贮饲料等,增加芦苇产业的附加值;利用“芦苇连片,野趣横生”的风景发展芦苇生态旅游,增加当地的旅游收入。
第(4)题,在白洋淀地区设立雄安新区的条件可以从位置、交通、资源、环境容量、发展空间等方面进行分析。如位置优势,临近北京、天津两大都市区,有利于就近分散大城市职能;铁路和公路交通便捷,距离北京新机场近,有利于北京的非首都功能迁入;由于多个跨流域调水工程补充水资源,水资源相对丰富;生态环境压力相对较小,资源环境承载力较强;经济欠发达,开发程度低,原有产业密度较小,发展空间充裕;人口密度相对较小,拆迁移民成本较低。
13.阅读图文材料,完成下列要求。
纺锤树为原产于南美洲地区的落叶乔木,高约30米,树干粗大,但木质却非常疏松(表硬里软),根系较发达。该树种耐旱忌涝,喜热、喜光,忌寒。现我国福建与广东都有栽植,下图所示纺锤树由海南农科所从国外引进。下面为哥伦比亚示意图与纺锤树景观图。
(1)简述哥伦比亚的城市分布特点和原因。
(2)指出图中甲、乙两地适宜纺锤树生长的地区并说明判断理由。
(3)据材料说明纺锤树适应哥伦比亚自然环境的形态及生理特征。
(4)指出我国福建、广东栽种纺锤树需要注意的主要事项。
【答案】(1)分布特点:主要分布在西部高山区,东部分布少;多沿河、沿海分布。
原因:哥伦比亚处于热带地区,西部高山区海拔高,气候凉爽;东部海拔低,比较潮湿,不适合居住;沿海地区,海运便利;沿河分布,城市取水方便。(任答三点)
(2)乙地。该树种耐旱性强,说明其生存环境较干旱。甲地纬度较低,受赤道低压控制时间长,且位于东北信风的迎风坡,终年多雨,不适宜耐旱植物生长;乙地纬度相对较高,受赤道低压控制时间短,地处东北信风背风坡,雨季短,旱季长,气候干旱。
(3)根系发达,有利于吸收地下水;树干粗大,木质疏松,有利于雨季贮水,旱季利于;旱季落叶,有利于减少水分蒸腾。
(4)选取排水良好坡地进行栽种,防雨季积水;周边不宜栽种高大乔木,以避免遮挡阳光;冬季做好防冻防寒工作;注意病虫害的防治等。(任答三点)
【解析】
【分析】
本大题以哥伦比亚和纺锤树景观为背景,设置四道小题,涉及城市分布特点、农业区位等相关内容,考查学生利用地理信息分析地理问题的能力。
【详解】第(1)题,图中显示,该国城市主要分布在河流源头的西部高山区,东部平原地区分布少;图中显示,部分城市在西部沿海地区分布,东部城市多沿河分布。
形成城市分布特点的原因,主要从自然条件、水源和交通等方面分析。图中显示,哥伦比亚位于赤道附近,气候湿热,在高海拔的山区,气候相对温和,适合人们居住生活,容易形成城市,东部为热带雨林地区,过于湿热,居住条件较差,人口相对稀疏,导致城市分布较少;沿海地区,多港口,对外联系便利,利于经济发展,容易形成城市;沿河地区水资源丰富,河运便利,容易形成城市。
第(2)题,纺锤树树干粗大,储水量大,耐旱性强,说明其生存环境较干旱。甲地位于赤道附近,受赤道低压影响时间较长,且位于东北信风的迎风坡,全年降水丰富,树木可以轻易获得所需水分,不会形成储水的粗大树干,因此该地不适宜纺锤树生长;乙地纬度在10°N左右,北半球夏季,赤道低气压带北移影响该地,降水较多,北半球冬季,赤道低气压带南移,当地受东北信风影响,而乙地处于东北信风背风坡,降水少,蒸发强,气候干旱,且维持时间长,植被为了度过较长的旱季,容易形成储水的粗大树干,因此该地适宜纺锤树生长。
(3)纺锤树为了适应较干旱的环境,一般根系发达,有利于吸收地下水;图中显示,纺锤树树干粗大,木质疏松,有利于雨季贮水;材料信息表明,纺锤树木质表面硬里面软,利于旱季保水,维持生长;为了减少水分蒸腾,旱季落叶。
(4)材料信息表明,纺锤树耐旱忌涝,而我国福建、广东雨季降水较多,因此应选取排水良好的坡地进行栽种,防雨季积水;材料信息表明,纺锤树喜热、喜光,因此应选取阳坡种植,且周边不宜栽种高大乔木,以避免遮挡阳光;材料信息表明,纺锤树忌寒,而广东、福建冬季气温较低,因此冬季做好防冻防寒工作。
14.【地理----选修3:旅游地理】阅读图文材料,完成下列要求。
研学旅游是学生集体参加的有组织、有计划、有目的的校外参观体验实践活动。为鼓励开展中小学生研学旅行,按照《安徽省人民政府关于促进旅游业改革发展的实施意见》文件要求,黄山市早在两年前就启动了研学旅游新业态产品的研发打造,创建研学旅行实践教育基地,挖掘和整合地方旅游与文化资源,结合“乡村旅游”、“生态旅游”、“农事体验”、“红色旅游”等资源,让“学”与“游”深度结合,规划了7条研学旅行推荐线路,作为安徽省唯一代表,被国家旅游局授予“中国研学旅游目的地”称号。
分析黄山市研学旅游发展迅速原因。
【答案】旅游资源丰富;文化和科学价值高;基础设施好,交通便利;距离长三角和华北经济发达地区较近,客源市场广阔;有政策支持。
【解析】
【分析】
本题以研学旅游为背景设置试题,涉及旅游发展的条件等内容,考查学生综合分析地理问题的能力。
【详解】黄山市研学旅游发展迅速的原因应从旅游发展的条件进行分析作答。材料信息表明,黄山结合“乡村旅游”、“生态旅游”、“农事体验”、“红色旅游”等资源,规划了7条研学旅行推荐线路,说明黄山研学旅游资源丰富;研学旅游资源的地域组合性独特,文化和科学价值高;图中显示,黄山旅游基础设施完善,有铁路、高速公路、高铁和飞机场,交通便利;黄山距离长三角和华北经济发达地区较近,研学旅游的主体——学生数量丰富,家庭经济条件较好,客源市场广阔;材料信息表明,政府为了促进旅游发展,出台了《安徽省人民政府关于促进旅游业改革发展的实施意见》,政策支持力度大。
15.环境保护
海水存留日数是指海水在某海域的平均停留的天数。左下图和右下图分别示意2005年、2015年渤海湾年平均海水存留日数。
分析图示海区水质存在恶化风险的人为原因,并说明规避该风险应采取的措施。
【答案】原因:大面积围海造陆,海区面积缩小,局部(或西部)海区封闭程度加剧,与外海海水交换能力减弱,陆地排污口数量激增,且多分布与封闭海区,海水污染的可能性大大增加,措施:退陆还海,控制排污口的数量,合理布局排污口
【解析】
图示海区水质存在恶化风险的人为原因,可以从污水排放、生活垃圾等方面回答,规避该风险应采取的措施,可以从提高思想意识、加强监督管理等方面回答。

