


【地理】湖南省永州市双牌县第二中学2019-2020学年高二上学期期中考试试题(学考)
展开
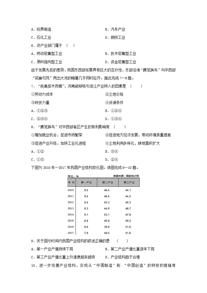
湖南省永州市双牌县第二中学2019-2020学年高二上学期期中考试地理试题(学考) 一、选择题(在每个小题给出的四个选项中,只有一项是符合题目要求的。每小题2分,30小题,共60分)田晓同学在他的《我的家乡》作文中写道:“四月的早晨,广阔低平的田野一望无尽,船儿在密如蛛网的河流中穿梭,微风徐来。田里绿油油的稻秧,迎风起舞。田边的采桑姑娘欢歌笑语,池中的鱼儿不时跃出水面,塘边上蔗苗茁壮,果树花香,一派春意盎然之景。”据此回答1~2题。1.田晓的家乡位于 ( )A.黄淮海平原 B.东北平原 C.珠江三角洲 D.渭河平原2.该地的气候类型是 ( )A.温带季风气候 B.温带大陆性气候 C.亚热带季风气候 D.热带季风气候二十多年来,我国经济发展速度高局世界前列,但各地区经济发展却存在着较大差异,加快西部经济发展已经引起了全社会的高度重视。据此回答3~4题。3.制约西部经济发展的社会经济原因主要是 ( )A.劳动力缺乏 B.技术、人才缺乏 C.水土流失严重 D.自然资源不足4.我国政府为推动东、西地区协调发展采取的可行性措施有 ( )A.给西部地区大量、充足的财政补贴 B.增加西部地区基础设施建设投资C.保护西部地区的工业产品不受外来产品的冲击 D.人口外迁下图表示某产业在世界上的迁移过程,回答5~6题。5.图中反映的产业部门可能是 ( )A.玩具制造 B.汽车产业 C.石化工业 D.钢铁工业6.该产业部门属于 ( )A.劳动密集型工业 B.技术密集型工业C.原料指向型工业 D.资金密集型工业由于发展先后的差异,我国东西部发展具有巨大的互补性,东部沿海“腾笼换鸟”与中西部“筑巢引凤”两出大戏的帷幕几乎同时拉开。据此完成7~8题。7.“良禽择木而栖”,河南能够吸引浙江产业转入的因素是 ( )①劳动力成本 ②土地价格 ③科技力量 ④资源条件A.①②③ B.①②④ C.②③④ D.①③④8.“腾笼换鸟”对中西部省区产生的有利影响有 ( )①增加就业机会,促进市场繁荣 ②促进地方经济发展,带动环境质量提高③促进产业升级,加快工业化进程 ④土地利用多样化,耕地面积扩大A.①② B.③④ C.①③ D.②④下图为2010年~2017年我国产业结构变化图。读图完成9~10题。9.关于图示时间内我国产业结构的叙述正确的是 ( )A.第一产业产值持续下降 B.第二产业产值比重逐年下降C.第三产业产值比重上升速度越来越快 D.产业结构趋于合理10.进一步完善产业结构,实现从“中国制造”到 “中国创造”的转变的措施有 ( )A.要坚持独立自主,自力更生,拒绝引进外国技术B.要深入实施科教兴国战略、人才强国战略和创新驱动发展战略C.全面关停污染企业,大力发展高新技术产业D.大力提高第一产业的产值比重,促进第一产业的全面发展读“我国某城市近30年来产业结构变化示意图”,完成11~13题。 11.按照区域经济发展的一般规律,图中a、b、c三点所代表的时间,排序正确的是 ( )A.a—b—c B.c—a—b
C.c—b—a D.b—a—c12.a时期该城市的主要工业部门最有可能是 ( )A.采矿业 B.食品工业C.汽车工业 D.电子工业13.关于各阶段区域发展的特点,叙述正确的是 ( )A.a时期城市化水平最高 B.b时期环境质量最佳C.c时期产业结构以制造业为主体 D.b~c时期可能出现企业外迁现象读图,完成14~15题。14.图示反映出区域的主要特征 ( ) A.区域内部的相似性和连续性 B.具有一定的优势特色和功能C.区域之间的相互联系 D.区域具有明显的界线15.图中关于甲、乙的空间结构和产业结构特征叙述正确的是 ( )A.甲区域城市空间结构比乙区域城市复杂 B.甲区域城市呈岛状C.甲区域第一产业发展水平大于乙区域 D.乙区域第三产业比重大于甲区域秦岭—淮河线是我国的一条重要地理分界线,可以它作为我国南、北方的分界线。该线经过甘肃、陕西和河南三省南部以及安徽、江苏北部。据此回答16~18题。16.有关这条分界线南北两侧的区域差异,下列叙述正确的是( )A.秦岭-淮河以北耕地以旱地为主,主要粮食作物是小米B.秦岭-淮河以南耕地以水田为主,主要油料作物是油菜C.秦岭-淮河以北的典型植被是寒温带针叶林D.秦岭-淮河以南的植被主要是热带季雨林17.下列关于我国南、北方传统民居的说法,正确的是( )A.南方民居墙体厚 B.北方民居屋顶坡度大C.北方民居房檐宽 D.同高度楼房,北方南北楼间距比南方大18.造成我国南方多水田,北方多旱地的农业生产活动地域差异的主要自然因素是 ( )A.降水 B.地形 C.土壤 D.热量下图为长江三角洲地区空间结构演化图,读图完成19~20题。19.下列有关1985~2000年期间,长江三角洲地区空间结构变化叙述错误的是 ( )A.大、中、小城市均发展较快 B.城市空间结构日趋复杂C.城市由点状发展成为岛状 D.该区域与外界联系减弱20.推动本地区近年来空间结构变化较快的最主要原因是 ( )A.当地优越的地形和气候条件 B.农业在国民经济中的比重不断增加C.大量来自内地流动人口的涌入 D.地区产业结构的调整和工业化进程加快21.下图中ABC示意某区域空间结构的变化,①②③示意该区域不同时期的产业结构。读图可知,该区域不同时期的产业结构对应正确的选项是 ( )A.A—①,B—②,C—③ B.A—③,B—①,C—②C.A—②,B—③,C—① D.A—③,B—②,C—①19世纪中叶,波士顿成为美国最大的制造业中心之一,特别以服装、皮革制品和机械工业著称。20世纪70年代,波士顿依托高等学府和军事订货,沿128高速公路集聚了大量的高新技术产业,使经济再次腾飞。完成22~23题。22.19世纪中叶,波士顿所处的区域发展阶段是 ( )A.以传统农业为主体的发展阶段 B.工业化阶段C.高效益的综合发展阶段 D.后工业化阶段23.下列对波士顿经济再次腾飞影响最小的因素是 ( )A.技术 B.市场 C.交通 D.资源2018年2月11日,人民同刊登了一篇关于“红旗河”西部调水工程设想的文章,引起了广泛热议,红旗河为雅鲁藏布江的一条支流,调水工程分为一条主线、三条支线。下图为“红旗河”西部调水工程设想图。读图完成24~25题。24.推测“红旗河”西部调水工程可调水量最大的季节是 ( )A.春季 B.夏季 C.秋季 D.冬季25.有关“红旗河”西部调水工程对受水区有利影响的叙述,正确的是 ( )A.促进当地经济的发展 B.加剧土地荒漠化程度C.解决水资源紧张问题 D.加大当地的人地矛盾读我国正在实施的资源跨地区调配示意图,完成26~28题。26.箭头①和③均表示 ( )A.管道运输 B.高压输电C.水陆联运 D.利用地势落差输送水资源27.④工程对华北地区的影响,叙述正确的是 ( )A.缓解了该地区能源紧张 B.可能出现局部地区的土地盐碱化C.减轻了该地区交通运输压力 D.有利于华北地区产业结构的升级28.②工程对我国经济和环境的影响,正确的说法是 ( )①促进西部开发,有利于西部地区经济发展②改善能源消费结构,保护生态环境③初步解决西部水资源缺乏问题 ④减轻东部地区能源压力,有利于保护生态环境⑤今后我国不再使用煤炭作能源A.①②③ B.①②④ C.③④⑤ D.②③④上帝赐予了枣庄太多的自然资源……家家户户锅底烧的全是煤,空气里到处弥漫着煤烟的味道。到了晚上,黑暗的夜空下一片火海,大大小小的炼焦场火焰冲天(铁牛《煤城怒火》)。据此回答29~30题。29.文章描述的区域 ( )A.谋求地方经济在短时期内的高速增长 B.注重自然资源的合理开发和深度利用C.关注国内外市场的变化 D.区域是相对开放的30.文中的枣庄处于 ( )A.以传统农业为主的发展阶段 B.高效益综合发展阶段C.以外向型经济为主的发展阶段 D.不平衡的加速发展阶段二、非选择题(共3大题,合计40分)31.阅读材料,回答下列问题。(16分)材料一 新疆是我国重要的能源基地,近年来电力产能严重过剩,“电力援疆”成为缓解电力供需矛盾的重要举措。日前,浙江和新疆维吾尔自治区达成协议,2017年浙江购入了11亿千瓦时来自新疆的绿色电能。材料二 如图为新疆维吾尔自治区和浙江省三大产业结构比重变化图。(1)新疆和浙江两省区自然环境差异明显,可以从____、___ _(填序号)等角度比较。(2分)①气候和地形 ②水文和植被③人口和城市 ④工业和农业(2)新疆为浙江发展提供绿色能源,浙江对新疆发展可提供的支持有________和________等。(2分)(3)比较新疆和浙江两省区三大产业结构变化的异同点。(6分)三大产业结构变化新疆维吾尔自治区浙江省相同点 不同点第二产业比重一直最大 (4)简述“电力援疆”对浙江经济发展的积极影响。(6分) 32.阅读材料,回答下列问题。(14分)材料一 下图为全球三轮产业转移示意图。材料二 20世纪50年代部分国家劳动力工资和产值对比表。国家每个雇员年产值(103美元)日工资(美元)年工资/年产值美国10560208.6德国8745188.6英国5036262.8中国291.518.9(1)简述在全球第一轮产业转移时,美国产业转向德国而没有转向英国的原因。(2分) (2)分析在全球第二、三轮产业转移过程中,中国承接产业转移的优势条件。(8分) (3)目前,中国有“世界工厂”之称。我国产业今后应如何发展?(4分) 33.阅读材料,回答下列问题。(10分)材料一 长江中游三省示意图。材料二 连接武汉、长沙、南昌三市,形成一个三角形。这就是“中三角”,即长江中游城市集群,它承接着东部产业转移,承载着三省加速崛起的希望。(1)概述图示地区矿产资源的特点。(2分) (2)分析该地区发展有色冶金工业的优势区位条件。(4分) (3)简述产业转移对该地区地理环境产生的影响。(4分)
参考答案一、选择题(共30小题,总分60分)题号123456789101112131415答案CCBBAABCDBABDCD题号161718192021222324252627282930答案BDADDBBDBABBBAD二、非选择题(共3小题,总分40分)31.(1)① ② (2)资金 技术 (3)第一、二产业比重下降,第三产业比重上升 由第二产业比重最大变为第三产业比重最大 (4)缓解能源资源紧张的局面;带动地区经济发展;优化能源消费结构,有利于减轻大气污染,改善环境质量。32.(1)德国劳动力的年工资与年产值的比值小于英国,利润高于英国。(2)中国劳动力成本低,年工资与年产值的比值最低,土地价格低,利润高;改革开放的优惠政策;人口多,市场潜力大;中国资源丰富,靠近原材料产地;不断改善的交通条件等等。(3)加强科技投入,促进产业升级;加强自主创新,创立自主品牌,提高产品的核心竞争力。33.(1)种类多;分布广。(2)有色金属矿产(原料)丰富;煤矿、水电等能源充足;交通便利(劳动力充足等)。(3)有利影响:加快资源开发,促进经济发展;促进工业化和城市化进程;增加就业机会。不利影响:加剧环境污染;资源过度开发造成生态破坏。