【地理】福建省厦门市湖滨中学2018-2019学年高二上学期期中考试(文)试题(解析版)
展开福建省厦门市湖滨中学2018-2019学年高二上学期期中考试
地理(文)试题
一、选择题
2015年6月中旬以来,南京市区连降暴雨,城区积水严重。据此完成下列问题。
1. 快速获取南京市积水区域分布及积水面积数据,分别利用的地理信息技术是
A. RS、GIS B. GPS、GIS
C. GIS、RS D. RS、GPS
2. 通过某一时刻卫星遥感影像图,能够获取南京市内的信息是
A. 该日的降水量 B. 积水区的人口数量
C. 汽车4S店的分布 D. 路面上车辆密度相对大小
【答案】1. A 2. D
【解析】考查地理信息技术的应用。
【1题详解】
具有对数据进行采集、管理、运算、分析功能的地理信息技术是地理信息系统(GIS),具有监测功能的地理信息技术是遥感技术(RS)。积水面积的数据处理与统计需要利用GIS,快速获取南京市积水区域分布需要利用遥感技术RS,而GPS主要功能是定位、导航,故快速获取南京市积水区域分布及积水面积数据,分别利用的地理信息技术是RS、GIS。故选A。
【2题详解】
通过某一时刻卫星遥感影像图,能够即时获取数据信息。选项中只有D项属于即时数据结果,其他选项都需要较长时间的数据积累,故选D。
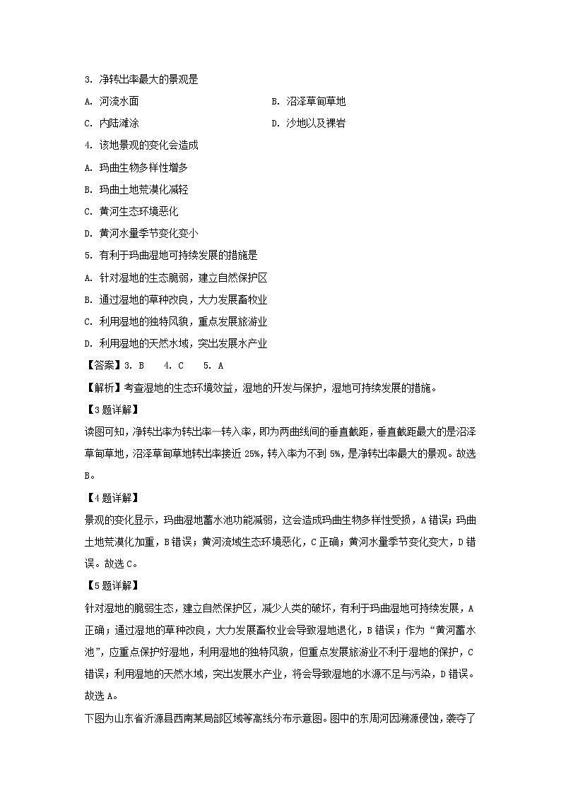
玛曲是青藏高原上最大的湿地,被誉为“黄河蓄水池”。下图示意2000~2010年玛曲部分景观类型转入率转出率,读图完成下列问题。
3. 净转出率最大的景观是
A. 河流水面 B. 沼泽草甸草地
C. 内陆滩涂 D. 沙地以及裸岩
4. 该地景观的变化会造成
A. 玛曲生物多样性增多
B. 玛曲土地荒漠化减轻
C. 黄河生态环境恶化
D. 黄河水量季节变化变小
5. 有利于玛曲湿地可持续发展的措施是
A. 针对湿地的生态脆弱,建立自然保护区
B. 通过湿地的草种改良,大力发展畜牧业
C. 利用湿地的独特风貌,重点发展旅游业
D. 利用湿地的天然水域,突出发展水产业
【答案】3. B 4. C 5. A
【解析】考查湿地的生态环境效益,湿地的开发与保护,湿地可持续发展的措施。
【3题详解】
读图可知,净转出率为转出率—转入率,即为两曲线间的垂直截距,垂直截距最大的是沼泽草甸草地,沼泽草甸草地转出率接近25%,转入率为不到5%,是净转出率最大的景观。故选B。
【4题详解】
景观的变化显示,玛曲湿地蓄水池功能减弱,这会造成玛曲生物多样性受损,A错误;玛曲土地荒漠化加重,B错误;黄河流域生态环境恶化,C正确;黄河水量季节变化变大,D错误。故选C。
【5题详解】
针对湿地的脆弱生态,建立自然保护区,减少人类的破坏,有利于玛曲湿地可持续发展,A正确;通过湿地的草种改良,大力发展畜牧业会导致湿地退化,B错误;作为“黄河蓄水池”,应重点保护好湿地,利用湿地的独特风貌,但重点发展旅游业不利于湿地的保护,C错误;利用湿地的天然水域,突出发展水产业,将会导致湿地的水源不足与污染,D错误。故选A。
下图为山东省沂源县西南某局部区域等高线分布示意图。图中的东周河因溯源侵蚀,袭夺了沂河上源。读图完成下列问题。
6. 袭夺发生后,河水流向出现倒转的河段是
A. AB段 B. BC段
C. CE段 D. EF段
7. 沂河上源被袭夺后,会导致
A. BC河段水流速度变缓慢 B. FG河段宽谷内水流变细小
C. CD河段河流径流量减少 D. 大张庄夏季暴雨洪涝增多
8. 有利于沂河上源被东周河袭夺的自然条件是
A. 沂河的落差比东周河大 B. 该区域地壳出现沉降运动
C. 流域内降水量明显减少 D. CD河段附近的岩体较破碎
【答案】6. C 7. B 8. D
【解析】考查等高线地形图的判读,河流袭夺的条件及影响。
【6题详解】
河流袭夺前,河流向东北方向流向大张庄。袭夺发生后,东周河水位低,结合等高线凸出方向,河水流向东周河。出现倒转的河段是CE段,C对。AB段、BC段没有改变流向,A、B错。 EF段没有水流,成了分水岭,D错。故选C。
【7题详解】
沂河上源被袭夺后,会导致FG河段缺少水源补给,宽谷内水流变细小,B对。BC河段水流速度不受影响,A错。CD河段汇入了BC段水量,河流径流量增加,C错。FG径流量减小,大张庄夏季暴雨洪涝减少,D错。故选B。
【8题详解】
有利于沂河上源被东周河袭夺的自然条件是CD河段附近的岩体较破碎,易被侵蚀,D对。结合等高线判断,沂河的落差比东周河小,A错。该区域没有地壳沉降运动,B错。流城内降水量没有明显变化,C错。故选D。
山西省在煤炭综合利用过程中出现一些问题。2015年11月16日,山西省公布“煤—电—车”战略,大力推广电动汽车。完成下列问题。
9. 山西省大力推广电动汽车的直接原因是
A. 电力运输成本高 B. 电力产能过剩
C. 煤炭开采成本高 D. 煤炭产能过剩
10. 与 “煤—电—铝”相比,“煤—电—车”将使山西
A. 大气污染减轻 B. 运输成本增加
C. 缺水程度加剧 D. 资源枯竭加快
【答案】9. B 10. A
【解析】考查能源的综合利用,新产业链构建的原因及影响。
【9题详解】
山西省开展煤炭综合利用,构建“煤—电—车”战略,大力推广电动汽车,直接原因是沉积电力消费,扩大电力消费市场,解决电力产能过剩,B正确。故选B。
【10题详解】
“煤—电—铝”产业链中冶炼铝工业,冶金工业是高耗能工业且有严重的污染;“煤—电—车”产业链中电动汽车是新能源汽车,排放污染小,相比“煤—电—铝”产业链会减轻大气污染,A正确;电动汽车的大量使用,会使运输成本降低,B错误;冶炼铝工业会消耗大量水资源,“煤—电—车”产业链会使缺水程度减轻,C错误;新能源汽车的大量使用更有利于资源的持续利用,D错误。故选A。
下图示意罗讷河流域,,其干流采用低坝多级的开发方式。读图完成下列问题。
11. 罗讷河里昂以上河段和迪朗斯河水位最高的季节分别出现在
A. 春季、夏季 B. 夏季、春季
C. 秋季、冬季 D. 冬季、秋季
12. 罗讷河干流采用低坝多级开发方式的原因主要是
A. 为了防洪和灌溉 B. 为了发电和航运
C. 促进旅游业的发展 D. 避免过大的淹没损失
【答案】11. B 12. D
【解析】考查河流补给形式,利用综合开发的措施及原因。
【11题详解】
结合图可以看出罗纳河位于欧洲,里昂以上河段发源于高山地区,河流水源主要来自于冰雪融水,因此水位最高季节在夏季;迪朗斯河发源处海拔较低,主要来源于季节性积雪融水,因此水位最高季节在春季。故选B。
【12题详解】
采用低坝多级开发方式,淹没范围小,避免了过大的淹没损失,同时又可以满足了发电、航运和灌溉的要求,D正确。其他梯级开发方式也能有防洪、灌溉、发电、航运、旅游等综合效益,ABC错误。故选D。
读下图,回答下列问题。
13. 楼兰古城在两千多年前曾是林草繁茂的绿色王国之路上的重镇。楼兰古城消失的主要原因是
A. 位于丝绸之路,战争频繁 B. 位于大陆内部,降水稀少
C. 灌溉用水增多,沙漠侵吞 D. 风力大,风力侵蚀作用强
14. 由古到今,该地区绿洲的空间演变趋势是
A. 向河流的下游集中 B. 由山区向平原集中
C. 范围不断扩大 D. 日益向沙漠边缘退缩
15. 荒漠化的防治要因地制宜,在我国防治荒漠化的有效措施是
A. 大面积植树造林 B. 建立以绿洲为中心的防护林体系
C. 扩大绿洲农业的种植面积 D. 退耕还林
【答案】13. C 14. D 15. B
【解析】考查荒漠化的原因及防治的有效措施。
【13题详解】
楼兰古城为属于沙漠中的绿洲,形成的主导原因:有充足的水源,故古城的消失也主要从水源的减少分析。楼兰古城地处西北内陆,降水稀少,由于人口增加,灌溉用水增多,对水资源的不合理利用,造成水资源缺乏,从而引起土地荒漠化,最终被沙漠掩埋,导致楼兰古城消失。故选C。
【14题详解】
由于该地区气候干旱,水源是限制经济发展和人口分布的主要因素。因上游对水资源的利用越来越多,而河流下游水量越来越少,绿洲向河流上游地区集中,A错误。河流上游海拔越来越高,所以绿洲逐渐退向水资源较多的沙漠边缘的山地地带,B错误;由于水量减少,绿洲面积范围不断减少,C错误;由于沙漠的不断进攻,下游水量的减少,使得绿洲不断向沙漠边缘退缩, D正确。故选D。
【15题详解】
塔里木盆地属于干旱区,严重缺水,所以不能大面积植树造林、还林和扩大绿洲农业面积,ACD错误;其绝大部分地区都是沙漠,只有绿洲附近不是沙漠,所以防治荒漠化主要是防止绿洲变为荒漠,即要建立以绿洲为中心的防护林体系,B正确。故选B。
下图示意我国西双版纳地区1990~2010年土地利用类型结构变化。读图完成下列问题。
16. 造成该区域土地利用结构变化的主要原因是
A. 退耕还林,保护生态环境 B. 退耕还牧,发展舍饲牧业
C. 毁林开荒,种植经济作物 D. 过度开垦,发展粮食生产
17. 该区域土地利用结构变化造成的影响有
A. 河流含沙量变大 B. 土地生产力水平提高
C. 生物多样性增加 D. 河流流量季节变化减小
【答案】16. C 17. A
【解析】考查土地利用的变化及影响。
【16题详解】
分析材料可知,西双版纳地区1990~2010年土地利用类型结构中有大量的林地转化为园地,其他土地利用类型比例变化较小。结合所学知识可知,西双版纳地区园地多用于种植经济作物,如橡胶、茶叶等,因此大量林地转化为园地是为了追求更大的经济利益,毁林开荒,种植经济作物所致,C正确。故选C。
【17题详解】
由上题分析可知,西双版纳地区1990~2010年中有大量的林地转化为园地,是毁林开荒的结果,森林涵养水源,保持水土的作用减弱,导致河流含沙量增大,A正确。土地生产力水平又叫土地潜力,反映土地质量的高低,大面积毁林开荒会使土地潜力下降,B错误;毁林开荒导致生物栖居地萎缩,生物多样性减少,C错误;森林具有涵养水源,调节径流的作用,毁林开荒会导致河流流量季节变化增大,D错误。故选A。
复种指数是指一个地区一年内作物播种面积与耕地面积的百分此。下图示意1980—2006年中国耕地面积、复种指数与粮食产量的变化。读图完成下列问题。
18. 图中①、②、③分别表示
A. 粮食产量、复种指数、耕地面积 B. 耕地面积、粮食产量、复种指数
C. 耕地面积、复种指数、粮食产量 D. 复种指数、耕地面积、粮食产量
19. 造成①曲线1994年数值较1993年低的原因最可能是
A. 农业投入不足 B. 遭受自然灾害
C. 种植结构调整 D. 市场需求减少
【答案】18. A 19. B
【解析】考查我国粮食生产相关问题,农业区位因素。
【18题详解】
随着社会经济的发展,城市化水平不断提高,建设用地大量占用耕地,导致耕地数量不断减少,故③代表耕地面积;我国粮食产量受到科技、耕地、自然灾害等不同因素影响,波动较大,故①为粮食产量;我国各地耕作制度相对稳定,随着科技进步有所上升,故②表示复种指数。A正确,BCD错误。故选A。
【19题详解】
我国是农业大国,重视农业发展,农业投入不断增加,A错误;1994年可能发生自然灾害,遭受自然灾害,导致粮食产量下降,B最可能;读图可知,1993年至1994年种植结构调整有变化,复种指数提高,该变化会导致粮食产量增加,C错误;随着人口增长,我国粮食需求在逐年增加,D错误。故选B。
石漠化是指在亚热带湿润的喀斯特地区,因土壤严重侵蚀导致基岩大面积裸露,地表出现类似荒漠景观的土地退化现象。下表示意贵州省某典型石漠化地区2006-2010年土壤侵蚀情况。读表完成下列问题。
20. 该地区石漠化严重的主要原因是
A. 地形崎岖 B. 降水丰富
C. 过度垦殖 D. 过度放牧
21. 目前,高原峡谷区土壤侵蚀程度较低的原因主要是
A. 土层薄,已近无土可流 B. 植被好,水土保持显著
C. 坡度大,开垦耕作困难 D. 径流小,土壤侵蚀量小
【答案】20. C 21. A
【解析】考查区域环境问题,石漠化的主要原因。
【20题详解】
贵州省位于云贵高原,岩石以石灰岩为主,喀斯特地貌广布。地处亚热带季风气候区,降水多且集中在夏季。因人类不合理的活动,地表植被遭破坏。当地地形崎岖,坡度较大,流水侵蚀和搬运能力强,所以水土流失严重。岩溶地貌发育的土壤层较薄,受侵蚀后基岩裸露,植物不能生长,形成石漠化现象。由于降水多,草场资源少,人类活动以种植业为主,过度垦殖为当地石漠化的主要原因,C正确。故选C。
【21题详解】
地貌类型从宏观上控制着各区域的侵蚀特征,高原山地土层厚,大量陡坡开垦,水土流失严重;高原盆地自然条件较好,发展生态畜牧和生态农业,侵蚀量较小;高原峡谷经历早期的剧烈流失后,现阶段几近无土可流,侵蚀量极低,A正确。故选A。
美国电器企业T公司1991年起陆续在中国投资建厂,产品销回美国。2008年金融危机后,美国政府大力激励美国企业回迁办厂。2013年初,T公司将大量热水器、洗衣机等生产厂从中国回迁美国。据此完成下列问题。
22. 20世纪90年代,我国吸引T公司投资建厂的原因主要是
A. 经济发展迅速,市场广阔
B. 海岸线漫长,海运便利
C. 人口多,廉价劳动力丰富
D. 工业基础好,便于协作
23. 2013年,T公司热水器和洗衣机等生产厂回迁美国的原因主要是
A. 能源提价,运输成本上涨
B. 美国国家政策的大力支持
C. 中国内部交易成本较高
D. 中国污染严重,环境恶化
【答案】22. C 23. B
【解析】考查产业转移的原因。
【22题详解】
由材料可知,20世纪90年代,该公司在我国投资建厂,产品销回美国,市场不在我国,A错。美国东西靠近太平洋和大西洋,海岸线漫长,海运便利,B错。我国人口多,廉价劳动力丰富,C对。美国工业基础比中国更好,D错。故选C。
【23题详解】
由材料可知,金融危机出现后,美国政府大力激励美国企业迁回办厂,导致美国T公司热水器和洗衣机等生产厂回迁美国的原因主要是政策支持,B正确。故选B。
24.若在海外投资建厂的美国公司大规模回迁,对美国带来的影响有
A. 失业率下降 B. 商品竞争力下降
C. 环境压力减轻 D. 市场占有率下降
【答案】A
【解析】海外投资建厂的公司大规模回迁,会增加就有机会,降低失业率,A对。产业回迁,降低了运输费用,成本降低,竞争力上升,B错。大量回迁海外企业,会增加环境压力,C错。市场占有率会增加,D错。故选A。
包兰铁路自包头至兰州,全长990公里,全线有140公里在沙漠中穿行。其中在中卫和干塘间经过腾格里沙漠(如图所示)。所采取的防沙、治沙措施,曾获1987年国家科学技术进步特等奖。完成下列问题。
25. 采用麦草方格沙障的方法用来防沙、治沙,是因为
A. 增加土层腐殖质,有利于植物生长
B. 降低风速,减少沙丘面风沙的吹蚀
C. 有利于保持水分,有利于植物成活
D. 麦草这一类原料丰富,成本低廉
26. 为促进图中区域的可持续发展,所采取的措施中,最合理的有
A. 利用铁路交通和丰富的沙源,发展建材工业
B. 利用黄河水源,大力发展灌溉农业
C. 扩大麦草方格沙障的范围,对沙漠进行大规模改造
D. 利用独特的景观和文化,大力发展旅游业
【答案】25. B 26. D
【解析】考查荒漠化的治理,区域的可持续发展措施。
【25题详解】
草方格沙障是一种防风固沙,涵养水分的治沙方法,用麦草、稻草、芦苇等材料在沙漠中扎成方格形状,草方格沙障一是能使地面粗糙,减小风力,同时可以截留水分,如雨水,提高沙层含水量,有利于固沙植物的存活。故草方格沙障固沙的主要原理是通过上覆地面覆盖物,增大摩擦力,降低风速,减少沙丘面风沙的吹蚀,B正确。故选B。
【26题详解】
利用独特的景观和文化,大力发展旅游业,符合可持续发展的基本原则,既保护当地的生态环境又能获得经济效益,D正确。发展建材工业,当地市场需求小,运输量大,加剧铁路运输压力,A错误;用黄河水源,大力发展灌溉农业,不合理灌溉可能导致土地盐碱化和加剧水资源的短缺,B错误;对沙漠进行大规模改造,可能导致加剧荒漠化,C错误。故选D。
下图为某河流修建水库前后径流量变化示意图。据此完成下列问题。
27. 修建水库后
①河流径流量增加 ②河流径流量季节变化减小
③降水量季节变化增加 ④旱涝灾害的发生机率减小
A. ①② B. ③④
C. ①③ D. ②④
28. 可调节河流径流量季节变化以降低洪涝灾害发生的措施还有
①植树造林 ②人工降雨
③疏浚河道 ④退耕还湖
A. ①④ B. ①③
C. ②③ D. ②④
【答案】27. D 28. A
【解析】考查水库的环境效益,森林、湖泊的环境效益。
【27题详解】
读图中曲线可知,建水库后,河流径流量季节变化减小,②对。洪峰期水位下降,枯水期水位提高,旱涝灾害减少,④对。河流径流量、降水量的变化与水库修建无关,①、③错。D项②④正确。故选D。
【28题详解】
植树造林可以涵养水源,增加下渗,调节地表径流量减少,降低洪水灾害,①对。人工降雨,可以增加径流,但是不能降低洪涝灾害, ②错。疏浚河道可以降低洪涝灾害,不能调节径流的季节变化,③错。退耕还湖,可以提高湖泊的调节能力,降低洪涝灾害,减小径流量的季节变化,④对。A项①④正确。故选A。
2002~2013年,国家东北振兴战略的实施推动了吉林省工业化的快速发展。下图示意我国吉林省三次产业比重及人口城市化演进趋势。据此完成下列问题。
29. 图中代表城市化水平的是曲线
A. ① B. ②
C. ③ D. ④
30. 2000年后影响吉林省城市化进程的最主要原因是
A. 国家政策支持 B. 矿产资源枯竭
C. 农业比重下滑 D. 产业结构不合理
【答案】29. A 30. D
【解析】考查城市化及其影响因素。
【29题详解】
东北是我国老工业基地,城市化水平较高,但产业结构较单一,随着重工业的衰落,城市化进程减慢。国家实施振兴东北战略,又极大促进了东北的工业化进程,进而推动了其城市化进程。据此判断代表吉林省城市化水平的是曲线①。故选A。
【30题详解】
读“吉林省三次产业比重及人口城市化演进趋势”图,由材料可知,2002~2013年,国家实施东北振兴战略。故2000年后在国家政策支持下,又极大促进了东北的工业化进程,第二产业比重明显提升,故图中②曲线表示第二产业;④曲线在50年代左右比重极高,现在比重很低,故图中④曲线表示第一产业;则③曲线表示第三产业。由上题推理可知,①曲线表示吉林省城市化水平。从①曲线变化可知,2000年后吉林省城市化进程虽有上升但速度明显减缓,说明推动其城市化进程的动力不足。城市化以产业的发展为基础,以产业结构的转换为动力。产业结构的演变和城市化两者就存在着互动关系。产业结构的有序演变是加速城市化进程和提高城市化质量的基础,第三产业的发展提升,调整和优化总体产业结构,会吸纳更多的劳动力进城就业,提升城市服务环境,直接促进城市化进程。同时,产业布局的调整和优化又离不开城市化的支撑。从图中可看出,③曲线第三产业在2000年后比重有所下降,而第三产业的发展不足与滞后将制约城市化水平进一步提高,故2000年后影响吉林省城市化进程的最主要原因是产业结构不合理,D正确。故选D。
二、综合题
31.阅读下列图文资料,回答下列问题。
材料一农业上一般认为,10℃积温(全年连续≥10℃日均温之和)2000℃等温线代表了种植水稻所需的最低积温线,积温达2300℃时,水稻可以稳定生长。
材料二稻米品质的好坏取决于品种和产地。就产地来说,是指种植水稻的土壤、气候、水质对水稻品质的影响。东北稻米因质量优、口感好而受到市场的青睐。
材料三近年来,黑龙江省不断加快种植结构调整,挖掘粮食增产潜力。依托新建设的大型水利工程进行“旱改水”,扩大水稻种植面积。2010年,黑龙江省水稻种植面积为4460万亩,2016年这个省水稻种植面积达到5151万亩。
材料四黑龙江省1980~1984年和2010~2016年积温均值示意图。
(1)简述黑龙江≥10℃等积温线分布特征,并指出其影响因素。
(2)仅从气候角度分析东北稻米品质优良的原因。
(3)根据材料,结合所学知识简述黑龙江省水稻种植范围不断扩大的原因。
【答案】(1)分布特征:等积温线数值由南向北递减;(1900℃和2100℃)等积温线在中部地区向南弯曲。影响因素:纬度位置、地形。
(2)夏季日照时间长,有利于水稻的光合作用;生长季节气温偏低,生长周期长;昼夜温差大,有利于水稻营养物质的积累;冬季气候寒冷,农作物病虫害少。
(3)气候变暖,适宜水稻种植的地区范围扩大;水稻品种的改良。市场需求增加(种植结构调整);大型水利工程的建设。
【解析】考查等值线的分布特征及影响因素,东北稻米品质优良的原因,农业区位因素及其变化。
(1)等积温线大致呈东西走向(延伸),主要是受太阳辐射(或纬度位置)的影响,积温由低纬向高纬递减,即数值由南向北递减;等积温线在中部地区向南弯曲,主要受山地地形(小兴安岭)的影响,地势高,温度随海拔升高而降低。
(2)注意审题,题目要求仅从气候角度分析东北大米因品质优良的原因。结合东北的经纬度位置,可推出纬度较高,冬季气候寒冷,病虫害少;东北水稻一年一熟,水稻生长周期长;夏季日照时间长,昼夜温差大,光合作用积累营养物质多。故东北稻米品质优良。
(3)影响农业布局的因素有自然因素和社会因素。其中自然因素是气候、水源、地形、土壤、热量、光照和温差;社会经济因素是市场需求、交通、国家政策、农业生产技术、工业基础、劳动力和地价水平。黑龙江省是我国著名的粮食生产基地之一,为我国粮食安全作出了巨大贡献,自然因素由于气候变暖,适宜水稻种植的地区范围扩大;社会经济因素由于稻米的市场需求不断扩大,农业科技进步,水稻品种进行改良,以及大型水利工程的建设,水稻的灌溉条件提升等因素影响。导致近十几年来,黑龙江省种植结构有了大幅调整,水稻种植面积不断扩大。
32.阅读图文资料,回答下列问题。
下图示意我国黑龙江省的扎龙湿地。扎龙湿地位于乌裕尔河下游,是一大片淡水沼泽地和无数小型浅水湖泊组成的闭流洼地,周围是草地、农田和人工鱼塘,分布着50多个村庄。1990年以来,乌裕尔河的沿途修建了60多座水库。1999年起,乌裕尔河流域连年严重干旱,扎龙湿地荒火频发。
(1)说明扎龙湿地的形成原因。
(2)分析扎龙湿地易发生火灾的原因。
(3)近年来,黑龙江省建设了中部引嫩(江)工程为扎龙湿地补水。分析其原因。
【答案】(1)河流下游闭流区,水源较充足;地势低洼,易积水;纬度高,气温低,蒸发较弱;有冻土分布,地表水不易下渗。
(2)上游水库截水,来水量减少;人类活动对湿地的破坏;气候干旱加剧,导致湿地干涸。
(3)扎龙湿地能涵养水源、调节气候、降解环境污染,湿地退化将导致湿地功能丧失,生态环境恶化,造成不可估量的损失。而嫩江流域面积大,水量丰富。
【解析】考查湿地的成因,扎龙湿地易发生火灾的原因,湿地的生态环境效益。
(1)湿地的形成分析从来水多,失水少进行分析。读图可知,扎龙湿地位于乌裕尔河流下游,是一大片淡水沼泽地和无数小型浅水湖泊组成的闭流洼地闭流区,水源较充足;闭流洼地,易积水,水不易流走;纬度高,气温低,蒸发弱;有冻土分布,下渗难。
(2)扎龙湿地易发生火灾说明湿地水量减少。由于上游水库截水导致来水量减少,同时人类活动对湿地的破坏,导致气候干旱加剧,故造成湿地干涸。
(3)通过引水工程为扎龙湿地补水,是因为扎龙湿地能涵养水源、调节气候、降解环境污染;目前,该湿地水量减少、湿地退化,这将导致湿地功能减弱甚至丧失,造成生态环境恶化及不可估量的损失。同时,怒江流域面积大,水量丰富,修建该调水工程水源充裕。

