【地理】安徽省滁州市定远县定远重点中学2018-2019学年高二上学期期中考试试题(解析版)
展开安徽省滁州市定远县定远重点中学2018-2019学年高二上学期
期中考试地理试题
一、选择题
德国慕尼黑大学的一位教授是这样看待中国的:他首先把中国分成东部与西部,再分别分成南北两部分,形成图中①、②、③、④四块区域,并将这四块区域命名为“银色中国”“金色中国”“黄色中国”和“绿色中国”。据此回答下列问题。
1. 关于图中区域说法正确的是 ( )
A. 决定各区域差异的基本因素是气候和地貌
B. 各区域间有明确的界线
C. 各区域内部没有明显的分异
D. 各区域间不存在广泛的联系
2. 关于各区域某些特征描写错误的是( )
A.“黄色中国”——龙舟竞渡
B.“金色中国”——大漠驼铃
C.“绿色中国”——四季常青
D.“银色中国”——雪山连绵
【答案】1. A 2. A
【解析】题目考查区域划分依据、区域边界特征、区域联系和我国区域差异。“绿色中国”是指③地区,我国秦淮线以南热带和亚热带地区,四季常青;“银色中国”是指②地区,我国青藏高原,海拔高,雪山连绵;“金色中国”是指①地区,我国西北地区,气候干旱,沙漠广布,阳光充足;“黄色中国”是指④地区,我国秦淮线以北的北方地区,黄土高原和华北平原黄土广布。
【1题详解】
从图中我国各区域的划分分析,“银色中国”、“金色中国”、“黄色中国”和“绿色中国”是根据我国各区域的气候和地貌等特征进行的高度概括。故A正确。因为各区域属于自然区域,其界线是模糊的;各区域内部还存在水分、地形、热量等方面的明显分异;各区域不是孤立存在的,之间存在在广泛的物质能量联系;所以BCD项错误。故选A。
【2题详解】
因为“黄色中国”是指我国北方地区,温带季风气候区,降水较少,水运不便;龙舟竞渡特征主要出现在我国南方河网密布地区。A项错误。故选A。
读“我国四大地理区域划分示意图”,完成下列问题。
3. 关于A、C区域叙述正确的是( )
A. A、C区域之间的界线是昆仑山-阿尔金山-横断山脉
B. A区域内部植被由南向北基本上是“森林-草原-草原荒漠-荒漠”更替
C. C区域存在垂直方向上的差异,不存在水平方向上的差异
D. A、C区域太阳辐射能都比较丰富
4. 关于B、D区域叙述不正确的是( )
A. BD区域之间的界线之一的①处山脉是秦岭山脉
B. B区域气候以温带季风气候为主,粮食作物是冬小麦
C. D区域地形以低山丘陵为主,粮食作物以水稻为主
D. 造成B、D区域自然环境差异的主要基础因素是热量
【答案】3. D 4. B
【解析】
【3题详解】
从图中信息分析, A、C区域之间的界线是昆仑山-阿尔金山-祁连山,横断山脉是C、D之间的边界;A区域内部南部塔里木盆地较北部准格尔盆地干旱,所以植被由北向南基本上是“森林-草原-草原荒漠-荒漠”更替;C区域青藏高原既存在垂直方向上的差异,也存在水平方向上的热量或水分差异,如从藏东南向藏西北降水递减。故ABC项错误。 A、C区域气候干旱、晴天多,太阳辐射能都比较丰富,D项正确。
【4题详解】
因为 B区域是我国北方地区,气候以温带季风气候为主,粮食作物以小麦为主,但华北地区是冬小麦,东北地区是春小麦,故B项叙述错误,其它项叙述正确,选B。
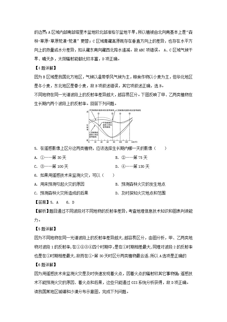
不同地物在同一光谱波段上的反射率差异越大,越容易区分。下图反映了甲、乙两类植物在生长期内两个波段上的反射率。回答下列问题。
5. 在遥感影像上区分这两类植物,应该选择生长期内哪一天的影像( )
A. ①——第30天 B. ②——第75天
C. ③——第100天 D. ④——第130天
6. 如果用遥感技术来监测火灾,可以( )
A. 用来预测引起火灾的原因 B. 预测森林火灾的发生地点
C. 预测森林火灾所造成的后果 D. 及时探知火灾地点和范围
【答案】5. A 6. D
【解析】题目通过不同波段对不同地物的反射率差异,考查地理信息技术知识和图表判读能力。
【5题详解】
因为不同地物在同一光谱波段上的反射率差异越大,越容易区分,由图分析,甲、乙两类地物对波段1的反射率,在①②③④四个时期中,是在①时期相差最大,同理对波段2的反射率也是在①时期相差最大,故而在①-第30天时区分两类植物最合适.所以A选项是正确的
【6题详解】
因为用遥感技术来监测火灾是及时快速发现着火点,因着火点的辐射较其它事物强;遥感技术不能预测火灾的原因、着火点和后果,这些只能通过GIS系统分析获得,故D项正确。
读我国某地区城镇和沙漠分布示意图,完成下列问题。
7. 与该地区绿洲荒漠化成因无关的是( )
A. 过度开垦,过度放牧 B. 不合理利用水资源
C. 干旱少雨,蒸发量大 D. 钢铁工业发达,环境污染严重
8. 图示区域( )
A. 城镇均分布在河流沿岸 B. 城镇多分布在河流下游
C. 山前冲积扇城镇数目较多 D. 河流全部为季节性河流
9. 该地区治理荒漠化,最大的困难是
A. 交通不便 B. 多流动性沙丘
C. 人口稀少 D. 荒漠化面积广
【答案】7. D 8. C 9. B
【解析】
【7题详解】
新疆位于我国内陆,干旱地区,绿洲的形成是由于水资源充足,故绿洲的退化主要从水资源的不合理利用有关,过度农垦和放牧有关,但是钢铁工业水平较低,环境污染与荒漠化无关,故选D。
【8题详解】
读图可知,图示区域位于西北地区,气候干旱,水资源短缺,城镇主要分布在山前冲积扇上,河流多为季节性河流,也有外流河,故选C。
【9题详解】
读图可知,图示区域位于西北地区,气候干旱,治理荒漠化最大的困难在于多流动性沙丘,故选B。
石漠化是指在热带、亚热带湿润、半湿润气候条件和岩溶极其发育的自然背景下,受人为活动干扰,使地表植被遭受破坏,导致土壤严重流失,基岩大面积裸露或砾石堆积的土地退化现象,也是岩溶地区土地退化的极端形式。读2011年我国部分省区石漠化土地面积统计图,完成下列问题。
10. 我国石漠化严重地区主要分布在( )
A. 西南地区 B. 东南沿海地区
C. 长江中下游地区 D. 南方丘陵地区
11. 图示石漠化面积最大的省,其主要人为原因有( )
①石灰岩广泛发育,多喀斯特地貌
②植被稀疏,破坏严重
③土层较薄,人多地少
④降水较多,特别是冬半年降水多,地表受到的侵蚀作用强
A. ①② B. ①③ C. ②③ D. ③④
12. 防治石漠化最关键的措施是( )
A. 植树造林 B. 调整农村生活能源结构
C. 实施农业工程和农业技术措施 D. 实施生态移民工程
【答案】10. A 11. C 12. A
【解析】
【10题详解】
从图中柱状统计图数据分析,我国石漠化面积较大的省主要是贵州、云南,所以严重区主要分布在西南地区,A项正确。
【11题详解】
因为①石灰岩广泛发育,多喀斯特地貌和④降水较多,特别是冬半年降水多,地表受到的侵蚀作用强都是石漠化的自然原因;②植被稀疏,破坏严重和③土层较薄,人多地少是人为原因,故选C项正确。
【12题详解】
因为石漠化是指在热带、亚热带湿润、半湿润气候条件和岩溶发育的自然背景下,受人为活动干扰,使地表植被遭受破坏,导致土壤严重流失,基岩大面积裸露或砾石堆积的土地退化现象。石漠化治理应遵循水土保持的原则,因地制宜;要坚持以水土流失综合治理为核心,以提高水土资源的永续利用率为目的,把石漠化治理与退耕还林、防护林种植、水土保持、人畜饮水、扶贫开发等生态工程有机地结合起来加以综合防治,其中最关键的措施是植树造林,恢复植被,保持水土,保护其较浅薄土壤。故正确答案为A。
非洲的刚果盆地是地球上热带雨林的三大分布区之一,目前该地雨林遭受到了史无前例的破坏,研究人员开展的研究显示:到2050年,森林砍伐可能导致刚果盆地气温上升0.7℃,将使温室气体造成的变暖加剧50%。据此回答下列问题。
13. 刚果河流域雨林大面积被毁的根本原因是( )
A. 历史遗留的迁移农业 B. 发达国家需要大量木材
C. 人口快速增长和生活贫困 D. 热带雨林的土壤贫瘠
14. 近年来,对该区域的热带雨林进行大规模开发所产生的不利影响有
①生物多样性减少 ②全球温室气体浓度上升,气候变暖
③地下水位上升 ④水土流失加剧,河流泥沙含量大
⑤土地盐碱化、荒漠化加剧
A. ①②③ B. ②④⑤ C. ①②④ D. ①③⑤
15. 地处刚果盆地的国家为保护这一片原始森林采取的措施,正确的是( )
①加强雨林管理和保护,建立自然保护区 ②森林选择性采伐与更新造林相结合
③加强环境教育,提高公民环保意识 ④为摆脱贫困,只砍伐名贵木材
⑤加强法律法规建设,严禁砍伐树木
A. ①②③④⑤ B. ①②③④ C. ①②④⑤ D. ①②③
【答案】13. C 14. C 15. D
【解析】
【13题详解】
由于人口的增加过快,为了增加粮食的产量维持生存,人类过度开垦,导致刚果河流域雨林大面积被毁,故C项正确;其他说法是直接或者间接原因,均不是根本原因,故A、B、D项排除。
【14题详解】
热带雨林进行大规模开发会导致生物的生存环境遭到破坏,生物多样性减少;植被的减少,全球温室气体浓度上升,气候变暖;植被的破坏,会导致水土流失加剧,河流泥沙含量大,故C项正确;土地盐碱化是农业不合理的灌溉导致的,荒漠化主要发生在降水稀少的沙漠气候区或大陆性气候区,故⑤错误;植被的破坏,会导致地下水位下降,故③错误。
【15题详解】
只砍伐名贵木材,会导致名贵木材数量锐减,从而树种单一,不利于可持续发展,故④错误;若严禁砍伐树木,会导致树木更新速度缓慢,影响当地对森林资源的合理开发利用,故⑤错误;强雨林管理和保护,建立自然保护区、森林选择性采伐与更新造林相结合、加强环境教育,提高公民环保意识,说法正确。
森林既是自然资源,又是环境资源。为了改善日益恶化的生态环境,我国建设了许多防护林体系。下图是我国建成的主要防护林体系,包括“三北”防护林、长江中上游防护林和沿海防护林。读下图回答下列问题。
16. ①②③防护林所起的主要环保功效分别别是( )
A. 吸烟除尘;美化环境;繁衍物种、维护生物多样性
B. 美化环境、绿化平原;调节气候、稳定大气成分
C. 防风固沙;涵养水源,保持水土;抵御海风海浪
D. 净化空气;防风固沙;净化空气、吸烟除尘
17. 有关①所在地区的叙述正确的是( )
A. 主要为干旱和半干旱区 B. 位于我国的非季风气候区
C. 景观主要以荒漠为主 D. 全部是内流河
18. ②地与③地相比自然条件更优越的是( )
A. 地形平坦,平原为主 B. 雨热同期,降水丰富
C. 纬度较低,光照充足 D. 地势落差大,水能丰富
【答案】16. C 17. A 18. D
【解析】
【16题详解】
从图中位置分析,①、②、③防护林分别是我国“三北”防护林、长江中上游防护林和沿海防护林。“三北”防护林地处西北、华北和东北地区,主要是防治干旱、半干旱地区的土地荒漠化,是一道防风固沙的生态屏障;长江中上游防护林地处长江中上游水土流失严重区,主要作用是涵养水源,保持水土;沿海防护林所起的主要环保功效抵御海风海浪,保护海岸生态。故C项正确。
【17题详解】
从图中位置分析,①“三北”防护林地处西北、华北和东北地区,主要是小于400mm年降水量的干旱、半干旱地区,故叙述正确的是A。我国的非季风气候区与季风区分界以大兴安岭-阴山-贺兰山-巴颜喀拉山-冈底斯山为界,①所在地区范围超过非季风区范围,景观主要以森林、草原、荒漠为主,大部分是是内流河,图中黄河是外流河。故BCD 项错误。故选A。
【18题详解】
②地长江中上游与③地东部沿海相比,自然条件更优越的是地处长江上中游,跨越三大阶梯,地势落差大,水能丰富,D项正确。②地地形以山地、盆地为主,地形不平坦;和东部地区一样都是季风气候,雨热同期,降水丰富;纬度虽然较低,但②地阴雨天多,光照不足 ;故ABC项错误。故选D。
贵州矿产资源丰富,煤、铝土等主要矿种优势显著。西部大开发十几年来,贵州已成为我国重要的矿产基地之一,但环境问题也日益突出。据此完成下列问题。
19. 近二十年,贵州省经济迅速发展,其主要原因是 ( )
A. 市场广阔 B. 原材料充足
C. 国家政策 D. 劳动力素质高
20. 该省采矿产业发展导致环境问题严重的原因是 ( )
A. 露天矿表土剥离造成土地沙漠化
B. 矿区道路铺设极易造成严重的水污染
C. 重化工业体系多高耗高排产业,环境污染严重
D. 燃煤发电、洗煤、炼煤、炼焦极易造成生态退化
21. 围绕能源开发,贵州适合构建的产业链主要有 ( )
①煤电钢 ②煤焦化
③煤气液 ④煤电铝
A. ①② B. ③④ C. ①③ D. ②④
【答案】19. C 20. C 21. D
【解析】
【19题详解】
贵州省地处西部地区,经济水平较低,市场狭小,故A项错误;原材料充足是客观事实,是长期存在的,但近二十年经济发展迅速的主要原因是西部大开发的政策支持,故C项正确,B项错误;该地区教育水平较低,劳动力素质较低,故D项错误。故选C。
【20题详解】
贵州位于云贵高原,喀斯特地貌广布,地表水贫乏,采矿、修路易造成生态问题,而非土地沙化、水污染,A、B错;该地煤炭、铝土矿资源丰富,多高耗能工业,排放酸性气体,环境污染严重,C对;燃煤发电、洗煤、炼煤、炼焦等工业的发展极易造成大气污染、水污染,D错。故选C。
【21题详解】
根据题干信息,贵州煤炭、铝土矿丰富,可发展煤—电—铝、煤—焦—化,②④对;冶炼钢铁要依赖铁矿,贵州并无丰富铁矿资源形成煤—铁—钢;煤炭经气化、液化可输出煤气、液化气,①③错。故选D。
山西省焦煤资源丰富,其灰分和硫分含量较低,所生产的冶金焦炭供应全国井出口,据调查,1998年山西省有1800余家小焦化企业,随着国家相关政策和法规的实施,山西省逐步关停这些小焦化企业,至2014年已形成4千万吨级焦化园区和14个500万吨级焦化园区,极大地改变了该产业污染严重的状况,读1994年和2014年山西省焦化厂布局变化图,回答下列问题。
22. 比较两幅图可知,关于20世纪90年代该省焦化企业情况的叙述,不符合事实的是( )
A. 规模小 B. 生产过程中废弃物捧放量大,污染点多
C. 分散、数量多 D. 产业运输以公路和铁路为主
23. 该省建立大型焦化产业园区后,在运输过程中对减少环境污染可采取的最直接措施是( )
A. 可以采用清洁技术和设备,减少能耗.提高资源利用率
B. 可以采用控制排放或回收再利用等技术和设备,减少废弃物捧放量
C. 可以修建铁路专用线,采用封闭运输
D. 地方政府积极支持产业园区环境治理
【答案】22. D 23. C
【解析】
【22题详解】
从20世纪90年代该省焦化企业布局图分析,焦化企业规模小 ,数量多,技术含量低环保设施简陋,生产过程中废弃物捧放量大,污染点多,故ABC项符合实际情况。产业运输以公路为主,无铁路布局,故D项不符合事实。故选D。
【23题详解】
采用清洁技术和设备,减少能耗,提高资源利用率是在技术和生产设备方面进行改进;采用控制排放或回收再利用等技术和设备,减少废弃物捧放量是在废弃物回收环节进行改进;地方政府积极支持产业园区环境治理是在园区环境治理方面。所以修建铁路专用线,采用封闭运输是在运输环节减少污染。C项正确。
下图为我国某区域图。读图,完成下列问题。
24. 若在汉江乙水库以上河段大力发展水稻种植业,可能会出现的情况是( )
A. 甲区域土地荒漠化、盐碱化加剧 B. 乙水库库容逐渐减小
C. 汉江河流径流量的季节变化减小 D. 汉江下游雨季地下水位下降
25. 为缓解汉江流域乙区域人地矛盾,符合区域可持续发展的措施是( )
A. 围湖造田,扩大耕地面积 B. 从乙区域向甲区域移民
C. 发展水产养殖和农产品加工业 D. 修建水电站,开发水能资源
【答案】24. B 25. C
【解析】
【24题详解】
甲区域位于汉江流域上游山区,若大力发展水稻种植业必将砍伐植被,开垦坡地,导致水土流失,进而乙水库因泥沙淤积而萎缩,库容减小。故B项正确,当地位于秦淮线以南,降水较多,不易出现荒漠化,A项错误。乙水库以上河段大力发展水稻种植业,会产生水土流失,库容变小,雨季下游径流水位上升,地下水水位上升,汉江径流量季节变化增大。故C项、D项均错误。综上所述,本题正确答案为B。
【25题详解】
乙区域为丹江口库区,应因地制宜调整农业产业结构,发展多种经营。故C项正确。围湖造田,扩大耕地面积,会加剧该地环境的破坏,不符合可持续发展的理念。故A项错误。甲区域为山区,环境容量小,接受移民会加剧人地矛盾,不利于可持续发展。故B项错误。修建水电站只能提供能源,对于缓解汉江流域的人地矛盾影响不大。故D项错误。
综上所述,本题正确答案为C。
读图,完成下列问题。
26. 关于田纳西河流域叙述正确的是( )
A. 地形以平原为主 B. 冬季气候寒冷干燥
C. 水能资源丰富 D. 矿产资源贫乏
27. 田纳西河梯级开发对航运的影响,叙述正确的是( )
A. 水坝的修建隔断了河流,不利于通航
B. 水坝的修建使河流水位保持平稳,有利于通航
C. 梯级开发使田纳西河可通过航运到达美国本土所有州
D. 梯级开发使通航里程增加,但使通航船只吨位下降
28. 下列有关田纳西河流域经济地理特征的叙述正确的是( )
A. 防洪是流域治理的核心
B. 拥有全美最大的水电、火电、核电相结合的电力系统
C. 工业以高能耗的机电、塑胶等工业为骨干
D. 农业以发展温室蔬菜生产为主
【答案】26. C 27. B 28. B
【解析】
【26题详解】
田纳西河上游位于山区,中游为丘陵,下游为冲积平原,河流落差大,水能丰富。故C 正确,A错误。冬季南下气流受山地阻挡,上游冬春季节降水较多,流域内石油、煤炭资源丰富。所以BD项错误。故选C。
【27题详解】
水坝的修建虽然隔断了河流,但有船闸相通,水库蓄水,水位上升,水流平稳,利于通航,故B项正确,A项错误。田纳西河的航运可结合密西西比河和五大湖到达美国的大部分地区,C错误。水坝建设使水库上游的河流水位上升,故改善了航运条件,船舶吨位上升,D错误。故选B。
【28题详解】
本区以水电、火电、核电,形成充足而廉价的电力优势,支持本区的工业发展,B项正确。该河流域治理的核心是水资源的综合开发;本区的工业以化工、冶金、建材等工业为骨干;农业以农林牧副渔相结合,综合发展,故ACD项错误。故选B。
下图是“美国科罗拉多大峡谷地区示意图”。图中M地是水草丰富的地区,降水集中在夏季。20世纪初期以前是美国西部大开发时期,其显著的特点是西部土地的不断开发和耕地面积的急剧增长;农业生产的规模化、机械化和专门化,大量使用化肥与农药。读图和材料,完成下面小题。
29. 历史上开发M地区可能导致的环境问题有 ( )
①水土流失 ②生物多样性遭到破坏
③夏季土壤盐碱化严重 ④土壤板结与酸化
A. ①②③ B. ①②④
C. ②③④ D. ①③④
30. 胡佛水坝是美国综合开发科罗拉多河水资源的一项关键性工程,有关胡佛水坝的叙述,不正确的是 ( )
A. 地质、地形条件复杂,施工困难
B. 生态环境脆弱,施工时易破坏生态环境
C. 交通不便,施工难度大
D. 水坝只有发电功能,防洪、航运、供水功能不明显
【答案】29. B 30. D
【解析】
【29题详解】
由图分析,M地位于河流上游,降水集中,过度开发M地区会导致植被破坏,水土流失加剧,生物多样性减少,①②对。而当地降水主要集中在夏季,降水量大时,盐分向下运动,有利于淋盐,不会导致土壤盐渍化,③错。土壤中化肥使用量过多,会导致土壤板结,④对。故选B。
【30题详解】
胡佛大坝位于美国西部高原山地区,地质、地形条件复杂,施工困难,A对。海拔高,生物量小,生态环境脆弱,施工时易破坏生态环境,B对。该区域山高谷深,交通不便,C对。该地降水季节变化大,水坝建设除了具有发电功能外,还可以调节径流,起到防洪、灌溉等综合效益,D错。故选D。
二、非选择题
31.根据下图,完成下列要求。
(1)阴山是中国北方重要的东西向延伸山脉,不论是自然地理还是人文地理,其都是南北的重要界线。阴山南北农业活动的差异和成因是什么?
(2)在我国南部,和阴山主体走向较类似的是南岭,但南岭自然环境南北差异并不明显,试举例说明。
【答案】(1)阴山以北为温带大陆性气候,内蒙古高原平坦开阔,草场资源丰富,适合发展畜牧业。阴山阻挡了南下的寒流与北上的湿气,因此,阴山南麓的雨水较为充沛;黄河水灌溉之利,适宜发展灌溉农业。
(2)南岭南北自然景观类似,南北差异较小:都为亚热带季风气候;地形都是平原、低山丘陵交错分布;自然植被皆为亚热带常绿阔叶林等。(列出合理的3方面即可)
【解析】本题考查我国的区域差异以及成因等相关知识,意在考查考生获取和解读信息、调动和运用知识、描述和阐释事物的能力。
(1)阴山是我国游牧文化和农耕文化的分界线。但阴山南部的农耕文化,除受山地影响,水热条件较优越外,引黄灌溉尤为重要。阴山以北为温带大陆性气候,内蒙古高原平坦开阔,草场资源丰富,适合发展畜牧业。阴山阻挡了南下的寒流与北上的湿气,因此,阴山南麓的雨水较为充沛;黄河水灌溉之利,适宜发展灌溉农业。
(2)自然环境的相似性或差异性主要从地形、气候、植被等方面进行对比。从气候来看,南岭南北自然景观类似,南北差异较小:都为亚热带季风气候;从地形来看,地形都是平原、低山丘陵交错分布;从植被来看,自然植被皆为亚热带常绿阔叶林等。
32.贵州省地处我国西南地区,是一个山川秀丽、气候宜人、民族众多、资源富集、发展潜力巨大的省份。读图及相关材料,完成下列问题。
材料一 下左图为贵州省地形图,下右图为贵阳气候统计图。
材料二 石漠化是在亚热带湿润气候条件下的喀斯特地区,地表由于自然因素和人类活动的影响,植被严重破坏、土壤严重侵蚀、岩石大面积裸露,呈现类似荒漠化景观的过程。贵州省目前是全国石漠化面积最大、程度最深、危害最严重的省份。
(1)根据图中信息,说出乌江的水文特征。
(2)贵州虽地处南方湿润区却严重缺水,其自然原因有哪些?
(3)请分析石漠化带来的危害。
【答案】(1)径流量较大,径流量季节变化显著;落差大,流速快;含沙量小;无结冰期。
(2)自然原因:季风气候,降水季节变化大,冬春季降水量少;喀斯特地貌广布,地表水渗漏多;地形崎岖,地表径流速度快,地表水存留时间短。
(3)水土流失加剧,土层变薄,土壤肥力下降,耕地面积减少,农作物减产;部分地区气候恶化,旱涝灾害频发;涵养水源能力降低,水资源不足;生态环境恶化,破坏生物多样性;
【解析】题目通过贵州省的地形、气候、环境问题等信息,考查区域环境特征的总结能力和分析能力。
(1)分析河流水文特征主要从流量、汛期、流速、含沙量、有无结冰期等方面分析。乌江流域降水量较大,但集中在夏秋季节,所以径流量较大,径流量季节变化显著;上游到下游落差较大,流速快;地表植被较丰富,河流含沙量较小;地处亚热带地区,河流无结冰期。(2)分析贵州严重缺水的自然原因主要从降水的季节分配、储水条件、径流状况等方面分析:季风气候,降水集中于夏秋季节,降水季节分配不均,冬春季降水量少;喀斯特地貌广布,多漏斗、溶洞、地下暗河,地表水渗漏多;地形崎岖,地表径流速度快,地表水存留时间短等。
(3)由题中叙述分析,石漠化带来的危害主要集中于对土壤、植被、局地气候、生态等方面。水土流失加剧,土层变薄,土壤肥力下降,耕地面积减少,农作物减产;部分地区气候恶化,旱涝灾害频发;涵养水源能力降低,水资源不足;生态环境恶化,破坏生物多样性等。
33.阅读材料,回答下列问题。
材料一 红水河,为西江上游的别称,流域内山岭连绵,地形崎岖,水力资源十分丰富,它的梯级开发已被我国政府列为国家重点开发项目。
材料二 珠江流域图。
(1)说明红水河水力资源丰富的原因。
(2)简述红水河水电梯级开发对珠江三角洲地区的主要影响。
(3)根据图中信息,分析红水河流域综合开发利用的方向(水电除外)。
(4)广东省地表水和地下水都比较丰富,但目前仍有很大范围面临严重的水资源短缺,试分析原因并提出解决措施。
【答案】(1)①位于亚热带季风气候区,降水丰富,水量大;②地形崎岖,落差大,水力资源丰富。
(2) 利:①满足珠江三角洲地区用电需求的增长; ②优化珠江三角洲地区能源消费结构,改善环境质量; ③利于提高珠江三角洲的防洪和防旱能力; ④入海泥沙减少,珠江三角洲出现淤积减慢。不利: ①入海泥沙减少,珠江三角洲出现侵蚀后退; ②下游流量减少,珠江三角洲入海口水位下降,海水倒灌,土壤盐碱化。
(3)发展旅游业;发展有色金属冶炼工业;发展木材加工和制药工业;发展水产养殖。
(4)原因:①经济发展较快,对水资源的需求量大;②水资源利用率低;③存在污染和浪费现象。措施:①加强立法管理,制订区域地表水和地下水综合开发利用规划;②提高水资源利用率,积极发展节水工业和农业;③防治水污染;④适当提高水价;提高节水意识。
【解析】题目通过珠江流域及红水河的特征,考查河流综合治理与开发的背景和方向。
(1)说明河流水力资源丰富的原因,主要从流量和流速分析。红水河位于回归线附近的亚热带季风气候区,降水丰富,水量大;流经我国第二、第三阶梯分界线,地形崎岖,落差大,流速急,水力资源丰富。
(2)红水河水电梯级开发对珠江三角洲地区的主要影响可以分为有利和不利两个方面。有利方面主要集中于发电、防洪、拦淤等方面。丰富电力满足珠江三角洲地区用电需求的增长,缓解当地能源不足;优化珠江三角洲地区能源消费结构,改善环境质量;拦蓄洪水、调节径流,利于减少珠江三角洲的旱涝灾害;拦截入海泥沙,减少珠江下游泥沙淤积,利于通航等。不利方面主要从海浪侵蚀和海水入侵等方面分析,入海泥沙减少,珠江三角洲淤积变弱,海浪侵蚀加剧,海岸出现侵蚀后退;下游流量减少,珠江三角洲入海口水位下降,海水倒灌,地下水盐度上升,土壤盐碱化等。
(3)分析红水河流域综合开发利用的方向,结合图中有色金属矿产分布,可以大力发展发展有色金属冶炼工业;广西少数民族地区旅游资源丰富,大力发展旅游业;梯级开发形成的广阔水域可以发展水产养殖业;紧邻东南亚,从东南亚进口木材,发展木材加工业等。(4)广东省降水量较大,雨季长,河流下游水量大,所以分析广东省严重缺水的原因主要从人为因素分析,广东省人口密度大,经济发展较快,对水资源的需求量大;水资源利用率低,工农业生产及生活存在污染和浪费现象。解决措施要针对上述原因提出。加强立法管理,制订区域地表水和地下水综合开发利用的合理规划,避免过度开发利用;积极发展节水工业和农业,提高水资源利用率;环保部门加强监管,防治水污染;适当提高水价,减少浪费;加强宣传教育,提高公众节水意识。

