【地理】黑龙江省饶河县高级中学2018-2019学年高二上学期期中考试(文)试题
展开黑龙江省饶河县高级中学2018-2019学年高二上学期期中考试
地理(文)试题
第I卷(选择题)
一、选择题(30×2′=60′)
1.下列自然特征中,本身就包含着荒漠化潜在威胁的是
A.干旱的气候条件 B.高原、盆地为主的地形
C.人口激增 D.过度放牧
2.在荒漠化的发生、发展过程中,常常起决定性作用的是
A.草原、荒漠为主的植被 B.人类活动
C.疏松的沙质沉积物 D.气候变异
3.在西北地区荒漠化土地面积中,导致荒漠化的第一大人为因素是
A.过度放牧 B.过度开垦
C.过度樵采 D.水资源利用不当
4.水源的多少决定了绿洲的人口和农田规模。但由于灌溉措施不当,在西北干旱气候条件下,可能出现的荒漠化现象是
A.水土流失 B.土地沙化
C.裸岩 D.次生盐渍化
5.下列有关西北地区荒漠化的叙述不正确的是
A.20世纪50年代以来,由于人口压力所迫和管理失误,本区荒漠化趋于严重
B.从总体上看,特别是旱作地区和草原牧区,荒漠化仍在蔓延。
C.恢复自然植被是防治荒漠化的有效措施。
D.宁夏沙坡头采用方格状的沙障固沙,是为了保护兰新铁路不被腾格里沙漠的侵袭
6.下列各种能源中你认为属于可再生能源的是
A.煤炭 B.山西煤炭化学研究所制造的“煤变柴油”
C.煤层中的煤层气 D.海洋潮汐能
7.山西能源资源丰富,但经济在全国中的地位并不领先,其中原因有
A.能源开发规模不大
B.我国能源需求量不大,山西能源丰富难以发挥出优势
C.石油取代煤成为我国主要能源,煤炭市场需求萎缩
D.结构单一,产业链短,能源的综合利用程度和附加价值不高
8.山西由能源大省转变为经济强省,应加快经济结构调整。下列整治措施错误的是
A.增加原煤的生产量,提高经济效益 B.引进新兴产业,协调三大产业的发展
C.增加科技投入,走可持续发展之路 D.增设道路网,改善交通条件
9.下列关于长江中下游平原不同发展阶段,地理环境对农业生产活动的影响的叙述,不正确的是
A.开发早期,人们利用和改造自然的能力低下,稠密的水系成为人们交通的阻隔
B.当船作为交通工具被广泛使用时,稠密的水系为扩大交通联系提供了天然水道
C.我国历史上人口从北方至南方几次大规模的迁移,为长江中下游平原的水稻种植业提供了丰富的劳动力资源
D.在农业生产走向规模化、专业化、机械化的今天,长江中下游平原作为全国“粮仓”的地位已超过东北平原和华北平原,成为全国最大的商品粮供应地
10.在西部开发过程,利用地理信息技术可以帮助我们
①对国土整治三峡工程实施进行监控 ②对生态环境和气象变化进行监控,及时为西部开发提供准确的信息服务 ③对无人区进行长期勘探 ④可以直接为西南的生态环境问题进行治理
A.①②③ B.②③④ C.①③④ D.①②④
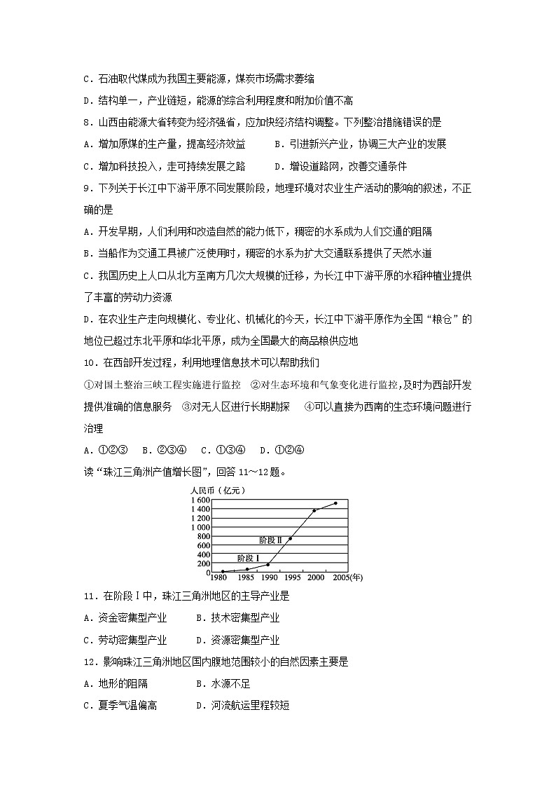
读“珠江三角洲产值增长图”,回答11~12题。
11.在阶段Ⅰ中,珠江三角洲地区的主导产业是
A.资金密集型产业 B.技术密集型产业
C.劳动密集型产业 D.资源密集型产业
12.影响珠江三角洲地区国内腹地范围较小的自然因素主要是
A.地形的阻隔 B.水源不足
C.夏季气温偏高 D.河流航运里程较短
13.海尔集团在海外设立工厂是为了接近
A.原料地 B.市场 C.资金雄厚地区 D.技术领先地区
14.珠江三角洲地区许多沿海城镇大搞基础设施建设,这样做可能导致的现象是
①重复建设造成资金、财力、人力的巨大浪费 ②有利于当地经济发展 ③有利于发挥地区优势 ④可能造成沿海生态的破坏
A.①② B.②③ C.③④ D.①④
15.荒漠化的防治要因地制宜,在我国塔里木盆地地区,防治荒漠化的有效措施是
A.大面积植树造林 B.建立以绿洲为中心的防护体系
C.扩大绿洲农业的种植面积 D.退耕还草
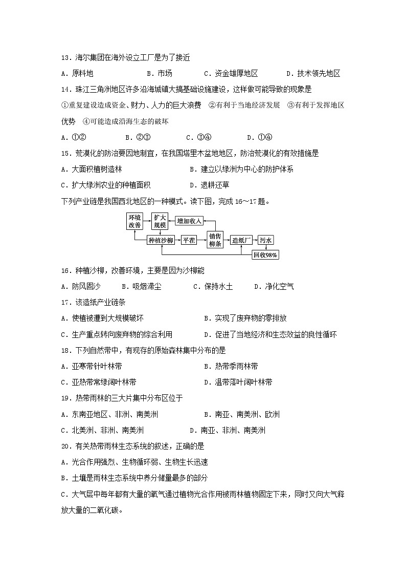
下列产业链是我国西北地区的一种模式。读下图,完成16~17题。
16.种植沙柳,改善环境,主要是因为沙柳能
A.防风固沙 B.吸烟滞尘 C.保持水土 D.净化空气
17.该造纸产业链条
A.使植被遭到大规模破坏 B.实现了废弃物的零排放
C.生产重点转向废弃物的综合利用 D.促进了当地经济和生态效益的良性循环
18.下列自然带中,有现存的原始森林集中分布的是
A.亚寒带针叶林带 B.热带季雨林带
C.亚热带常绿阔叶林带 D.温带落叶阔叶林带
19.热带雨林的三大片集中分布区位于
A.东南亚地区、非洲、南美洲 B.南亚、南美洲、欧洲
C.北美洲、非洲、南美洲 D.南亚、非洲、南美洲
20.有关热带雨林生态系统的叙述,正确的是
A.光合作用强烈、生物循环弱、生物生长迅速
B.土壤是雨林生态系统中养分储量最多的部分
C.大气层中每年都有大量的氧气通过植物光合作用被雨林植物固定下来,同时又向大气释放大量的二氧化碳。
D.热带雨林具有促进全球水循环、调节全球水平衡的作用。
21.下列关于田纳西河及其流域开发的说法正确的是
A.发源于阿巴拉契亚山脉东坡 B.山地的生态环境直接影响环境水量和水质
C.河流是生态环境保护的重点 D.河谷平原是该流域中开发利用的主要部分
22.下列关于田纳西河流域开发和整治的叙述,不正确的是
A.根治了洪灾 B.农林牧渔业、工业和旅游业得到迅速发展
C.人均收入高于全国平均水平 D.实现了经济效益、社会效益和生态效益的统一
下图表示某产业在世界上的迁移过程,回答23~24题。
23.图中反映的产业部门可能是
A.玩具制造 B.汽车产业
C.石化工业 D.钢铁工业
24.该产业部门属于
A.劳动密集型工业 B.技术密集型工业
C.原料指向型工业 D.资金密集
25.下列关于西电东送对西部地区意义的叙述正确的是
①可以推动西部地区电力工业的发展,提高能源资源的利用效率 ②可以改善西部地区能源消费结构,促进西部地区环境建设 ③有利于西部地区退耕还林和水土保持 ④可以带动冶金、化工等高耗能产业的发展
A.①②③ B.②③④ C.①②③④ D.①③④
26.“西气东输”工程有利于解决我国
A.水资源地区分布不均的问题 B.资源浪费严重的问题
C.自然资源分布与生产力不协调的问题 D.木材短缺的问题
27.下列属于天然气评价的叙述,正确的是
①开采成本低②使用不方便③开采、储运难度大④使用方便⑤技术要求高⑥价格便宜⑦储存、运输方便⑧燃烧效率高⑨废气、废渣排放量大⑩投资大、回收周期长[来源:学科网]
A.①③④⑥⑧ B.③④⑤⑧⑩ C.②④⑤⑥⑧ D.②③④⑤⑩
28.珠江三角洲与长江三角洲及京津唐等地区相比,对外资的吸引力正在下降,其原因是
A.国家对长江三角洲地区和京津唐地区实行了更优惠的政策
B.受地区产业基础和市场腹地等条件限制
C.长江三角洲地区和京津唐地区劳动力资源更为丰富、廉价
D.长江三角洲地区和京津唐地区水资源、矿产资源比珠江三角洲地区更丰富
29.下列各项,不属于长江三角洲和松嫩平原共性的是
A.都是平原地区 B.都位于我国的东部季风区
C.都位于入海口处 D.土壤都比较肥沃
30.下列关于阿斯旺大坝产生影响的表述,不正确的是
A.河口外海域沙丁鱼增加 B.尼罗河三角洲盐渍化严重
C.防止了水灾和旱灾 D.改善了尼罗河的通航条件
二、综合题
31.读图回答下列问题。(10′)
(1)写出山脉的名称:(3分)
A、___________________,B、___________________,C、___________________。
(2)写出平原的名称:(3分)
甲、____________, 乙、_______________, 丙、______________。
(3).本区域的农业地域类型是____________,主要粮食作物是 _______________ (2分)
(4)以下不属于该商品粮基地特点的是( ) (2分)
A.以国营农场的经营方式为主 B.粮食商品率处于较低水平
C.已经形成粮食作物的地区专业化生产 D.是我国农业机械化水平最高的地区之一
32.读图完成下列题目。(12′)
(1)图中由北向南分布的三大运煤铁路线依次分别是:____________ 、____________ 、__________(3′)
(2)从地理位置、市场、交通三方面简析山西煤炭资源开发的优势条件。(6′)
(3)山西省等省区的煤炭除了通过铁路、公路、海运等运输方式向外运输外,还主要通过哪种形式向外输送能源?这种形式有何好处?(3′)
33.阅读材料,完成下列各题。(10′)
材料一 珠三角地区污水排放量变化
材料二 珠三角主要工业部门
(1)1999年以后,该地区赤潮发生次数明显增多,其主要原因有____________(多选,填正确项字母)。2′
A.潮汐与洋流作用加剧 B.海水养殖业发展迅速
C.热带气旋活动频繁 D.生活污水排放量多
E.工业废水大量排放
(2)进入20世纪90年代以来,珠江三角洲地区产业升级面临困境,许多外资企业迁往长江三角洲地区。试从影响工业布局因素的角度分析其原因。4′
(3)据材料二分析,珠江三角洲主要城市在工业结构和城市职能方面,存在哪些抑制区域进一步发展的问题?为此应采取什么措施?4′
34.读“跨世纪四大工程示意图”,完成下列各题。(8′)
(1)四大工程中,沿线气候变化最显著的是 工程,所经过的地区全部位于同一地形区的是 工程。(2′)
(2)四大工程建设有利于我国东西互补、南北共济、资源共享,请写出我国水资源、能源和经济发展水平的地区差异。(3′)
水资源分布的南北差异: ;
能源供需的东西差异: ;
经济发展水平的东西差异: 。
(3)四大工程中,对上海社会经济发展和环境保护有积极影响的工程是: ,它们对上海的积极影响是:
。(3′)
参考答案
一、选择题(60′)
题号 | 1 | 2 | 3 | 4 | 5 | 6 | 7 | 8 | 9 | 10 |
答案 | A | B | C | D | D | D | D | A | D | A |
题号 | 11 | 12 | 13 | 14 | 15 | 16 | 17 | 18 | 19 | 20 |
答案 | C | A | B | D | B | A | D | A | A | D |
题号 | 21 | 22 | 23 | 24 | 25 | 26 | 27 | 28 | 29 | 30 |
答案 | B | C | A | A | C | C | B | B | C | A |
31.(10′)
(1)大兴安岭 小兴安岭 长白山(3′)
(2)三江平原 松嫩平原 辽河平原 (3′)
(3)商品谷物农业 小麦(2′)
(4)B(2′)
32.(12′)
(1)大秦线 神黄线 焦兖日线(3′)
(2)①地处我国中部地带,邻近天津、西安等工业城市,输煤、输电距离近;
②我国经济发展迅速,能源消费量大,能源消费以煤炭为主,市场广阔;
③有多条铁路线通过,外运条件好。 (6′)
(3)煤炭转化为电能。好处是:一方面可以减轻交通运输压力,另一方面有利于保护消费地环境。(3′)
33.(10′)
(1)B、D、E(2′)
(2)珠江三角洲地区区位条件的变化:政策优势明显下降;市场萎缩;环境污染严重;南岭的阻隔,使其腹地范围小。长三角地区的区位优势:浦东新区的开发,吸引了大量投资;有产业基础、科技与人才优势;经济腹地广阔;水陆交通发达。(4′)
(3)问题:结构趋同,功能不清,重工业和机械制造业不发达。措施:各城市加强相互分工与合作,发展石化、钢铁、造船等原材料工业和装备制造业,构建以香港、广州和深圳为中心的大珠江三角洲城市群。(4′)
34.(8′)
(1)西气东输、青藏铁路。(2′)
(2)水资源南部多,北部少; 西部地区能源供大于求,东部地区供不应求;东部经济比较发达,西部经济相对比较落后。(3′)
(3)西气东输、西电东送;缓解能源供应紧张的矛盾,改善能源消费结构,有利于环境保护。(3′)

