【地理】安徽省郎溪中学2018-2019学年高二下学期期末模拟考试试题
展开
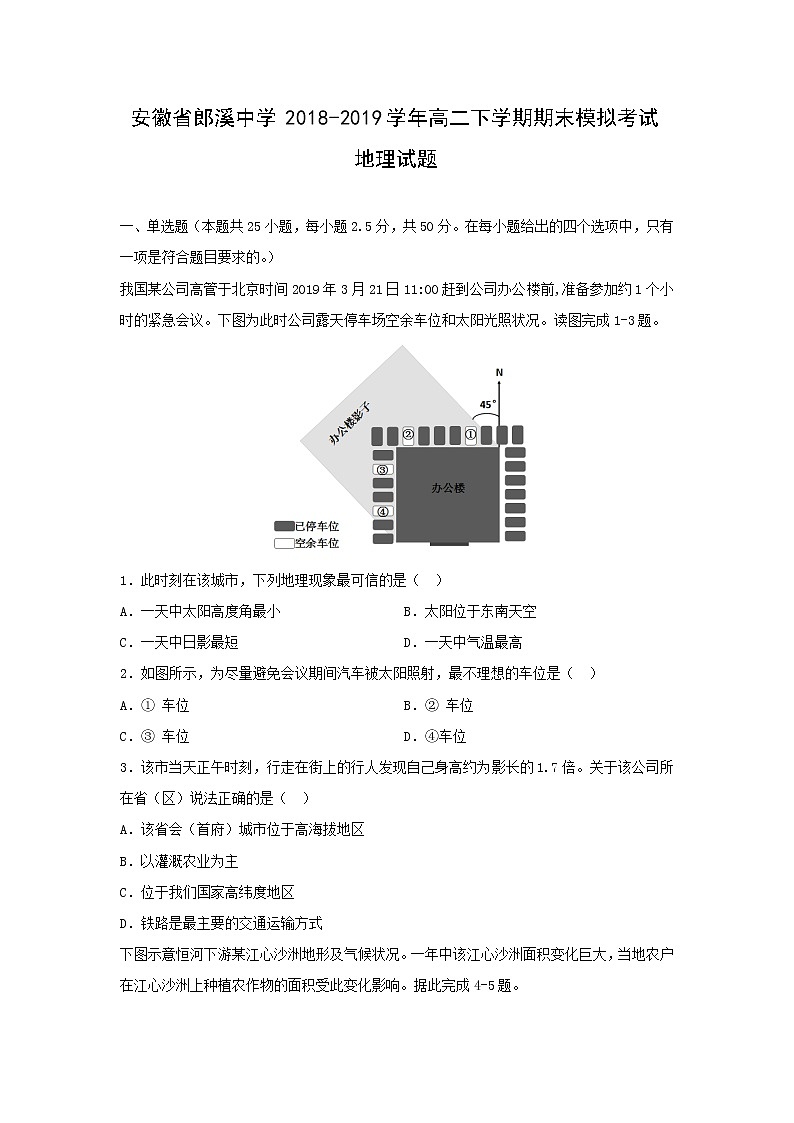
安徽省郎溪中学2018-2019学年高二下学期期末模拟考试地理试题 一、单选题(本题共25小题,每小题2.5分,共50分。在每小题给出的四个选项中,只有一项是符合题目要求的。)我国某公司高管于北京时间2019年3月21日11:00赶到公司办公楼前,准备参加约1个小时的紧急会议。下图为此时公司露天停车场空余车位和太阳光照状况。读图完成1-3题。1.此时刻在该城市,下列地理现象最可信的是( )A.一天中太阳高度角最小 B.太阳位于东南天空C.一天中日影最短 D.一天中气温最高2.如图所示,为尽量避免会议期间汽车被太阳照射,最不理想的车位是( )A.① 车位 B.② 车位 C.③ 车位 D.④车位3.该市当天正午时刻,行走在街上的行人发现自己身高约为影长的1.7倍。关于该公司所在省(区)说法正确的是( )A.该省会(首府)城市位于高海拔地区 B.以灌溉农业为主C.位于我们国家高纬度地区 D.铁路是最主要的交通运输方式下图示意恒河下游某江心沙洲地形及气候状况。一年中该江心沙洲面积变化巨大,当地农户在江心沙洲上种植农作物的面积受此变化影响。据此完成4-5题。4.一年中江心洲面积变化巨大,主要是因为( )A.河流水位变化 B.海水潮汐作用C.岩层垂直运动 D.泥沙淤积速度5.当地农民在江心洲上播种作物面积最大的时期应是( )A.3月~7月 B.6月~10月C.8月~12月 D.11月~次年3月安徽宏村位于黄山余脉南部,被誉为“画里的乡村”。宏村背山面水,村中建筑密集排布,小巷狭仄,且巷中遍布水道,民居白墙黑瓦,房座山墙多采用“马头墙”的形式。读安徽宏村实景图。据此完成第6题。6.“背山”“面水”的区位对宏村的影响是( )A.“背山”利于冬季通风 B.“背山”利于冬季降水C.“面水”利于夏季通风 D.“面水”利于增大温差众多曾经从农村到城市打拼的“外来族”选择向农村回归——人们称之为“城归”。经济学家称,“城归”的出现,意味着新的人口红利正在形成。据此完成7-8题。7.“城归”现象出现的主要原因是( )①城市产业已达饱和,经济效益不断下降 ②国家优惠政策实施,乡村经济蓄势发展③城市生活成本过高,生活压力大 ④乡村土地无人耕种,大面积的撂荒A.①② B.①③ C.②③ D.①④8.“城归”的出现有利于( )①提高城市环境承载力 ②缓解城市交通、就业、教育等压力③缩小城乡间经济差距 ④促使农村的经济发展水平超过城市A.①② B.①③ C.②③ D.①④短视频是指时长在一分钟内,用户可在社交媒体平台上实时分享的视频形式。近年来,短视频成为全民热捧的传播方式。不少城市借助短视频的传播,实现城市形象的优化,一跃成为“网红城市”。下图是某短视频APP统计2016-2018年国内某市市中心短视频上传量分布图。据此完成9-11题。9.该城市的地域形态是( )A.同心圆模式 B.扇形模式 C.多核心模式 D.放射状模式10.图中视频上传量最高的区域可能是( )A.工业区 B.商业区 C.住宅区 D.行政区11.下列短视频的内容,该市最不可能出现的是( )A.汽车在屋顶和隧道“上天入地” B.共享单车在街道上往来穿梭C.道路高低起伏,建筑物错落有致 D.地铁、轻轨在高架桥上跨江而过城市地下综合管廊,即在城市地下建造一个隧道空间,将电力、通信、燃气、供热、给排水等各种工程管线集于一体,设有专门的检修口、吊装口和监测系统,实施统一规划、统一设计、统一建设和管理,是保障城市运行的重要基础设施和“生命线”。目前我国已在上海、北京、杭州等城市相继规划建设。据此完成12-13题。12.导致东京修建管廊的费用比北京高很多的主要因素是( )A.人口密度 B.地形地势 C.地质灾害 D.气候条件13.设计城市地下综合管廊的主要目的是( )A.减轻灾害对管线的破坏 B.分散大城市主要职能C.解决城市交通拥堵问题 D.提高地下空间利用率H公司作为中国出货量最大的智能手机品牌厂商之一,总部位于深圳。近几年一直将其旗舰级智能手机的首发选择在海外市场。H牌手机属于该公司消费者业务,是三大核心业务之一。目前公司消费者业务在中国、德国、瑞典、俄罗斯及印度等地设立了16个研发中心。2019年4月9日,H公司宣布撤出在美国的所有工厂。据此完成14-16题。14.H公司在多国设立研发中心,其中在英国设立研发中心的主要原因是( )A.降低研发成本,获取最大效益 B.在当地塑造品牌形象,提高竞争力C.使产品本土化,开拓当地市场 D.利用当地现有技术,提高企业研发实力15.近年来H公司多个型号的手机选择在欧洲首发,然后在国内发行,原因最可能是( )①全球化战略,欧洲发布有助于品牌建设 ②开拓国际市场③研发中心在欧洲 ④国内市场竞争太激烈A.①② B.①③ C.②④ D.③④16.2019年4月9日H公司撤出美国市场的根本原因是( )A.美国市场趋于饱和 B.国内的研发水平快速提高C.当地生产成本上升 D.政治因素“摩拜单车”“ ofo小黄车”共享单车在北京、上海、广州等大城市,特别是在城区发展迅猛,共享单车将“互联网”和“交通”融合,这种出行模式对生产生活产生了重大影响,并可以有效解决最后一公里的问题。据此完成17-18题。17.下表中哪个城市共享单车发展前景较差( )城市地形轨道交通状况年均最高/最低气温(℃)马德里高原成熟3/31新加坡平原成熟19/35南京平原较为发达-1/38青岛丘陵较为发达-4/25.8A.马德里 B.新加坡 C.南京 D.青岛18.共享单车的经济模式主要利用了地理信息技术中的( )A.GIS与RS B.RS与GPS C.GIS与GPS D.数字地球与RS法国依云小镇是世界特色小镇的典范,以温泉养生功效为主题特色。温泉养生的发展距今已有近200年历史,当前已逐步形成了以天然矿泉水制造、温泉疗养为主导,商务会展、户外运动、旅游观光、美体保健等为衍生的产业体系。在矿泉水制造商的组织下,依云小镇成立了APM协会,成员包括水源地周围的村民,由协会出资鼓励当地居民多植树,保护土壤,尽量不使用化肥。下图为依云小镇地理位置示意图。据此完成19-20题。19.依云小镇发展矿泉水制造、温泉疗养的水源主要来自( )A.大气降水和湖泊水 B.高山冰雪融水和湖泊水C.大气降水和高山冰雪融水 D.湖泊水和地下水20.依云小镇当前产业发展的最主要优势条件是( )A.风景秀丽 B.产业基础好 C.交通便利 D.劳动力充足江苏无锡是中国光伏产业最为集中的地区。自2001年首家中澳合资光伏企业成立至2011年,无锡光伏产业发展实行两头在外的发展模式(关键零部件、生产设备和销售市场主要依赖国外)参与国际市场竞争。2016年,无锡市太阳能电池产能占全国总规模的50%以上,已形成包括光伏材料、电池原件、光伏组件、逆变器、运维服务、数据管理等各生产环节的全产业链竞争优势。光伏制造设备的本地化率已经超过50%;企业在为客户提供电子化学品原料的同时,还针对单晶硅和多晶硅生产中的化学品污染问题,主动研发废化学品的回收再利用技术;开发了可以通过互联网实现对遥远地区的风能、光伏等发电装置远程监控、运行管理和维护的技术。据此完成21-23题。21.与发达国家相比,2001—2011年间无锡光伏产业参与国际市场竞争的主要有利条件是( )A.生产成本较低 B.原料资源丰富 C.交通位置优越 D.市场需求量大22.无锡光伏产业在短短10多年间,从两头在外的发展模式到形成全球性竞争优势,主要得益于( )A.生产规模不断扩大 B.智能化的运行管理和维护服务C.技术研发和创新 D.废化学品的回收再利用23.2016年,江苏省光伏累计装机容量位列全国第五,仅次于4个太阳能资源一类地区——新疆、甘肃、青海和内蒙古。在东部沿海各省区中,江苏省光伏累计装机容量居首位的比较优势是( )A.太阳能资源丰富 B.国家新能源政策的扶持C.清洁能源市场需求量大 D.光伏全产业链的强力支撑2018年1-5月,全球大型LNC(液化天然气)船成交活跃,累计成交18艘、314万方,高于过去三年年均12艘的水平,这些订单全部由韩国三大造船集团最接。据此完成24-25题。24.天然气自身的特点决定了管道是其最合适的运输方式,但长距离运输的首选方式却是海运,其主要原因是( )A.降低投资成本 B.管道建设不便 C.船舶装载量大 D.海运便利25.上海的沪东中华造船厂是中国船舶工业集团公司下属五大造船中心之一,也是我国唯一能制造LNG船的船厂,下列不属于其区位优势的是( )A.港口条件好 B.扎实的技术积累C.产业协作条件好 D.丰富的能源和矿产二、综合题(3大题,共50分)26.读图文材料,回答下列问题。(1)指出宁夏平原的地质构造类型并描述宁夏平原的形成过程。(8分) (2)从自然角度分析贺兰山对宁夏平原发展农业生产的有利影响. (6分) 27.读材料,回答下列问题。甘肃省武威市玉米种植区(包括金昌市、永昌县的朱王堡镇和水源镇)是我国西北优质玉米育种制种基地之一,这里占据着甘肃省玉米育种制种种植面积的1/4~1/3,总产量占到甘肃全省的1/3,2006年以来武威市各级党委、政府就提出“种子工程”建设规划并加大投资和支持力度,加大对“种民”种植技术、经营技术的培训力度。“种民”的素质大幅提高,该工程已成为武威市育种制种区农民增收的主要途径。下图为“甘肃省武威市育种制种区分布示意图”。(1)分析武威市气候对发展玉米育种业的有利影响。(6分) (2)请从位置和水源两个方面,说明武威市玉米品质优良的主要原因。(8分) 28.读图文资料,完成下列要求。2017年8月2日,富士康科技集团(属于台湾鸿海精密集团的高新科技企业)决定在美国威斯康星州基诺沙市(美国汽车工业中心之一,濒临密歇根湖,位于芝加哥以北)投资的100亿美元额度提高到了300亿美元,用于建设液晶面板工厂。液晶面板属于高端制造业,生产过程已高度自动化,大尺寸液晶面板运输费用偏高。在中国大陆的富士康各公司,总计招纳了70万名工人从事苹果、微软和亚马逊产品的组装业务。目前液晶面板生产主要集中在韩国、日本及中国,已形成了完善的产业链集群。下图示意基诺沙市位置。(1)简述富士康奔赴美国投资建厂的主要目的。(6分) (2)美国共有7个州参与了富士康投资项目的竞争,威斯康星州的基诺沙市最终胜出。分析基诺沙市吸引富士康液晶面板生产项目的有利条件。(6分) (3)分析与中国大陆相比,富士康投资美国的不利条件。(4分) (4)说明富士康赴美投资高端制造业,对我国制造业发展的启示。(6分)
参考答案1-25 BDAAD CCCCBBCDCA DDCCB ACDAD26.(1)断层(地堑);(2分)两侧地块相对抬升,宁夏平原断裂下陷,形成低地,再经黄河带来的泥沙沉积而成平原地形。(8分)(2)减轻冬季寒冷的西北季风或寒潮对宁夏平原农业的影响;减轻冬春季节沙尘暴对农业的危害;宁夏平原正好处于贺兰山东南季风的迎风坡,多地形雨,为农业发展提供降水;遏制了腾格里沙漠的东移;贺兰山的冰雪融水为宁夏平原的农业发展提供了灌溉用水等。贺兰山植被覆盖率较高,可以涵养水源,保持水土,调节区域小气候27.(1)光照充足,昼夜温差大,利于有机质积累;海拔高,气温低,玉米生长周期长,利于增加产量;气候干旱,气温低,病虫害少,利于种子储存;光照强,干燥多风,利于自然晾晒。(2)良好的南北天然隔离条件(或南有祁连山作屏障,北有巴丹吉林沙漠起阻隔),南北过往病虫害干扰少;清洁的祁连山高山融水和地下水灌溉,水源无污染。28.(1)离苹果、微软等企业总部较近,可以建立更加紧密的合作关系;降低产品的运输成本;享受美国政府给予的优惠政策;及时了解北美消费者的需求,提高高附加值产品的市场份额。(2)基诺沙市是历史悠久的工业城市,工业基础雄厚,工人素质较高;基础服务设施完善,水陆交通便利。(3)美国工人工资高,用工成本较高;这届政府给予的优惠政策是否延续到下届政府,优惠政策是否持久并不确定。(4)启示:高端制造业对劳动力数量的依赖在降低,我国制造业凭借人口红利的时代即将结束;我国应当淘汰落后产能,压缩低端制造业比重,优化产业结构,加大科技投入,自主创新才是中国创造发展之路。

