【地理】河南省开封市、商丘市九校2018-2019学年高二下学期期中联考试题(解析版)
展开河南省开封市、商丘市九校2018-2019学年高二下学期期中联考
地理试题
一、选择题(在下列各题的四个选项中,只有一个是正确的,多选、错选、不选均不得分,每小题2分,共50分)
据国际南极旅游运营商协会的数据表明,在过去五年中国游客南极游的数量一直呈增长趋势,仅在2016-2017年就有5286名游客到访南极洲。据此完成下列各题。
1. 材料表明现代旅游的特点是
A. 旅游目的的娱乐化 B. 旅游形式的多样化
C. 旅游空间的扩大化 D. 旅游主体的大众化
2. 南极旅游的兴起,与下列因素无关的是
A. 人们探险猎奇欲望的增长
B. 交通和通讯技术的进步
C. 不同国家和地区的文化交流
D. 社会和经济的迅速发展
【答案】1. C 2. C
【解析】本题主要考查旅游的特点和因素。
【1题详解】
“在过去五年中国游客南极游的数量一直呈增长趋势”,南极由于及其寒冷的气候条件,以前主要是一些科研人员去南极进行科学考查,现在很多游客也去南极进行旅游,体现了旅游空间的扩大化,正确答案为C,本题材料没有涉及旅游目的的娱乐化,形式的多样化,主体的大众化等方面的内容,故ABD错误。
【2题详解】
人们探险猎奇欲望的增长,是南极旅游者的旅游欲望,是内在需求;交通和通讯技术的进步,使南极旅游者顺利到达目的地;社会和经济的迅速发展,为这些旅游者提供充足的金钱和装备,这三个方面都是南极旅游的兴起的重要因素。南极地区没有国家,没有定居人口,所以这些旅游者去南极不是为了文化交流。因此本题正确答案为C,ABD错误。
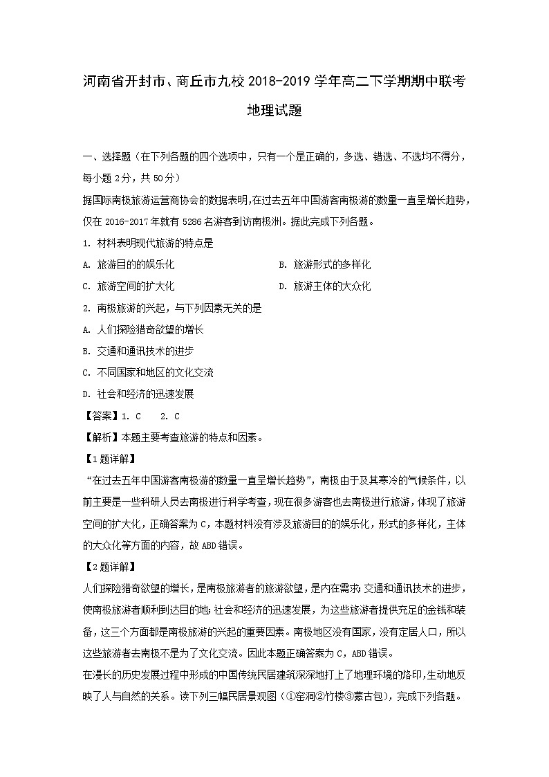
在漫长的历史发展过程中形成的中国传统民居建筑深深地打上了地理环境的烙印,生动地反映了人与自然的关系。读下列三幅民居景观图(①窑洞②竹楼③蒙古包),完成下列各题。
3. 按旅游资源的分类来说,民居建筑应属于
A. 人文旅游资源 B. 宗教文化旅游资源
C. 自然旅游资源 D. 自然和人文旅游资源
4. 下列选项中民居与其自然环境对应正确的一组是
A. ①——土层深厚 B. ②——寒冷干燥
C. ③——河网密布 D. ③——温和湿润
【答案】3. A 4. A
【解析】本题主要考查旅游资源的分类和旅游资源与自然环境的关系。
【3题详解】
民居建筑是人类社会活动的产物,所以属于人文旅游资源,正确答案为A;民居建筑是供人们居住的场所,与宗教没有关系,故B错误;民居不是自然界中自然存在的,所以不是自然旅游资源,故CD错误。
【4题详解】
黄土高原窑洞的形成,与当地的土层深厚,土壤直立性强,有很大的关系,故A正确。竹楼的顶是尖的,并且离地面有一段距离,说明该地区降水较多,故B错误。蒙古包主要分布在内蒙古草原,内蒙古为温带大陆性气候,降水较少,河流少,这里的游牧民族为了“逐水草而居”发明了便于拆装的蒙古包,故CD错误。
2018年10月1日至7日,云南省共接待游客2238.98万人次, 同比增长19.95%(与2017年10月1日至7日数据比,下同) ,共实现旅游收入176.74亿元, 同比增长40.6%。据此完成下列各题。
5. 近年来,云南把旅游业作为立省之本,这表明
A. 旅游活动可以提供就业机会 B. 旅游活动可促进经济发展
C. 旅游活动可满足人们的需求 D. 旅游活动可扩大文化交流
6. 西双版纳地区有些宾馆、旅社的服务人员能讲英语,这说明
A. 傣族人偏爱英语 B. 西南地区受印度英语扩散影响
C. 英语是国际工作语言 D. 旅游活动可以促进文化交流
【答案】5. B 6. D
【解析】本题主要考查旅游业的作用和意义。
【5题详解】
经济建设是我国当前的主要任务,因为旅游业的发展可以带动其他相关产业的发展,从而促进当地经济的发展,所以云南把旅游业作为立省之本。故正确答案为B。ACD都不符合题意,故ACD错误。
【6题详解】
宾馆、旅社的服务人员能讲英语,并不意味着当地所有人都讲英语,也说明不了傣族人偏爱英语和西南地区受印度英语扩散影响,故AB错误。西双版纳地区有些宾馆、旅社的服务人员能讲英语,主要是为了便于和外国的游客进行交流,说明旅游业可以促进文化交流。故C错误,正确答案为D。
“平湖秋月”和“断桥残雪”是西湖的两个著名景观,读下图完成下列各题。
7. 欣赏图中“平湖秋月”中的“月”时应该
A. 平视 B. 仰视
C. 俯视 D. 远眺
8. 欣赏“断桥残雪”时最重要的是
A. 选择观赏位置 B. 选择特定的观赏点
C. 把握观赏时机 D. 在适当的距离仰视
【答案】7. B 8. C
【解析】本题主要考查旅游景观的欣赏的方法。
【7题详解】
月亮高高的挂在天空,观赏时应该仰视,正确答案为B,ACD明显错误。
【8题详解】
“断桥残雪”以冬雪时远观桥面若隐若现于湖面而称著,此景观需要在下雪天才能得以观赏,其他时间是看不到的,需要把握恰当的观赏时机,故正确答案为C。观此景,时机比位置,观赏点,要重要,故AB错误。观此景不需要仰视,故D错误。
“绿色旅游”是指以保护环境、保护生态平衡为前提的远离喧嚣与污染,亲近大自然,并能获得健康精神情趣的一种时尚旅游,提倡不仅要让大自然更绿,也要让人的心更“绿”。据此完成下列各题。
9. 目前许多地区提出“绿色旅游”口号,主要是针对
A. 文物古迹的破坏 B. 交通拥堵问题
C. 冲击正常社会秩序 D. 环境污染问题
10. 倡导“绿色旅游”则要求旅游开发中应重点注意以下哪几类项目的建设
①污水处理 ②新的旅游设施
③游客休憩地 ④垃圾收集和处理
A. ①② B. ①④
C. ②③ D. ③④
11. 下列不属于“绿色旅游”所倡导的行为的是
A. 自驾车旅游,不坐公交车 B. 尽量不使用一次性塑料袋
C. 尽量减少使用洗涤剂 D. 不购买野生植物及其制成品
【答案】9. D 10. B 11. A
【解析】本题主要考查旅游活动对地理环境的影响。旅游对环境保护有促进作用,但是旅游与环境的关系处理不善会使环境更加恶化。
【9题详解】
“绿色旅游”是指以保护环境、保护生态平衡为前提”说明提出“绿色旅游”口号,主要是针对环境污染问题,故D正确。ABC明显不符合题意,故ABC错误。
【10题详解】
根据上题提示,旅游开发中应重点注意的是属于环境污染方面的项目的建设。①污水处理属于水污染方面,④垃圾收集和处理属于固体废弃物方面,所以选①④,即B为正确答案。②③都不会产生环境污染,故ACD错误。
【11题详解】
尽量不使用一次性塑料袋是为了减少“白色污染”, 尽量减少使用洗涤剂是为了减少水污染,不购买野生植物及其制成品是为了保护生物多样性,这三个选项提到的行为都有利于保护环境和生态。而自驾车旅游,不坐公交车,会产生更多的汽车尾气,会污染空气,以及引发全球变暖等其他全球性大气环境问题。所以不属于“绿色旅游”所倡导的行为的是A,A为本题正确答案,BCD错误。
随着中国和俄罗斯合作的不断增强,越来越多的中国人到俄罗斯远东地区旅游。结合俄罗斯某半岛分布示意图,回答下列各题。
12. 在图中半岛游览不可能看到的景观是
①林海雪原 ②火山温泉
③峰林溶洞 ④大漠孤烟
A. ①② B. ①③
C. ②④ D. ③④
13. “食”是旅游活动的基本要素之一,下列食品不是使用俄罗斯特产制作的是
A. 芒果米饭 B. 黑鱼子酱
C. 黑面包 D. 马铃薯薯片
【答案】12. D 13. A
【解析】本题主要考查旅游资源的分布。
【12题详解】
该地纬度较高,气温低,多针叶林,冬季降雪多,可能看到①林海雪原。图中显示,该地火山较多,所以可能看到②火山温泉。峰林溶洞一般多出现在热带亚热带湿润地区,受流水溶蚀作用形成,该地纬度为北纬50°-60°,纬度较高,温度低,流水作用比较弱,不可能看到③峰林溶洞。该地以针叶林为主,不可能看到④大漠孤烟。综上,不可能看到的景观是③④,故正确答案为D。
【13题详解】
芒果米饭中的芒果是热带水果,很容易判断本题正确答案为A。黑面包是俄罗斯人餐桌上的主食;黑鱼子酱就是俄罗斯久负盛名的美食代表,更是俄罗斯人民从小到大喜欢的食物,每一顿饭的餐桌上都是必不可少的重要角色;马铃薯薯片是俄罗斯人喜欢的美食之一。
读下图,完成下列各题。
14. 图中位于中纬度的是
A. ①② B. ①③
C. ②③ D. ③④
15. 下列有关图中各点的叙述,正确的是
A. ①地位于(20°W,50°N) B. ②地以南位于中纬度地区
C. ③地以东为东半球 D. ④地所在经线就是国际日界线
【答案】14. B 15. A
【解析】本题主要考查经纬网。
【14题详解】
中纬度是指纬度30°-60°之间的范围,①50°N,为中纬度,②30°N,不属于中纬度,③45°S,为中纬度,④60°S,不属于中纬度,故答案为B。
【15题详解】
根据图示,①地位于(20°W,50°N),故A正确。②为30°N,以南位于低纬度地区,故B错误。③地为160°E,以东为西半球,故C错误。④地所在经线是180°经线,国际日界线与180°经线并不完全重合,为了保持180°经线上同一行政归属的地方日期相同,故在这样的地方改用折线。故D错误。
高一新生小明入学,从学校大门H出发按顺时针方向匀速沿学校外缘走了一圈,手机计步器显示走了3 600步,计1 800米(轨迹见下图)。据此完成下列各题。
16. 小明出发的校门,位于学校
A. 东侧 B. 西侧
C. 北侧 D. 南侧
17. 学校面积最接近
A. 120 000平方米 B. 8 000平方米
C. 360 000平方米 D. 200 000平方米
【答案】16. C 17. D
【解析】本题主要考查地图上方向的判断。
【16题详解】
图中提示地理园在学校东南,根据“上北下南左西右东”判断,小明出发的校门,位于学校北侧,故正确答案为C,ABD错误。
【17题详解】
“走了3 600步,计1 800米”,可以推断,大约一步走0.5米。根据图中数据,南北800步,即400米;东西1000步,即500米。面积=长*宽,即400米*500米=200000平方米。故答案为D,ABC错误。
读下图,回答下列各题。
18. 图中数字代表的地理事物正确的是
A. ①—半岛 B. ②—岛屿
C. ③—海湾 D. ④—海峡
19. 关于甲地的叙述,正确的是
A. 地处太平洋板块 B. 东临太平洋
C. 地处南美洲 D. 地处北美洲
【答案】18. C 19. D
【解析】本题主要考查世界的陆地和海洋。
【18题详解】
①是岛屿,②是半岛,③是海湾,④是地峡,所以正确答案为A,BCD错误。
【19题详解】
甲地地处美洲板块,故A错误。甲地东临大西洋,故B错误。地处北美洲,故C错误D正确。
下图为2001年、2025年(预测)全球各大洲和地区人口数据(单位:百万人)。据此回答下列各题。
20. 2001~2025年,人口增长速度最快的两个地区是
A. 北美和拉丁美洲 B. 非洲和拉丁美洲
C. 大洋洲和欧洲 D. 亚洲和大洋洲
21. “人口数量及变化既是机遇,也是挑战”,下列叙述正确的是
A. 欧洲人口增长缓慢,导致欧债危机等一系列发展问题
B. 非洲资源丰富,经济增长快,人口压力将很快缓解
C. 北美地区人口增长缓慢,移民对区域发展的贡献很大
D. 以中国为代表的亚洲地区城市化迅速,人口压力变小
【答案】20. B 21. C
【解析】本题主要考查全球各大洲的人口增长和人口增长带来的影响。
【20题详解】
首先根据大洲轮廓,判断①北美②拉丁美洲③欧洲④非洲⑤亚洲⑥大洋洲。然后根据数据,直观可以看出非洲人口增长速度最快,经过计算得知非洲2025年人口是2001年的大约1.5倍,拉丁美洲是1.336倍,大洋洲是1.322倍 ,亚洲1.269倍,北美1.18倍,欧洲是唯一一个人口减少的大洲。所以本题正确答案为B,ACD错误。
【21题详解】
欧洲人口增长缓慢,导致抚养比较大,使政府支出费用较高,这是原因之一,但遭受危机的国家大多财政状况欠佳,政府收支不平衡才是导致欧债危机等一系列发展问题的最主要原因,故A错误。非洲资源丰富,经济增长相对比其他大洲较慢,人口自然增长率较高,人口压力短时间内无法得到缓解,故B错误。北美地区人口增长缓慢,大量移民迁入缓解了劳动力不足的问题,这些移民对区域发展的贡献很大,故C正确。以中国为代表的亚洲地区城市化迅速,人口迅速向城市集中,导致城市人口压力越来越大,故D错误。
2017年5月20日,美国总统特朗普访问沙特阿拉伯。据此完成下列各题。
22. 美国总统特朗普的随行翻译除了母语外,还应精通的语言是
A. 西班牙语 B. 阿拉伯语
C. 英语 D. 法语
23. 随行人员看到最多的宗教建筑物是
A. 清真寺 B. 寺庙 C. 佛塔 D. 教堂
【答案】22. B 23. A
【解析】本题主要考查世界语言的分布和宗教文化景观。
【22题详解】
沙特阿拉伯的语言是阿拉伯语,所以随性翻译除了母语外,还应精通的语言是阿拉伯语,故B正确,ACD错误。
【23题详解】
沙特阿拉伯信仰的宗教是伊斯兰教,所以随行人员看到最多的宗教建筑物是清真寺,故A正确,寺庙佛塔是佛教的建筑,教堂是基督教的建筑,所以BCD错误。
“一带一路”是经济互补之路,是文化融合之路,是创新圆梦之路。东部连接快速发展的中国,西部连接发达的欧洲,而中部是亟待发展的中亚、南亚等地区。据此回答下列各题。
24. “一带一路”自东向西依次经过的世界文化圈是东亚文化圈与
A. 伊斯兰文化圈、西欧文化圈、东欧文化圈
B. 东欧文化圈、伊斯兰文化圈、西欧文化圈
C. 西欧文化圈、东欧文化圈、伊斯兰文化圈
D. 伊斯兰文化圈、东欧文化圈、西欧文化圈
25. 上海科研人员将太阳能技术与海水淡化工程巧妙“嫁接”,大幅度降低了海水淡化的成本,这一成果将惠泽“一带一路”上严重缺水而光热资源丰富的地区。这些地区主要是
A. 大洋洲、西欧 B. 东欧、东南亚
C. 中亚、西亚 D. 东亚、南亚
【答案】24. D 25. C
【解析】
【24题详解】
根据材料,“新丝绸之路”自东向西经过的地区依次是东亚、中亚、东欧、西欧地区,所以经过的世界文化圈依次是东亚文化圈伊斯兰文化圈、东欧文化圈、西欧文化圈,D对。
【25题详解】
“一带一路”上严重缺水而光热资源丰富的地区,主要是中亚、西亚等干旱、半干旱地区,降水少,光热资源丰富,C对。大洋洲不在该线路上,A错。西欧、东南亚、南亚、东亚降水较多,东欧光照较差,B、D错。
二、非选择题。(共4小题,50分)
26.在京津冀地区以个别城市为主题可以构成下图中四个旅游圈组成的旅游网络结构模式。近年来秦皇岛滨海地区出现了严重的水和固体废弃物污染,给旅游业发展带来了很大的影响。
(1)评价图中京津冀地区旅游资源开发的优势条件。
(2)说明秦皇岛解决旅游业污染应采取哪些措施?
【答案】(1)旅游资源集群状况好,游览价值高;地理位置优越,交通便利;京津冀及其周边地区经济发达,人口稠密,客源市场广;基础设施完善,地区接待能力强。
(2)加强环境立法和相关政策、法规的制订;加强环境保护宣传教育,提倡绿色旅游;确定合理的旅游环境容量;建设排污、垃圾回收处理设施等。
【解析】考查旅游资源开发条件评价,解决旅游业污染的有效措施。
(1)阅读文字材料和图表,获取旅游资源的地理位置、交通条件、旅游资源集群性、美学、历史文化和经济价值、客源市场、基础设施及接待能力、区域内协作条件等多方面信息,并结合所学知识,分析其旅游资源开发的优势条件作答。
(2)从图中获取信息可以看出,秦皇岛旅游区环境污染非常严重,解决环境污染政府要加强环境立法和相关政策、法规的制定,建设排污、垃圾回收处理设施,分析当地环境条件,接待能力,确定合理的旅游环境容量以减轻污染,还要普及环境保护教育,提倡绿色旅游发挥旅游者参加旅游区环境保护的积极性等。
27.以自然旅游资源为主的四川省某景区平均海拔4800多米,景区游客数量季节差异明显。下图为该景区某年各月游客数量比重饼状图。
(1)分析该景区7、8月游客数量明显不同于其他月份的原因。
(2)说明游客数量季节差异明显可能对当地旅游业造成的不利影响。
【答案】(1)海拔高,7、8月天气凉爽,适合避暑;7、8月自然景观丰富、优美;7、8月为学校暑假。
(2)淡季游客少,会造成景区旅游设施闲置,降低旅游收入;旺季游客集中,容易破坏景区环境。
【解析】本题主要考查旅游季节性特点的原因和不利影响。
(1)该景区7、8月游客数量明显多的原因从旅游资源和旅游者两个角度来分析,旅游资源方面:7、8月自然景观丰富、优美;从旅游者角度分析:7、8月为学校暑假,出游学生人数较多;海拔高,7、8月天气凉爽,适合避暑;
(2)游客数量季节差异明显,即旺季游客太多,淡季游客太少,这样的情况可能对当地旅游业造成的不利影响主要体现在:淡季游客少,会造成景区旅游设施闲置,降低旅游收入;旺季游客集中,容易破坏景区环境。
28.读“世界局部地区图”(图a)和“瓦伦西亚、华沙两城市气候统计图”(图b),完成下列问题。
(1)图b所示甲图和乙图中,表示华沙的是________图。描述瓦伦西亚的气候特征并分析其形成原因。
(2)图a中河流③是一条重要的国际河流,它是西欧航道网的主干,试分析该河流发展航运的有利条件。
【答案】(1)乙 气候特征:终年温和湿润;形成原因:受西风和北大西洋暖流影响。
(2)自然条件:河流径流量大;水位变化小;水流平稳;终年不冻;通航里程长,与许多河流之间有运河连接,形成了庞大的内河航道网。社会经济条件:河流经国家多;流经地区经济发达,人口、城市密集,运输需求量大。
【解析】本题主要考查气候特征和形成原因,及河流航运价值分析。
(1)华沙和瓦伦西亚纬度大致相同,但距海远近不同,瓦伦西亚距海更近,海洋性表现更显著,华沙距海远些,海洋性更弱些,所以从气温和降水的角度来说,华沙的温差变化更大,降水的总量更少,季节变化也更大,所以图b所示甲图和乙图中,表示华沙的是乙图瓦伦西亚是典型的温带海洋性气候,其气候特征是终年温和湿润;形成原因:受西风和北大西洋暖流影响。
(2)图a中河流③是莱茵河。分析航运价值应从两方面入手:一自然条件:地形起伏状况;气候条件;河道状况;二河流流域的社会经济条件:人口,经济发展水平,区域内联系状况,运量大小。该河流发展航运的自然条件:该地为温带海洋性气候,全年温和多雨,各月降水分布均匀,所以该河流径流量大;水位变化小;终年不冻;地形以平原为主,水流平稳;通航里程长,与许多河流之间有运河连接,形成了庞大的内河航道网。社会经济条件:河流经国家多;流经地区经济发达,人口、城市密集,运输需求量大。
29.一位到温哥华岛(如下图)环岛旅游的游客,发现该岛东侧海岸城镇较多,其中维多利亚是该区域最古老的城市;岛屿西侧海岸有许多高大的乔木,为著名的温带雨林(相对于热带雨林,气候更加温和,冬暖夏凉),并有许多峡湾和峭壁,建有大量的省立或国家公园。据导游介绍,该岛东西两侧每年都有大量的鲑鱼洄游,给该岛带来了丰富的渔获量,鲑鱼肉质鲜美,营养价值极高。
(1)推测温哥华岛的地势特征并简述理由。
(2)近年来,温哥华岛的旅游业有取代传统渔业的趋势,请说明理由。
【答案】(1)地势特征:中部高,东西两侧低;中部以山脉为主。推测理由:河流从东西两侧流入海洋。
(2)随着经济的发展,人们经济收入提高,闲暇时间增多;出游意愿增强;岛上旅游资源丰富;相对于内陆地区,该岛景观独特且冬季气温较高,冬季亦可旅游;相对于传统渔业,旅游业收益更高等。
【解析】本题主要考查地势特点的判断和旅游业发展潜力的分析。
(1)地势特征一般描述用语言为哪高哪低,根据河流从东西两侧流入海洋,可以推断出该岛的地势特点为中部高,东西两侧低;中部以山脉为主。
(2)温哥华岛的旅游业有取代传统渔业的趋势,说明旅游业发展潜力大,本题主要从旅游者,旅游资源,旅游的作用等角度来进行分析:旅游者方面:随着经济的发展,人们经济收入提高,闲暇时间增多;出游意愿增强;旅游资源方面:岛上旅游资源丰富;相对于内陆地区,该岛景观独特且冬季气温较高,冬季亦可旅游;旅游的作用方面:相对于传统渔业,旅游业收益更高等。

