【地理】黑龙江省大庆中学2018-2019学年高二上学期10月月考试题(解析版)
展开黑龙江省大庆中学2018-2019学年高二上学期10月月考
地理试题
一、单项选择题。
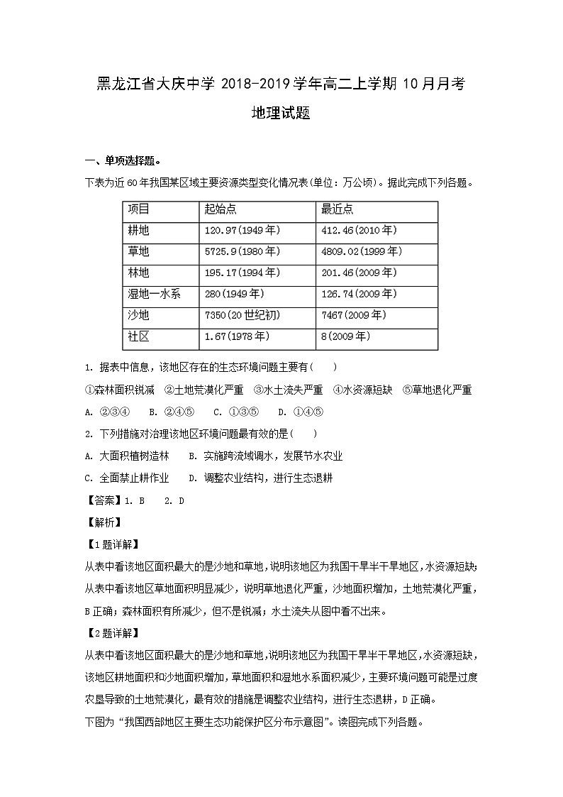
下表为近60年我国某区域主要资源类型变化情况表(单位:万公顷)。据此完成下列各题。
1. 据表中信息,该地区存在的生态环境问题主要有( )
①森林面积锐减 ②土地荒漠化严重 ③水土流失严重 ④水资源短缺 ⑤草地退化严重
A. ②③④ B. ②④⑤ C. ①③⑤ D. ①④⑤
2. 下列措施对治理该地区环境问题最有效的是( )
A. 大面积植树造林 B. 实施跨流域调水,发展节水农业
C. 全面禁止耕作业 D. 调整农业结构,进行生态退耕
【答案】1. B 2. D
【解析】
【1题详解】
从表中看该地区面积最大的是沙地和草地,说明该地区为我国干旱半干旱地区,水资源短缺;从表中看该地区草地面积明显减少,说明草地退化严重,沙地面积增加,土地荒漠化严重,B正确;森林面积有所减少,但不是锐减;水土流失从图中看不出来。
【2题详解】
从表中看该地区面积最大的是沙地和草地,说明该地区为我国干旱半干旱地区,水资源短缺,该地区耕地面积和沙地面积增加,草地面积和湿地水系面积减少,主要环境问题可能是过度农垦导致的土地荒漠化,最有效的措施是调整农业结构,进行生态退耕,D正确。
下图为“我国西部地区主要生态功能保护区分布示意图”。读图完成下列各题。
3. 图中①—⑤分别是( )
A. 草原沙漠化防治区、水土保持区、江河水源涵养区、石漠化防治区、森林生态区
B. 水土保持区、草原沙漠化防治区、江河水源涵养区、森林生态区、石漠化防治区
C. 江河水源涵养区、水土保持区、草原沙漠化防治区、森林生态区、石漠化防治区
D. 石漠化防治区、水土保持区、草原沙漠化防治区、江河水源涵养区、森林生态区
4. 有关图中④生态功能保护区内生态问题的自然原因错误的是( )
A. 碳酸盐岩易被淋溶,成土缓慢 B. 山高坡陡,地表崎岖
C. 年降水量丰富,暴雨频繁 D. 多冻雨灾害天气,侵蚀地表
【答案】3. A 4. D
【解析】本题组考查学生对中国区域可持续发展的认知状况,区域国土整治的重点取决于区域的生态问题,干旱地区荒漠化、水土流失地区重水土保持,森林重养护、喀斯特地区谨防石漠化,等等,据此做出判断即可。
【3题详解】
根据图中①—⑤的位置可知图中①—⑤分别代表荒漠化区域、黄土高原水土流失区、河源区、云贵高原、森林地带,故其相应生态保护区依次是草原荒漠化防治区、水土保持区、江河水源涵养区、石漠化防治区、森林生态功能区,选A。
【4题详解】
图中④功能保护区位于云贵高原,属于亚热带地区,不可能多冻雨灾害天气,选D。
“蓝化效应”是指城市水体面积在城市环境保护中所起的作用。下表是我国一些城市市区水域面积的数据(单位:平方千米)。据此完成问题。
城市 | 武汉 | 上海 | 广州 | 北京 | 哈尔滨 |
水域面积 | 248 | 192 | 125 | 91 | 96 |
5. 清洁水体在城市环境保护中有重要作用,主要体现在( )
A. 形成对流净化空气 B. 方便居民生活用水
C. 净化各种生产污水 D. 释放热 量调节温度
6. 目前,我国城市建设中往往忽视水体的“蓝化效应”,其原因可能是( )
A. 城市发展缺少规划 B. 城市环境质量下降
C. 城市内涝灾害严重 D. 城市市区用 地紧张
【答案】5. A 6. D
【解析】
【5题详解】
城市水域中的水体由于蒸发形成对流,有利于空气流动,从而净化空气,故A正确。B项不属于对环境保护的作用;故排除。清洁的水体可以起到净化污水的作用,但是自净能力有限,不能净化各种生产污水,故C错误。冬季城市市区内水体水温高,释放热量,调节温度;夏季水温低,吸收热量,减弱“城市热岛”效应,D选项说法不全面。
【6题详解】
城市市区用地紧张,土地价格高,规划者不愿意将城市大量土地用作水域,故D正确。
每一个区域都具有特定的地理环境,并对区域发展产生深刻的影响。如图为我国综合能源基地分布示意图。读图,回答下列小题。
7. 有关图中各能源基地所在区域地理环境的叙述,正确的是( )
A. 山西基地--区域气温年较差最小
B. 蒙东基地--区域河网稠密,水资源丰富
C. 新疆基地--区域土地资源广阔,土壤肥沃
D. 西南基地--区域地表崎岖,对外交通不便
8. 对于各能源基地优势能源及其发展方向的叙述,正确的是( )
A. 山西基地煤炭资源丰富;加强煤电、煤化工等能源综合开发利用
B. 新疆基地油气资源丰富;利用沿边的区位优势,加大能源开采与出口
C. 西南基地风能资源丰富;加大风能基地建设,加强新能源开发
D. 蒙东基地水能资源丰富;加强能源外运等基础设施建设
9. 各能源基地所在地区环境问题及主要调整方向是( )
A. 鄂尔多斯荒漠化严重,应全面转向第三产业的发展
B. 新疆水资源短缺,应大力开采地下水,保证矿区用水
C. 西南地区土壤侵蚀严重,应加大保护力度,恢复地表森林植被
D. 蒙东地区草场退化严重,应禁止畜牧业的发展
【答案】7. D 8. A 9. C
【解析】
【7题详解】
西南基地多山地,云贵地区喀斯特地貌发育,地表崎岖,对外交通不便,故D正确。区域气温年较差最小是西南基地;蒙东基地位于非季风气候区,区域降水较少,河网稀疏,水资源不丰富;新疆基地土地资源广阔,但多为沙漠,土壤肥沃不符合事实。故A、B、C错误。
【8题详解】
山西基地煤炭资源丰富,应加强煤电、煤化工等能源综合开发利用,故A正确。新疆基地油气资源丰富,以能源开采加工和东输为主,但我国天然气资源不足,需从国外进口,故B错误。西南基地交通不便,水能资源丰富,以水电开发、输电建设为重,故C错误。蒙东基地水能资源缺乏,故D错误。
【9题详解】
西南地区土壤侵蚀加剧,应保护并恢复森林植被,减少水土流失,故C正确。鄂尔多斯荒漠化严重,应优化产业结构,但不能全面转向第三产业的发展,故A错误。新疆水资源短缺,应提高生产技术,发展节水技术,提高循环利用率,故B错误。内蒙古草场退化面积增大,应控制畜牧业规模,严禁超载放牧,合理发展,而不是禁止,故D错误。
读下面我国某地区地貌类型比例表以及土地利用现状图。据此回答下列各题。
地貌类型 | 占土地面积比例 | 海拔 | 粮食作物 |
平原 | 20% | <200m | 水稻 |
丘陵 | 60% | 200~500m | 水稻、冬小麦 |
中、低山 | 15% | 500~3000m | 春小麦、马铃薯 |
高山 | 5% | >3000m |
|
10. 该地平原面积小,但耕地比重高的主要原因是( )
①开垦历史悠久 ②地形平坦,便于开垦
③人多地少,过度垦殖 ④自然土壤肥沃,便于农耕
A. ①② B. ②③ C. ①③ D. ②④
11. 该地区耕地比重过高,容易造成的环境问题是( )
A. 土地沙漠化 B. 酸雨
C. 全球气候变暖 D. 水土流失
【答案】10. C 11. D
【解析】
【10题详解】
由表中信息可知该地区粮食作物主要有水稻和冬小麦,地形以丘陵为主,因此应为我国东南地区。东南地区土壤是红壤,贫瘠;地形以丘陵为主,不便于农耕,因此②④错。东南地区平原面积小,但耕地比重大的主要原因是开垦历史悠久;人多地少,过度垦殖。①③对。故C正确。
【11题详解】
东南地区降水丰沛,地形以低山丘陵为主,耕地比重过高,破坏植被,容易造成的环境问题是水土流失,故D正确。位于湿润区,土地沙漠化总量少,故A错误。酸雨与耕地比重高无关,故B错误。全球气候变暖主要是人类生活和生产活动中大量排放二氧化碳等温室气体所致,与扩大耕地面积关系不大,故C错误。
读下图,回答下列各题。
12. 由图可知,该省21世纪工业废弃物排放得到有效控制的是( )
A. 工业废水 B. 工业废气
C. 固体废弃物 D. 废水、废气和固体废弃物
13. 该省工业废气排放量在21世纪迅速上升的原因不可能是( )
A. 城市发展使绿地减少 B. 东部地区产业升级,把部分有大气污染的产业迁往该省
C. 机动车增多 D. 优化能源消费结构
14. 该省在1990~2001年间,工业废水的排放量大幅度降低,可能与下列哪个因素有关( )
A. 该省大规模削减 工业生产规模 B. 该省加大了工业废水的处理力度
C. 该省大量修建了水库等水利设施 D. 该省大量利用废水进行农业灌溉
【答案】12. C 13. D 14. B
【解析】本题考查环境问题及治理。读图可知,该省21世纪固体废弃物的排放量大幅度减少,说明它的排放得到了有效控制。工业废气大多来自能源的消耗,优化能源消费结构可以减少废气的排放,不会使废气的排放量迅速上升。加大废水的处理力度,可以减少工业废水的排放量。大规模削减工业生产规模,会影响经济发展;利用废水进行农业灌溉会影响农产品质量;修建水库与废水排放量减少无关。
【12题详解】
读图可知,该省21世纪固体废弃物的排放量大幅度减少,说明它的排放得到了有效控制。选C正确。
【13题详解】
工业废气大多来自能源的消耗,优化能源消费结构可以减少废气的排放,不会使废气的排放量迅速上升;工业废气与绿地面积无关;产业外迁可减少大气污染;机动车增加,加剧尾气排放,但它不是工业废气。选D正确。
【14题详解】
大规模削减工业生产规模,会影响经济发展,不现实,A错;加大废水的处理力度,可以减少工业废水的排放量,B正确;利用废水进行农业灌溉会影响农产品质量,增加农业污染,C错;修建水库与废水排放量减少无关,D错。选B正确。
我国的淡水资源严重不足,人均淡水占有量仅为世界人均占有量的1/4,工农业生产受到较为严重的影响,人们不得不大量开采地下水,有些地区甚至出现了地下水枯竭的现象。据此回答下列各题。
15. 华北地区解决缺水问题的措施有( )
①跨流域调水 ②实施水资源有偿使用制度,提高水价,强化节水意识 ③缩小工农业生产规模,减少耗水量 ④科学种田,实施节水新技术 ⑤改造自然,实施人工降雨
A. ①②④ B. ②③⑤ C. ①③⑤ D. ③④⑤
16. 下列不属于过量开采地下水引起的环境问题是( )
A. 地下水水位下降,形成地下水漏斗区 B. 引起地面下沉,建筑物塌陷
C. 干旱、半干旱地区灌溉造成土壤盐渍化 D. 沿海地区海水入侵,地下水质变坏
【答案】15. A 16. C
【解析】
【15题详解】
解决华北地区缺水问题的措施有跨流域调水、节约用水、发展节水农业、合理用水,提高水资源利用、污水净化,循环利用率等,①②④正确;缩小工农业生产规模或影响经济发展;人类应与自然和谐共处,而不是改造自然,③⑤错误。故A正确。
【16题详解】
过量开采地下水会造成地下水水位下降,形成地下水漏斗区,进而引起地面下沉,建筑物塌陷,沿海地区海水入侵,地下水质变坏。土壤盐渍化是干旱、半干旱地区由于不合理灌溉导致土壤下层盐分向表层集聚,而不是过度开采地下水所致。本题要求选择“不属于”项,故选C。
科学合理地利用土地资源,不仅能使土地生产力不断恢复更新,而且能使土地永续利用。据此回答下列各题。
17. 从“因地制宜,合理布局”考虑,在我国下列几组地区中,前者应整治土地,提高单产,后者应退耕还牧,维护生态平衡的一组是( )
A. 塔里木盆地和云贵高原 B. 黄淮海平原和鄂尔多斯高原
C. 长江三角洲和黄淮海平原 D. 江南丘陵和太湖平原
18. 我国粮食增产的主要途径是( )
①增加耕地面积 ②切实保护耕地
③毁林开荒 ④科学种田,提高单位面积产量
⑤大力开垦草原 ⑥积极稳妥地开垦宜农荒地
A. ①③⑤ B. ②④⑥ C. ①③④ D. ②③⑥
【答案】17. B 18. B
【解析】
【17题详解】
选项内容中,只有鄂尔多斯高原为牧区,故B正确。旱涝、盐碱、风沙是黄淮海平原发展农业的三大障碍。在黄淮海平原,比较集中地分布了干旱缺水地、低洼易涝地、盐碱化土地、沙化土地等中低产田;鄂尔多斯高原地处传统的农牧业过渡地带,由于人口过度增长,很多草原遭到了不合理的开垦,生态环境恶化,应退耕还牧。受气候和地形影响,塔里木盆地、江南丘陵不适合大规模整治土地;长江三角洲耕地质量高,故A、C、D错误。
【18题详解】
提高我国粮食产量的主要途径主要有:①要珍惜和合理利用每一寸土地,切实保护耕地。因为我国目前由于我国工业化和城市化的发展,大量占用耕地,现有的耕地面积不但不可能扩大,而且还有不断减少的趋势。②改造中低产田,要用科学方法种田,提高单产量。③积极稳妥地开垦宜农荒地。毁林开荒与大力开垦草原会造成严重的生态破坏,因此做法错误。故B正确。
广东是我国风力发电最早的地区之一,到2004年度全省风电装机容量为8.6万千瓦,在全国名列第四。目前广东的二氧化碳排放量在全国居前列,二氧化碳浓度高于全球平均水平,其中3/4的二氧化碳来自燃煤的火力发电。到2020年,广东有能力实现2000万千瓦的风电装机容量,每年可发电350亿千瓦时,占目前全省发电量的17%,相当于广州市全年的用电量;同时可以减少2900万吨二氧化碳的排放。据此回答下列各题。
19. 广东风能资源丰富的主要原因是( )
A. 地处低纬度地区,太阳辐射强 B. 地形平坦,对风的阻力小
C. 地处沿海地区,受海风影响大 D. 距离风源地——夏威夷高压近
20. 广东大规模开发风电的主要原因是( )
A. 资金雄厚,科技力量强
B. 风力发电可以减少氟氯烃的排放,保护臭氧层
C. 燃煤发电成本高,技术难度大
D. 风电属于清洁能源,利用风电可以优化能源消费结构
【答案】19. C 20. D
【解析】考查我国风能分布及风能的清洁属性。本题难度较小,学生解答时应结合区域地理位置进行综合分析。
【19题详解】
广东风能资源丰富应从其地理位置、降水状况分析。广东地处沿海地区,受海风影响大,C正确;广东地处低纬度地区,太阳辐射强,但不是风能资源丰富的主要原因,A错误;多低山丘陵地形,地势不平坦,B错误;夏季距离风源地——夏威夷高压近,冬季离冬季风源地较远,D错误。故选C。
【20题详解】
广东大规模开发风电的最主要原因应从该地经济发展与能源匹配问题及风能的清洁性质分析,风电属于清洁能源,利用风电可以优化能源消费结构,D正确。故选D。
读下图,结合材料回答下列各题。
材料20世纪50年代,在塔里木河下游修建了大西海子水库,到90年代,塔里木河下游流量锐减。现已断流320 km,大西海子水库作为储水的载体已不复存在。
21. 造成河流断流的原因是( )
①塔里木河上游大规模开垦,农业灌溉及生活用水大增
②西太平洋副热带高压西进北移,降水量减少
③全球变暖,蒸发旺盛
④黄赤交角变大,太阳直射点北移
A. ①② B. ②③ C. ①③ D. ①④
22. 该流域合理整治的措施有( )
①加强流域水资源管理 ②加快开荒,种植粮棉
③大力发展节水农业 ④开采地下水,保护地表水
A. ①② B. ②③ C. ③④ D. ①③
【答案】21. C 22. D
【解析】
【21题详解】
塔里木河是内流河,造成内流河断流的原因主要有:降水少,蒸发多;工农业用水量大等。我国西北地区降水量少的原因主要是位于大陆内部,远离海洋。所以不能选择②,应该选择①③。
【22题详解】
大西海子水库位于我国西北地区,它的干涸主要是由于入湖河流的流量减少所造成的,即会加大西北地区的缺水程度,从而会加大土地荒漠化,所以选择C项。
【23题详解】
根据10题的解析,可以推断出内流河主要的整治措施应是节约用水和加强上中下游之间的协调,即大力发展节水农业和加强流域水资源管理,所以选择D项。②④会加剧当地水资源短缺,会使土地荒漠化的面积扩大。
西北地区是我国风沙危害和荒漠化问题最为突出的地区,完成下题。
23. 西北干旱半干旱区土地荒漠化加剧的主要原因是( )
A. 环境污染加 B. 农业集约化经营
C. 地势较高,降水稀少 D. 过度樵采、放牧和农垦,水资源利用不当
24. 近年来,建设防护林,提倡多树种搭配的根本目标是( )
A. 降低植树成本 B. 美化林区环境
C. 增强林区生态系统的稳定性 D. 追求森林产品多样 化
25. 宁夏中卫县沙坡头铁路沿线草方格沙障的作用是( )
①增加地表粗糙度,消减风力 ②用沙障保护交通线
③固沙成本低,费用少 ④能截留水份,提高沙层的含水量,有利于植物存活
A. ①②③ B. ①②④ C. ①③④ D. ①②③④
【答案】23. D 24. C 25. B
【解析】
【23题详解】
西北干旱半干旱区土地荒漠化加剧的主要原因是人为原因,主要表现为:过度樵采、过度放牧和过度农垦等原因造成植被破坏;水资源利用不当导致河流末梢绿洲萎缩。故D正确。
【24题详解】
由于树种单一,林地肥力提高慢,防护林功能减弱,病虫害发生严重,防护林以保护环境为主,因此多树种搭配的根本目标不是增加生物多样性,维护生态系统稳定,而不是为降低植树成本、美化林区环境、和追求森林产品多样。故C正确,A、B、D错误。
【25题详解】
草方格沙障建设的人力、物力投入大,成本高,排除与③有关的选项。草方格沙障通过增加地表粗糙度减缓风力,并结合增加地表覆盖,减缓蒸发,从而保障了包兰铁路的安全运行,故B正确。
二、综合题
26.某沿海地区工业化、城镇化过程快速推进,环境问题日益突出。
资料:见下面两幅图。
根据所给资料,结合所学知识,回答下列各题。
(1)1998年以后,该地区酸雨出现频率的变化趋势是___________________________。
(2)1999年以后,该地区赤潮发生次数明显增多,其主要原因有__________(填字母)。
A.潮汐与洋流作用加剧 B.海水养殖业发展迅速
C.热带气旋活动频繁 D.生活污水排放增多
E.工业废水大量排放
(3)该地区发展面临的主要环境问题有哪些?其产生的原因有哪些?
(4)防治该地区水体污染可以采取哪些措施?
【答案】(1)酸雨出现的频率较高,总体趋势上升,但有波动。
(2)BDE
(3)问题:①大气污染(酸雨污染);②污水污染(写地表径流污染给分)。 原因:①工业生产造成的污染;②生活污水污染;③农业活动污染(或农药、化肥过量使用)。
(4)①节约用水,减少污水排放;②兴建污水处理厂;③农业污染防治;④充分利用环境的自净能力;⑤加强环境法制法规管理(或限制高污染行业发展),污水达标排放。
【解析】本题考查环境污染及其治理。第1题,该地区酸雨出现频率的变化趋势可从图中直接读出。第2题,赤潮的出现与水体富营养化、水体自净能力差、区域特殊的地形、天气等因素有关。第3题,该区由于工业、农业、生产生活等造成大气污染或酸雨污染、污水污染、地表径流污染。第4题,防治该地区水体污染要从源头、过程、法治等方面综合考虑。
(1)1998年以后,该地区酸雨出现频率的变化趋势可从图中直接读出,看曲线的走势、数值。
(2)赤潮的出现和区域养殖业发展、污水排入导致水体富营养化有关,也和一定的天气气候有关。
(3)该区由于工业、农业、生产生活等造成大气污染或酸雨污染、污水污染、地表径流污染。
(4)防治该地区水体污染要从节水、治水;加强环境法制法规管理(或限制高污染行业发展),污水达标排放等方面考虑。
27.阅读图文材料,回答下列问题。
冬虫夏草主要生长在青藏高原海拔3000m以上的地区,其采挖的高峰时节正是夏至前后。图所示为青藏高原当地居民采挖冬虫夏草的场景。每年采挖过程中大量草地被践踏和碾压,采挖结束后到处都是裸露的松散泥土和土坑。
简述大规模采挖冬虫夏草对当地生态环境的影响。
【答案】生态环境脆弱,易遭受破坏,恢复难;植被破坏;草场退化;生物多样性减少;土层结构破坏;水土流失加剧;水分涵养能力下降;水旱灾害发生频繁加剧;鼠害等生物灾害易发。
【解析】青藏高原的生态环境脆弱,破坏易,恢复难。大规模采挖冬虫夏草,会导致植被破坏,草场退化,生物多样性减少。土层结构破坏,水土流失加剧。水分涵养能力下降,水旱灾害发生频繁加剧。鼠害等生物灾害易发,导致整个生态环境破坏。
28.2016年6月16日,内蒙古自治区公布第5次荒漠化和沙化土地监测结果。据监测结果显示,截至2014年,全区荒漠化土地为6092.0万公顷,占国土总面积的51.50%,比2009年减少41.69万公顷;沙化土地为2078.8万公顷,占国土总面积的34.48%,比2009年减少34.32万公顷;全区已连续15年实现荒漠化和沙化土地面积“双减少”。下图为内蒙古自治区植被景观分布图。
分析内蒙古自治区荒漠化、沙化土地比重高的人为原因,并提出其治理荒漠化、沙化土地应采取的措施。
【答案】原因:内蒙古自治区土地类型以草地和沙地为主,过度放牧和农垦造成植被破坏,导致荒漠化、沙化土地比重高。
措施:制定严格的保护措施;因地制宜建设生态保护工程,构造防护林体系;发展沙区特色产业,增加农牧民收入;解决农牧区的能源问题,减少对植被的破坏。
【解析】内蒙古自治区沙漠化的人为原因最主要是破坏植被。当该地为我国主要牧区,南部为农耕区和牧区的交界地带,因此植被破坏的原因主要是由于过度放牧和农垦。
荒漠化、沙化的主要原因是破坏植被,因此治理荒漠化、沙化土地应采取的措施应围绕保护植被进行回答。主要有:加强宣传,提高当地民众的环保意识,并制定严格的保护措施;因地制宜建设生态保护工程,构造防护林体系;发展沙区特色产业,增加农牧民收入;解决农牧区的能源问题,减少对植被的破坏;适当地进行时态移民。
29.下图中黑色柱状部分代表不同省区土壤侵蚀强度大于500 t/km2的侵蚀面积。
(1)简述图中甲省土壤侵蚀面积较大的原因。
(2)说明水土流失带来的危害。
(3)提出减轻甲省水土流失应该采取的措施。
【答案】(1)山西省黄土覆盖面积大,土质疏松;降水集中,多暴雨;地表沟壑纵横、地面起伏大;地表植被覆盖率低;人们不合理利用土地(滥垦滥牧、陡坡开垦等破坏植被),开矿过程中破坏地表,使地表更加疏松,植被遭到破坏等。(任意6点)
(2)造成土地退化,土壤肥力下降;造成水库淤积,降低水库发电、灌溉和防洪效益;河道淤塞导致通航能力下降;造成中下游江河、湖泊的淤积,加剧洪水威胁。(任意2点)
(3)①封山育林,保护植被;②坡度过大的耕地退耕还林还草;③实施生态移民;④调整产业结构,大力发展林牧业、生态农业、旅游业等产业;⑤采取整修梯田,在沟壑打坝淤地等工程措施;⑥开矿过程中注意保护生态环境,减少对地表植被的破坏等。(任意3点)
【解析】
(1)根据图中的省区轮廓和黄河以东的地理位置可知甲省是山西省,山西省绝大部分地区位于黄土高原,根据水土流失的影响因素,结合黄土高原地形、气候、植被、土壤和人类活动情况得到山西省土壤侵蚀面积较大的原因。
(2)根据地理环境整体性原理,从土壤、植被、河流、生物等方面回答水土流失的危害。
(3)我国黄土高原植被破坏严重,而导致了区域水土流失严重,植被破坏的主要原因有:①该地区人多地少导致了过度开垦、过度放牧、过度樵采等不合理的农业生产活动;②开矿因此治理水土流失的首要措施应恢复和保护好当地植被,然后注意生物措施与工程措施相结合,搞好小流域的综合治理,必要时进行生态移民。保护植被主要有封山育林;坡度过大的耕地退耕还林还草;调整产业结构,大力发展林牧业、生态农业、旅游业等产业;开矿过程中注意保护生态环境,开展土地复垦等内容。小流域综合治理主要有缓坡修筑梯田,沟壑打坝淤地、护坡固沟等工程措施。

