【地理】河北省唐山市2019届高三下学期第三次模拟考试(解析版)
展开河北省唐山市2019届高三下学期第三次模拟考试
一、选择题。
漆器是将涂在器物的表面而制成的日常器具及工艺品。贵州大方漆器以当地生长的漆树获取天然生漆作涂料,每件产品需经数十道手工工序完成。大方器生产始于蜀汉,盛于明清两代,位列中国五大名器之一,是我国非物质文化遗产。近年来,大方漆器面临着生产经营艰难、技师外流的困境。据此完成下列各题。
1. 大方漆器在历史上兴盛不衰主要依赖( )
A. 漆器生产规模较大
B. 当地天然生漆资源丰富
C. 当地对外交通便捷
D. 制作工艺传承与发展
2. 与现代日常器具相比,大方漆器的最大竞争优势是( )
A. 美观实用
B. 文化底蕴深厚
C. 价格低廉
D. 便于规模生产
3. 为实施乡村振兴战略,实现脱贫致富,大方漆器产业可采取的有效措施是( )
①拓展互联网销售渠道
②鼓励外流技师回乡创业
③减少漆器生产工序
④提高天然生漆产量
A. ①②
B. ②③
C. ③④
D. ①④
【答案】1. D 2. B 3. A
【解析】本题以非物质文化遗产为背景考查工业区位因素,题目紧扣材料,难度较小。
【1题详解】
题目强调“大方漆器在历史上兴盛不衰”的原因,根据材料“大方器生产始于蜀汉,盛于明清两代”可知,漆器制作工艺的连续传承与发展是大方漆器长盛不衰的主要原因,故选D。
【2题详解】
由材料中“位列中国五大名器之一,是我国非物质文化遗产”一句可知,大方漆器与现代日常器具相比,最大的优势是文化底蕴深厚,故选B。
【3题详解】
由材料中“近年来,大方漆器面临着生产经营艰难、技师外流的困境”可知,要改变大方漆器的产业困境,应当从提升生产经营水平、鼓励技师回乡等方面做出改进,故①②符合题意。减少漆器生产工序不利于非物质文化遗产的传承,提高天然生漆产量并不能解决大方漆器现有的困境,故排除③④,本题选A。
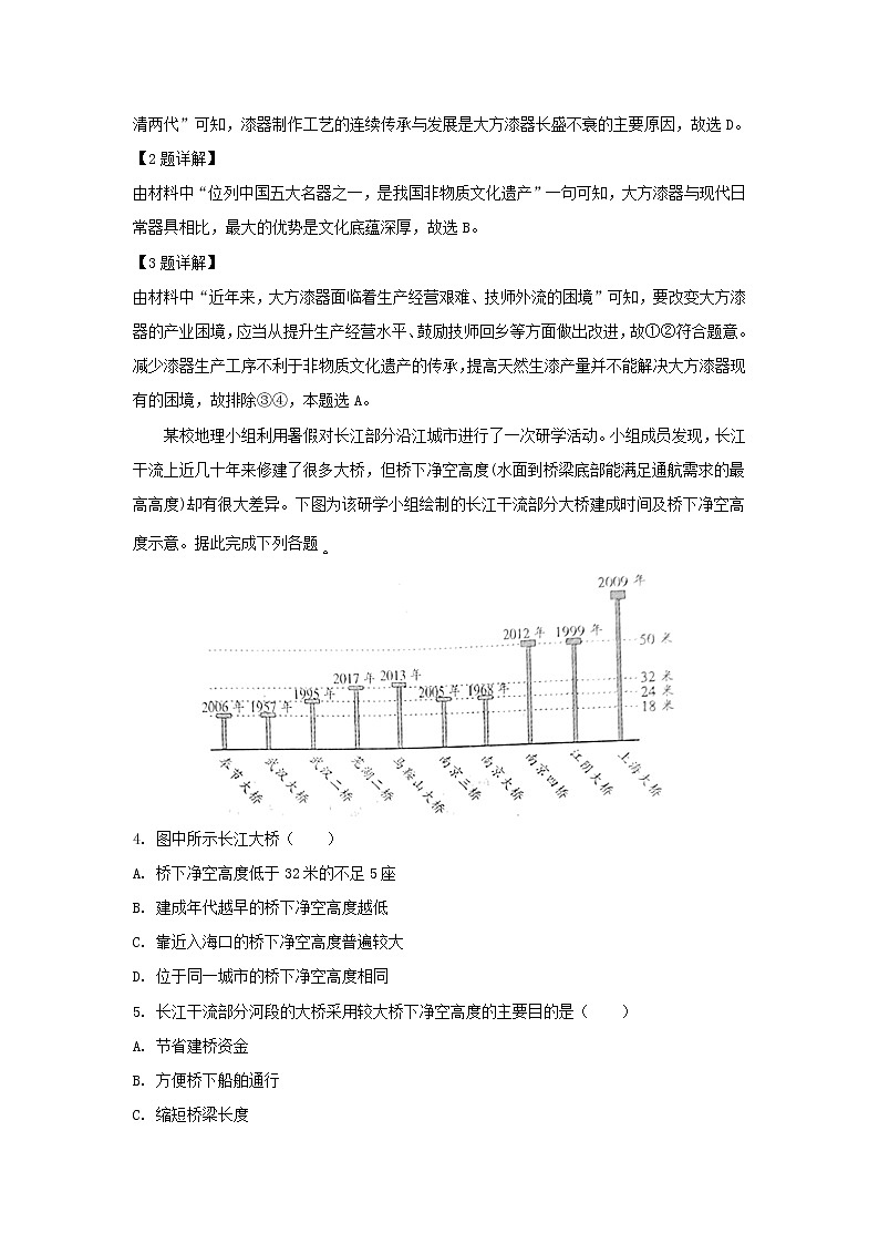
某校地理小组利用暑假对长江部分沿江城市进行了一次研学活动。小组成员发现,长江干流上近几十年来修建了很多大桥,但桥下净空高度(水面到桥梁底部能满足通航需求的最高高度)却有很大差异。下图为该研学小组绘制的长江干流部分大桥建成时间及桥下净空高度示意。据此完成下列各题
4. 图中所示长江大桥( )
A. 桥下净空高度低于32米的不足5座
B. 建成年代越早的桥下净空高度越低
C. 靠近入海口的桥下净空高度普遍较大
D. 位于同一城市的桥下净空高度相同
5. 长江干流部分河段的大桥采用较大桥下净空高度的主要目的是( )
A. 节省建桥资金
B. 方便桥下船舶通行
C. 缩短桥梁长度
D. 利于桥梁自身稳定
6. 该研学小组还得知,有关部门为长江下游发展“江海联运”设计了新型货轮。与普通海轮相比,这些新型货轮( )
A. 吃水深度增加
B. 船只动力更强
C. 桅杆高度加大
D. 船体宽平低矮
【答案】4. C 5. B 6. D
【解析】
【4题详解】
由图知桥下净空高度低于32米的有5座,排除A;桥下净空高度和建成年代没有关联,排除B;靠近入海口的几座大桥如南京四桥、江阴大桥、上海大桥桥下净空高度明显较其他大桥更大,故C正确;位于南京的三座大桥桥下净空高度各不相同,排除D。
【5题详解】
由材料知桥下净空高度为水面到桥梁底部能满足通航需求的最高高度,故长江干流部分河段的大桥采用较大桥下净空高度的主要目的应该是方便桥下船舶通行,B正确。
【6题详解】
由题干知新型货轮为“江海联运”,与普通海轮相比,新型货轮需要在江河中航行,江河水位相比海洋水位较浅,故新型船只吃水深度较浅,且考虑到江河上跨江大桥的高度,船只桅杆高度应较低以便于通过大桥,故新型船体应尽量宽平低矮,AC错,D正确。船只动力对新型货轮影响不大,故排除B。
某科研团队针对我国某热带植物国的生态进行实地考察与研究,发现该地区有典型的地貌分布,且出露岩石可将降水和大气沉降养分分配给周围的斑块土壤,而斑块土壤能够维持多样化植物生长(下图所示)。据此完成下列各题
7. 图中显示,分布在该植物园区的地表岩体导致( )
A. 植物分布更连续 B. 地表形态趋平缓
C. 土壤表层被切割 D. 径流流动遭阻隔
8. 出露岩石对临近斑块土壤的贡献主要体现在( )
A. 排除水分
B. 连续输入养分
C. 调节温度
D. 可增加碳来源
【答案】7. C 8. D
【解析】
本题考查喀斯特地貌的特点及对区域生态环境的影响。
【7题详解】
由图可知,图中地表岩体起伏不平,土壤被岩体切割成斑块状,植物生长于土壤之上,分布较为分散,因岩层中有岩隙即通道,地下径流不受阻碍,故排除A、B、D,选择C项。
【8题详解】
由材料知“出露岩石可将降水和大气沉降养分分配给周围的斑块土壤”,故出露岩石可向斑块土壤输入水分,A错误;出露岩石向土壤分配的养分受降水影响,不具备连续性,B错误;岩石比热容小,会增大昼夜温差,对气温没有调节作用,C错误;出露岩石为石灰岩,与降水反应形成可溶性物质融入土壤可增加土壤中碳来源,D正确。
下图为美国加州约塞米蒂国家公园(约37°N,119°W)内的某段悬崖,当崖顶的季节性积雪融化时会形成瀑布。若逢2月下旬的夕阳直射该段悬崖时,瀑布会发出耀眼的橘红色光芒,如同岩浆从悬崖喷涌而下,这便是极其壮丽的火瀑布景观。2019年2月21日,小明在考察该地时拍摄到了火瀑布景观。据此完成下列各题。
9. 火瀑布景观所处悬崖的朝向最可能是( )
A. 西南
B. 西北
C. 东南
D. 东北
10. 火瀑布景观并非每年的2月下旬都可以看到。看不到火瀑布的年份可能是由于当时( )
①地下水量不足
②顶积雪较少
③气温太低
④悬崖走向因地売运动改变
A. ①③
B. ②③
C. ①④
D. ②④
11. 2019年2月21日,当小明在约塞米帯国家公园拍到火瀑布时,北京时间最接近( )
A. 1:30
B. 17:30
C. 9:30
D. 21:30
【答案】9. A 10. B 11. C
【解析】
【分析】
本题以自然景观为背景,主要考查地球运动的地理意义。
【9题详解】
由材料知“若逢2月下旬夕阳直射该段悬崖时,瀑布会发出耀眼的橘红色光芒”,2月下旬直射点位于南半球,加州日落为西南方,故瀑布应朝向西南,A正确。
【10题详解】
由材料知“当崖顶的季节性积雪融化时会形成瀑布”,可知瀑布的形成受季节性积雪融水量多少的影响,看不到瀑布的年份可能是由于气温太低积雪尚未融化或崖顶积雪较少没有形成明显的瀑布,故②③正确,选B。
【11题详解】
由材料知小明拍摄瀑布为约塞米蒂国家公园(约37°N,119°W)2月21日日落时分,此日北半球昼短夜长,故日落约为当地17:00-18:00之间,该地与北京时间(东八区区时)相差约16小时,北京时间约为9:00-10:00之间,故C正确。
【点睛】直射点直射北半球时,日出方位东北,日落方位为西北;直射点直射南半球时,日出方位为东南,日落方位为西南。
二、综合题。
12.阅读图文资料,完成下列要求。
斯里兰卡位于南亚次大陆南端,是21世纪海上丝绸之路的重要节点。汉班托塔港(下图)位于该国南部,是中资企业和斯里兰卡合作建设的一座深水港。该港口港池水深达17米,全部是在泻湖干地上挖掘而成。港口建设者利用港池挖掘过程中产生的大量土石在港口近海建设了一个面积达42.6公顷的人工岛。汉班托塔港定位为北印度洋重要的国际中转港,未来拥有极大的发展潜力。
(1)从施工角度,评述汉班托塔港选择挖掘泻湖干地作为港池的优劣。
(2)汉班托塔港港池施工中产生的大量土石没有就近堆放在陆地上,而是在港口口门外西南建设人工岛。据此推测其原因。
(3)说明将汉班托塔港定位为北印度洋重要的国际中转港的主要理由。
(4)列举行进在北印度洋运输船只需要防御的自然风险。
【答案】(1)优点:可减少水下施工作业,干地施工方便简单,工程造价低。
缺点:为保证港池水深,开挖的土石量大,堆放需要土石占地空间。
(2)在陆地上堆放大量土石,影响施工与基础设施建设;在口门外西南建设人工岛可减少西南季风引发的风浪(风暴潮)对港口的影响,同时减少口门外航道泥沙淤积;人工岛可作为港口建设开发用地。
(3)斯里兰卡为经济欠发达的岛国,进出口货物数量较少(港口腹地有限);此港口位于印度洋中部,地理位置优越;交汇多条远洋运输主航线,便于运输船只补充物资与维护。
(4)狂风巨浪、飓风(热带风暴)及强烈地震引发的海啸等。
【解析】
【分析】本题考查港口的布局条件。
【详解】(1)泻湖是被沙嘴、沙坝或珊瑚分割而与外海相分离的局部海水水域。泻湖干地没有海水覆盖,可减少水下施工作业,干地施工方便简单,工程造价低;但是泻湖本身水深浅,而港池为保证船舶停靠需要一定的水深,故为保证港池水深,开挖的土石量大,堆放需要土石占地空间。
(2)在陆地上堆放大量土石,影响施工与基础设施建设;由图知该港池南临印度洋,夏季印度西南季风势力强,易引发风流,且海浪携带泥沙进入港池会导致港池泥沙淤积,故将开挖的土石堆放在港口西南建设人工岛,可减轻风浪与泥沙淤积;同时人工岛可作为港口建设开发用地。
(3)斯里兰卡为经济欠发达的岛国,进出口货物数量较少(港口腹地有限),故本港口面对的主要是国际航船货物的运输中转;由图知此港口位于印度洋中部,地理位置优越;交汇多条远洋运输主航线,便于运输船只补充物资与维护。
(4)北印度洋海域夏季西南季风势力强盛,风浪较大;纬度较低,热带风暴多发;周边多板块交界处,地壳运动活跃,易发生因海底地震引发的海啸等灾害。
13.阅读图文资料,完成下列要求。
高海拔地区是气候变化的敏感区域。地处欧亚大陆内部的天山山地冰川广泛发育,上万条面积大小不一的冰川为周边地区的人类活动提供了水资源保障。下图为近50年来天山不同海拔高度及不同面积的冰川的变化统计。
(1)据图,归纳天山冰川变化的总体特征。
(2)简析天山冰川出现退缩的气候背景。
(3)推测天山冰川消融导致原冰川覆盖区域气温的变化趋势并说明原因。
(4)有人认为天山冰川退缩会增加当地河流的径流量。你是否赞同,并说明理由。
【答案】(1)总体呈退缩趋势;冰川的退缩速率随海拔的升高而降低(3000米以下最明显);冰川的退缩速率与冰川面积呈负相关。
(2)(在全球气候变暖背景下,)天山地区气温上升,(蒸发量加大)部分区域的冰川和积雪消融速度加快;部分区域降水形式将由降雪向降雨转变,降雪率减少,导致冰川和积雪的物质来源减少。
(3)气温变化趋势:上升。原因:冰川和积雪消融使得原冰雪覆盖区域对太阳短波辐射的反射率降低,从而吸收更多的太阳辐射量,加剧山区的升温速度。(冰川退缩对山区升温过程具有“增强”效应)。
(4)赞同。天山地区河流补给的主要来源是冰川融水,短期来看,消融量加大,径流量加大。
不赞同。天山冰川融化导致冰川储水量减少,长期来看,消融量减少,径流量减少。
【解析】
【分析】本题考查全球气候变暖对区域环境的影响。
【详解】(1)由左图知,冰川的退缩速率随海拔的升高而降低(3000米以下最明显);由右图知冰川的退缩速率与冰川面积呈负相关,总体来看冰川面积呈退缩趋势。
(2)冰川退缩的大背景为全球气候变暖背景下,随着天山地区气温上升,(蒸发量加大)部分区域的冰川和积雪消融速度加快;气温升高使得部分区域降水形式将由降雪向降雨转变,降雪率减少,导致冰川和积雪的物质来源减少。
(3)冰川和积雪消融使得原冰雪覆盖区域对太阳短波辐射的反射率降低,从而吸收更多的太阳辐射量,加剧山区的升温速度。
(4)当地河流以冰川融水补给为主,从短期来看,冰川消融量加大使得补给量增加,河流径流量加大。长期来看,天山冰川融化导致冰川储水量减少,进而导致未来冰川消融量减少,径流量减少。
14.[地理一一选修3:旅游地理]阅读材料,回答问题。
桠溪位于南京东南部(位置见图),历史悠久,生态环境优越,田园生活安逸宁静,远离大城市的喧嚣和快节奏。2010年,桠溪成为我国第一个被授予国际慢城称号的小镇,2016年入列第一批中国特色小镇名单。近年来,桠溪以慢生活为主题,着力打造特色旅游项目。
说明桠溪慢城的旅游价值及开发的有利条件。
【答案】旅游价值:当地慢生活主题可满足大都市快节奏人群回归自然、体验田园生活的心理需求。
有利条件:距长三角地区近,客源有保障;靠近主要交通线,交通便利;拥有中国第一家国际慢城的品牌效应;当地政府的政策支持等。)
【解析】
【分析】本题考查旅游资源价值评价及开发条件分析。旅游资源的价值可从美学价值、科学价值、历史文化价值和经济价值等方面进行分析。旅游开发条件可从游览价值(资源质量、地域组合、集群性)、交通通达性、市场距离、地区接待能力、环境承载量等角度进行评价。
【详解】由材料知,桠溪慢城的特色为“历史悠久,生态环境优越,田园生活安逸宁静,远离大城市的喧嚣和快节奏”,故旅游价值为利用当地慢生活主题来满足大都市快节奏人群回归自然、体验田园生活的心理需求。
由图知桠溪慢城距长三角地区近,客源有保障;靠近主要交通线,交通便利; “桠溪成为我国第一个被授予国际慢城称号的小镇”,拥有中国第一家国际慢城的品牌效应;同时有当地政府的政策支持等有利条件。
15.[地理选修6:环境保护] 阅读材料,回答问题。
高速公路通过地势较高地段时,常需要开挖山体以使道路平直通过,由此形成裸露的高边坡,坡面上的植被自然恢复非常困难。下图为北京境内某高速公路的一段高边坡植被人工修复图。
说明高边坡植被难以自然恢复的原因及进行人工修复的可行措施。
【答案】原因:坡面不稳定;坡面缺乏土壤(或土层薄、贫瘠);坡面在多雨季节易被冲刷侵蚀;坡度大,涵养水源能力差,不利于植被生长等。
措施:工程措施加固坡面;坡面进行人工附土;选种对水土条件要求较低的乡土植物等。
【解析】
【分析】本题考查交通线路工程建设对生态环境的影响及修复措施。
【详解】由图可知高边坡坡度大,涵养水源能力差,不利于植被生长;坡面不稳定,不利于土壤保持,土层薄、贫瘠;坡面在多雨季节易被冲刷侵蚀。
修复措施包括①工程措施:加固坡面、坡面进行人工附土等;②生物措施:选种对水土条件要求较低的乡土植物等。

