【地理】河北省衡水中学2019届高考模拟试卷(4月份)(解析版)
展开河北省衡水中学2019届高考模拟试卷(4月份)
一、选择题。
密歇根州是美国汽车工业的诞生地,汽车产量占全美的22%,世界最大的150家汽车零部件供应商中的一半在密歇根州。该州有175个研发机构,超过65000个专业人员从事汽车研究、样车开发设计和产品开发。福克斯轿车多年来一直在位于密歇根州的工厂生产。2017年,福特公司取消其在墨西哥的16亿美元的福克斯轿车新厂建设计划,将福克斯轿车整体生产线从美国逐渐迁往中国,预计2019年投产。由于近年来美国国内油价较低,居民对小型车的需求下降,取而代之的是大排气量的皮卡车与运动型汽车。福克斯轿车生产线迁往中国后,福特从2018年开始在密欺根州生产新型皮卡车和运动型多功能车。据此完成1~3题。
1.福克斯轿车多年来一直在密歇根州生产,是因为该州( )
A.汽车产业基础雄厚 B.轿车市场需求旺盛
C.汽车研发能力强 D.土地和劳动力成本低
【分析】影响工业区位的主要因素(1)自然因素:土地、水源。 (2)社会经济条件:原料、运输、劳动力、市场、动力、政府政策等。
【解答】解:密歇根州作为美国汽车工业的诞生地,汽车产业基础雄厚,生产协作条件好,有利于节省内部交易成本,这是福特福克斯轿车多年来一直在该州生产的主要原因。福克斯轿车的市场面向美国乃至全球,而不仅是密歇根州;研发能力强有利于推动汽车类型、款式的创新与质量的提升,福克斯轿车是相对比较成熟的汽车产品,研发能力强并不是福克斯轿车一直在密歇根州生产的主要原因;密歇根州作为美国传统工业区,土地和劳动力成本相对较高。
故选:A。
【点评】本题难度较小,主要考查了影响工业的区位因素,理解即可。
2.与墨西哥相比,美国福特汽车公司将福克斯轿车生产线改设在中国,是因为中国( )
A.劳动力更廉价 B.国家政策更优惠
C.气候条件更优越 D.汽车市场更广阔
【分析】影响工业区位的主要因素(1)自然因素:土地、水源。 (2)社会经济条件:原料、运输、劳动力、市场、动力、政府政策等。
【解答】解:与墨西哥相比,中国明显的优势是人口众多,市场广阔。政策优势材料中没有体现,劳动力与气候难以比较。
故选:D。
【点评】本题难度较小,主要考查了影响工业的区位因素,获取题干中信息即可。
3.美国福特汽车公司这一系列布局调整,会使得密歇根州汽车行业( )
A.整体面临衰退 B.从业人数增加
C.上缴税收增加 D.研发能力下降
【分析】工业的区位条件可从原料、动力(燃料)、市场、劳动力、科技、交通运输、土地、水源、政策及环境因素等方面进行分析,其中起主导影响的因素称为导向型因素。
【解答】解:福特公司将福克斯轿车整体生产线从美国逐渐迁往中国,但随之在密歇根州生产皮卡车与运动型功能车,因此就业人数不会有明显的变化,但皮卡车和运动型功能车的价格与利润很明显会超过福克斯轿车,因此上缴政府的税收也会增加。
故选:C。
【点评】本题以美国福特汽车公司为背景材料,考查了工业区位因素相关知识,主要考查了学生获取和解读地理信息、调动运用地理知识的能力。
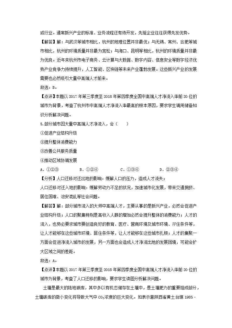
如图示意2017年第三季度至2018年第四季度全国中高端人才净流入率前20位的城市。读图完成4~5题。
4.杭州市中高端人才净流入率最高,根本原因在于其( )
A.地理位置优越 B.新兴产业发达
C.落户门槛较低 D.环境质量最佳
【分析】新兴产业是随着新的科研成果和新兴技术的诞生并应用而出现的新的经济部门或行业。通常新兴产业的标准、业务流程还有待开发,先驱企业往往获得先发优势。
【解答】解:与武汉等城市相比,杭州的地理位置并非最优;与无锡、常州、合肥等城市相比,杭州的环境质量并非最为宽松;与海口、昆明等相比,杭州的环境质量并非最为优良。近年来杭州市电子商务、云计算与大数据、数字内容、信息安全等数字经济优势产业竞争力持续提升,人工智能、区块链等未来产业蓬勃发展。这些新兴产业的发展需要也必然吸引大量中高端人才前来。
故选:B。
【点评】本题以2017年第三季度至2018年第四季度全国中高端人才净流入率前20位的城市为背景,考查了杭州市中高端人才净流入率最高的根本原因,要求学生调用储备知识分析解决问题。
5.部分城市因大量中高端人才净流入,会( )
①促进产业结构升级
②提升整体消费能力
③改善公共服务质量
④推动区域协调发展
A.①②③ B.①②④ C.①③④ D.②③④
【分析】人口迁移对迁出地的影响:缓解人口的压力,造成人才流失;
人口迁移对迁入地的影响:缓解劳动力不足的状况,加速城市化发展,带来交通拥挤、居住困难、治安混乱等社会问题。
【解答】解:部分城市流入的大师中高端人才,主要从事的是新兴产业,必然会促进产业结构升级;人口的聚集特别是高收入人群的增加必然会提升整体的消费能力;人才的流入,也势必要求城市要创造良好的教育、医疗、营商环境及城市环境、㞌住条件等,让人才能够在这些城市环境、居住条件等,让人才能够在这些城市扎根;人才的集聚一方面会促进净流入城市的发展,另一方面也会造成人才净流出地的发展困境,可能会扩大区域之间的差距。
故选:A。
【点评】本题以2017年第三季度至2018年第四季度全国中高端人才净流入率前20位的城市为背景,考查了人口迁移的影响,要求学生读图分析解决问题。
土壤是最大的陆地碳库,其中多以有机态储存在土壤中,是土壤肥力的重要组成部分,土壤碳库的微小变化将导致大气中CO2浓度的巨大变化。如表示意陕西省黄土台塬1985﹣2015年不同土地利用类型面积及表层土壤有机碳平均密度。读表完成6~8题。
土地利用类型 | 面积(km2) | 有机碳平均密度(kg/m2) | ||||
年份 | 1985 | 2000 | 2015 | 1985 | 2000 | 2015 |
草地 | 1837.27 | 1591.69 | 1350.69 | 1.75 | 2.18 | 3.12 |
居民工矿用地 | 920.90 | 957.03 | 1187.57 | 1.69 | 1.75 | 1.93 |
耕地 | 9704.88 | 9904.33 | 9307.84 | 1.73 | 1.87 | 2.55 |
林地 | 241.28 | 236.34 | 900.62 | 1.80 | 2.32 | 3.94 |
未利用土地 | 0 | 3.57 | 10.10 | 0 | 1.60 | 1.85 |
园地 | 101.88 | 118.96 | 80.19 | 1.76 | 1.97 | 2.80 |
总平均 | 2134.37 | 2135.32 | 2139.50 | 1.75 | 1.95 | 3.70 |
6.1985﹣2015年黄土合塬土地利用类型中面积减少幅度最大的是( )
A.林地 B.耕地 C.草地 D.园地
【分析】土壤是最大的陆地碳库,其中多以有机态储存在土壤中,是土壤肥力的重要组成部分,土壤碳库的微小变化将导致大气中CO2浓度的巨大变化。
【解答】解:据表格中的数据计算可知,林地面积大幅增加‘耕地面积小幅减少,约为4%;园地面积减少约21%,草地面积减少幅度最大,约为26%。
故选:C。
【点评】本题难度较小,主要考查了黄土合塬面积减少幅度最大的土地利用类型,获取题干中信息即可。
7.导致各土地利用类型有机碳平均密度差异的直接因素是( )
A.地形 B.生物 C.水文 D.气候
【分析】生物使土壤有机物质的重要来源,土壤肥力的生产与生物作用关系密切。在适宜的湿度和光照条件下岩石表面滋生出苔藓类植物,它们依靠水中分解的微量矿物质元素得以生长同时分泌大量产物对岩石进行风化。气象因素(主要是降水)、土壤特征(孔隙度、容重、渗透性能等)、植被状况、人为活动都可能影响土壤含水量变化。
【解答】解:土壤是在气候、母质、植被(生物)、地形等自然地理各要素在较长时间内综合作用下的产物,土壤的本质特征﹣﹣肥力的产生与生物的作用是密切相关的,有机质的积累过程和养分元素的富集过程都离不开生物作用。
故选:B。
【点评】难度中等,要求学生具备较强获取和解读地理信息能力,调动和运用地理知识、解释地理现象的能力。
8.土壤中的有机碳含量提高,有利于( )
①提高土壤肥力
②缓解全球变暖
③治理水土流失
④减少化石能源的消费
A.①② B.③④ C.①④ D.②④
【分析】土壤肥力是土壤具备的能够满足植物生长、发育所需的水份、养分、空气、热量等生活条件和调节这些生活条件的能力。这说明土壤肥力是土壤通气性、透水性、保水性、矿质含量、腐殖质含量、酸碱度等诸多因素的一个综合概念,而不是指它们中的任何一个或几个。
【解答】解:碳循环是地球上的最大的物质循环,大气中的二氧化碳(CO2)被陆地和海洋中的植物吸收,然后通过生物或地质过程以及人类活动,又以二氧化碳的形式返回大气中。地球上有五大碳库:岩石圈、化石燃料(这三个属于交换库)。土壤中的有机碳含量提高,有利于提高土壤肥力,有利于减少大气圈中的碳含量,从而缓解全球变暖。
故选:A。
【点评】本题难度适中,主要考查了影响土壤肥力的因素,解题的关键是从题干中获取信息并调用相关知识进行解答。
小明同学去北极地区旅游,他在日记中写到:“我来到的这座城市地处北极圈以内,据当地人说,太阳从5月21日起就一直悬挂在天空,虽然每天也在不停地向着一定的方向运转,但不会落下,在天空中绕着圈子移动。漫步街头我看见了许多高大的阔叶树。”据此完成9~11题。
9.该城市最有可能位于图中( )
A.①处 B.②处 C.③处 D.④处
【分析】影响气候的因素主要有纬度因素、地形地势因素、海陆因素、大气环流、气压带风带、洋流、天气、下垫面等。
【解答】解:根据日记中的信息“街头有许多高大的阔叶树”可以判断,该城市虽地处北极圈内,但却比较温暖湿润,因而能够生长高大的阔叶树,进一步推断该城市属的气温较同纬度气温高;结合图中四地位置位置比较分析可知,②地位于欧洲西部沿海,终年受北大西洋暖流的影响,气候温暖湿润,其余均不具有该条件,气温低。
故选:B。
【点评】本题主要考查空间定位,属于基础题,根据课本内容和图示位置即可解答。
10.该地能够生长高大阔叶树的主导因素是( )
A.地形 B.大气环流 C.海陆位置 D.洋流
【分析】洋流对地理环境的影响:全球的大洋环流,可以促进高低纬度间的热量输送和交换,调节全球的热量平衡;暖流对沿岸地区气候有增温、增湿的作用,寒流对沿岸气候具有降温、减湿的作用;世界著名的渔场大多形成于寒流和暖流交汇的海域;洋流对航运也有显著的影响,顺着洋流航行,其速度要比逆流航行快得多;洋流加快了污染物净化的速度,扩大了污染的范围。
【解答】解:该城市能够生长高大阔叶树,说明气候温暖湿润,主要得益于北大西洋暖流的增温增湿作用。
故选:D。
【点评】本题难度适中,主要考查了洋流对地理环境的影响,理解即可。
11.该城市一年中的极昼期大约为( )
A.一个月 B.两个月 C.三个月 D.四个月
【分析】从3月21日到6月23日之间的太阳直射点一直向北移动,在此期间,北极附近出现极昼现象,极昼出现的纬度范围逐渐从北极点向南延伸到北极圈;从6月23日到9月23日之间,太阳直射点向南移动,北极附近出现的极昼范围缩小,从北极圈向北缩小到北极点。
【解答】解:根据日记中的信息“太阳从5月21日起就一直悬挂在天空……不会落下”,由此推断,该地从5月21日开始进入极昼期,在太阳直射点向北移动期间(3月21日﹣6月23日),该城市极昼期为6月23日﹣5月21日=1个月零2天;在太阳直射点向南移动期间(6月23﹣9月23日),该城市的极昼期应为6月23日+1个月零2天=7月25日,可以计算出该地极昼时间为5月21日﹣7月25日前后,因此为两个月左右。
故选:B。
【点评】该题主要考查地球公转地理意义,需要同学们从材料中找出有效信息,结合课本所学知识,推理分析得出正确选项。
二、解答题(共2小题,满分46分)
12.(20分)阅读图文材料,完成下列要求。
渤海海峡跨海通道的主要设想就是利用渤海海峡的有利地理条件,从山东蓬莱经长岛至大连旅顺,采用“南桥北隧”的方案(通常情况下隧道建设单价高于桥梁),建设公路和铁路结合的跨越渤海的直达快捷通道,将有缺口的C形交通变成四通八达的Φ形交通,进而形成纵贯我国南北的东部铁路、公路交通大动脉。通道两端最短距离约105.56千米,平均水深25米,海峡北部的老铁山水道,是黄海与勃海之间最主要的水道和航道,宽约77.83千米,平均水深40米以上,最深处约86米。如图示意渤海峡跨海通道地理位置。
(1)分析渤海海峡跨海通道采用“南桥北隧”方案的原因。
(2)列举渤海海峡跨通道建设过程中可能遇到的主要自然障碍。
(3)简述渤海海峡跨通道建成后对山东、辽东两半岛地区经济社会发展带来的有利影响。
【分析】(1)读材料“通道两端最短距离约105.56千米,平均水深约25米,海峡北部的老铁山水道宽约77.83千米,平均水深在40米以上。最深处约86米”可知,海峡北部海水较深,就想说桥梁的难度更大;从图中可以看出,该通道南部岛屿众多,且距离较近,利用各个岛屿作为桥墩节省建设成本,北部岛屿少,距离远,是黄海与渤海之间主要的水道和通道,建设桥梁成本高,且阻碍水上船舶通行。
(2)渤海海峡跨海通道,地处环太平洋地震带附近,海底地形、地质条件复杂,可能受到地震的影响,该区域位于我国北方海区,冬季气温较低,有海冰的生成,冬春季节受海上风浪的影响,海水具有腐蚀作用,这些因素都影响施工和建设。
(3)渤海海峡跨海通道建成后增强了的山东、辽东两半岛地区之间的交通通达度,有利于两地区之间的客货交流,有利于经济的发展和城市化的进程。
【解答】解:(1)读图文材料可知,渤海海峡跨海通道南部水域较浅,北部水域较深,南部岛屿众多距离近,北部岛屿少,且距离较远,所以南部适合修建桥梁,北部适合修建隧道;北部的老铁山水道是渤海和黄海之间的主要通道。修建水道利于水上船舶通行。
(2)渤海海峡跨海通道建设遇到的自然障碍,应从海水的腐蚀性,海上多风浪和地质地形条件等方面进行分析。
(3)跨海通道建成后,有利于山东半岛和辽东半岛两地区的经济技术、物质文化之间的交流与合作,带动两地区经济的增长。促进资源的开放和产业的转移,带动城市空间结构的演变。
故答案为:
(1)渤海海峡南部水域水深较浅,岛屿众多,且距离较近,可以充分利用各岛屿作为桥墩基地,节省建设成本,加快建设进度。渤海海峡北部水塔较深且中间无岛屿分布,缺少建设桥墩的基础,若建设人工岛成本太高,且该水域是主要航道,架设桥梁可能会影响航行,采用隧道建设既不影响水面航行又可能会影响航行,采用隧道建设既不影响水面航行又可保证通道运行的连续性。因此采用“南桥北隧”方案更具有合理性与可行性。
(2)靠近地震带,海底地形、地质条件复杂;海区风浪较大(尤其是冬春季节);海水腐蚀性较强;海冰破坏力较大等。(3)通道建设对山东半岛、辽东半岛最直接的影响就是缩短两半岛间的时空距离,节省时间,节约能源,提升城市间的交通可达性;有利于两半岛各城市间社会经济联系,对于跨海交通经济带成长、两半岛产业资源的整合开发与区域转移、两半岛城市群空间结构的演变等都具有重要影响。
【点评】该题综合性较强,考查影响渤海跨海通道建设自然条件、社会经济条件及交通建设对区域经济发展的作用,学生需结合图文资料,获取有效信息,并结合课本知识作答。
13.(26分)阅读图文材料,完成下列要求。
铝土矿是电解铝和氧化铝等铝产品的原料,2017年我国的电解铝和氧化铝产量均占全球一半以上,但国内铝土矿储量仅占全球的2.96%,铝土矿的进口依存度高达50%以上且呈上升趋势。
2018年10月28日,我国某公司海外大型铝项目﹣﹣几内亚铝土矿项目在几内亚博法市(图中甲处)举行开工奠基仪式。该项目是第七届中非合作论坛北京峰会后,该公司实施的首个海外大型项目。项目位于几内亚博法省博法市东北部的博法矿区,矿区可利用资源储量约17.5亿吨,可持续开采长达60年以上。如图示意几内亚铝土矿资源分布图。
(1)指出在几内亚铝土矿开发和深加工过程中我国所具备的优势。
(2)说出该公司在图中甲处建大型电解铝厂的优势自然条件。
(3)分析近年来我国加大对海外铝土矿资源布局的原因。
(4)简述几内亚博法铝土矿项目对当地发展的有益影响。
【分析】(1)几内亚铝土矿开发和深加工过程中我国所具备的优势从资金、技术、市场、运动能力等角度进行分析。
(2)甲处建大型电解铝厂的优势自然条件从资源、落差、流量等角度进行分析。
(3)近年来我国加大对海外铝土矿资源布局的原因从进口依存度、生产成本、保障国内资源需求量和资源安全等角度进行分析。
(4)几内亚博法铝土矿项目对当地发展的有益影响从资源开发、基础设施建设和相关产业发展、就业机会、居民收入等角度进行分析。
【解答】解:(1)在几内亚铝土矿开发和深加工过程中我国所具备的优势是资金雄厚、地质勘探与矿产开采技术高、制造业实力强、运动能力强、市场需求大等。
(2)该公司在图中甲处建大型电解铝厂的优势自然条件是铝土矿储量大,电解铝原料丰富;(降水量大)河流水量大,落差大,水能丰富(电解铝高耗能)。
(3)近年来我国加大对海外铝土矿资源布局的原因是我国铝土矿储量少,需求量大,进口依存度高;提高矿山自要率,降低生产成本;可使我国获得稳定的海外优质铝土矿资源,保障国内资源需求量和资源安全。
(4)几内亚博法铝土矿项目对当地发展的有益影响是有利于铝土矿资源开发,将资源优势转变成经济优势;有利于带动基础设施建设和相关产业发展;有利于提供大量就业岗位,提高当地就业率;有利于增加当地居民收入,增加财政收入等。
故答案为:
(1)资金雄厚、地质勘探与矿产开采技术高、制造业实力强、运动能力强、市场需求大等。
(2)铝土矿储量大,电解铝原料丰富;(降水量大)河流水量大,落差大,水能丰富(电解铝高耗能)。
(3)我国铝土矿储量少,需求量大,进口依存度高;提高矿山自要率,降低生产成本;可使我国获得稳定的海外优质铝土矿资源,保障国内资源需求量和资源安全。
(4)有利于铝土矿资源开发,将资源优势转变成经济优势;有利于带动基础设施建设和相关产业发展;有利于提供大量就业岗位,提高当地就业率;有利于增加当地居民收入,增加财政收入等。
【点评】本题难度适中,主要考查了区域存在的环境及可持续发展,解题的关键是从图文中获取信息并调用相关知识进行解答。
(二)选考题:共10分,请考生从2道题中任选一题作答,如果多做,则按所做的第一题计分。[地理--选修3:旅游地理]
14.(10分)白音敖包沙地云杉景区位于内蒙古高原东北部的赤峰市境内,地处大兴安岭的南端,作为克什克腾世界地质公园园区之一,景区的两大亮点便是白音敖包和沙地云杉。敖包是蒙古族祭祀祈福的地方,白音敖包是赤峰五大敖包之一,每逢五月十二、十三,牧民都会来到这里祭祀敖包。该景区有山,有水,有林,有草原,有沙丘、沙垄地貌广布,沙地上有着世界上非常特殊的沙地云杉林生态系统。
(1)简述白音敖包沙地云杉景区旅游资源特点。
(2)分析大力发展旅游活动可能给该地生态环境带来的影响。
【分析】(1)旅游资源是旅游业发展的前提,是旅游业的基础。旅游资源主要包括自然风景旅游资源和人文景观旅游资源。资源特点:种类的多样性和数量的丰富性;空间分布的广泛性和地域性;时间分布的季节性合共生性;文化内涵的深远性和独特性。
(2)大力发展旅游业对当地生态环境的不利影响从土地沙化、环境污染、破坏地表环境和自然资源等角度进行解答。
【解答】解:(1)白音敖包沙地云杉景区旅游资源的特点是旅游资源类型丰富,既有山、水、沙、林等自然资源,又有祭祀敖包等人文旅游资源;当地的沙地云杉具有非凡性、独特性等。
(2)大力发展旅游活动可能给该地生态环境带来的影响是大量游客进入景区,交通、食宿、游览过程中会产生大量废弃物,随意排放会对环境造成污染;景区生态环境脆弱,环境容量小,大量游客进入景区,超出环境承载力,可能会破坏当地特有的沙地云杉林生态系统,一旦破坏,难以恢复;植被的破坏又可能造成沙丘活化,使得环境恶化;建设旅游设施,对地表环境、自然资源造成破坏。
故答案为:
(1)旅游资源类型丰富,既有山、水、沙、林等自然旅游资源,又有祭祀敖包等人文旅游资源;当地的沙地云杉林生态系统具有非凡性、独特性的特点。
(2)大量游客进入景区,交通、食宿、游览过程中会产生大量废弃物,随意排放会对环境造成污染;景区生态环境脆弱,环境容量小,大量游客进入景区,超出环境承载力,可能会破坏当地特有的沙地云杉林生态系统,一旦破坏,难以恢复;植被的破坏又可能造成沙丘活化,使得环境恶化;建设旅游设施,对地表环境、自然资源造成破坏。
【点评】本题难度较小,属于基础题,解题的关键是从材料中获取信息和掌握旅游资源特点及开发旅游资源带来的影响等相关知识。
[地理--选修6:环境保护]
15.芦苇是一种在水陆交错带中广泛分布,以无性繁殖的禾本科大型水生植物,具有抗逆性强、适应性广的特点。芦苇资源是博斯腾湖湿地生态系统和当地经济生活的重要组成部分,在促进区域经济发展和湖区水域环境保护方面发挥了重要的作用。20世纪60年代后,随着流域内人口大规模的增长、耕地面积的扩大,湖泊和沼泽的面积逐渐缩小,芦苇资源量也随之下降,严重影响区域社会经济的健康持续发展。
(1)列举博斯腾湖芦苇在当地社会经济生活中的重要价值。
(2)分析博腾湖流域内人口增加、耕地面积扩大可能对芦苇生长造成的不利影响。
【分析】(1)依靠博斯腾湖可以放在旅游业,芦苇可以饲养动物,作为燃料,发展编制造纸业等。
(2)博腾湖流域内人口增加、耕地面积扩大,容易导致荒漠化,湿地萎缩,水质变差等。
【解答】解:(1)博斯腾湖位于新疆天山南坡,面积广阔,湖水清澈,饲养可以依托美丽的湖泊及芦苇发展旅游业,增加经济收入;芦苇为草本植物,可作为原料发展编织业或者作为造纸原料,发展加工业;芦苇可作为饲料发展畜牧业;同时,芦苇也可以为家庭生活提高燃料,减少植被的樵采,有利于保护植被,减轻该地的荒漠化。
(2)该地气候干旱,随着博腾湖流域内人口增加和耕地面积的扩大,会加大灌溉用水量,导致入湖水量或者入沼泽湿地水量减少,使湿地萎缩,水位下降,气候变得更加干旱;该湖泊为内流湖,夏季蒸发量大,由于入湖水量减少,导致湖水矿化度升高,盐度增加,不利于水中生物的生长和发育;如果农田大量使用化肥何农药,使得入湖水质变差,不利于芦苇生长,甚至会出现水华,水质变差,进而危及沿岸生态环境。
故答案为:
(1)可以依托美丽的湖泊及芦苇发展旅游业;芦苇可作为原料发展编织业、加工业(造纸);芦苇可作为饲料发展畜牧业;芦苇也可以为家庭生活提高燃料。
(2)耕地面积扩大会加大灌溉用水量,导致入湖水量(入沼泽湿地水量)减少,湿地萎缩,水位下降;入湖(沼泽)水量减少,导致湖水矿化度升高(盐度增加);大量使用化肥、农药使得入湖(沼泽)水质变差,不利于芦苇生长。
【点评】本题组以博斯腾湖为切入点,考查湖泊的作用及其开发带来的影响,属于基础题,根据所处的地理环境分析解答。

