【地理】河北省衡水十三中2019届高三上学期质量检测
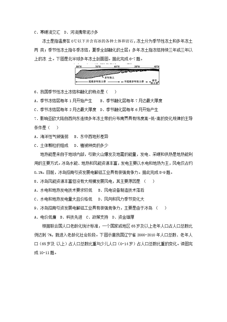
展开河北省衡水十三中2019届高三上学期质量检测第I卷本卷共30小题,每小题1.5分,共45分。在每小题给出的四个选项中,只有一项是符合题 目要求的。 研究表明,青藏高原上空对流层顶的气压值 与对流层顶的高度密切相关。右图示意青藏高原上空对流层顶各月多年的平均气压值变化。读图完成1-3题。1.青藏高原地区对流层顶高度上升幅度最小的时段是( )A. 1-2月 B. 4-5月 C.8-9月 D.11- 12月2.青藏高原夏季对流层顶气压最低,主要原因是该季节 ( )A.植被恢复,吸收大气中CO2最多 B.地表增温,近地面大气温度最高 C.全球变暖,大气对流运动最强烈 D.雨季来临,大气中水汽含量最高3.青藏高原地区对流层顶高度最可能与( ) A.经度呈负相关 B.纬度呈负相关关C.海拔呈正相关 D.河网密度呈正相塞拉利昂位于西非大西洋沿岸,钻石资源和海洋渔业资源丰富。读图完成4-5题。 4.当地人每年开始大规模采集钻石的 月份可能为( ) A.4月 B.7月 C. 10月 D. 11月 5.该国西部沿海渔业资源丰富的主要 原因可能是 ( )A.大陆架宽广 B.冷海水上泛 C.寒暖流交汇 D.河流携带泥沙多 冻土是指温度在0℃以下并含有冰的各种土体和岩石,冻土分为季节性冻土和多年冻土两 类;季节性冻土指冬季冻结,夏季全部融化的土层;多年冻土指冻结持续三年或三年以上的冻 土。下图是北半球多年冻土剖面图。据此完成6-7题。 6.我国季节性冻土冻结和融化的特点是( ) A.季节冻结层每年1月开始产生 B.季节融化层每年7月达最大厚度 C.季节冻结层每年2月达最大厚度 D.季节融化层每年6月开始产生 7.影响亚欧大陆自西向东连续多年冻土带的分布南界具有纬度高-低-高的变化规律的主导 条件是( ) A.海洋性气候强弱 B.东中西地形差异C.土体颗粒的组成 D.植被种类的多少 地热能是来自于地球内部,引致火山爆发及地震的能量,发电、采暖和供热是地热能利用的主要方式。冰岛水能、地热和风能资源丰富,发电主要以水电和地热为主,风电仅占约0.1%。目前,冰岛招商引资发展电解铝工业具有很强竞争力。据此完成8-9题。8.冰岛风能资源丰富但没有大规模发展风电,其主要原因是 ( )A.水电和地热发电技术要求较低 B.风电设备制造技术落后C.水电和地热发电量大且价格低 D.风向和风力季节变化大9.冰岛招商引资发展电解铝工业具有很强竞争力,主要是由于冰岛 ( )A.电价低廉 B.科技先进 C.政策支持 D.资金雄厚 根据联合国人口老龄化统计标准,一个国家或地区65岁及以上老年人口占人口总数比例达到7%,就进入老龄化社会阶段。下图示意我国辽宁省2000-2010年人口总数、老年人口(65岁及 以上)占人口总数比重与少儿人口(0-14岁)占人口总数比重的变化。读图完成10-11题。 10.下面能反映辽宁省人口老少比(老年人口与少儿人口比值)特征的曲线是( ) 11.该时期,辽宁省( ) A.养老保险压力增大 B.劳动人口(15~64岁)比重降低 C.人口老龄化程度减轻 D.少儿人口增加 下图为我国某城市周末和工作日人口重心移动轨迹示意图。读图完成12-13题。 12.有关该城市功能区布局的说法,正确的是 ( )A.工业区布局相对偏西 B.居住区主要位于市中心 C.商业区布局相对偏西 D.行政区位于河流的东侧 13.图中的现象会引起( ) A.就业困难 B.地租昂贵 C.生态破坏 D.交通拥堵 2018年4月22日,《河北雄安新区规划纲要》正式发布。新区将在综合考虑各方面因素前 提下,在起步区科学布局城市建设组团。各组团功能特色鲜明,空间疏密有度,组团之间由绿 廊、水系和湿地隔离。雄安新区将形成“北城、中苑、南淀”(苑泛指园林、花园。淀指浅的湖泊) 的总体空间格局。读图完成14~16题。 14.雄安新区将形成“北城、中苑、南淀”的总体格局,主要受制于( ) A.生态环境 B.地形地势 C.盛行风向 D.水源条件 15.雄安新区新城建设采用组团式的优点主要有( ) ①缩短交通距离 ②容易亲近自然 ③提升城市竞争力 ④分散生态冲击 A.①② B.③④ C.②④ D.①③ 16.雄安新区各组团功能特色鲜明,将会促使各组团 ( )A.形成竞争关系 B.服务等级降低 C.产业高度集聚 D.服务范围缩小 剑川县地处云南省西部的横断山区东部,这里水系发育,土壤肥沃。该县稻麦复种系统这一特有的耕作方式已有3000多年的历史,是我国地方农业文化、生物多样性、人与自然和谐发 展的典型代表。下图示意云南省剑川县稻麦复种系统。读图完成17-18题。17.该县稻麦复种耕作方式的主要优点是( ) A.促进劳动力就业 B.提高土地利用率 C.防治土地石漠化 D.减少水分蒸发量 18.与稻田期相比,麦田期有利于小麦生长的优势条件是 ( )A.气温较高 B.降水丰富 C.光照充足 D.土壤肥沃 陕西省兴平市时下村是有600多年历史的“挂面村”,该村家家户户手工制作的细如发丝的空心挂面,畅销新疆、甘肃、山西、宁夏等地,冬季是制作挂面的最佳时期,村子里到处挂满了雪白整齐的挂面,场面蔚为壮观。据此完成19-20题。 19.对时下村成为“挂面村”影响最大的是( ) A.历史悠久 B.品质独特 C.饮食习惯 D.无添加剂 20.时下村挂面制作工艺拟申报非物质文化遗产项目,其目的是 ( )A.吸引游客 B.传承工艺 C.打造品牌 D.拓展市场 郑州航空港经济综合试验区是中国首个航空港经济发展先行区,吸引苹果、中兴和酷派等多 家手机生产厂家入驻。据统计,截至2015年底累计生产手机4亿部,2015年手机产量达 1 . 39亿 部。另有手机研发中心、生活小镇、准时达电子商务、苹果手机翻新维修、航空物流园等多个相 关项目建成和推进。据此完成21-23题。 21.郑州航空港试验区将力争打造成全球智能终端(手机)制造基地作为发展目标,主要得益于该地( ) A.自然资源丰富B.协作条件优越 C.消费市场广阔D.劳动力资源充足 22.郑州航空港吸引多家手机生产厂家人驻,能够( ) A.增加手机生产成本B.降低产品运输成本 C.减轻环境污染 D.提高产品创新力 23.目前手机可通过电子商务进行销售,可能 ( )A.促进产品的升级换代 B.削弱产品的市场开拓 C.降低商业网点空间布局的要求 D.增加产品的流通环节 星巴克是全球最大的咖啡连锁店,在海外扩张中把亚洲作为第一站。至2017年底在我国大陆市场的门店数量近3000家。下图为2017年星巴克在我国各省级行政区门店数量分布累计百分比图。读图完成24-26题。 24.由图中可以得出的结论是( ) A.星巴克在上海和广东增长速度最快 B.星巴克在天津的分店数量比辽宁多 C.星巴克在西部的增长速度比东部慢 D.甘肃是最后开设分店的省级行政区 25.在海外扩张中,星巴克把亚洲作为第一站的主导因素为( ) A.劳动力 B.技术 C.原料 D.市场 26.星巴克开始进人中国大陆市场,可能面临的最大挑战是( ) A.语言交流障碍 B.潜在消费市场狭小C.消费习惯差异 D.咖啡加工技术不足交通运输耗能是指将单位重量产品移动单位距离所消耗的能量(单位:千克标准煤/万吨・千米)。交通运输耗能受地形地势、经济水平、运输方式和综合运输网密度的影响。下图为我国部 分省区交通运输耗能分布图。读图完成27-28题。 27.与新疆比较,四川省交通运输耗能大的主要因素是( ) A.经济水平 B.地形地势 C.运输方式 D.综合运输网密度 28.图中①②③④四个省区交通运输耗能由小到大的排序是( ) A.①②③④ B.①③④② C.③②①④ D.④③②① 亚马尔半岛位于俄罗斯西西伯利亚平原西北部,半岛地形平坦,冻土广布,冻土层下 蕴藏着极其丰富的天然气资源,岛上建有规模庞大的液化天然气项目基地。近年来,岛上 陆续发现了数十个“巨坑”,引发了俄罗斯的高度关注。下图示意亚马尔半岛及“巨坑”位置。 读图完成29-30题。 29.“巨坑”的出现引发了俄罗斯的高度关注,主要是因为地坑会 ( )A.引发地表沉降 C.威胁能源基地安全 B.加剧海水人侵 D.加速地表水流失 30.半岛上液化天然气基地建设采用的是“组装式建设”模式,即部件在其他地方生产,再运至 该地组装。采用该建设模式主要是因为半岛( ) A.冻土深厚,建设成本高 C.濒临海洋,海运便利 B.人口稀少,劳动力不足 D.气候严寒,施工期短第II卷本卷共包括31-33三道大题,共 55分。31.阅读图文材料,完成下列要求。(20分) 材料一 加拿大西南海岸具有海岸线曲折,多岛屿和峡湾的特征。沿海地区气候温暖湿润, 多地年降水量在2500毫米以上,形成独特的温带雨林景观,受其包围的温哥华城是加拿大最宜居的大都市。 材料二 左图为加拿大西南沿海地区简图,右图为温哥华2016年人口构成图。 (1)简析加拿大西南海岸特征形成的主要原因。(6分) (2)阐述广布的温带雨林对温哥华成为加拿大最宜居大都市的生态作用。(4分) (3)说出右图中温哥华人口构成特点,并分析说明温哥华吸引外来人口的原因。(6分) (4)某游客乘坐游轮在甲地峡湾旅游,即使是晴天也经常观看不到水面日落景观,试说明其原因。(4分) 32.阅读图文材料,完成下列要求。(17分) 槟榔是中国四大南药之一,原产于马来西亚。槟榔喜高温湿润气候,耐肥、不耐寒,适宜 生长在土层深厚、有机质丰富的砂质土壤中。在中国,槟榔主要分布在云南、海南及台湾等热带地区。下图所示爪哇岛北部是槟榔的重要产区。 (1)分析爪哇岛北部地区槟榔园大多位于河流中下游的原因。(4分) (2)根据槟榔生长的自然条件和用途,说明我国大量进口槟榔的原因。(6分) (3)指出图示区域发展槟榔种植业的农业地域类型,并阐释该区域实现种植业可持续发展 的主要途径。(7分) 33.阅读图文材料,完成下列要求。(18分) 材料一 黄金作为贵金属,自古多被加工成首饰、工艺品和货币。虽然19世纪70年代起世 界主要货币逐渐放弃金本位,但它至今仍在国际储备和投资领域占有重要地位,其生产受到 各国政府严格管控。同时由于化学性质稳定、导热导电性能良好,黄金在电子、航天等领域 应用日益广泛。在黄金产业链中,上游的开采、冶炼、提纯和下游的加工、销售等环节企业规模、布局差异明显。目前,黄金储量和生产量都居前列的国家有中国、澳大利亚、俄罗斯、印度尼西亚、美国、加拿大、墨西哥、加纳等国。下表示意2015年世界黄金消费量排名前十的国家。 材料二 南非在19世纪开始大量生产黄金,1970年产金量为1002吨,占全球产量的50%但在2015年年产量只有167.5吨。近年来,同为金砖五国的南非成为吸引我国黄金企业投资的重要目的地。下图为南非区域示意图。(1)指出黄金产业上游企业与下游企业主要区位因素的差异。(4分) (2)简析目前亚洲多黄金消费大国的原因。(4分) (3)分析南非20世纪80年代以来黄金生产量显著下降的主要原因。(6分) (4)说明近年来南非吸引我国黄金企业投资建立生产基地的优势条件。(4分) 参考答案

