【地理】福建省厦门外国语学校2019届高三1月月考(解析版) 试卷
展开福建省厦门外国语学校2019届高三1月月考
一、选择题。
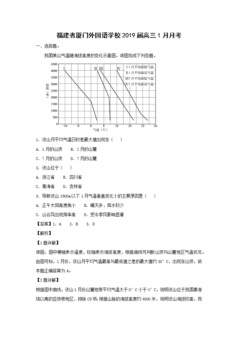
我国某山气温随海拔高度的变化示意图。读图完成下列各题。
1. 该山月平均气温日较差最大值出现在( )
A. 1月的山顶 B. 1月的山麓
C. 7月的山顶 D. 7月的山麓
2. 该山位于( )
A. 浙江省 B. 四川省
C. 青海省 D. 吉林省
3. 导致该山1500m以下1月气温垂直变化小的主要原因是( )
A. 正午太阳高度角小 B. 晴天多,降水较少
C. 山谷风出现频率高 D. 受冬季风影响显著
【答案】1. A 2. B 3. D
【解析】
【1题详解】
读图,图中横轴表示温度,纵轴表示海拔高度,根据曲线可判断山顶与山麓地区气温状况。由图可知,1月份,该山月平均气温最高与最低值之差的最大值约20°C,出现在山顶,故本题正确答案为A。
【2题详解】
根据图中曲线,该山1月份山麓地带平均气温大于0°C小于4°C,说明该山位于我国秦淮线以南的亚热带地区,排除CD项;根据山脉的海拔高度约4000米,说明该山海拔较高,而浙江省的山脉海拔低,可推测该山应在四川省,故本题正确答案为B。
【3题详解】
正午太阳高度角小,是1月气温低的原因。 晴天多,降水较少是最低气温与最高气温差值大的原因。山谷风出现频率低与昼夜的温差变化相关。都不是该山1500m以下l月气温垂直变化小的原因,A、B、C错。最可能是受冬季风影响显著,导致山麓气温也较低,温度垂直变化小,D对。
H企业位于浙江沿海港口宁波市,成立于1986年,生产零部件供应上海钢琴厂。此后,H企业开始生产钢琴的核心部件。2001年,该企业引进了日本全数控高科技钢琴专用设备和生产线,长期聘请国外知名专家指导,开始生产钢琴,80%以上出口欧洲、日本和美国。据此完成下列各题。
4. 与上海相比,H企业选址宁波考虑的主导因素是( )
A. 地租 B. 原料 C. 技术 D. 交通
5. 2000年,H企业筹划生产结构调整,发展钢琴生产,其优势条件是( )
A. 工艺水平先进 B. 产业发展基础好
C. 国家政策支持 D. 本地市场潜力大
【答案】4. B 5. C
【解析】
【4题详解】
H企业位于浙江沿海港口宁波市,成立于1986年,生产零部件供应上海钢琴厂企业开始生产钢琴的核心部件,与上海相比,H企业选址宁波考虑的主导因素是地租,所以A正确。
【5题详解】
2001年,该企业引进了日本全数控高科技钢琴专用设备和生产线,长期聘请国外知名专家指导,开始生产钢琴,80%以上出口欧洲、日本和美国,H企业筹划生产结构调整发展钢琴生产,其优势条件是产业发展基础好,所以B正确。
【点睛】工业创造了巨大的物质财富,改变了人们的生产方式,创造了一个新的人工环境,深刻地影响着人与环境的关系。自工业革命以来,特别是近几十年来,工业对环境的影响越来越大,在创造物质财富造福人类的同时,也产生了全球性的环境问题。
南、北半球冬夏季西风分速(西风分速是指各风向风速中西风的分量)分布示意图。读图完成下列各题。
6. 下列纬度中,西风分速冬、夏季差值最大是( )
A. 40°N B. 50°S C. 40°S D. 60°N
7. 影响南北半球西风分速差异的主要因素是( )
A. 纬度位置 B. 海陆分布 C. 洋流性质 D. 地势高低
8. 冬季,北半球温带大陆东岸的西风较西岸( )
A. 寒冷干燥 B. 温暖干燥 C. 寒冷湿润 D. 温暖湿润
【答案】6. B 7. B 8. A
【解析】
【6题详解】
根据图例,实线表示南半球,虚线表示北半球。根据图中曲线及纬度,西风分速冬、夏季差值最大是50°S,B对。A、C、D错。
【7题详解】
根据所学的海陆分布知识,在50°纬线附近,南北半球最明显的差异是海陆面积,海陆摩擦力大小不同,北半球陆地面积广摩擦力较大,风速较小,南半球海洋面积广,摩擦力较小,风速较大。北半球高纬地区是海洋,西风分速较大,南半球高纬地区陆地为主,西风分速小。所以影响南、北半球西风分速差异的主要因素是海陆分布,B对。 纬度位置、洋流性质、地势高低影响小,不是主要因素,A、C、D错。
【8题详解】
实线表示南半球,虚线表示北半球。冬季,北半球温带大陆东岸的西风是由陆地吹向海洋,西岸的西风是由海洋吹向陆地,且有暖流影响,所以东岸的西风比西岸西风寒冷干燥,A对,B、C、D错。
某地质科考队前往内蒙古巴丹湖(39.2°N,101.6°E)考察,2018年1月7日到达时恰逢日落。考察发现:巴丹湖被沙山分为东湖和西湖(图a),两湖水体性质受盛行西北风的影响而产生明显差异。地质历史时期,该湖所在地区风向多变,影响着巴丹湖的地貌演化,并造就了不同的湖泊形态(图b) 。读图完成下列各题。
9. 科考队到达时的北京时间约为( )
A. 16:00 B. 7:00 C. 18:00 D. 19:00
10. 与西湖相比,东湖( )
A. 盐度较低,水位较高 B. 盐度较低,水位较低
C. 盐度较高,水位较高 D. 盐度较高,水位较低
11. 根据巴丹湖的地貌演化过程,推断阶段Ⅰ、Ⅱ、Ⅲ的盛行风向分别是( )
A. 西南风;东南风;西南风 B. 西南风;东南风;东北风
C. 东北风;西北风;东北风 D. 东北风;西北风;西南风
【答案】9. C 10. A 11. D
【解析】
【9题详解】
1月7日科考队到达时恰逢日落,1月份是冬季,该地纬度约40°N,日落时间约17点。该地纬度是101°E,北京时间约为18:00,C对。其它时间差距较大,A、B、D错误。
【10题详解】
两湖水体性质受盛行西北风的影响而产生明显差异,与西湖相比,东湖位于沙丘的东南方向,是背风坡,风力弱,蒸发慢,盐度较低,水位较高,A对。西湖表面风力强,蒸发快,盐分积累多,所以盐度较高,水位较低,B、C、D错。
【11题详解】
根据巴丹湖的地貌演化过程,迎风坡一侧是缓坡,背风坡一侧是陡坡。阶段Ⅰ、Ⅱ、Ⅲ的盛行风向分别是东北风、西北风、西南风,D对。A、B、C错。
点睛:1月份北半球是冬季,该地纬度约40°N,日落时间约17点。两湖水体性质受盛行西北风的影响而产生明显差异,只有从风力影响湖水蒸发的角度分析。沙丘形态迎风坡一侧是缓坡,背风坡一侧是陡坡。
我国某城市2000~2013年人口变动示意图,读图完成下列各题。
12. 下列年份中该城市人口净迁入最少的是( )
A. 2003年 B. 2006年 C. 2009年 D. 2012年
13. 该城市人口变动将导致( )
A. 老龄化的进程延缓 B. 城市基础设施的负担减轻
C. 平均预期寿命缩短 D. 文化和价值取向趋向单一
14. 该城市是( )
A. 武汉 B. 重庆 C. 上海 D. 西安
【答案】12. D 13. A 14. C
【解析】
【12题详解】
从图中可以看出,图中常住人口数量逐年增加,2010—2013年间常住人口数量年增加量较往年增加量有所下降,2000—2013年间,人口自然增长率有正有负,该地人口多数年份是负增长,只有2012年人口自然增长率为正值,根据人口净迁入量=常住人口增长量-人口自然增长量可以判断,该城市人口净迁入量最少的是2012年,D正确。故选D。
【13题详解】
读图并结合所学知识可知,该城市人口变动主要是人口迁入量较多,使得该城市老龄化的进程延,A正确;平均预期寿命是评价一个国家人口的生存质量和健康水平的重要参考指标,城市人口变动不会影响平均预期寿命,B错误;大量外来人口迁入该城市,城市基础设施的负担加重,文化和价值取向趋向复杂,C、D错误。故选A。
【14题详解】
由以上分析可知,该城市以人口迁入为,近年来迁入人口减少,可能位于我国沿海地区,近年来该地区由于产业升级,需要的劳动力数量减少,导致迁入人口减少;该地区人口自然增长率一直较低,多年处于负增长状态,当地经济水平高度发达。结合四个选项,只有上海位于东部沿海且经济发展水平高,C正确。故选C。
【点睛】我国东部经济发达地区,生育观念变化较快,自热增长率进入负增长较早。
罗摩桥是由一连串礁石与沙洲组成,时隐时现。在神话史诗中,罗摩桥是印度教英雄罗摩王子修建的浮桥。2005年7月,印度政府拟斥资开凿横穿罗摩桥的运河(下图),但遭到印度教教徒的强烈抗争至今。读图完成下列各题。
15. 修建该运河面临的自然障碍主要是( )
A. 风浪大 B. 盐度高 C. 暗礁多 D. 水域深
16. 若该运河建成通航,则印度东、西海岸之间的海上航程将缩短约( )
A. 300 km B. 600 km C. 900 km D. 1200 km
17. 该运河的修建遭到反对主要是由于印度政府忽略了( )
A. 水文因素 B. 经济因素 C. 文化因素 D. 环境因素
【答案】15. A 16. B 17. C
【解析】
本题主要考查交通运输建设和经纬线。经线上每相差一个纬度相差111 km,赤道上每相差一个经度相差111 km,利用这些可以大致计算两地距离。
【15题详解】
罗摩桥是由一连串礁石与沙洲组成,时隐时现。说明水域不深,D错;盐度高和暗礁多对运河修建影响小,BC错;处于在东北和西南季风影响下,风大浪高,影响运河修建,A正确。
【16题详解】
若该运河建成通航,则印度东、西海岸之间的海上航程将不需要绕道斯里兰卡东面,从图中的纬度跨度来看东西各少跨过2个纬度,再加上东西2个经度距离,应该大约600 km,选择B。
【17题详解】
在神话史诗中,罗摩桥是印度教英雄罗摩王子修建的浮桥。修建运河主要是遭到印度教教徒的强烈抗争。说明主要原因是宗教问题,宗教属于文化范畴,所以该运河的修建遭到反对主要是由于印度政府忽略了文化因素。选择C。
云桂高铁自昆明到南宁,如图所示,在杨美站接入南宁铁路枢纽时设计了两个初选方案,方案Ⅰ客运线直达南宁站;方案Ⅱ客运线经停南宁南站到达南宁站。读图完成下列各题。
18. 最终选择方案Ⅱ的理由主要是( )
A. 跨河桥梁较少 B. 运营时间较短
C. 建设成本较低 D. 线路长度较短
19. 与方案Ⅰ相比,实施方案Ⅱ将( )
A. 导致南宁站的负荷增加 B. 促进南宁城区向西北扩展
C. 导致南宁南站的地位下降 D. 促进南宁南站附近商业发展
【答案】18. C 19. D
【解析】
【18题详解】
从图中可以看出,与方案I相比,选择方案Ⅱ 跨河桥梁并不少,沿途站点较多,线路长度较长,可以利用原有的铁路,建设成本较低,所以C正确。
【19题详解】
读图并结合所学的知识,可以得出与方案I相比,实施方案Ⅱ可能导致南宁站的负荷减轻,促进南宁城区向西南扩展,导致南宁南站的地位提高,促进南宁南站附近商业发展,所以D正确。
考点:交通运输(交通运输方式和布局,交通运输布局变化的影响)
开平市位于珠江三角洲西南部,地势低洼,历来是重要商埠和货物集散地。民国初期,政局动荡,众多华侨返乡广建碉楼(下图)。开平碉楼为中西合璧的多层塔楼式民居,墙体厚实坚固,窗户比普通民居开口小并装置铁栅,外设铁门,盛时逾3000座,现存1833座,分布在18个镇。1983年开平市组织调查,推动了碉楼的开发和保护;2007年,开平碉楼成为中国首个华侨文化的世界遗产项目,兴起了一阵碉楼旅游的热潮。目前,仅开放十余座碉楼供游客参观,门票是其主要旅游收入,维护碉楼的经费存在一定缺口。读图完成下列各题。
20. 民国初期,开平广建碉楼主要是为了( )
A. 满足人口增长需要 B. 体现华侨爱乡情结
C. 防御水患匪患侵扰 D. 缓和区域人地矛盾
21. 促使开平碉楼的功能转向发展旅游的主要原因是( )
A. 当地人口外出务工 B. 政府和华侨的重视
C. 水利设施不断完善 D. 工业与城市的发展
22. 下列措施中,有利于持续解决开平碉楼维护经费缺口的是( )
A. 增加碉楼开放数量 B. 提高政府补贴标准
C. 提高参观门票价格 D. 拓展主题度假项目
【答案】20. C 21. B 22. D
【解析】
【20题详解】
根据材料,民国初期,开平广建碉楼与当地的低洼地势、政局动荡有关,主要是为了防御水患匪患侵扰,C对。与满足人口增长需要、缓和区域人地矛盾无关,A、D错。体现华侨爱乡情结不是主要原因,B错。
【21题详解】
促使开平碉楼的功能转向发展旅游,与市组织调查,碉楼成为华侨文化世界遗产有密切关系,主要原因是政府和华侨的重视,B对。与当地人口外出务工、水利设施不断完善无关,A、C错。工业与城市的发展与碉楼功能转化为旅游关系不大,D错。
【22题详解】
下列措施中,有利于持续解决开平碉楼维护经费缺口的是拓展主题度假项目,D对。碉楼是相似建筑,增加碉楼开放数量,维护费用也增加,A错。提高政府补贴标准不能持续解决,B错。提高参观门票价格,可能导致游客数量减少,C错。
二、综合题。
23.阅读图文资料,完成下列要求。
美国佛罗里达半岛南部地势低洼,由于生境条件不同,分布着不同类型的沼泽(下图)。每年6-10月,奥基乔比湖水溢出,并通过克拉莎草沼泽缓慢注入海洋。18世纪前,克拉莎草沼泽的先民仅在出露水面的小块高地上耕作。甘蔗生长需年积温5500~8500℃,需水量大却怕涝。20世纪初,奥基乔比湖以南地区种植4000公顷的甘蔗,收获期为每年11月到次年4月。为了种植甘蔗,当地抽取沼泽水,并切断湖水与沼泽地的联系。此后,克拉莎草沼泽生境发生明显变化,导致红树林适生范围向陆地方向扩张。1996年,美国国会通过法案限制克拉莎草沼泽地区甘蔗种植。
(1)说明18世纪前克拉莎草沼泽地区种植业只出现在小块高地的原因。
(2)分析与湖泊以北地区相比,奥基乔比湖以南地区种植甘蔗的有利自然条件。
(3)分析甘蔗种植后,克拉莎草沼泽水量和水质的变化特点及原因。
(4)分析克拉莎草沼泽水量变化导致红树林适生范围扩张的原因。
【答案】(1)地势较高,雨季不易被淹没:人口稀少,农产品需求量小。
(2)纬度较低,光热较充足:受奥基乔比湖调节,冬季不易遭受冷害:以草本沼泽为主,土壤较肥沃。
(3)水量减少,水质变差。沼泽补给水源减少,甘蔗生长过程耗水量大,导致水量减少,水体自净能力下降;农药与化肥的施用,造成水体污染,
(4)水量减少,导致沼泽南部地下水位下降,海水入侵,水体和土壤含盐量升高,红树林适生范围向陆地延伸。
【解析】
(1)18世纪前,克拉莎草沼泽地区人口稀少,农产品需求量小;高地处因地势较高,雨季不易被淹没,故种植业仅出现在小块高地。
(2)甘蔗喜欢高温多雨环境。与湖泊以北地区相比,奥基乔比湖以南地区种植甘蔗的优势主要体现在光热、土壤等方面。奥基乔比湖以南地区纬度较低,光热较充足;受湖泊调节,冬季不易遭受冷害;土壤较肥沃。
(3)种植甘蔗需要大量的水源导致沼泽补给水源减少,水量减少导致水体自净能力下降;农药与化肥的施用,造成水体污染,最终克拉莎草沼泽水量减少,水质变差。
(4)克拉莎草沼泽水量变化是指其水量减少,导致沼泽南部地下水位下降,海水入侵,水体和土壤含盐量升高,该环境变得适合红树林繁殖,从而促使红树林适生范围向陆地延伸。
24.阅读图文资料,完成下列要求。
圣米格尔岛(下图)距葡萄牙本土约1500千米,为孤悬于大西洋的亚速尔群岛中最大的岛屿。新航路开辟后,该岛成为大西洋航线上过往帆船(以风为动力)的重要物资补给站。此后的300年间,各地船只停靠在大里贝拉附近的海港,岛上熙熙攘攘的集市里食品堆积如山。19世纪后期,大型蒸汽机船出现,该岛一度衰落。20世纪起,该岛逐渐发展成为夏季的疗养、旅游胜地。
(1)分析新航路开辟后,圣米格尔岛成为大西洋航线上的重要物资补给站的原因。
(2)说明过往该岛的帆船大多选择大里贝拉附近海港停靠的原因。
(3)分析大型蒸汽机船的出现导致圣米格尔岛衰落的原因。
(4)请在上述问题的基础上,设计一道可用于测评的问题。要求:①问题以陈述句呈现,指向明确;②问题能体现地理事物与现象的发展变化和内在联系;③问题的解答必须依据以上图文资料,但不要求写出答案。
【答案】(1)大西洋航线距离较长,而帆船运量小,中途需物资补给。该岛为航线上为数不多的陆地之一;岛屿面积较大,淡水资源丰富,且水热条件优越,土壤肥沃,适合谷物、水果种植 (2)沿海海岸线曲折,多优良港湾:位于盛行西风的背风地带,便于船只停靠:地形平坦开阔,便于货物装卸 (3)大型蒸汽机船运量大,停靠该岛的船只减少,导致该岛商贸业衰落:该岛面积狭小且远离大陆,工业落后 (4)略
【解析】
该题以孤悬于大西洋的亚速尔群岛中最大的岛屿圣米格尔岛为材料,主要考查地理位置、区域特征等相关知识,要求学生具备较强逻辑推理能力,能够用科学的语言、正确的逻辑关系,表达出论证和解决地理问题的过程与结果。
(1)新航路开辟后,圣米格尔岛成为大西洋航线上的重要物资补给站的原因,可以从岛屿地理位置、面积大、淡水资源丰富、土壤肥沃等方面回答。
(2)过往该岛的帆船大多选择大里贝拉附近海港停靠的原因,需要结合材料和所学的知识,从海岸、风向、地形等方面回答。读图可知大里贝拉港口沿海海岸线曲折,多优良港湾,位于盛行西风(西南风)的背风地带,风浪小,便于船只停靠,大里贝拉港口岸上等高线稀疏,地形平坦开阔,便于货物装卸。
(3)大型蒸汽机船的出现导致圣米格尔岛衰落的原因,可以从大型蒸汽机船运量大、航程远、停靠该岛的船只减少,从而导致该岛商贸业衰落。
(4)这是一道开放性试题,自己设计一道可用于测评的问题即可,但是需要指向明确,问题能体现地理事物与现象的发展变化和内在联系。如设计问题:分析圣米格尔岛逐渐发展成为夏季的疗养、旅游胜地的有利条件。
25. 苗族服饰及其着装习惯深受所生活区域的气候、地形等自然条件的影响。下图为我国苗族聚居区之一。该区域苗族男子日常多穿着对襟短衣和裤筒较宽大的长裤,外出时打“绑腿”。
根据图文资料,分析图示区域地形和气候条件对该区域苗族男子着装习惯的影响。
【答案】图示区域以山地为主,地形起伏较大;属亚热带季风气候区,气候湿热(植被茂密);(4分)穿着短衣和宽松长裤便于散热(可减轻酷暑高温带来的不适);(2分)打“绑腿”利于在山间及林中行走;防蚊虫、蛇等叮咬;冬季防寒等。(4分)(其他合理答案酌情评分)
【解析】
此题注意题干的提醒“苗族服饰及其着装习惯深受所生活区域的气候、地形等自然条件的影响”,从地形和气候条件来分析,图示区域为湖南的湘西地区,以山地为主,地形起伏较大,属于亚热带季风气候区,气候湿热,植被茂密,穿着短衣和宽松长裤便于散热,打“绑腿”利于在山间及林中行走,防蚊虫、蛇等叮咬,冬季防寒。

