还剩11页未读,
继续阅读
【地理】河北省承德一中2019届高三上学期第二次月考 试卷
展开
河北省承德一中2019届高三上学期第二次月考
一、单项选择题(每题1.5分,共75分)
读我国南方某地区等高线地形图(单位:米),图中等高距为50米,完成1~3题。
1.图示区域最大高差为 ( )
A.199m B.249m C.299m D.349m
2.图中河流流向大致是 ( )
A.东北流向西南 B.西北流向东南 C.西南流向东北 D.东南流向西北
3.图示区域产业布局最合理的是 ( )
A.发展滨海旅游 B.发展木材加工工业
C.种植经济林木 D.加大水电开发力度
沙柳主要分布在我国西北地区。沙柳根系发达,生命力强,枝条丛生不怕沙压,但沙柳必须每隔3~5年平茬才能长得更好,否则就会死亡。读图,回答4~5题。
4.种植沙柳,改善环境,主要是因为沙柳能 ( )
A.防风固沙 B.吸烟滞尘
C.保持水土 D.净化空气
5.造纸产业链条能够 ( )
A.使植被遭到了大规模破坏 B.实现无废弃物排放
C.把生产重点转向废弃物的综合利用 D.推动沙柳的种植
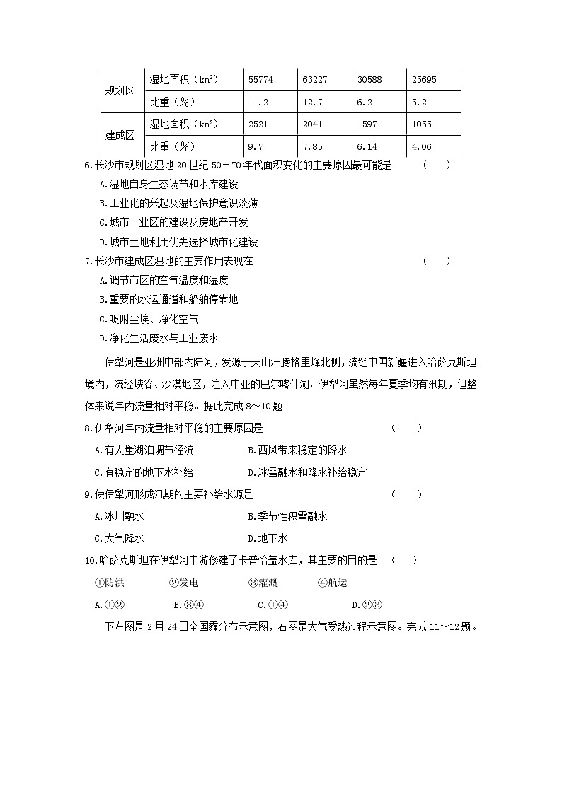
读长沙市湿地各历史年代面积变化统计表,完成6~7题。
历史年代
1950年代
1970年代
1990年代
2000年代
规划区
湿地面积(km2)
55774
63227
30588
25695
比重(%)
11.2
12.7
6.2
5.2
建成区
湿地面积(km2)
2521
2041
1597
1055
比重(%)
9.7
7.85
6.14
4.06
6.长沙市规划区湿地20世纪50-70年代面积变化的主要原因最可能是 ( )
A.湿地自身生态调节和水库建设
B.工业化的兴起及湿地保护意识淡薄
C.城市工业区的建设及房地产开发
D.城市土地利用优先选择城市化建设
7.长沙市建成区湿地的主要作用表现在 ( )
A.调节市区的空气温度和湿度
B.重要的水运通道和船舶停靠地
C.吸附尘埃、净化空气
D.净化生活废水与工业废水
伊犁河是亚洲中部内陆河,发源于天山汗腾格里峰北侧,流经中国新疆进入哈萨克斯坦境内,流经峡谷、沙漠地区,注入中亚的巴尔喀什湖。伊犁河虽然每年夏季均有汛期,但整体来说年内流量相对平稳。据此完成8~10题。
8.伊犁河年内流量相对平稳的主要原因是 ( )
A.有大量湖泊调节径流 B.西风带来稳定的降水
C.有稳定的地下水补给 D.冰雪融水和降水补给稳定
9.使伊犁河形成汛期的主要补给水源是 ( )
A.冰川融水 B.季节性积雪融水
C.大气降水 D.地下水
10.哈萨克斯坦在伊犁河中游修建了卡普恰盖水库,其主要的目的是 ( )
①防洪 ②发电 ③灌溉 ④航运
A.①② B.③④ C.①④ D.②③
下左图是2月24日全国霾分布示意图,右图是大气受热过程示意图。完成11~12题。
11.本次雾霾天气影响严重的地区有 ( )
A.沪 B.冀 C.赣 D.晋
12.关于两幅图的描述,正确的有 ( )
A.Ⅰ地区海拔高,与地势低的地区相比④较弱
B.Ⅱ地区阴雨天多,与晴朗天气相比③较弱
C.III地气候干旱,与湿润地区相比夜晚②较强
D.Ⅳ地区雾霾严重,与无雾霾相比夜晚③较强
下图为尼泊尔示意图。读图,完成13~14题。
13.尼泊尔 ( )
A.地处板块的生长边界 B.地形以高原为主,地势起伏小
C.植被以常绿硬叶林为主 D.气候复杂多样,南北差异明显
14.尼泊尔的通商口岸多分布在其南部,是因为南部 ( )
①与印度经贸联系紧密,通商历史悠久 ②河网的密度较大,水运便利
③人口、城镇的密度大,商贸需求量大 ④地形较开阔,便于口岸建设
A.①②③ B.①②④ C.①③④ D.②③④
读下列气候资料,回答15~17题。
月份
1
2
3
4
5
6
7
8
9
10
11
12
气温
20.1
23.0
27.6
30.2
30.7
30.3
29.2
29.1
29.1
28.2
24.9
20.8
降水
11
30
35
60
142
288
411
349
288
143
26
17
15.该气候资料所属气候类型是 ( )
A.亚热带季风气候 B.热带季风气候
C.热带沙漠气候 D.热带雨林气候
16.该地月均最高气温出现在 5 月,而不是在7月的原因是 ( )
①地处低纬度,5月太阳高度角已经很大
②5月降水量还不太大,大气对太阳辐射的削弱作用还不太强
③受西南来的暖湿气流的影响强烈
④受地形的影响
A.①② B.②③ C.③④ D.①④
17.该地在11月至次年 4 月降水量少的原因是 ( )
①吹西南风 ②吹东北风
③受大陆气团的控制 ④受赤道气团的控制
A.①② B.②③ C.③④ D.①④
16世纪欧洲殖民者利用洋流运动规律航行,与非洲和南美洲之间进行不平等贸易,被称作北大西洋“黑三贸易”,此贸易持续了400多年。依据材料和图,回答18~19题。
18.上图中殖民者从西班牙出发地的自然带是 ( )
A.温带落叶阔叶林带 B.亚热带常绿硬叶林带
C.亚热带常绿阔叶林带 D.温带草原带
19.从西班牙到西部非洲体现了 ( )
A.纬度地带性规律 B.经度地带性规律
C.山地垂直地域分异规律 D.地方性分异规律
2014年,巴西圣保罗遭遇了一个世纪以来最为严重的干旱。科学家认为,一种叫做“大
气阻塞”的风动现象改变了南美洲风的正常路径。下图为大气运动受阻塞前后“正常路径与大气阻塞路径示意图”,读图完成20~21题。
20.当出现“大气阻塞”的风动现象时,控制巴西东南部的天气系统为 ( )
A.高压系统 B.低压系统 C.冷锋 D.暖锋
21.关于“大气阻塞”的风动现象以及对南美洲造成的影响,叙述正确的是 ( )
①该气流来自大西洋的暖湿气流
②巴西东南部干旱少雨
③亚马孙上游地区的降水量将大幅增加
④南美洲“大气阻塞”的风动现象对热带地区的影响较大
A.①② B.②④ C.①②③ D.①②③④
在东部沿海地区纺织产业向中西部转移的过程中,抱团转移成为一种新型转移模式。如南通纺织和服装等企业组团“扎堆”投资有30多年纺织产业历史的太康,在太康形成了一座“南通纺织城”。读下图回答22~23题。
22.与企业个体分散转移相比,纺织和服装等企业抱团转移的主要优势是 ( )
A.环境改变较小 B.协作条件较好
C.接近原料产地 D.地租更加便宜
23.纺织和服装等企业抱团转移对南通市的影响主要是 ( )
A.造成产业结构失调,不利于经济发展
B.造成人口性别比失衡,社会失稳
C.有利于促进城市化和工业化
D.短期内造成部分劳动力失业
读“不同距离条件下高速铁路与航空运输两种运输方式的竞争关系模型图”,完成24~25题。
24.由图可知,两种运输方式竞争最激烈的运距是 ( )
①0~600千米 ②1100~1300千米
③1200~1600千米 ④大于1800千米
A.① B.①③ C.② D.①④
25.兰州至乌鲁木齐高速铁路时速设计,最重要的限制性自然因素是 ( )
A.穿越河谷多,沙漠广 B.大风日数多,风力强
C.干旱少雨,缺乏水源 D.冻土层厚,冰川广布
读下列两幅图,左图为某国的甲地区“2005年人口年龄构成”,右图为甲、乙两地在某国的位置。完成26~27题。
26.对甲地人口性别比例与年龄结构严重失衡的原因,解释合理的是 ( )
A.劳动力导向型工业大量迁入 B.女性出生率低并且大量迁出
C.夏季到该地旅游度假人数多 D.该地服役军人多
27.该国是一个重要的茶叶进口国。图中所示乙地非常适合种植茶树。然而,采茶业却并未成为该地的农业生产部门,其主要影响因素是( )
A.市场 B.现代科技 C.交通 D.劳动力
广东省郁南县是全国县级最大的于电池生产基地,锰是制造于电池的重要原料之一。近年来,该县承接了珠江三角洲地区的建材、精细化工等产业,逐步形成产业集群。下图为该县相关信息示意图。据此,完成28~30题。
28.郁南县成为全国县级最大的干电池生产基地,主要优势在于 ( )
A.消费市场广阔 B.水资源丰富
C.矿产资源丰富 D.科学技术水平先进
29.该地承接珠江三角洲产业转移的主要条件为 ( )
①环境质量好 ②能源资源丰富 ③劳动力充足 ④土地成本低
A.①② B.③④ C.①③ D.②④
30.产业集群的影响,主要表现为 ( )
A.加剧就业困难,环境压力更大 B.利于东西协作,实现经济共赢
C.促进资源开发,增加就业机会 D.降低运输成本,提高生产利润
泰国香米主要产于泰国东北部,只有在这里(原产地)其才能表现出最好的品质。这是因为当地具有特殊的生长条件,尤其是香稻扬花期间,凉爽的气候、明媚的日光及水稻灌浆期间渐渐降低的土壤湿度,对香味的产生及积累,起到了非常重要的作用。结合泰国气候资料图,完成31~32题。
31.泰国东北部香稻扬花期一般出现在 ( )
A.3~4月 B.7~8月
C.9~10月 D.12月~次年1月
32.泰国香米以其优良的品质享誉全球,目前泰国香米出口遍及100多个国家,这主要得益于 ( )
A.广阔的市场与耕地面积 B.发达的信息与交通
C.先进的耕作技术与装备 D.充足的化肥与农药
下图为“某区域等压线分布图”。读图回答33~35题。
33.M处气压数值可能为 ( )
A.1000、1010 B.1010、1015
C.1015、1020 D.1020、1000
34.图中①、②、③、④四地附近,可能出现锋面天气的是 ( )
A.① B.② C.③ D.④
35.图中①、②、③、④四地附近,风速最大的是 ( )
A.①地 B.②地 C.③地 D.④地
不丹是地处喜马拉雅山南坡的内陆山国,森林覆盖率达72%,经济水平较低,却是全球“幸福指数”最高的国家,将生态环境和传统文化保护置于经济发展之上的“不丹模式”,受到国际社会的关注。读图,回答36~38题。
36.下列关于图示地区河流的叙述,正确的是 ( )
A.由四周流向中间 B.属于内流河,流量较小
C.水系发达,河运便利 D主要参与海陆间水循环
37.影响不丹聚落分布的主要因素是 ( )
A.交通 B.资源 C.地形 D.气候
38.为了促进经济和环境可持续发展,适合在不丹大力发展的产业是 ( )
①木材加工业 ②旅游业 ③高新技术产业 ④花卉种植业
A.①② B.②④ C.①③ D.③④
1997年9月,安徽成立了目前亚洲最大的水泥熟料(水泥的半成品,适用于高强度等级混凝土以及受化学侵蚀、压力水作用及海水侵蚀的工程,水泥熟料加上适量石膏或者废渣粉磨即成水泥)、水泥生产企业——安徽海螺水泥股份有限公司。据此完成39~41题。
39.海螺公司成立之初就开始实施“T”型发展战略,“T”中的“一”代表华东沿海,“I”代表长江流域,制定该战略的主要依据是 ( )
①廉价的水运 ②充足的劳动力 ③丰富的能源 ④广阔的市场
A.①② B.②④ C.③④ D.①④
40.海螺公司在工业发达的华东地区建立粉磨站的主要原因是 ( )
A.宣传品牌拓展市场 B.利用工业集聚降低成本
C.利用丰富的工业废渣 D.响应国家政策号召
41.随着广西沿海钢铁、石化基地的建设,海螺公司在广西建立熟料基地的主导因素是( )
A.市场 B.劳动力 C.技术 D.原料
白尼罗河流经尼罗河上游盆地时形成的苏德沼泽,面积季节变化巨大,最小时约3万平方千米,最大时可超过13万平方千米。沼泽航道较浅,水深变化大,水面布满漂浮植物,给航运造成了巨大的障碍。为改善航运条件,20世纪80年代修建了琼莱运河(下图)。据此完成42~44题。
42.苏德沼泽形成的主导因素是 ( )
A.蒸发较弱 B.地下水位高
C.地形平坦 D.降水丰富
43.苏德沼泽面积最小的时段是 ( )
A.2月—4月 B.5月—7月
C.8月一10月 D.11月一次年1月
44.琼莱运河建成后 ( )
A.尼罗河上游盆地可耕地增加 B.埃及水资源减少
C.尼罗河输沙量减小 D.苏德沼泽水质改善
下图为新西兰南岛东岸莫埃拉基海滩上的圆石。数千万年前,动物残骸沉入海底形成内核,而后矿物结晶长期附着逐渐形成圆石,形成之初便静静地躺在海底柔软的泥沙层中。海滩上的圆石表层有裂纹并多从中心开裂,可清晰看到里面的纹理,如同大树的年轮。据此完成45~46题。
45.推测莫埃拉基海滩地处 ( )
A.板块内部 B.消亡边界
C.生长边界 D.无法判断
46.与莫埃拉基海滩圆石的初期形成相关的地质作用是 ( )
A.球状风化 B.海浪搬运
C.化学沉积 D.风力侵蚀
羚羊峡谷(36°51'28''N,111°22'20″W)是世界上著名的狭缝型峡谷,位于美国亚利桑纳州的沙漠,常年处在干涸的河道之中。看它的外观如同地表的沙体被流水冲出的细沟(如图)。但当人们深入谷底则会发现谷壁岩石表面像被精心打磨,纹层顺着岩壁流淌,如同万年前的波浪被定格在这峡谷中。阳光从峡谷顶部进入,幻化出奇异的色彩。据此完成47~48题。
47.人们游览羚羊峡谷的最佳时间是在当地 ( )
A.8点前后 B.12点前后 C.16点前后 D.20点前后
48.羚羊峡谷的形成主要是由于 ( )
A.流水侵蚀和风力侵蚀 B.岩石风化和流水侵蚀
C.岩石风化和风力侵蚀 D.生物作用和冰川侵蚀
农业生产往往需要改造自然条件,为农作物生长提供最佳环境,“吠亩法”对土地的利用包括“上田弃亩”(在地势高的田里,将作物种在沟里,而不种在垄上,如图a),“下田弃吠”(在地势低的田里,将作物种在垄上,而不种在沟内,如图b)两种方式。据此完成49~50题。
49.“上田弃亩”最主要的目的是 ( )
A.增加土层深度 B.充分利用土壤水分
C.增加耕地面积 D.充分利用土壤养分
50.我国南方地区的经济作物普遍种植在垄上,主要是因为南方地区 ( )
A.降水多 B.阴天多 C.土层薄 D.温度高
第II卷(共25分)
51.阅读图文资料,完成下列问题。(15分)
发源于土耳其北部山区的幼发拉底河和底格里斯河流经叙利亚进入伊拉克境内,在下游形成了著名的美索不达米亚湿地(如图所示),曾孕育了两河流域的灿烂文明。但过去30年间,由于流域内水利设施建设及湿地人为排干等环境因素变化,湿地面积大量减少,原有的2万平方千米湿地现已不足7%。
⑴简析在两河流域形成美索不达米亚湿地的原因。(5分)
⑵据提供信息并结合两河流域实际,分析近30年来美索不达米亚湿地大面积减少的原因。(6分)
⑶美索不达米亚湿地的恢复迫在眉睫。有人提出“直接引入海水”来扩大湿地范围,此建议的提出遭到众多专家学者的反对,请阐述反对的理由。(4分)
52.阅读图文资料,完成下列要求。(10分)
2017年9月洛杉矶所在的南加州地区发生多起森林火灾,火势快速蔓延,造成数十万居民紧急撤离。
旧金山湾区是美国加利福尼亚州北部的一个大都会区,位于旧金山湾四周,包括多个大小城市,集中了全美一半以上的精英人才。作为全球知名的人才、科技、创业资本要素集聚中心,旧金山湾区形成了以硅谷为产业发展中心的湾区模式,成为国际诸多临海港口城市效仿的榜样。下图为美国南加州及旧金山湾区地形和洛杉矶气候统计图。
(1) 从大气环流角度简析南加州地区9月森林火灾多发且迅速蔓延的原因。(3分)
(2)分析夏季旧金山多雾的原因。(4分)
(3)说明旧金山湾区发展成为世界著名高科技产业湾区的有利自然条件。(3分)
参考答案
一、单项选择题
试题
1
2
3
4
5
6
7
8
9
10
11
12
13
14
15
答案
C
B
C
A
D
A
A
B
A
D
B
D
D
C
B
试题
16
17
18
19
20
21
22
23
24
25
26
27
28
29
30
答案
A
B
B
A
A
D
B
D
C
B
D
D
C
B
D
试题
31
32
33
34
35
36
37
38
39
40
41
42
43
44
45
答案
D
B
B
C
D
D
C
B
D
C
A
C
A
A
B
试题
46
47
48
49
50
答案
C
B
A
B
A
51.(15分)
(1)位于两河流域的下游,沿岸支流较多,来水与汇水量大;(2分)所处地带地势低平,排水不畅,易积水;(2分)河流水位季节变化大,易泛滥。(1分)
(2)上游及支流大量修建水库,导致两河流量减少;两河沿岸地区生产生活用水量增大;湿地区域受战争、战乱的影响,人为排干;全球变暖,蒸发旺盛等(任选3点给6分)
(3)引入海水(咸水),破坏原有陆地淡水生态系统;改变地下水水质;加剧土地的盐碱化。(4分)
52.(10分)
(1)南加州地区夏季受副高控制,气温高,降水少,森林非常干燥,易引起森林火灾;(2分)9月起逐渐受西风控制,多大风天气,火灾迅速蔓延。(1分)
(2)旧金山半岛三面环水,水汽充足;受太平洋加利福尼亚寒流影响,水汽凝结,易形成雾;受寒流影响,容易出现逆温现象,大气较稳定;夏季受副热带高气压控制,风力较小,雾不容易扩散。(4分)
(3)地势平坦;气候温和;环境优美。(3分)
一、单项选择题(每题1.5分,共75分)
读我国南方某地区等高线地形图(单位:米),图中等高距为50米,完成1~3题。
1.图示区域最大高差为 ( )
A.199m B.249m C.299m D.349m
2.图中河流流向大致是 ( )
A.东北流向西南 B.西北流向东南 C.西南流向东北 D.东南流向西北
3.图示区域产业布局最合理的是 ( )
A.发展滨海旅游 B.发展木材加工工业
C.种植经济林木 D.加大水电开发力度
沙柳主要分布在我国西北地区。沙柳根系发达,生命力强,枝条丛生不怕沙压,但沙柳必须每隔3~5年平茬才能长得更好,否则就会死亡。读图,回答4~5题。
4.种植沙柳,改善环境,主要是因为沙柳能 ( )
A.防风固沙 B.吸烟滞尘
C.保持水土 D.净化空气
5.造纸产业链条能够 ( )
A.使植被遭到了大规模破坏 B.实现无废弃物排放
C.把生产重点转向废弃物的综合利用 D.推动沙柳的种植
读长沙市湿地各历史年代面积变化统计表,完成6~7题。
历史年代
1950年代
1970年代
1990年代
2000年代
规划区
湿地面积(km2)
55774
63227
30588
25695
比重(%)
11.2
12.7
6.2
5.2
建成区
湿地面积(km2)
2521
2041
1597
1055
比重(%)
9.7
7.85
6.14
4.06
6.长沙市规划区湿地20世纪50-70年代面积变化的主要原因最可能是 ( )
A.湿地自身生态调节和水库建设
B.工业化的兴起及湿地保护意识淡薄
C.城市工业区的建设及房地产开发
D.城市土地利用优先选择城市化建设
7.长沙市建成区湿地的主要作用表现在 ( )
A.调节市区的空气温度和湿度
B.重要的水运通道和船舶停靠地
C.吸附尘埃、净化空气
D.净化生活废水与工业废水
伊犁河是亚洲中部内陆河,发源于天山汗腾格里峰北侧,流经中国新疆进入哈萨克斯坦境内,流经峡谷、沙漠地区,注入中亚的巴尔喀什湖。伊犁河虽然每年夏季均有汛期,但整体来说年内流量相对平稳。据此完成8~10题。
8.伊犁河年内流量相对平稳的主要原因是 ( )
A.有大量湖泊调节径流 B.西风带来稳定的降水
C.有稳定的地下水补给 D.冰雪融水和降水补给稳定
9.使伊犁河形成汛期的主要补给水源是 ( )
A.冰川融水 B.季节性积雪融水
C.大气降水 D.地下水
10.哈萨克斯坦在伊犁河中游修建了卡普恰盖水库,其主要的目的是 ( )
①防洪 ②发电 ③灌溉 ④航运
A.①② B.③④ C.①④ D.②③
下左图是2月24日全国霾分布示意图,右图是大气受热过程示意图。完成11~12题。
11.本次雾霾天气影响严重的地区有 ( )
A.沪 B.冀 C.赣 D.晋
12.关于两幅图的描述,正确的有 ( )
A.Ⅰ地区海拔高,与地势低的地区相比④较弱
B.Ⅱ地区阴雨天多,与晴朗天气相比③较弱
C.III地气候干旱,与湿润地区相比夜晚②较强
D.Ⅳ地区雾霾严重,与无雾霾相比夜晚③较强
下图为尼泊尔示意图。读图,完成13~14题。
13.尼泊尔 ( )
A.地处板块的生长边界 B.地形以高原为主,地势起伏小
C.植被以常绿硬叶林为主 D.气候复杂多样,南北差异明显
14.尼泊尔的通商口岸多分布在其南部,是因为南部 ( )
①与印度经贸联系紧密,通商历史悠久 ②河网的密度较大,水运便利
③人口、城镇的密度大,商贸需求量大 ④地形较开阔,便于口岸建设
A.①②③ B.①②④ C.①③④ D.②③④
读下列气候资料,回答15~17题。
月份
1
2
3
4
5
6
7
8
9
10
11
12
气温
20.1
23.0
27.6
30.2
30.7
30.3
29.2
29.1
29.1
28.2
24.9
20.8
降水
11
30
35
60
142
288
411
349
288
143
26
17
15.该气候资料所属气候类型是 ( )
A.亚热带季风气候 B.热带季风气候
C.热带沙漠气候 D.热带雨林气候
16.该地月均最高气温出现在 5 月,而不是在7月的原因是 ( )
①地处低纬度,5月太阳高度角已经很大
②5月降水量还不太大,大气对太阳辐射的削弱作用还不太强
③受西南来的暖湿气流的影响强烈
④受地形的影响
A.①② B.②③ C.③④ D.①④
17.该地在11月至次年 4 月降水量少的原因是 ( )
①吹西南风 ②吹东北风
③受大陆气团的控制 ④受赤道气团的控制
A.①② B.②③ C.③④ D.①④
16世纪欧洲殖民者利用洋流运动规律航行,与非洲和南美洲之间进行不平等贸易,被称作北大西洋“黑三贸易”,此贸易持续了400多年。依据材料和图,回答18~19题。
18.上图中殖民者从西班牙出发地的自然带是 ( )
A.温带落叶阔叶林带 B.亚热带常绿硬叶林带
C.亚热带常绿阔叶林带 D.温带草原带
19.从西班牙到西部非洲体现了 ( )
A.纬度地带性规律 B.经度地带性规律
C.山地垂直地域分异规律 D.地方性分异规律
2014年,巴西圣保罗遭遇了一个世纪以来最为严重的干旱。科学家认为,一种叫做“大
气阻塞”的风动现象改变了南美洲风的正常路径。下图为大气运动受阻塞前后“正常路径与大气阻塞路径示意图”,读图完成20~21题。
20.当出现“大气阻塞”的风动现象时,控制巴西东南部的天气系统为 ( )
A.高压系统 B.低压系统 C.冷锋 D.暖锋
21.关于“大气阻塞”的风动现象以及对南美洲造成的影响,叙述正确的是 ( )
①该气流来自大西洋的暖湿气流
②巴西东南部干旱少雨
③亚马孙上游地区的降水量将大幅增加
④南美洲“大气阻塞”的风动现象对热带地区的影响较大
A.①② B.②④ C.①②③ D.①②③④
在东部沿海地区纺织产业向中西部转移的过程中,抱团转移成为一种新型转移模式。如南通纺织和服装等企业组团“扎堆”投资有30多年纺织产业历史的太康,在太康形成了一座“南通纺织城”。读下图回答22~23题。
22.与企业个体分散转移相比,纺织和服装等企业抱团转移的主要优势是 ( )
A.环境改变较小 B.协作条件较好
C.接近原料产地 D.地租更加便宜
23.纺织和服装等企业抱团转移对南通市的影响主要是 ( )
A.造成产业结构失调,不利于经济发展
B.造成人口性别比失衡,社会失稳
C.有利于促进城市化和工业化
D.短期内造成部分劳动力失业
读“不同距离条件下高速铁路与航空运输两种运输方式的竞争关系模型图”,完成24~25题。
24.由图可知,两种运输方式竞争最激烈的运距是 ( )
①0~600千米 ②1100~1300千米
③1200~1600千米 ④大于1800千米
A.① B.①③ C.② D.①④
25.兰州至乌鲁木齐高速铁路时速设计,最重要的限制性自然因素是 ( )
A.穿越河谷多,沙漠广 B.大风日数多,风力强
C.干旱少雨,缺乏水源 D.冻土层厚,冰川广布
读下列两幅图,左图为某国的甲地区“2005年人口年龄构成”,右图为甲、乙两地在某国的位置。完成26~27题。
26.对甲地人口性别比例与年龄结构严重失衡的原因,解释合理的是 ( )
A.劳动力导向型工业大量迁入 B.女性出生率低并且大量迁出
C.夏季到该地旅游度假人数多 D.该地服役军人多
27.该国是一个重要的茶叶进口国。图中所示乙地非常适合种植茶树。然而,采茶业却并未成为该地的农业生产部门,其主要影响因素是( )
A.市场 B.现代科技 C.交通 D.劳动力
广东省郁南县是全国县级最大的于电池生产基地,锰是制造于电池的重要原料之一。近年来,该县承接了珠江三角洲地区的建材、精细化工等产业,逐步形成产业集群。下图为该县相关信息示意图。据此,完成28~30题。
28.郁南县成为全国县级最大的干电池生产基地,主要优势在于 ( )
A.消费市场广阔 B.水资源丰富
C.矿产资源丰富 D.科学技术水平先进
29.该地承接珠江三角洲产业转移的主要条件为 ( )
①环境质量好 ②能源资源丰富 ③劳动力充足 ④土地成本低
A.①② B.③④ C.①③ D.②④
30.产业集群的影响,主要表现为 ( )
A.加剧就业困难,环境压力更大 B.利于东西协作,实现经济共赢
C.促进资源开发,增加就业机会 D.降低运输成本,提高生产利润
泰国香米主要产于泰国东北部,只有在这里(原产地)其才能表现出最好的品质。这是因为当地具有特殊的生长条件,尤其是香稻扬花期间,凉爽的气候、明媚的日光及水稻灌浆期间渐渐降低的土壤湿度,对香味的产生及积累,起到了非常重要的作用。结合泰国气候资料图,完成31~32题。
31.泰国东北部香稻扬花期一般出现在 ( )
A.3~4月 B.7~8月
C.9~10月 D.12月~次年1月
32.泰国香米以其优良的品质享誉全球,目前泰国香米出口遍及100多个国家,这主要得益于 ( )
A.广阔的市场与耕地面积 B.发达的信息与交通
C.先进的耕作技术与装备 D.充足的化肥与农药
下图为“某区域等压线分布图”。读图回答33~35题。
33.M处气压数值可能为 ( )
A.1000、1010 B.1010、1015
C.1015、1020 D.1020、1000
34.图中①、②、③、④四地附近,可能出现锋面天气的是 ( )
A.① B.② C.③ D.④
35.图中①、②、③、④四地附近,风速最大的是 ( )
A.①地 B.②地 C.③地 D.④地
不丹是地处喜马拉雅山南坡的内陆山国,森林覆盖率达72%,经济水平较低,却是全球“幸福指数”最高的国家,将生态环境和传统文化保护置于经济发展之上的“不丹模式”,受到国际社会的关注。读图,回答36~38题。
36.下列关于图示地区河流的叙述,正确的是 ( )
A.由四周流向中间 B.属于内流河,流量较小
C.水系发达,河运便利 D主要参与海陆间水循环
37.影响不丹聚落分布的主要因素是 ( )
A.交通 B.资源 C.地形 D.气候
38.为了促进经济和环境可持续发展,适合在不丹大力发展的产业是 ( )
①木材加工业 ②旅游业 ③高新技术产业 ④花卉种植业
A.①② B.②④ C.①③ D.③④
1997年9月,安徽成立了目前亚洲最大的水泥熟料(水泥的半成品,适用于高强度等级混凝土以及受化学侵蚀、压力水作用及海水侵蚀的工程,水泥熟料加上适量石膏或者废渣粉磨即成水泥)、水泥生产企业——安徽海螺水泥股份有限公司。据此完成39~41题。
39.海螺公司成立之初就开始实施“T”型发展战略,“T”中的“一”代表华东沿海,“I”代表长江流域,制定该战略的主要依据是 ( )
①廉价的水运 ②充足的劳动力 ③丰富的能源 ④广阔的市场
A.①② B.②④ C.③④ D.①④
40.海螺公司在工业发达的华东地区建立粉磨站的主要原因是 ( )
A.宣传品牌拓展市场 B.利用工业集聚降低成本
C.利用丰富的工业废渣 D.响应国家政策号召
41.随着广西沿海钢铁、石化基地的建设,海螺公司在广西建立熟料基地的主导因素是( )
A.市场 B.劳动力 C.技术 D.原料
白尼罗河流经尼罗河上游盆地时形成的苏德沼泽,面积季节变化巨大,最小时约3万平方千米,最大时可超过13万平方千米。沼泽航道较浅,水深变化大,水面布满漂浮植物,给航运造成了巨大的障碍。为改善航运条件,20世纪80年代修建了琼莱运河(下图)。据此完成42~44题。
42.苏德沼泽形成的主导因素是 ( )
A.蒸发较弱 B.地下水位高
C.地形平坦 D.降水丰富
43.苏德沼泽面积最小的时段是 ( )
A.2月—4月 B.5月—7月
C.8月一10月 D.11月一次年1月
44.琼莱运河建成后 ( )
A.尼罗河上游盆地可耕地增加 B.埃及水资源减少
C.尼罗河输沙量减小 D.苏德沼泽水质改善
下图为新西兰南岛东岸莫埃拉基海滩上的圆石。数千万年前,动物残骸沉入海底形成内核,而后矿物结晶长期附着逐渐形成圆石,形成之初便静静地躺在海底柔软的泥沙层中。海滩上的圆石表层有裂纹并多从中心开裂,可清晰看到里面的纹理,如同大树的年轮。据此完成45~46题。
45.推测莫埃拉基海滩地处 ( )
A.板块内部 B.消亡边界
C.生长边界 D.无法判断
46.与莫埃拉基海滩圆石的初期形成相关的地质作用是 ( )
A.球状风化 B.海浪搬运
C.化学沉积 D.风力侵蚀
羚羊峡谷(36°51'28''N,111°22'20″W)是世界上著名的狭缝型峡谷,位于美国亚利桑纳州的沙漠,常年处在干涸的河道之中。看它的外观如同地表的沙体被流水冲出的细沟(如图)。但当人们深入谷底则会发现谷壁岩石表面像被精心打磨,纹层顺着岩壁流淌,如同万年前的波浪被定格在这峡谷中。阳光从峡谷顶部进入,幻化出奇异的色彩。据此完成47~48题。
47.人们游览羚羊峡谷的最佳时间是在当地 ( )
A.8点前后 B.12点前后 C.16点前后 D.20点前后
48.羚羊峡谷的形成主要是由于 ( )
A.流水侵蚀和风力侵蚀 B.岩石风化和流水侵蚀
C.岩石风化和风力侵蚀 D.生物作用和冰川侵蚀
农业生产往往需要改造自然条件,为农作物生长提供最佳环境,“吠亩法”对土地的利用包括“上田弃亩”(在地势高的田里,将作物种在沟里,而不种在垄上,如图a),“下田弃吠”(在地势低的田里,将作物种在垄上,而不种在沟内,如图b)两种方式。据此完成49~50题。
49.“上田弃亩”最主要的目的是 ( )
A.增加土层深度 B.充分利用土壤水分
C.增加耕地面积 D.充分利用土壤养分
50.我国南方地区的经济作物普遍种植在垄上,主要是因为南方地区 ( )
A.降水多 B.阴天多 C.土层薄 D.温度高
第II卷(共25分)
51.阅读图文资料,完成下列问题。(15分)
发源于土耳其北部山区的幼发拉底河和底格里斯河流经叙利亚进入伊拉克境内,在下游形成了著名的美索不达米亚湿地(如图所示),曾孕育了两河流域的灿烂文明。但过去30年间,由于流域内水利设施建设及湿地人为排干等环境因素变化,湿地面积大量减少,原有的2万平方千米湿地现已不足7%。
⑴简析在两河流域形成美索不达米亚湿地的原因。(5分)
⑵据提供信息并结合两河流域实际,分析近30年来美索不达米亚湿地大面积减少的原因。(6分)
⑶美索不达米亚湿地的恢复迫在眉睫。有人提出“直接引入海水”来扩大湿地范围,此建议的提出遭到众多专家学者的反对,请阐述反对的理由。(4分)
52.阅读图文资料,完成下列要求。(10分)
2017年9月洛杉矶所在的南加州地区发生多起森林火灾,火势快速蔓延,造成数十万居民紧急撤离。
旧金山湾区是美国加利福尼亚州北部的一个大都会区,位于旧金山湾四周,包括多个大小城市,集中了全美一半以上的精英人才。作为全球知名的人才、科技、创业资本要素集聚中心,旧金山湾区形成了以硅谷为产业发展中心的湾区模式,成为国际诸多临海港口城市效仿的榜样。下图为美国南加州及旧金山湾区地形和洛杉矶气候统计图。
(1) 从大气环流角度简析南加州地区9月森林火灾多发且迅速蔓延的原因。(3分)
(2)分析夏季旧金山多雾的原因。(4分)
(3)说明旧金山湾区发展成为世界著名高科技产业湾区的有利自然条件。(3分)
参考答案
一、单项选择题
试题
1
2
3
4
5
6
7
8
9
10
11
12
13
14
15
答案
C
B
C
A
D
A
A
B
A
D
B
D
D
C
B
试题
16
17
18
19
20
21
22
23
24
25
26
27
28
29
30
答案
A
B
B
A
A
D
B
D
C
B
D
D
C
B
D
试题
31
32
33
34
35
36
37
38
39
40
41
42
43
44
45
答案
D
B
B
C
D
D
C
B
D
C
A
C
A
A
B
试题
46
47
48
49
50
答案
C
B
A
B
A
51.(15分)
(1)位于两河流域的下游,沿岸支流较多,来水与汇水量大;(2分)所处地带地势低平,排水不畅,易积水;(2分)河流水位季节变化大,易泛滥。(1分)
(2)上游及支流大量修建水库,导致两河流量减少;两河沿岸地区生产生活用水量增大;湿地区域受战争、战乱的影响,人为排干;全球变暖,蒸发旺盛等(任选3点给6分)
(3)引入海水(咸水),破坏原有陆地淡水生态系统;改变地下水水质;加剧土地的盐碱化。(4分)
52.(10分)
(1)南加州地区夏季受副高控制,气温高,降水少,森林非常干燥,易引起森林火灾;(2分)9月起逐渐受西风控制,多大风天气,火灾迅速蔓延。(1分)
(2)旧金山半岛三面环水,水汽充足;受太平洋加利福尼亚寒流影响,水汽凝结,易形成雾;受寒流影响,容易出现逆温现象,大气较稳定;夏季受副热带高气压控制,风力较小,雾不容易扩散。(4分)
(3)地势平坦;气候温和;环境优美。(3分)
相关资料
更多

