【地理】河北省武邑中学2019届高三年级上学期联考 试卷
展开河北省武邑中学2019届高三年级上学期联考
第I卷(选择题)
本卷共20小题,在每小题给出的四个选项中,只有一项是符合题目要求的。请将所选答案前的代表字母填写在答题纸上(每小题2分,多选、错选、漏选,该小题均不得分)。
下图是“我国某地等高线地形图”,A 点位于 36.5°N,A、B 两点相对高度是 288 米。回答下面小题。
1. 图中 B,C两点之间的四条小路起伏最小的是( )
A. ① B. ② C. ③ D. ④
2. 冬至日正午,A峰顶的影子正好移至B点,A,B之间的水平距离大约是( )
A. 600 米 B. 500 米 C. 400 米 D. 300 米
3. 实际调查发现C坡植物生长好于B坡是因为C坡( )
A. 日照较强,辐射收入多 B. 蒸发较少,水分充足
C. 气温较高,且日变化大 D. 降水较多,水源充足
【答案】1. C 2. B 3. B
【解析】
【1题详解】
由图中可以看出,小路③所经过的地区,仅与一条等高线相交,说明该小路所经过的地区地势平缓,起伏最小,故C项正确。
【2题详解】
据材料可知,A、B两点相对高度是288米,在冬至日太阳直射南回归线,M山的正午太阳高度为:90°-(36.5°+23.5°)﹦30°,按照公式tanα=H÷L(α为正午太阳高,H为A 山的高度,L为A、B之间的水平距离),可知L=H÷tanα≈497米,故B项正确。
【3题详解】
根据纬度可知,该地位于我国北方地区,说明C坡位于北坡为阴坡,光照条件较差,但是蒸发较弱,水分条件较好,故B项正确,A项错误;B坡气温的昼夜温差较大,故C项错误;B坡降水较多,故D项错误。
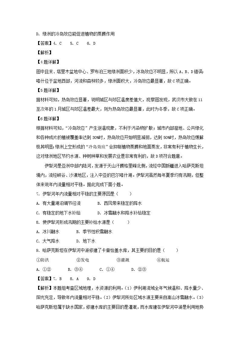
城市热岛效应强度大小可以用城市中心与郊区产生的气温差来反映。而冷岛效应是一种特殊气象效应,是由于戈壁沙漠较绿洲的比热小,在阳光照射下地面增温比绿洲快得多,戈壁沙漠上空被加热的暖空气,通过局地环流作用输送到绿洲上空,形成一个上热下冷的逆温层,使下层冷空气以保持稳定,于是形成了一个比较凉爽、湿润的小气候。读下图,完成下面小题。
4. 上图中各地,冷岛效应最显著的是( )
A. 且末 B. 塔里木盆地中心 C. 喀什 D. 罗布泊
5. 下图中武汉城市热岛效应最显著的季节为( )
A. 春季 B. 秋季 C. 冬季 D. 夏季
6. 关于“冷岛效应”的影响说法错误的是( )
A. 冷岛效应使污染物不易扩散
B. 沙漠周围绿洲的冷岛效应有利于植物生长
C. 城市内部湿地、绿化带的冷岛效应能减弱城市热岛效应
D. 绿洲的冷岛效应能促进植物的蒸腾作用
【答案】4. C 5. C 6. D
【解析】
【4题详解】
图中且末、塔里木盆地中心、罗布泊三地绿洲面积少,冰岛效应不明显,所以A、B、D错误;喀什位于盆地西部,河流和森林较多,绿洲面积大,冷岛效应最显著,故C项正确。
【5题详解】
据材料可知,热岛效应显著,说明城区与郊区温度差值大,观察图发现,武汉市大致在11至次年的1月城区与郊区温差最大,则为热岛效应最显著,此时为冬季,故C项正确。
【6题详解】
根据材料可知,“冷岛效应”产生逆温现象,不利于污染物扩散;城市内部湿地、公共绿化和各种成片的植被覆盖率达到30%时,热岛效应开始明显减弱,达到50%时,热岛效应缓解极其明显;绿洲上空形成的“冷岛效应”会抑制植物蒸腾和地面蒸发,非常有利于植物生长,这对绿洲地区节约水源、种树种草和发展农业是非常有利的,故D项符合题意。
伊犁河是亚洲中部内陆河,发源于天山汗腾格里峰北侧,流经中国新疆进入哈萨克斯坦境内,流经峡谷、沙漠地区,注入中亚的巴尔喀什湖。伊犁河虽然每年夏季均有汛期,但整体来说年内流量相对平稳。据此完成下面小题。
7. 伊犁河年内流量相对平稳的主要原因是( )
A. 有大量湖泊调节径流 B. 西风带来稳定的降水
C. 有稳定的地下水补给 D. 冰雪融水和降水补给稳定
8. 使伊犁河形成汛期的主要补给水源是( )
A. 冰川融水 B. 季节性积雪融水
C. 大气降水 D. 地下水
9. 哈萨克斯坦在伊犁河中游修建了卡普恰盖水库,其主要的目的是( )
①防洪 ②发电 ③灌溉 ④航运
A. ①② B. ③④ C. ①④ D. ②③
【答案】7. B 8. A 9. D
【解析】本题组考查区域地理,水资源的利用。(1)伊利湖流域全年气候温和、降水量少、阳光充足,导致年内流量相对平稳。(2)伊犁河所处区域水源主要来自高山冰雪融水。(3)哈萨克斯坦属于缺水国家,修建水库的主要目的是灌溉,而水库建在伊犁河中游是利用地势落差发电,据此选D。
【7题详解】
伊利湖主要补给水源为融水,理论上夏季融水量大应该有明显的汛期,但该湖流域全年气候温和、降水量少、阳光充足,导致夏季融水量并不是特别大,汛期并不十分突出,年内流量相对平稳。
【8题详解】
伊犁河所处区域降水量少,区域水源主要来自高山冰雪融水,因此使伊利河形成汛期的补给形式主要是冰川融水。
【9题详解】
哈萨克斯坦属于缺水国家,修建水库的主要目的是灌溉,而水库建在伊犁河中游是为了利用地势落差发电,据此选D。
2018年9月16日17:00台风“山竹”在广东省登陆。下图分别为16日8:00、17日8:O0海平面等压线图(单位:百帕)。读图,回答下面小题。
10. 16日8:00到17日8:00( )
A. 海南岛由偏南风转为偏北风 B. 北京受冷锋影响强,降温引发冻害
C. 东海受台风影响,风力加大 D. 台风中心向西移动,势力逐渐减弱
11. 台风“山竹”( )
A. 中心风力最大,破坏力最强 B. 水平气流呈现顺时针方向旋转
C. 使我国雨带北移,北涝南旱 D. 易引发风暴潮,破坏沿海基础设施
【答案】10. D 11. D
【解析】
台风是强烈发展的热带气旋,北半球气流呈逆时针方向辐合,气旋的西部吹西北风,南部吹偏南风。图示海南岛分别位于台风西部、南部,海南岛由偏北风转为偏南风。台风“山竹”中心附近风力最大,中心处风力小。
【10题详解】
台风是强烈发展的热带气旋,北半球气流呈逆时针方向辐合,气旋的西部吹西北风,南部吹偏南风。16日8:00到17日8:00,海南岛分别位于台风西部、南部,海南岛由偏北风转为偏南风,A错。此时北半球仍在夏半年,北京受夏季风影响较强,没有冻害,B错。台风位于南海海域,受台风影响,风力加大,C错。台风中心向西移动,势力逐渐减弱,D对。
【11题详解】
台风“山竹”中心附近风力最大,中心处风力小,A错。在北半球,台风的水平气流呈现逆时针方向旋转,B错。台风不影响我国雨带移动,C错。台风风力强劲,易引发风暴潮,破坏沿海基础设施,D对。
2017年5月5—6日,我国东北部分地区在立夏之后罕降暴雪。下图为“5月6日0时亚洲部分地区海平面气压形势图”。读图完成下面小题。
12. 最可能降暴雪的地点是( )
A. 甲 B. 乙 C. 丙 D. 丁
13. 此时,远在我国南方戊地的天气状况为( )
A. 晴,西北风 B. 阴,西北风 C. 晴,东南风 D. 阴,东北风
【答案】12. A 13. C
【解析】
【12题详解】
立夏之后罕降暴雪,说明受到冷锋影响,冷锋降水主要在锋后。图中甲、乙、丙、丁四地位于气旋中心附近,形成锋面气旋,甲地位于冷锋锋后,因此最可能降暴雪的地点是甲地。乙地位于冷锋锋前、丁地为暖锋锋后,天气晴朗;丙地受暖气团控制,天气晴朗。
【13题详解】
读图可知,我国南方戊地受高压控制,天气晴朗;5月6日我国南方夏季风逐步增强,即该地吹东南风。
考点:天气和天气系统。
下图是世界局部地区洋流分布示意图。读图,回答下面小题。
14. 图中洋流( )
A. ①的水温低于北半球同纬度的洋流④ B. ②流经地区纬度低,水温高,为暖流
C. ③受中纬西风影响,自西北流向东南 D. ③为寒流,⑤为暖流,③比⑤水温低
15. 关于洋流对地理环境影响的叙述正确的是( )
A. ①使流经的地区增温增湿 B. ②使荒漠延伸至大陆东岸
C. ③促进高低纬间热量交换 D. ④⑤交汇处形成著名渔场
【答案】14. A 15. C
【解析】
【14题详解】
根据纬度和海陆轮廓,图示位于太平洋。图中洋流①是西风漂流,水温低于北半球同纬度的洋流④,A对。②是秘鲁寒流,流向低纬度,水温低,为寒流,B错。③是加利福尼亚寒流,受海陆轮廓影响,C错。③为寒流,⑤为暖流,但③比⑤纬度低,水温高,D错。
【15题详解】
①是西风河流,使流经的地区降温减湿,A错。②是秘鲁寒流,使荒漠延伸至赤道附近,B错。③由较高纬度流向较低纬度,促进高低纬间热量交换,C对。④⑤都是暖流,没有交汇处,不能形成著名渔场,D错。
以世界首台地动仪发明者、东汉天文学家张衡名字命名的我国地震立体观测体系天基观测平台首发星—电磁监测试验卫星“张衡一号”,于2017年2月2日15时51分从酒泉卫星发射中心顺利升空。下图为我国二十四节气示意图,读图完成下面小题。
16. 电磁监测试验卫星“张衡一号”顺利升空后,南通将迎来的节气是( )
A. 大寒 B. 立春 C. 惊蛰 D. 春分
17. 关于二十四节气的叙述,正确的是( )
A. 小暑时日地距离最近 B. 大雪时北极圈内的极夜范围在变大
C. 冬至时地球公转速度最慢 D. 在立夏和立秋节气时,南通的昼夜长短相等
【答案】16. C 17. A
【解析】
【16题详解】
每十五天大约一个节气,冬至为12月22日前后,“张衡一号”顺利升空时间为2月2日,距冬至大约为一个半月左右,据此选B。
【17题详解】
每十五天大约一个节气,日地距离最近时为近日点,时间为1月初,接近小寒;大雪时太阳直射点位于北半球且继续向北移动,北极圈内的极夜范围在变大;夏至后的7月初,地球公转速度最慢 ;在春分和秋分节气时,南通的昼夜长短相等,据此选B。
马铃薯是喜冷凉的作物。随着人民生活水平的提高,市场对新鲜马铃薯的需求越来越大。西南地区马铃薯生产最大的特点是周年生产、周年供应。读西南地区马铃薯周年生产表,完成下面小题。
18. 西南地区每个季节都有当地时鲜马铃薯上市,主要原因是( )
A. 地形复杂,气候多样 B. 光热充足,降水丰富
C. 国内市场需求量大,政策支持 D. 种植经验丰富,技术成熟
19. 西南地区种植小春马铃薯的主要制约因素是( )
A. 洪涝 B. 土壤 C. 光照 D. 霜冻
20. 大春马铃薯主要分布在西南地区的( )
A. 低热河谷地带 B. 四川盆地 C. 中低海拔地区 D. 高海拔地区
【答案】18. A 19. D 20. D
【解析】本题主要考查影响农业生产的主要区位因素,结合当地的地理条件和农作物的生长特性分析影响农业生产的区位因素。
【18题详解】
西南地区纬度低,地势相对高差大,山上山下气温相差较大,所以说地形复杂和气候多样,西南地区每个季节都有当地时鲜马铃薯上市,选择A。
【19题详解】
洪涝发生在夏季,种植小春马铃薯主要在冬季,洪涝灾害较少,A错;土壤一年中不会变化,也不会是种植马铃薯的制约条件,B错;冬季光照条件好,C错;冬季气温低,常常出现霜冻,霜冻成为西南地区种植小春马铃薯的主要制约因素,D对。
【20题详解】
从表中看大春马铃薯主要生长在夏季,马铃薯是喜冷凉的作物。所以说大春马铃薯主要分布在西南地区的气温降低的高海拔地区,选择D。
第Ⅱ卷(综合题)
21.下左图为我国某区域年降水量分布示意图(单位:mm),该区域著名景点——“佛掌沙丘”位于雅鲁藏布江北岸(凸岸),因其沙丘之形与其在江面中的倒影,酷似一合掌祈祷的佛掌而得名(右图)。沙丘所在地秋末至春末期间劲风如飓。读图文资料回答问题。
(1)说明图示地区年降水量分布特点并分析原因。
(2)说出沙丘快速增长的季节并分析原因。
【答案】(1)东南多,西北少;从东南向西北递减(沿河谷向上游递减);东南部降水量变化大,西北部降水量变化小。
受西南季风的影响,暖湿气流沿河谷深入;东南部受地形抬升降水多,变化大,越往西北降水减少。
(2)秋末至春末沙丘快速增长的季节。因为秋末至春末为雅鲁藏布江枯水期,河流水位下降,沙丘所在凸岸附近河沙出露;冬季风受河谷“狭管效应”风力强劲,河沙经搬运堆积,沙丘快速增长。
【解析】
【分析】试题考查等值线的判断、外力作用
【详解】(1)结合图中的年降水量可看出,东南数值大,降水多,西北数值小,降水少,年降水量从东南向西北递减;东南等值线密集,西北等值线稀疏,可看出东南部降水量变化大,西北部降水量变化小。原因是该地降水受西南季风影响,暖湿气流沿河谷深入;东南部受地形抬升降水多,变化大,越往西北受西南季风影响越小,降水减少。
(2)沙丘是风力堆积作用形成,沙丘中沙子的来源是河流从上游搬运下来,在此堆积形成的;沙丘快速增长的季节应具备两个条件,一是河沙出露,二是风力较大;秋末至春末沙丘快速增长的季节,因为秋末至春末为雅鲁藏布江枯水期,河流水位下降,沙丘所在凸岸附近河沙出露;冬季风受河谷“狭管效应”风力强劲,河沙经搬运堆积,沙丘快速增长。
22.下图为“雅鲁藏布江谷地示意图”,根据材料,完成下列问题。
材料:墨脱县平均海拔1200米,是西藏高原中海拔最低、环境最好的地方,该地四季如春、植物多样、年降水量在2358毫米以上,被誉为西藏的“西双版纳”,“植被类型天然博物馆”。
(1)指出图示区域内力作用和外力作用的主要表现形式。
(2)为什么墨脱被誉为“西藏的西双版纳”“植被类型天然博物馆”?
【答案】(1)内力作用为地壳抬升,形成高原、山地;外力作用为流水侵蚀,形成河谷
(2)墨脱所处纬度较低,热量充足;地处河谷,对暖湿的西南季风地形抬升,降水充沛;谷地相对高度较大,垂直地域分异明显。
【解析】
【详解】(1)内力作用主要包括地壳运动、岩浆活动、变质作用等; 外力作用主要包括风化、侵蚀、搬运、沉积、固结成岩作用等。图示区域位于亚欧板块与印度洋板块的交界处,板块碰撞、挤压形成本高原、山地以及雅鲁藏布江谷地断裂带,雅鲁藏布江流水侵蚀形成河谷。
(2)墨脱被誉为“西藏的西双版纳”、“植被类型天然博物馆”,说明当地植被类型多样,垂直带谱复杂。垂直地带性带谱分布较多主要是从纬度及相对高度来分析。由于墨脱所属区域纬度低、河谷底部海拔低,热量充足。该地区为山地地形,西南季风携带的暖湿气流受地形阻挡,沿山体爬升,并形成充沛降水,由于随着海拔高度的变化,水热条件发生变化,所以垂直地带性复杂。
23.读图,回答下列问题。
(1)描述图示地区的地形特征。
(2)与甲地相比,说明乙地的气候特征,并分析其形成原因。
【答案】(1)南部以高原为主,北部以平原为主,地势南高北低。
(2)乙地气候特征:年降水量大,降水季节变化小;年平均气温高。成因:地势低;位于东南信风的迎风坡;位于沿海地区;受沿岸暖流影响强。
【解析】
【详解】(1)根据图例海拔高度,图示区域南部地势高,以高原为主,北部海拔在200米以下,以平原为主,地势南高北低。
(2)根据气温曲线和降水柱状图,乙地气候特征是年降水量大,降水季节变化小。年平均气温高,最冷月气温约25℃。原因是乙地位于沿海平原地区,地势低。位于东南信风的迎风坡,多地形雨。位于沿海地区,受沿岸暖流影响,增温增湿,降水多。甲地降水季节变化大,有明显的旱雨两季。
【点睛】图示区域南部地势高,以高原为主,北部海拔在200米以下,以平原为主。位于东南信风的迎风坡,多地形雨。位于沿海地区,受沿岸暖流影响,增温增湿,降水多。地势低,气温高。
24.【地理——选修3:旅游地理】王莽岭景区位于山西省陵川县境内,最高海拔1665米,境内植被茂密,覆盖率达96%,暑期气温在18~20℃之间,素有“中原后花园,清凉圣境”之美誉。随着游客的增多,景区应运而生了一批以避暑、度假、休闲为主的农家山庄,成为省内外游客的避暑胜地。近年来,在王莽岭避暑度假的郑州市民远多于太原市民。下图示意王莽岭的地理位置。
分析到王莽岭避暑度假的郑州市民远多于太原市民的原因。
【答案】与太原相比,郑州的纬度和地势较低,夏季气温高;周边地形以平原为主,避暑地较少,避暑需求大;距离王莽岭景区较近。
【解析】到王莽岭避暑度假的郑州市民远多于太原市民与出行距离、避署需求及当地夏季温度影响有关;与太原相比,郑州的纬度和地势较低,夏季气温更高,人们有避署的需求;郑州地处华北平原,周边地形以平原为主,避暑地较少,夏季气温高,避暑需求大;距离王莽岭景区较近。
25.[地理——选修6:环境保护]
下图为我国沿海三个地区的城市空气质量指数(AQCI)统计图,AQCI数值越大空气质量越差。
指出我国城市空气质量的时空变化特点并分析原因。
【答案】变化特点:冬高夏低(春降秋升),北高南低。
原因:冬季大气相对稳定,污染物不易扩散,夏季降水多,利于改善空气质量;北方冬季燃煤取暖,大气中的污染物增加,导致空气质量差;北方地区重工业集中,矿物能源消耗大。
【解析】
【详解】考查我国城市空气质量的变化特点及其原因。据城市空气质量指数(AQCI)统计图可知,空间变化情况,京津冀地区指数较高,珠三角地区指数较低,说明北方较高,南方较低;主要原因是北方冬季燃煤取暖,大气中的污染物增加,导致空气质量差;北方地区重工业集中,矿物能源消耗大。从季节分配来看,冬季指数较高,夏季指数较低,说明冬高夏低;形成该特点的主要原因是冬季大气相对稳定,污染物不易扩散,夏季降水多,利于改善空气质量。

