【地理】湖南省邵阳二中2019届高三上学期第六次月考(解析版) 试卷
展开湖南省邵阳二中2019届高三上学期第六次月考
一、选择题。
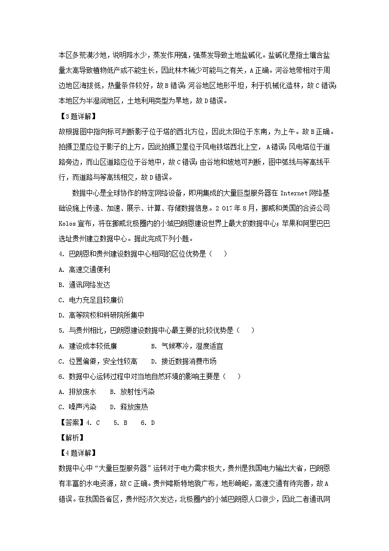
塞罕坝机械林场位于河北省承德市北部(中心位置:42°22′N,116°53′E),海拔1010~1940米。55年来,林场建设者们在“黄沙遮天日,飞鸟无栖树”的荒漠沙地上造林86万亩,创造了一个生态文明建设的奇迹。图b为塞罕坝机械林场局部卫星地图(图中河谷地带林木稀少);图a为图b中一处风电铁塔的放大图。据此完成下列小题。
1. 该林场人工种植的树种主要是( )
A. 常绿阔叶林 B. 落叶阔叶林 C. 针叶林 D. 常绿硬叶林
2. 该林场河谷地带林木稀少的原因可能是( )
A. 地下水位高,盐碱化严重 B. 日照时间短,热量不足
C. 地形不利于机械化造林 D. 河谷以水田为主
3. 图a中的地理事物和现象,推断正确的是( )
A. 拍摄卫星位于风电铁塔东南上空 B. 拍摄于当地的上午
C. 风电铁塔位于图中地势最高处 D. 道路沿等高线分布
【答案】1. D 2. A 3. B
【解析】本题主要考查地理环境的差异性及地图知识。
【1题详解】
承德市位于温带季风气候区,地带性植被为温带落叶阔叶林。但林场位于海拔1010~1940米,热量条件变差,因此温带落叶阔叶林被针叶林取代,D正确,B错误。常绿阔叶林与常绿硬叶林为亚热带植被,故A、C错误。
【2题详解】
本区多荒漠沙地,说明降水少,蒸发作用强,强蒸发导致土地盐碱化。盐碱化是指土壤含盐量太高导致植物低产或不能生长,因此林木稀少可能与之有关,A正确。河谷地带相对于周边地区海拔低,热量条件较好,故B错误;河谷地区地形平坦,利于机械化造林,故C错误;本地区为半湿润地区,土地利用类型为旱地,故D错误。
【3题详解】
故根据图中指向标可判断影子位于塔的西北方位,因此太阳位于东南,为上午。故B正确。拍摄卫星应位于影子的上方,因此拍摄卫星位于风电铁塔西北上空, A错误;风电塔位于道路旁边,而山区道路应位于谷地中,故C错误;由谷地和坡地可判断,图中弧线与等高线平行,而道路与等高线相交,故D错误。
数据中心是全球协作的特定网络设备,即用集成的大量巨型服务器在Internet网络基础设施上传递、加速、展示、计算、存储数据信息。2 017年8月,挪威和美国的合资公司Kolos宣布,将在挪威北极圈内的小城巴朗恩建设世界上最大的数据中心;苹果和阿里巴巴选址贵州建立数据中心。据此完成下列小题。
4. 巴朗恩和贵州建设数据中心相同的区位优势是( )
A. 高速交通便利
B. 通讯网络发达
C. 电力充足且较廉价
D. 高等院校和科研院所集中
5. 与贵州相比,巴朗恩建设数据中心最主要的比较优势是( )
A. 建设成本较低廉 B. 气候寒冷,湿度适宜
C. 位置偏僻,安全性较高 D. 接近数据消费市场
6. 数据中心运转过程中对当地自然环境的影响主要是( )
A. 排放废水 B. 放射性污染
C. 噪声污染 D. 释放废热
【答案】4. C 5. B 6. D
【解析】
【4题详解】
数据中心中“大量巨型服务器”运转对于电力需求极大,贵州是我国电力输出大省,巴朗恩有丰富的水电资源,故C正确。贵州喀斯特地貌广布,地形崎岖,高速交通有待完善,故A错误。在我国各省区,贵州经济欠发达,北极圈内的小城巴朗恩人口很少,因此二者通讯网络发达,高等院校和科研院所集中不符合事实。B、D错误。
【5题详解】
巴朗恩位于北极圈内,纬度高,气候寒冷,湿度适宜,即使夏季,气温也只有15°C左右,不用人工降温就能维持设备正常运行,而贵州属于亚热带气候,故B正确。建设成本和安全性及与数据消费市场区别不大,A、C、D错误。
【6题详解】
数据中心运转主要靠计算机支持,计算机服务器运行时,将需要大量的能源支持并会产生大量的废热,故D正确。A、B、C不是主要影响。
大安的列斯群岛位于南美大陆和北美大陆之间,加勒比海北缘,年平均气温25°C~26°C,8月最热;年降水量因向风、背风而异,山地迎风坡达1 500毫米以上,背风坡在1 000毫米左右。下图为大安的列斯群岛局部区域图。据此,完成下列小题。
7. 图中海峡①和海峡②盛行( )
A. 东南信风 B. 东南季风 C. 东北信风 D. 西北季风
8. 大安的列斯群岛中最高峰为杜阿尔特峰,海拔3 175米,其山麓自然带最有可能的是( )
A. 东南部——热带荒漠带;西北部——热带草原带
B. 东南部——热带草原带;西北部——热带荒漠带
C. 西南部——热带草原带;东北部——热带雨林带
D. 西南部——热带雨林带;东北部——热带草原带
9. 杜阿尔特峰所在岛屿的河流特征为( )
A. 全岛径流量季节变化较大 B. 水流平稳,利于航运
C. 河流短小,水流急 D. 流域面积较大,含沙量大
【答案】7. C 8. C 9. C
【解析】
【7题详解】
根据图示材料和海陆轮廓可知该地位于北半球的加勒比海地区。根据纬度20°N可知当地在东北信风的控制下,故C对。东南信风是南半球的风带,可排除A;当地海陆热力性质差异小,不受季风控制,故BD错。
【8题详解】
由材料该地8月气温最高,可知该地位于北半球;再根据图中20度纬线可知,该地位于东北信风带,东北部为迎风坡,降水丰富,是热带雨林带;西南部为背风坡降水1000mm,是热带草原带,C正确。
【9题详解】
该岛屿常年受东北信风影响,径流量季节变化较小,A错;岛屿上地势起伏大,水流较急,不利于航运,B错;流域面积较小,但植被丰富,含沙量小,D错;岛屿面积小,地势起伏大,因此河流短小,水流急,C正确。
科罗拉多河发源于落基山脉,上游穿行于山区;中游流经科罗拉多高原,形成著名的科罗拉多大峡谷,从谷底到顶部分布着不同地质年代的岩层;下游地势低洼,年均降水量不足100 mm。每年春末夏初,洪水携裹近亿吨泥沙流入墨西哥境内的加利福尼亚湾,在河口堆积形成巨大三角洲。20世纪30年代开始,美国在科罗拉多河干支流修建众多水利工程,该河被驯服,但下游径流量锐减,三角洲沦为沙漠。下图示意科罗拉多河流域。据此回答下列小题。
10. 科罗拉多河的水源补给主要来自于( )
A. 雨水 B. 季节性积雪融水
C. 湖泊水 D. 地下水
11. 科罗拉多大峡谷的形成过程可能是( )
A. 沉积作用-固结成岩-流水侵蚀-地壳隆起
B. 板块挤压-地壳隆起-流水侵蚀
C. 沉积作用-固结成岩-地壳隆起-流水侵蚀
D. 地壳隆起-流水侵蚀-沉积作用-固结成岩
12. 对科罗拉多河的开发,合理的是( )
A. 合理分配上下游水量 B. 拆除水利工程
C. 大力修建水利工程 D. 跨流域调水
【答案】10. B 11. C 12. A
【解析】
【10题详解】
科罗拉多河秋冬春各季降水量多为降雪,春末夏初当气温升高时,积雪迅速融化,河道流量大增,根据该地所属气候类型,以及材料中春末夏初洪水,判读河水补给主要来源于春季积雪融水。选B
【11题详解】
从题意可知,科罗拉多大峡谷沿谷底向上分布着从古生代至新生代各个时期的地层。形成的是沉积岩部分,所以是先外力沉积,固结成岩;然后板块挤压地壳抬升,最后是流水的侵蚀形成谷地。选择C项。
【12题详解】
对多罗拉多河的治理,既不可以大力修建水利工程,又不可以把现在的水利工程全部拆除。跨流域调水无法实现,只能是合理地分配中下游的水量。选A。
单位时间、单位面积上的土壤与外界的热交换量称之为土壤热通量,正值表明土壤获得热量,负值表明土壤丧失热量。下图示意 7 月份某地不同深度土壤热通量变化情况。读图完成下列小题。
13. 地表至地下 40cm 范围内,随深度增加土壤( )
A. 吸热量增加 B. 散热量增加 C. 日均温减小 D. 日温差减小
14. 7 月份,推测以下哪种表层土壤的日温差最小( )
A. 阳坡的土壤 B. 内陆的土壤 C. 裸露的土壤 D. 沼泽的土壤
15. 影响地下 1cm 土壤热通量日变化的主导因素是( )
A. 地势高低 B. 植被覆盖 C. 太阳辐射 D. 海陆位置
【答案】13. D 14. D 15. C
【解析】
【13题详解】
正值表明土壤获得热量(吸热),负值表明土壤丧失热量(散热)。读图可知,随着深度增加,在不同时段的土壤热通量并非为单一的递增或者递减变化,说明吸热量和散热量在不同时段是波动变化的,AB错。40cm以下始终为正值,说明以吸收热量为主,且变化较小,只能说明日均温变化幅度小,不能反映日均温减小,C错、D对。故选D。
【14题详解】
土壤热特性影响土壤的日较差,一般来说,土壤日较差内陆大于沿海,阳坡大于阴坡,裸地大于各种覆盖的地面(如植物、森林、积雪等),干土地大于湿土地,根据以上分析,答案选D。
【15题详解】
读图可知,1cm附近的土壤热通量昼夜变化较大,且在正午前后吸热最多,在凌晨以散热为主,与太阳辐射的日变化规律相同,所以影响地下lcm土壤热通量日变化的主导因素是太阳辐射,故选C。其余选项可排除。
青海省共和县塔拉滩(图甲)以戈壁沙丘为主,是黄河上游风沙危害最严重地区之一。2011~2017年,塔拉滩地区大力发展光伏产业,建成数十个光伏企业集聚的产业园。光伏产业发展促进了生态改善,植被不断恢复,沙丘移动明显减缓。但植被恢复对光伏发电效率产生了不利影响,为此园区引入牧羊业(图乙),形成了良性循环。读图,完成下列小题。
16. 塔拉滩地区面临的主要生态环境问题是( )
A. 土地盐碱化 B. 水土流失
C. 森林破坏 D. 草场退化
17. 光伏产业促进了塔拉滩的植被生长,关键是因为太阳能电池板( )
A. 减弱蒸发,提高土壤水分 B. 吸收热量,增加土壤温度
C. 阻挡风沙,减弱风力侵蚀 D. 反射阳光,改善光照条件
18. 光伏产业园区引入牧羊业,有利于( )
A. 增加植被覆盖率 B. 提高土地利用率
C. 减缓沙丘移动速度 D. 提高水电发电量
【答案】16. D 17. A 18. B
【解析】
【16题详解】
塔拉滩地区位于青藏高原,地表典型植被为高原草甸。由材料信息“以戈壁沙丘为主”可知这里植被遭到严重破坏,当地是我国四大牧区之一的青藏牧区,由于过度放牧,因此面临的主要生态问题是草场退化,选D。土地盐碱化与气候干旱蒸发量大有关系,也与不合理的灌溉有关,当地主要是畜牧业,土地盐碱化程度相对较轻,A错;水土流失与降水较多有关,当地降水较少,因此水土流失较小,故B错;当地植被稀疏,故森林不丰富,C错。
【17题详解】
沙丘广布地区植被生长的关键要素是水分条件。减弱风力不会直接导致植被生长;太阳能电池板因遮挡阳光会降低土壤温度,电池板下的光照条件相对较差,据此CBD错;塔拉滩地区海拔高,空气稀薄,多晴天,太阳辐射强,地表蒸发强,太阳能电池板能遮挡阳光,减弱蒸发,提高土壤湿度,促进草类生长,据此分析选A。
【18题详解】
羊群啃食园区生长过盛的草地,减少杂草对电池板的遮挡,提高光伏发电效率;园区光伏发电和牧羊并存,可提高土地利用率,提高经济效益,据此选B。光伏产业园区与水电发电量无关,该区多沙丘戈壁,牧羊业会降低植被覆盖率,可能会促进沙丘发展,ACD错。
下图为欧洲某地区的农业生产土地利用示意图,当地农民夏季上山放枚、农田两年轮种和种植橄榄是图示地区重要的农业生产特点。读图回答下列小题。
19. 制约该地区农业生产的条件是( )
A. 洪涝频繁 B. 土壤贫瘠 C. 水源不足 D. 气温较低
20. 图中居民在不同地形区采取不同的土地利用方式,显见其适应环境的智慧。其中,在山地地区以放牧高蛋白丰富的山羊或绵羊为主,这是因为( )
A. 山地地表崎岖,羊攀移能力强 B. 山地地势低,草类茂盛
C. 山区过于寒冷,羊御寒能力较强 D. 山区传染病多,羊抵抗能力较好
【答案】19. C 20. A
【解析】考查制约农业生产的因素,农业生产与自然条件的关系,意在考查考生获取和解读信息、调动和运用知识的能力。
【19题详解】
该地种植业与畜牧业并重,并且农产品的商品率高,大面积种植橄榄,应为地中海沿岸的混合农业,所以该地为地中海气候,夏季降水少,蒸发旺盛,易导致动物饮水困难、农业灌溉缺水,水资源成为制约农业生产的主要因素,C项正确,AB错。当地冬季均温在0 ℃以上,故D错。
【20题详解】
山地地区地表崎岖,但水草丰美,适宜牧羊。山羊或绵羊具有较强的攀移能力,崎岖的地表利于减少体内多余脂肪,增加体内蛋白质含量,故A正确,其余选项可排除。
半城镇化是指中国城市化进程中的一种现象,具体是指农村人口向城市人口转化过程中的一种不完整状态,其表现为农民已经离开乡村到城市就业与生活,但他们在劳动报酬、子女教育、社会保障、住房等许多方面并不能与城市居民享有同等待遇,不能真正融入城市社会。下图表示某年我国半城镇化率(M)的省际差异。读图,完成下列小题。
注:半城镇化率=(城镇常住人口-城镇户籍人口)城乡总人口×100%
21. 与半城镇化率关联度最高的因素是( )
A. 户籍政策 B. 经济发展水平差异 C. 第二、三产业比重 D. 人口密度
22. 甲地是我国半城镇化率最高的地区之一,该地半城镇化率高的主要原因是( )
①生活成本低 ②基础设施相对完善 ③环境优美 ④收入水平高
A. ①③ B. ②④ C. ①④ D. ②③
【答案】21. A 22. B
【解析】
【21题详解】
从材料可知,半城镇化的表现是“农民已经离开乡村到城市就业与生活,但他们在劳动报酬、子女教育、社会保障、住房等许多方面并不能与城市居民享有同等待遇,不能真正融入城市社会”,造成这种现象的主要原因是城乡差异,选A。
【22题详解】
甲地为长三角地区,该地基础设施完善,收入水平高,因此对农村剩余劳动力的吸引力强,人口向该地区城市迁入快,造成半城镇化率高,②④正确;长三角地区消费水平高,生活成本高,①错;环境优美与此无关,④错。故选B。
2016年1月1日起正式实施“全面二孩”政策。据国家统计局公布的数据显示,2017年,我国全年出生人口1723万人,比2016年减少了63万人,人口出生率同比下降了0.52‰,只有12.43‰,专家预计2018年新生儿跌破1500万。2018年两会,一位全国人大代表递交实行全面放开三孩政策的议案。据此回答下列小题。
23. 全国人大代表递交实行全面放开三孩政策的议案,试分析代表提出议案的理由( )
A. 人口老龄化严重 B. 劳动力数量不断减少
C. 男女性别比失衡 D. 二孩政策效果不明显
24. 2017年我国出生人口比2016年减少63万人的原因有( )
①“全面二孩”政策宣传不到位 ②小孩抚养成本高
③生育价值观念发生改变 ④重男轻女观念严重
A. ①② B. ③④ C. ①③ D. ②③
【答案】23. D 24. D
【解析】
【23题详解】
根据材料提示,我国实行“全面二孩”政策的第二年人口出生率同比下降了 0.52‰,说明全面二孩政策实施的效果和预期有着很大的差距,不仅没有引起人口的井喷,人口出生率还是在下降。所以才有全国人大代表递交实行全面放开三孩政策的议案。故答案选D项。
【24题详解】
2017 年我国出生人口比 2016 年减少 63 万人,说明虽然实行“全面二孩”政策,但是出生率没有明显增加, 还下降了,说明我国妇女不愿意多生小孩,这是与生育价值观念发生改变、小孩抚养成本高有直接关系,因此②③正确;“全面二孩”政策宣传是到位的,大家都知道的,重男轻女观念严重会促进出生率提高,①④错误。故答案选D项。
读我国东部某经济发达省份2000年和2016年外省流入人口分年龄的性别比图,性别比是每百名女性人口对应的男性人口数。读图回答下列小题。
25. 2016年,该省外省流入人口中性别比最大的年龄段是( )
A. 20—24岁 B. 30—44岁 C. 40—44岁 D. 50—54岁
26. 与2000年比,2016年该省流入人口中( )
A. 男性人口数量减少 B. 少年儿童性别比降低
C. 中年女性人口明显增加 D. 人口性别比不平衡加剧
【答案】25. D 26. C
【解析】
【25题详解】
根据性别比是每百名女性人口对应的男性人口数,读图可知2016年该省流入人口分年龄的性别比在50-54岁最大,根据图中年龄段的变化,可知每5岁一个年龄段,从而可以推出50-54岁性别比最大,D正确。
【26题详解】
与2000年比,2016年该省流入人口的不同年龄段的性别比总体向100靠近,整体比2000年数值降低,所以说明人口性别比不平衡得到緩解,该省为经济发达省份,D 错;与2000年比,2016年外省流入人口总数应是增加的,性别比总体下降,不能说明男性人口数量減少,A错;少年儿童年龄为0-12岁,读图可知2016年比2000年有所升高,B错;30-54岁年龄段的性别比明显减少,说明流入的女性人口明显增加,C对。
降雨侵蚀力是指由降雨引起土壤侵蚀的潜在能力,是一项评价由降雨所引起土壤分离和搬运的动力指标。读西南山区降雨侵蚀力等值线的空间分布图,完成下列小题。
27. 下列各组城市中,降雨侵蚀力差异最明显的是( )
A. 攀枝花、贵阳 B. 宜宾、巴中
C. 雅安、昆明 D. 成都、重庆
28. 图中西北部降雨侵蚀力小的原因可能是( )
A. 年降水量少 B. 人类开发历史悠久
C. 山高谷深 D. 植被覆盖率高
【答案】27. C 28. D
【解析】
【27题详解】
降雨侵蚀力差异最明显即降雨侵蚀力最高和最低的差异。根据等值线的变化可知,雅安在7 000的等值线上,昆明小于3 000,两地差异最明显,故C对。
【28题详解】
图中西北部虽然山高谷深、降雨量大,A错;但由于地形等因素的影响,这里受人类活动影响较小,B错;植被覆盖率高,所以降雨侵蚀力小,但山高谷深并不一定植被覆盖率高,C错误。西北部为山区,植被覆盖率高,因而降水侵蚀力小,D对。
读2000~2010年我国部分土地利用动态区土地利用转换统计表(单位:104hm2),完成下列小题。
29. 东北大小兴安岭林草一耕地转换区产生的问题是( )
A. 土壤肥力下降 B. 植被覆盖率提高
C. 粮食总产量减少 D. 湿地面积扩大
30. 造成黄淮海、长江三角洲耕地一城镇转换区土地利用发生变化的主要原因是( )
A. 种植结构调整 B. 城市化进程加快
C. 生态环境恶化 D. 粮食需求量增加
【答案】29. A 30. B
【解析】
考点:区域土地利用类型转换特点,转换的主要原因。
【29题详解】
根据表格,东北大小兴安岭耕地转变为林草地的少,林草转变成耕地多,耕地增加,植被减少,易发生水土流失,导致肥力下降,A对。林草面积减小,植被覆盖率下降,B错。耕地总量增加,粮食总产不会减少,C错。湿地面积增大,不是产生的问题,D错。
【30题详解】
根据表格数据,黄淮海、长江三角洲耕地一城镇转换区土地利用面积最大的是城镇建设,说明城市化进程加快,B对。种植结构调整数量少,不是主要原因,A错。耕地转变为林草面积多,水域面积增大,生态环境改善,C错。耕地面积减少,与粮食需求量增加无关,D错。
二、综合题。
31.阅读图文资料,完成下列要求。
世界海水平均盐度为3.5%,地下卤水是盐类含量大于5%的液态矿产。山东省莱州湾沿岸(如下图)地下卤水资源丰富,且卤水浓度高、埋藏浅。目前地下卤水的综合开发利用技术通常是抽取地下卤水,直接提取溴,然后利用尾水进行晒盐,以盐为原料制纯碱等。近年莱州湾沿岸溴素厂不断增加,部分季节卤水提取溴后直接排入海洋,浪费严重。
(1)分析莱州湾沿岸地下卤水的形成原因。
(2)相对海水晒盐,说明利用地下卤水晒盐的优势。
(3)分析溴素厂不断增加可能给该地环境带来的不利影响。
【答案】(1)莱州湾沿岸地势低平,易受海水入侵;该地(部分季节)降水较少,蒸发旺盛,(沙层中的)海水经强烈的蒸发作用变浓,并下渗贮存,(泥沙沉积封盖)逐渐形成地下卤水资源。
(2)卤水盐度较海水高,晒盐需时较短;地下卤水相对洁净,盐品质好(近海海水易受污染)。
(3)过度抽取地下卤水,地下卤水水位下降,形成地下漏斗区,导致地面下陷;大量制溴尾水直接入海,近海海水盐度升高,破坏海洋生态环境(影响渔业资源);工业废水排放增加,环境污染加剧。
【解析】
【详解】(1)山东省莱州湾沿岸地下卤水资源丰富,且卤水浓度高、埋藏浅。莱州湾属于渤海,沿岸地势低平,易受海水入侵。该地属于温带季风气候,冬春季节降水较少,春季蒸发旺盛。沙层中的海水经强烈的蒸发作用变浓,并下渗贮存。上面有泥沙沉积封盖,逐渐形成地下卤水资源。
(2)世界海水平均盐度为3.5%,地下卤水是盐类含量大于5%的液态矿产。卤水盐度较海水高,晒盐需时较短。近海海水易受污染,晒盐的品质差,地下卤水相对洁净,盐品质好。
(3)近年莱州湾沿岸溴素厂不断增加,溴素厂不断增加,可能过度抽取地下卤水,导致地下卤水水位下降,形成地下漏斗区,引起地面下陷。目前地下卤水的综合开发利用技术通常是抽取地下卤水,直接提取溴,然后利用尾水进行晒盐,以盐为原料制纯碱等。部分季节卤水提取溴后直接排入海,浪费严重。大量制溴尾水直接入海,近海海水盐度升高,破坏海洋生态环境,影响渔业资源。工业废水排放增加,环境污染加剧。
32.阅读图文资料,完成下列要求。
湟水谷地生态环境良好。因海拔相对较高,空气湿度不大,夏季十分凉爽,是消暑度夏的良好场所;冬季又因河谷静风与焚风效应,气温相对温和,生态景观具有多样性,浓缩了荒漠草原、干草原、草甸草原和森林、高山草甸、冰川等各种景观类型。尤其是海拔2700-3300米的森林与草甸草原带内,白桦林的皎洁、红桦林的炽热、青扦、冷杉林的挺拔、圆柏林的坚韧……以及青翠碧绿的草甸草原景观,让人目不暇接,如果是夏季,缓坡地上大面积绽开的油菜花,宛如黄金地毯,让人疑为江南。
材料一 湟水谷地地形水系图。
材料二 湟水谷地年降水量约为330-600毫米,且集中于夏季。其夜间降水量大,占全年降水总量的60%以上,如西宁≥0.1毫米年降水量的54%、≥5毫米年降水量的68%、≥15毫米年降水量的73%都是在夜间发生的。
材料三 大樱桃属于薔薇科落叶小乔木,喜光,根系呼吸旺盛,对土壤的通气性要求较高。青海省乐都区是全国大樱桃成熟最晚的地区之一,果实具有个大汁多肉厚、香甜可口、营养丰富、含糖量高等独特优良品质,深受消费者青睐。2010年,“乐都大樱桃”获得国家农业部地理商标认证。近几年大樱桃在乐都得到快速发展,但生产中经常出现死树现象,给果农带来了较大损失。
(1)分析湟水谷地降水集中于夏季的原因,说明该地夜雨率高给农业发展带来的有利影响。
(2)指出湟水谷地导致大樱桃出现“死树”现象的气象灾害及发生时间,并针对其中一种灾害提出防治措施。
(3)专家建议应在乐都扩大大樱桃种植规模,你是否赞同?说出你的理由。
【答案】(1)原因:河谷有利于东南风的进入;谷底由西北向东南敞开,利于夏季风进入;受地形抬升,形成地形雨,降水多。有利影响:该地夜间降雨给作物和牧草供给了水分;白天降水少,到达地面的太阳辐射多,光照充足,利于提高农作物产量和质量。
(2)气象灾害及发生时间:干旱,春季;冻害,夜间;涝灾,夏季。干旱:合理开采地下水;引水灌溉;采用滴灌等科学灌溉方式。冻害:培育良种,提高抗寒能力。涝灾:挖排水沟。
(3)赞同。①当地自然条件适宜大樱桃的种植;②成熟时间晚,错时上市,经济效益高;③品牌获得国家认可,国家政策支持;④(种植大樱桃)可以增加植被覆盖率,改善当地生态环境;⑤深受消费者青睐,市场需求量大。不赞同。交通不便,运输成本高;距离市场远,果实难以保鲜,降低市场竞争力;当地种植技术落后;灾害频发,常出现死树现象;(大樱桃需水量较大)当地降水少,易造成水资源短缺,从而引发其他生态环境问题。
【解析】
【详解】(1)河谷西北-东南延伸,有利于夏季东南风的进入。谷底由西北向东南敞开,即西北高,东南低,利于夏季风进入。受地形抬升,形成地形雨,降水多。所以夏季降水集中。该地的夜雨率高,有利影响是夜晚给作物和牧草供给了充足水分。白天降水少,到达地面的太阳辐射多,光照充足,利于提高农作物产量和质量。
(2)导致大樱桃出现“死树”现象的气象灾害有干旱、冻害、涝灾等。干旱发生在春季;冻害发生在夜间;涝灾发生夏季。防治干旱措施是合理开采地下水,引水灌溉。采用滴灌等科学灌溉方式,节约用水。防治冻害的措施是培育良种,提高抗寒能力。治理涝灾的措施是挖排水沟。
(3)从自然条件分析,适宜大樱桃的种植。从社会经济角度分析,成熟时间晚,错时上市,经济效益高。深受消费者青睐,市场需求量大。品牌获得国家认可,国家政策支持。从生态角度分析,种植大樱桃,可以增加植被覆盖率,改善当地生态环境。所以赞同。
从市场距离分析,交通不便,运输成本高。距离市场远,果实难以保鲜,降低市场竞争力。从技术分析,当地种植技术落后。灾害频发,常出现死树现象。从生态因素分析,大樱桃需水量较大,)当地降水少,易造成水资源短缺,从而引发其他生态环境问题。所以不赞同。
33.阅读图文材料,完成下列要求。
习近平总书记精准扶贫战略思想首倡地——湖南花垣县排碧乡十八洞村(有十八个溶洞而得名),平均海拔700米,年均气温为15℃~17℃,年降水量1400多毫米,无霜期245~280天。由十八洞村全体村民共同参股和苗汉子合作社合作,在十八洞村境内流转30亩土地,建设精品猕猴桃产业示范基地,直接带动十八洞村225户村民930余人人均年增收0.5万元以上。猕猴桃喜湿润,15~18.5℃的地区种植最为适宜,有机猕猴桃对生态环境要求较高,要求无水质、土壤污染。如今,特色种植、养殖初具规模,乡村旅游热火朝天,电商扶贫正在起步,十八洞村实现了自我“造血”功能,顺利脱贫摘帽。
(1)简析在十八洞村建设精品猕猴桃产业示范基地的有利条件。
(2)简述电商参与精准扶贫对十八洞村经济发展的影响。
(3)分析十八洞村如何实现自我“造血”功能。
【答案】(1)亚热带季风气候,降水丰富;山区,夏季凉爽,温度适宜;远离城市,人口密度小,生态环境好,猕猴桃品质好;国家政策支持,吸引村民积极种植猕猴桃;电商加入,资金支持,扩大种植规模(4点即可)(2)帮助农户规模生产,建立农产品的品牌意识;有助于与需求市场的对接,扩大销售范围;有效减少中间环节,降低成本,提高农民收入 (3)政策和科技支持:发展特色种植业与养殖业,并与电商合作,树立品牌,增强市场竞争力;发展农产品加工工业,产生规模效应;发展旅游业,带动相关产业发展,增加就业机会,提高收入水平
【解析】
(1)猕猴桃喜湿润,15-18.5℃的地区种植最为适宜,十八洞村位于湖南,属于亚热带季风气候,降水丰富。位于湖南西北部山区,夏季凉爽,温度适宜。远离城市,人口密度小,生态环境好,猕猴桃品质好。该地是习近平总书记精准扶贫战略思想首倡地,有国家政策支持,吸引村民积极种植猕猴桃。有电商加入,资金支持,利于扩大种植规模。
(2)电商参与精准扶贫,提供资金支持,利于帮助农户规模生产,建立农产品的品牌意识。有助于及时把握市场,快速与需求市场的对接,扩大销售范围。能有效减少中间环节,降低成本,提高农民收入。
(3)借助政策和科技支持,发展特色种植业与养殖业,发展经济。并与电商合作,加大科技投入,树立品牌,增强市场竞争力。发展农产品加工工业,延长产业链,产生规模效应。发展旅游业,带动相关产业发展,增加就业机会,提高收入水平。由开始时的需要输血,推动经济发展,发展为实现自我“造血”功能。
34.【地理——选修3:旅游地理】阅读材料,回答问题。
近年来,以自然( Nature)、怀旧( Nostalgia)、天堂( Nirvana)为主题的“3N”旅游模式逐渐成为中国旅游的新趋势。该模式避开拥挤的旅游景点,强调到森林、草原、深山、河谷、湖畔等大自然中去,且只在目的地安营扎寨,小憩几天,让心灵得到充分的放松,达到“3N”理念的和谐统一。
从可持续发展的角度,简述推广“3N”旅游模式带来的有利影响。
【答案】社会:满足人们亲近自然的需要;满足人们怀旧情结;促使人们达到融于自然的心境;避免传统旅游的劳顿,真正达到休闲目的;缓解交通运输压力。
经济:促进旅游业的发展;(促进经济发展,提高当地经济收入)
生态:利于人与自然和谐,减少环境破坏,有利于旅游资源的保护
【解析】“3N”旅游模式以自然( Nature)、怀旧( Nostalgia)、天堂( Nirvana)为主题。推广“3N”旅游模式,从社会角度分析,满足人们亲近自然的需要,满足人们怀旧情结。促使人们达到融于自然的心境,避免传统旅游的劳顿,真正达到休闲目的。缓解交通运输压力。从经济角度分析,促进旅游业的发展,提高当地经济收入。从生态角度分析,利于人与自然和谐,减少环境破坏,有利于旅游资源的保护。
35.【地理——选修6:环境保护】阅读材料,回答问题。
被誉为“中华水塔”的三江源区最重要的生态功能是涵养水源,涵养水源离不开植被的功能,高寒草甸生态环境系统是三江源区主要的生态系统之一,上个世纪80年代,该区草地生态环境退化严重,退化的高寒草甸植被冠层、枯落物、覆盖度多个层次对水循环产生影响,进而重新分配降水资源,影响草地的水文生态环境。
简述退化的高寒草甸植被冠层、枯落物、覆盖度对水循环环节产生的影响。
【答案】草地生态退化,植被冠层减少,使植被截留大气降水功能减弱;枯落物数量减少,使地表水蒸发量加剧;使地表径流的流速加快;进而导致下渗量减少,减少了地下径流;植被覆盖度降低,蒸腾作用减弱;使地表径流速度加快。
【解析】退化的高寒草甸植被寇层减少,即草地生态退化,植被冠层减少,使植被截留大气降水功能减弱。某地退化,枯落物数量减少,覆盖率降低,使地表水蒸发量加剧。对水循环的影响是植被涵养水源能力减弱,使地表径流的流速加快。进而导致下渗量减少,减少了地下径流。植被覆盖度降低,蒸腾作用减弱,使地表径流速度加快。

