2017-2018学年江西省临川实验学校高二上学期期末质量检测化学试题 解析版
展开
江西省临川实验学校2017-2018学年高二上学期期末质量检测
化学试题
1. 在RNH2·H2O RNH3++OH-形成的平衡中,要使RNH2·H2O的电离程度及c(OH-)都增大,可采取的措施是( )
A. 通入HCl B. 加少量NaOH固体 C. 加水 D. 升温
【答案】D
【解析】试题分析:A、通入HCl,平衡右移,但是氢氧根离子浓度减小,错误;B、加少量NaOH固体,平衡左移,错误;C、加水电离程度增大,但是氢氧根离子浓度减小,错误;D、升温,平衡右移,RNH2·H2O的电离程度及c(OH-)都增大,正确。。
考点:考查同位素的有关知识。
2. 已知:(1)Zn(s)+1/2O2(g) = ZnO(s);ΔH=-348.3 kJ/mol, (2)2Ag(s)+1/2O2(g) = Ag2O(s);ΔH=-31.0 kJ/mol 。则Zn(s)+Ag2O(s) = ZnO(s)+2Ag(s)的ΔH等于( )
A. -317.3 kJ/mol B. -379.3 kJ/mol
C. -332.8 kJ/mol D. 317.3 kJ/mol
【答案】A
【解析】ΔH=ΔH1-ΔH2=-348.3 kJ·mol-1-(-31.0 kJ·mol-1)=-317.3 kJ·mol-1
3. H+浓度均为0.01mol/L的盐酸和醋酸各100mL分别稀释1.5倍后,再分别加入0.0325g锌粉,在相同条件下充分反应,有关叙述正确的是( )
A. 醋酸与锌反应放出氢气更多 B. 醋酸与锌反应放出氢气更少
C. 醋酸与锌反应速率更大 D. 盐酸和醋酸分别与锌反应的速率一样大
【答案】C
【解析】n(Zn)=0.0325g÷65g/mol=0.0005mol,根据Zn~2H+得,锌完全反应需要n(H+)=0.0005mol×2=0.001mol,H+浓度均为0.01mol/L的盐酸和醋酸,n(HCl)=0.01mol/L×0.1L=0.001mol,所以盐酸恰好反应,醋酸为弱酸,则醋酸浓度大于盐酸,醋酸过量。A.醋酸过量、盐酸恰好反应,所以生成氢气的量与锌的质量成正比,两种溶液中锌的质量相等,所以放出的氢气一样多,A错误;B.根据A知,两种溶液中放出氢气一样多,B错误;C.醋酸是弱电解质,反应过程中醋酸不断电离出氢离子,导致反应过程中醋酸中的氢离子浓度大于盐酸,则醋酸反应速率大于盐酸,C正确;D.根据C的分析,醋酸反应速率大于盐酸,D错误;答案选C。
点睛:本题考查了弱电解质的电离及其影响,解答时首先根据酸、金属的量进行过量计算,然后根据弱电解质的电离特点来分析解答,很多同学往往不进行过量判断导致错误,为易错点。
4. 取浓度相同的NaOH和HCl溶液,以3∶1体积比相混合,所得溶液的pH等于12,则原溶液的浓度为( )
A. 0.01 mol·L-1 B. 0.02 mol·L-1
C. 0.05 mol·L-1 D. 0.017 mol·L-1
【答案】B
5. 25℃时,水的电离达到平衡:H2OH++OH- H>0,下列叙述正确的是( )
A. 向水中加入稀氨水,平衡逆向移动,c(OH-)降低
B. 向水中加入少量固体硫酸氢钠,c(H+)增大,KW不变
C. 将水加热,KW增大,pH不变
D. 向水中加入少量CH3COOH,平衡正向移动,c(H+)增大
【答案】B
【解析】A. 向水中加入稀氨水,氢氧根浓度增大,平衡逆向移动,A错误;B. 向水中加入少量固体硫酸氢钠,c(H+)增大,温度不变,KW不变,B正确;C. 将水加热,促进电离,氢离子浓度增大,KW增大,pH减小,C错误;D. 向水中加入少量CH3COOH,c(H+)增大,平衡逆向移动,D错误,答案选B。
6. 为了防止钢铁锈蚀,下列防护方法中正确的是( )
A. 在精密机床的铁床上安装铜螺钉
B. 在排放海水的钢铁阀门上用导线连接一块石墨,一同浸入海水中
C. 在海轮舷上用铁丝系住锌板浸在海水里
D. 在地下输油的铸铁管上接直流电源的正极
【答案】C
【解析】A项中形成原电池时,铁作负极,加速铁的腐蚀;B项中形成原电池时,铁作负极,加速铁的腐蚀;D项中铸铁管作阳极,加速铁的腐蚀;C项中锌比铁活泼,铁作正极被保护,故选C项。
7. 下列说法中错误的是( )
A. 在Na2S溶液中滴入酚酞试液,呈红色
B. 升高温度能使FeCl3溶液中的H+浓度增大
C. 难溶就是溶解度相对较小,没有绝对不溶于水的电解质
D. 如果向某溶液中加入另一种试剂时,生成了难溶性的电解质,则说明原溶液中的相应离子已基本沉淀完全
【答案】D
【解析】A. Na2S溶液中硫离子水解,溶液显碱性,滴入酚酞试液,呈红色,A正确;B. 升高温度促进铁离子水解,能使FeCl3溶液中的H+浓度增大,B正确;C. 难溶就是溶解度相对较小,没有绝对不溶于水的电解质,C正确;D. 如果向某溶液中加入另一种试剂时,生成了难溶性的电解质,并不能说明原溶液中的相应离子已基本沉淀完全,也可能还有剩余,D错误,答案选D。
8. 有关AgCl沉淀的溶解平衡的说法正确的是( )
A. AgCl沉淀的生成和溶解仍在不断进行,但速率相等
B. AgCl不溶于水,溶液中没有Cl-和Ag+
C. 升高温度,AgCl的溶解度增大,Ksp不变
D. 向AgCl饱和溶液中加入NaCl固体,AgCl的溶解度和Ksp都不变
【答案】A
【解析】A、达到沉淀溶解平衡时,AgCl沉淀的生成和沉淀的溶解不断进行,是动态平衡,速率相等但是不为零,A正确;B、AgCl难溶于水,溶解度很小,但是不为零,所以溶液中含有少量的Ag+和Cl-,B错误;C、升高温度促进溶解,AgCl的溶解度和Ksp均增大,C错误;D、加入NaCl固体,氯离子浓度增大,抑制溶解,溶解度减小,温度不变,Ksp不变,D错误;答案选A。
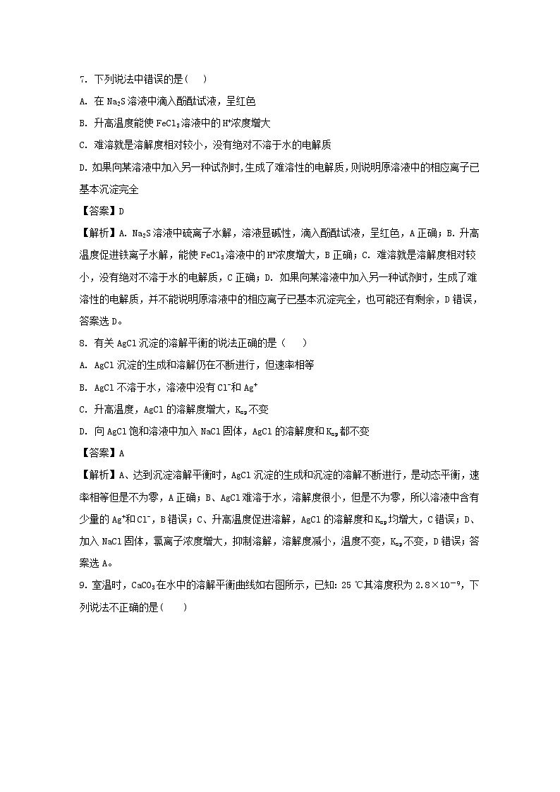
9. 室温时,CaCO3在水中的溶解平衡曲线如右图所示,已知:25 ℃其溶度积为2.8×10-9,下列说法不正确的是( )
A. x数值为2×10-5
B. c点时有碳酸钙沉淀生成
C. 加入蒸馏水可使溶液由d点变到a点
D. b点与d点对应的溶度积相等
【答案】C
【解析】A.在d点c(CO32-)=1.4×10-4 mol•L-1,因室温时,CaCO3的溶度积Ksp=2.8×10-9,所以c(Ca2+)=2×10-5 mol•L-1,故x的数值为2×10-5,故A正确;B.在c点c(Ca2+)>×10-5 mol•L-1,即相当于增大c(Ca2+),平衡左移,有CaCO3生成,故B正确;C.d点为饱和溶液,加入蒸馏水后如仍为饱和溶液,则c(Ca2+)、c(CO32-)都不变,如为不饱和溶液,则二者浓度都减小,故不可能使溶液由d点变成a点,故C错误;D.b点与d点在相同的温度下,溶度积相等,故D正确;故选C。
点睛:考查难溶电解质的溶解平衡及沉淀转化等问题,CaCO3在水中的沉淀溶解平衡为CaCO3(s)Ca2+(aq)+CO32-(aq),图象中位于曲线上的b、d点为饱和溶液,处于溶解平衡状态,a点处离子浓度小于饱和溶液浓度为不饱和溶液,c点为过饱和溶液,以此解答该题。
10. 下列关于原电池的叙述正确的是( )
A. 构成原电池的正极和负极必须是两种不同的金属
B. 原电池放电时,电流的方向是从正极到负极
C. 比较不活泼的金属为负极
D. 在原电池中,电子流出的一极是负极,该电极被还原
【答案】B
【解析】A. 构成原电池的正极和负极不一定必须是两种不同的金属,也可以是金属与能导电的非金属,A错误;B. 原电池放电时,电流的方向是从正极到负极,B正确;C. 比较不活泼的金属为正极,C错误;D. 在原电池中,电子流出的一极是负极,该电极被氧化,D错误,答案选B。
11. 燃料电池是燃料(例如CO、H2、CH4等)跟氧气或空气起反应,将此反应的化学能转化为电能的装置,电解质溶液通常是KOH溶液。下列关于甲烷燃烧电池的说法不正确的是( )
A. 负极反应式为CH4+10OH-+8e-===CO+7H2O
B. 正极反应式为2O2+4H2O+8e-===8OH-
C. 随着不断放电,电解质溶液碱性不变
D. 甲烷燃料电池的能量利用率比甲烷燃烧的能量利用率大
【答案】C
【解析】A、燃料在负极上失电子发生氧化反应,甲烷燃烧能生成二氧化碳和水,二氧化碳和氢氧化钾反应生成碳酸钾,所以电极反应式为:CH4+10OH﹣﹣8e﹣═CO32﹣+7H2O,故A正确;
B、氧气在正极上得电子,因为电解质溶液是氢氧化钾溶液,所以氧气得电子和水反应生成氢氧根离子,所以电极反应式为:O2+2H2O+4e﹣═4OH﹣,故B正确;
C、该电池的电池反应式为:CH4+2O2+2KOH=K2CO3+3H2O,溶液由碱溶液变成盐溶液,所以碱性减弱,故C错误;
D、根据能量转化的规律,燃烧时产生的热能是不可能全部转化为功的,能量利用率不高,而电能转化为功的效率要大得多,故D正确;
12. 下列说法中不正确的是( )
A. 强酸、强碱、大多数盐、部分金属氧化物是强电解质,弱酸、弱碱都是弱电质
B. 电解质溶液导电性的强弱跟单位体积溶液里自由移动的离子多少有关
C. 硫酸钡难溶于水,所以硫酸钡属弱电解质
D. 纯净的强电解质在液态时,有的能导电有的不能导电
【答案】C
【解析】A. 强酸、强碱、大多数盐、部分金属氧化物是强电解质,弱酸、弱碱都是弱电质,A正确;B. 电解质溶液导电性的强弱跟单位体积溶液里自由移动的离子多少有关,B正确;C. 硫酸钡难溶于水,但溶于水的部分全部电离,硫酸钡属于强电解质,C错误;D. 纯净的强电解质在液态时,有的能导电,例如熔融的氯化钠,有的不能导电,例如液态氯化氢,D正确,答案选C。
点睛:溶液的导电能力强弱取决于溶液中离子浓度的大小和离子所带电荷的多少,离子浓度越大,离子所带的电荷越多,溶液的导电性越强。若强电解质溶液中离子浓度很小,而弱电解质溶液中离子浓度大,则弱电解质溶液的导电能力强,因此电解质的强弱与电解质溶液的导电性并无必然联系。
13. 已知H2(g)、C2H4(g)和C2H5OH(l)的燃烧热分别是-285.8 kJ•mol-1、-1411.0 kJ•mol-1和-1366.8 kJ•mol-1,则由C2H4(g)和H2O(l)反应生成C2H5OH(l)的△H为( )
A. -44.2 kJ•mol-1 B. +44.2 kJ•mol-1 C. -330 kJ•mol-1 D. +330 kJ•mol-1
【答案】A
【解析】试题分析:已知C2H4(g)和C2H5OH(l)的燃烧热分别是-1411.0kJ/mol和-1366.8kJ/mol,则有:①C2H4(g)+3O2(g)=2H2O(l)+2CO2(g)△H=-1411.0kJ/mol;②C2H5OH(l)+3O2(g)=3H2O(l)+2CO2(g)△H=-1366.8kJ/mol;根据盖斯定律 ①-②可得:C2H4(g)+H2O(l)=C2H5OH(l)△H=-44.2kJ/mol,故选A。
考点:考查了反应热的计算的相关知识。
14. 如右图装置为某新型燃料电池的工作示意图,以HCl-NH4Cl溶液为电解质溶液。下列有关说法中正确的是( )
A. 通入H2的电极为正极
B. 该电池的负极反应式为:N2+6e-+8H+===2NH
C. 图中分离出的A物质为NH4Cl
D. 该电池工作一段时间后,溶液的pH减小
【答案】C
【解析】A.氮气被还原生成NH4+,所以通入N2的一极为正极,通入H2的电极为负极,A错误;B.负极是氢气失电子生成氢离子,电极方程式为H2-2e-=2H+,B错误;C.负极电极反应为:H2-2e-=2H+,正极电极反应N2+6e-+8H+=2NH4+,因此总反应式为N2+3H2+2H+=2NH4+,所以A为NH4Cl,C正确;D.根据总反应式为N2+3H2+2H+=2NH4+可知pH逐渐增大,D错误,答案选C。
点睛:本题考新型燃料电池,为高频考点,侧重于学生的分析能力的考查,注意正负极的反应,从化合价变化的角度,以及离子的移动方向等角度分析判断。难点是电极反应式的书写,书写流程如下:。
15. 某学生欲完成反应2HCl+2Ag=2AgCl+H2↑而设计了下列四个实验,你认为可行的是( )
A. A B. B C. C D. D
【答案】A
【解析】该反应不能自发进行,要使该反应发生,则只能设计成电解池,Ag失电子化合价升高,应该作阳极,其它金属或导电的非金属作阴极,A.该装置是电解池,该装置中Ag作阳极,A正确;B.该装置是原电池不是电解池,B错误;C.该装置是电解池,但Ag作阴极,不能完成反应2HCl+2Ag=2AgCl↓+H2↑,C错误;D.该装置既不是原电池也不是电解池,Ag和HCl不反应,所以不能完成反应2HCl+2Ag=2AgCl↓+H2↑,D错误,答案选A。
点睛:明确原电池和电解池的形成条件是解本题的关键,注意原电池必须是自发的进行氧化还原反应,为易错点;盐酸和银不能自发的进行氧化还原反应,所以不能设计成原电池,只能设计成电解池,失电子的物质作电解池阳极,金属或导电的非金属作电解池阴极,得电子的物质作电解质溶液,据此解答。
16. 化学与生活、社会密切相关。下列说法不正确的是( )
A. 利用太阳能等清洁能源代替化石燃料,有利于节约资源、保护环境
B. 凡含有食品添加剂的食物对人体健康均有害,不可食用
C. 为防止电池中的重金属等污染土壤和水体,应积极开发废电池的综合利用技术
D. 提倡人们购物时不用塑料袋,是为了防止白色污染
【答案】B
【解析】A.太阳能等清洁能源的利用能大大减少化石燃料的使用,减少有毒气体的排放、二氧化碳的排放,减少环境污染,A正确;B.食品添加剂确实提高了现代食品的品质,副作用也是显而易见的,合理使用食品添加剂,对丰富食品生产和促进人体健康有好处,可以食用,但不能过量,B错误;C.由于重金属有毒,能使蛋白质变性,而废旧电池中含有铅、镉、汞等重金属,废弃能污染土壤和水源,所以应积极开发废电池的综合利用技术,C正确;D.塑料难以降解容易造成白色污染,提倡人们购物时不用塑料袋,防止白色污染,D正确;答案选B。
17. (1)对金属制品进行抗腐蚀处理,可延长其使用寿命。
①碱洗的目的是除去铝材表面的自然氧化膜,碱洗时常有气泡冒出,原因是___________________________(用离子方程式表示)。为将碱洗槽液中的铝以沉淀的形式回收,最好向槽液中加入下列试剂中的________。
a. NH3 b.CO2 c. NaOH d.HNO3
②以铝材为阳极,在H2SO4溶液中电解,铝材表面形成氧化膜,阳极电极反应式为________________________________________。
(2)镀铜可防止铁制品腐蚀,电镀时用铜而不用石墨作阳极材料的原因是_____________________________________________。
(3)利用右图装置,可以模拟铁的电化学防护。若X为碳棒,为减缓铁的腐蚀,开关K应置于________处。若X为锌,开关K置于M处,该电化学防护法称为:_________________________________________________________。
【答案】 (1). 2Al+2OH-+2H2O===2AlO+3H2↑ (2). b (3). 2Al+3H2O-6e-===Al2O3+6H+ (4). 阳极Cu可以发生氧化反应生成Cu2+,使电解质溶液中的Cu2+保持不变 (5). N (6). 牺牲阳极的阴极保护法
【解析】(1)①铝材碱性可以洗去油污,同时也可以洗去表面的氧化铝,裸露的铝会和碱溶液反应放出氢气,2Al+2OH-+6H2O===2[Al(OH)4]-+3H2↑或2Al+2OH- +2H2O=2AlO2-+3H2↑,氢氧化铝是两性氢氧化物,可溶于强酸强碱,因此,溶液中的偏铝酸根,应通入CO2 使其沉淀成氢氧化铝,选b,②以铝材为阳极,在过量的H2SO4 溶液中电解,铝材表面形成氧化膜,铝失电子发生氧化反应,阳极电极反应式为2Al-6e-+3H2O=Al2O3 +6H+ ;(2)镀铜可防止铁制品腐蚀,电镀时用铜而不用石墨做阳极的原因是补充溶液中消耗的Cu2+ ,保持溶液中Cu2+ 浓度恒定;(3)若X为碳棒,为减缓铁的腐蚀,应构成电解池,阴极的电保护法,开关K应该置于N处,若X为锌,开光K置于M处,该电化学防护法称为牺牲阳极的阴极保护法。
18. 已知95 ℃时水的离子积KW=1×10-12,25 ℃时KW=1×10-14,回答下列问题:
(1)95 ℃时水的电离常数K(95 ℃)________25 ℃时水的电离常数(填“>”、“=”或“<”)。
(2)95 ℃纯水中c(H+)________c(OH-)。(填“>”、“=”或“<”)
(3)95 ℃时向纯水中加入NaOH,c(OH-)=1×10-1 mol/L,此时pH=________。
【答案】 (1). > (2). = (3). 11
............
19. 在一定体积的密闭容器中,进行如下化学反应:CO2(g)+H2(g) CO(g)+H2O(g),
其化学平衡常数K和温度t的关系如下表:
t℃ | 700 | 800 | 830 | 1000 | 1200 |
K | 0.6 | 0.9 | 1.0 | 1.7 | 2.6 |
回答下列问题:
(1)该反应的化学平衡常数表达式为K=___________________。
(2)该反应为__________反应(选填吸热、放热)。
(3)能判断该反应是否达到化学平衡状态的依据是__________(多选扣分)。
a.容器中压强不变 b.混合气体中 c(CO)不变
c.v正(H2)=v逆(H2O) d.c(CO2)=c(CO)
(4)某温度下,平衡浓度符合下式: c(CO2)·c(H2)=c(CO)·c(H2O),试判断此时的温度为_____________℃。
【答案】 (1). (2). 吸热 (3). b c (4). 830
【解析】试题分析:(1)由平衡常数的定义知该反应的化学平衡常数K的表达式为K=c(CO)×c(H2O)/c(CO2)×c(H2);
(2)由表中数据知随温度的升高K值增大,即平衡正向移动,而升温时,平衡向吸热反应方向移动,所以该反应为吸热反应。
(3)在一定条件下,当可逆反应的正反应速率和逆反应速率相等时(但不为0),反应体系中各种物质的浓度或含量不再发生变化的状态,称为化学平衡状态,所以b正确;根据反应的方程式可知,反应前后体积不变,所以压强也是不变的,因此选项a不正确;c中反应速率的方向相反,且满足速率之比是相应的化学计量数之比,正确;平衡时浓度不再发生变化,但物质之间的浓度不一定相等或满足某种关系,因此d不正确,答案选bc。
(4)CO平衡浓度为0.25 mol/L,所以根据方程式可知,消耗CO2和氢气的浓度都是0.25mol,则剩余CO2和氢气的浓度都是(0.5mol/L-0.25mol/L)=0.25mol,因此此时平衡常数是1,所以温度是830℃。
考点:化学平衡常数
点评:化学常数是在一定条件下的可逆反应中,当可逆反应反应达到平衡状态时,生成物浓度的幂之积和反应物浓度的幂之积的比值。平衡常数的大小可以衡量反应的程度,平衡常数除了与温度有关系外,还与化学计量数有关系,利用平衡常数可以判断反应进行的方向。
20. 依据氧化还原反应:2Ag+(aq) + Cu(s) == Cu2+(aq) + 2Ag(s)设计的原电池如图所示。
请回答下列问题:
(1)电极X的材料是_________;电解质溶液Y是____________;
(2)银电极为电池的_________极,发生的电极反应为____________________________;X电极上发生的电极反应为_______________________________;
(3)外电路中的电子是从_________电极流向_________电极。
【答案】 (1). Cu (2). AgNO3 (3). 正 (4). Ag+ +e -==Ag (5). Cu-2e -==Cu2+ (6). 铜 (7). 银
【解析】试题分析:(1)根据题给装置和电池反应分析电极X的材料是铜(Cu);电解质溶液Y是硝酸银(AgNO3);(2)银电极发生的电极反应为Ag++e-="=" Ag,发生还原反应,作电池的正极;X电极上发生的电极反应为Cu-2e-="=" Cu2+,发生氧化反应,作电池的负极;(3)外电路中的电子是负极流向正极,即从铜电极流向银电极。
考点:考查原电池原理。

