2017-2018学年黑龙江省哈尔滨市第六中学高二上学期期末考试化学试题 Word版
展开哈尔滨市第六中学2017-2018学年度上学期期末考试
高二化学试题
一、客观题(每题2分,共50分)
1.将下列晶体熔化:氢氧化钠、四氯化碳、二氧化硅、氧化钙,需要克服的微粒间的相互作用力依次是①共价键 ②离子键 ③分子间作用力,正确的顺序是( )
A. ①②②③ B. ②①③② C. ②③①② D. ①①②③
2.“结构决定性质”,有关物质结构的下列说法中正确的是( )
A. 碘熔化时破坏了化学键 B. 共价化合物不一定是电解质
C. 干冰晶体内存在非极性键与范德华力 D. 液态氟化氢中存在氢键,故氟化氢比氯化氢更稳定
3.下列几组微粒互为等电子体的有( )
①N2和CO ②NO+和CN- ③CO2和CS2 ④N2O和CO2 ⑤ BF3和SO3
A. ①②③ B. ④⑤ C. ①③④ D. ①②③④⑤
4.正确掌握好化学用语是学好化学的基础,下列有关表述正确的是( )
A. Cl- 的电子排布式1s22s22p63s23p6
B. 氟原子结构示意图:
C. H2S的电子式:
D. S原子核外电子的轨道表示式为:
5.运用元素周期表和元素周期律分析下面的推断,下列说法不合理的是
A. PH3、H2S、HCl的热稳定性和还原性从左到右依次增强
B. 若X+和Y2-的核外电子层结构相同,则原子序数: X>Y
C. 硅、锗都位于金属与非金属的交界处,都可以做半导体材料
D. Cs和Ba分别位于第六周期IA和IIA族,碱性: CsOH>Ba(OH)2
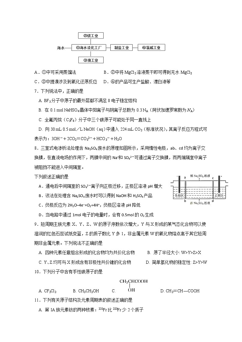
6.海水综合利用要符合可持续发展的原则,其联合工业体系(部分)如图所示,
下列说法不正确的是 ( )
A.①中可采用蒸馏法 B.②中将MgCl2溶液蒸干即可得到无水MgCl2
C.③中提溴涉及到氧化还原反应 D.④的产品可生产盐酸、漂白液等
7.下列说法中,正确的是
A. BF3分子中原子的最外层都不满足8电子稳定结构
B. 在0.1 mol NaHSO4晶体中阳离子与阴离子总数为0.3 NA(阿伏加德罗常数为NA)
C. 全氟丙烷(C3F8)分子中三个碳原子可能处于同一直线上
D. 向30 mL 0.5 mol/L NaOH(aq)中通入224 mL CO2(标准状况),其离子反应方程式可表示为:3OH-+2CO2=CO32-+HCO3-+H2O
8.三室式电渗析法处理含Na2SO4废水的原理如图所示,采用惰性电极,ab、cd均为离子交换膜,在直流电场的作用下,两膜中间的Na+和SO42-可通过离子交换膜,而两端隔室中离子被阻挡不能进入中间隔室。
下列叙述正确的是
A.通电后中间隔室的SO42-离子向正极迁移,正极区溶液pH增大
B.该法在处理含Na2SO4废水时可以得到NaOH和H2SO4产品
C.负极反应为2H2O–4e–=O2+4H+,负极区溶液pH降低
D.当电路中通过1mol电子的电量时,会有0.5mol的O2生成
9.短周期主族元素X、Y、Z、W 的原子序数依次增大,Y 与X 形成的某气态化合物可以使湿润的红色石蕊试纸变蓝,Z 的质子数比Y 多1,非金属元素W 的氧化物熔点高于其它短周期非金属元素。下列说法不正确的是
A. 四种元素任意组合形成的化合物均为共价化合物 B. 原了半径大小: W>Y>Z>X
C. Y、Z 均可与X 形成含有非极性共价键的化合物 D. 简单氢化物的稳定性: Z>Y>W
10.下列分子中含有手性碳原子的是
A. CF2Cl2 B. CH3CH2OH C. D. CH2=CH—COOH
11.下列有关原子结构及元素周期表的叙述正确的是
A. 第IA族元素钫的两种核素:221Fr比223Fr少2个质子
B. 第三周期金属元素的离子半径:r(Na+)< r(Mg2+)<r(Al3+)
C. 第ⅦA族元素从上到下,单质与氢气化合越来越容易
D. 通常可在周期表的过渡元素中寻找化学反应的催化剂
12.下列措施能使氨水的电离平衡逆向移动的是
A. 加入少量水 B. 加入少量MgCl2 固体
C. 通入少量HCl 气体 D. 加入少量NH4Cl 固体
13.已知:2Fe3++SO32-+H2O2Fe2++SO42-+2H+。如图所示是一套电化学实验装置,图中C、D均为铂电极,U为盐桥,G是灵敏电流计,其指针总是偏向电源负极。A杯中为FeCl3溶液;B杯中为Na2SO3溶液。以下关于该装置的说法错误的是
A.G的指针指向B极
B.U中阳离子向A极移动
C.一段时间后,化学反应达到平衡状态,导线中无电流通过
D.一段时间后,B中溶液pH增大
14.经X射线研究证明:PCl5在固体状态时,由空间构型分别是正四面体和正八面体两种离子构成,下列关于PCl5的推断正确的是
A. PCl5固体是分子晶体 B. PCl5晶体具有良好的导电性
C. PCl5晶体有[PCl3]2+和[PCl7]2-构成,其离子数目之比为1∶1
D. PCl5晶体有[PCl4]+和[PCl6]-构成,其离子数目之比为1∶1
15.下列说法不正确的是
A. 某金属元素气态基态原子的逐级电离能的数值分别为738、1451、7733、10540、13630、17995、21703…,当它与氯气反应时生成的阳离子是X2+
B. 氨气极易溶于水的重要原因之一:氨分子与水分子之间能形成氢键
C. 标况下,22.4LC2H2中所含的π键数和18g冰中所含的氢键数均为2NA
D. 由于氢键的作用,使NH3、H2O、HF的沸点反常,且沸点高低顺序为HF>H2O>NH3
16.科学家预言超级原子的发现将会重建周期表,2015年1月美国科学在《Science》是发表论文,宣布发现了Al的超原子结构Al13和Al14,并在质谱仪检测到稳定的Al13I﹣等,Al13、Al14的性质很像现行周期表中的某主族元素,己知这类超原子当具有40个价电子时最稳定(例Al原子具有3个价电子).下列说法不正确的是( )
A. Al14有42个价电子,且与IIA族元素性质相似 B. Al13有39个价电子,且与卤素性质类似
C. Al13、Al14 互为同素异形体 D. Al13原子中存在离子键
17.X、Y、Z、M、R为五种短周期元素,其原子半径和最外层电子数之间的关系如图所示。下列说法不正确的是( )
A. 简单离子半径:M<R
B. 氢化物的稳定性:Y<Z
C. M的氢化物常温常压下为气体
D. X、R、Y、Z均存在两种及两种以上的氧化物
18.下列说法正确的是 ( )
A. 元素周期表每一周期元素原子的最外层电子排布均是从ns1 过渡到ns2np6
B. 所有的非金属元素都分布在p区
C. 原子核外电子排布式为1s2的原子与原子核外电子排布式为1s22s2的原子的化学性质相似
D. 元素周期表中ⅢB到ⅡB的10个纵行的元素都是金属,所以统称过渡金属元素
19.有关晶体的结构如下图所示,下列说法中不正确的是
A. 在NaCl晶体中,距Na+最近的Cl-形成正八面体
B. 在CaF2晶体中,每个晶胞平均占有4个Ca2+
C. 在金刚石晶体中,6个碳原子形成一个环且不在同一平面上
D. 该气态团簇分子的分子式为EF或FE
20.在高压下氮气会聚合生成高聚氮,这种高聚氮晶体中每个氮原子都通过三个单键与其它氮原子结合并向空间发展构成立体网状结构。已知晶体中N-N键键能为160 kJ·mol-1,而N≡N的键能为942 kJ·mol-1。则下列有关说法不正确的是( )
A. 键能越大说明化学键越牢固,所构成物质越稳定 B. 高聚氮晶体属于原子晶体
C. 高聚氮晶体中n(N)∶n(N-N)=1∶3 D. 用作炸药可能是高聚氮潜在的应用
21.在t ℃下,某反应达到平衡,平衡常数。恒容时,温度升高,NO浓度减小。下列说法正确的是
A.该反应正反应的焓变为正值 B.恒温下扩大容器体积,反应体系的颜色加深
C.升高温度,逆反应速率减小 D.该反应化学方程式为NO2+SO2NO+SO3
22.下列有关微粒性质的排列顺序,正确的是( )
A. 键角:BF3>CH 4>NH3>H2O B. 热稳定性:CH 4>NH3>H2O >HF
C. 沸点: CH 4>NH3>H2O >HF D. 第一电离能:S >P>Si>Al
23.25℃时,向盛有50 mL pH=3的HA溶液的绝热容器中加入pH=14的NaOH溶液,加入NaOH溶液的体积(V)与所得混合溶液的温度(T)的关系如图所示。下列叙述正确的是
A.HA溶液的物质的量浓度为0.0l mol/L
B.a→b的过程中,混合溶液不可能存在:c(A-)=c(Na+)
C.b→c的过程中,温度降低的主要原因是溶液中A-发生了水解反应
D.25℃时,HA的电离平衡常数K约为1.25×10—6
24、下列实验现象及结论正确的是
A.向AgNO3溶液中加入几滴NaCl溶液生成白色沉淀,再向试管内加入KI溶液若生成黄色沉淀,则证明KSP (AgCl)> KSP (AgI)
B. Na2CO3溶液滴入硼酸溶液中,无气泡生成,说明Ka: H2CO3>H3BO3
C.等物质的量浓度、等体积的CH3COONa和NaClO阴离子的总数前者小于后者
D.若弱酸的酸性H2A>H2B>HA->HB-,则等物质的量浓度等体积的Na2A、Na2B溶液中,离子数目前者等于后者
25. 已知某温度下,MnC03、MnS的溶度积分别为2.0×10 -11、5.0×10 -14。下列推断不正确的是 ( )
A.碳酸锰的溶解度大于硫化锰的溶解度
B.碳酸锰转化成硫化锰的离子方程式为MnCO3(s)+S2-(aq)MnS(s)+ CO32-(aq)
C.碳酸锰转化成硫化锰的平衡常数K=2.5x10-3
D.在含相同浓度的C032一,S2-的溶液中滴加氯化锰溶液,先产生沉淀是MnS
二、主观题(共50分)
26. 铝是应用广泛的金属。以铝土矿(主要成分为Al2O3,含SiO2和Fe2O3等杂质)为原料制备铝的一种工艺流程如下:
注:SiO2在“碱溶”时转化为铝硅酸钠沉淀。
(1)“碱溶”时生成偏铝酸钠的离子方程式为_____________________。
(2)向“过滤Ⅰ”所得滤液中加入NaHCO3溶液,溶液的pH_________ (填“增大”、“不变”或“减小”)。
(3)“电解Ⅰ”是电解熔融 Al2O3,电解过程中作阳极的石墨易消耗,原因是___________。
(4)“电解Ⅱ”是电解Na2CO3溶液,原理如图所示。
阳极的电极反应式为_____________________,阴极产生的物质A的化学式为____________。
(5)铝粉在1000℃时可与N2反应制备AlN。在铝粉中添加少量NH4Cl固体并充分混合,有利于AlN的制备,其主要原因是_____________________。
27. 2013年9月,中国华北华中地区发生了严重的雾霾天气,北京、河北、河南等地的空气污染升为6级空气污染,属于重度污染。汽车尾气、燃煤废气、冬季取暖排放的CO2等都是雾霾形成的原因。
(1)汽车尾气净化的主要原理为:2NO(g)+2CO(g) N2(g)+2CO2(g) △H<0,在一定温度下,在一体积固定的密闭容器中充入一定量的NO和CO在t1 时刻达到平衡状态。
①能判断该反应达到平衡状态的标志是____________________。
A.在单位时间内生成1mol CO2的同时消耗了1mol CO B.混合气体的密度不再改变
C.混合气体的平均相对分子质量不再改变 D.混合气体的压强不再变化
②在t2时刻,将容器的容积迅速扩大到原来的2倍,在其他条件不变的情况下,t3时刻达到新的平衡状态,之后不再改变条件。请在右图中补充画出从t2 到t4 时刻正反应速率随时间的变化曲线:
(2)改变煤的利用方式可减少环境污染,通常可将水蒸气通过红热的碳得到水煤气,1.2g 碳完全反应,吸收热量13.13kJ.
①该反应的热化学方程式为_____________________________
②煤气化过程中产生的有害气体H2S可用足量的Na2C03溶液吸收,该反应的离子方程式为______________________________。(已知:H2S: ; ;H2CO3: ; )
(3)已知反应:CO(g)+H2O(g) CO2(g)+H2(g),现将不同量的CO(g)和H2O(g)分别通入到体积为2L的恒容密闭容器中进行反应,得到如下三组数据:
实验 | 温度/℃ | 起始量/mol | 平衡量/mol | 达平衡所需时间/min | ||
CO | H2O | H2 | CO | 0 | ||
1 | 650 | 4 | 2 | 1.6 | 2.4 | 6 |
2 | 900 | 2 | 1 | 0.4 | 1.6 | 3 |
3 | 900 | a | b | c | d | t |
①实验1条件下平衡常数K=______________(保留小数点后二位)。
②实验3中,若平衡时,CO的转化率大于水蒸气,则a、b必须满足的关系是__________(用a,b和大于、小于或等于号表示)。
③该反应的△H ______0(填“<”或“>”);若在900℃时,另做一组实验,在此容器中加入l0mol CO,5mo1 H2O,2mo1 CO2,5mol H2,则此时v正___________v逆(填“<”,“>”,“=)
28. 锂—磷酸氧铜电池正极的活性物质是Cu4O(PO4)2,可通过下列反应制备:2Na3PO4+4CuSO4+2NH3·H2O===Cu4O(PO4)2↓+3Na2SO4+(NH4)2SO4+H2O
(1)写出基态Cu2+的核外电子排布式:________。与Cu同周期的元素中,与铜原子最外层电子数相等的元素还有________(填元素符号),上述方程式中涉及到的N、O元素第一电离能由小到大的顺序为________。
(2)PO的空间构型是________。
(3)与NH3互为等电子体的分子、离子有________、________(各举一例)。
(4)氨基乙酸铜的分子结构如图,碳原子的杂化方式为________。
(5)在硫酸铜溶液中加入过量KCN,生成配合物[Cu(CN)4]2-,则1 mol CN-中含有的π键的数目为_____。
(6)Cu元素与H元素可形成一种红色化合物,其晶体结构单元如图所示。则该化合物的化学式为______。
29.铁氮化合物(FexNy)在磁记录材料领域有着广泛的应用前景。某FexNy的制备需铁、氮气、丙酮和乙醇参与。
(1)Fe3+基态核外电子排布式为____________________。
(2)丙酮()分子中碳原子轨道的杂化类型是_______________,1 mol 丙酮分子中含有σ键的数目为______________。
(3)C、H、O 三种元素的电负性由小到大的顺序为________________。
(4)乙醇的沸点高于丙酮,这是因为____________________。
(5)某FexNy的晶胞如图-1所示,Cu可以完全替代该晶体中a位置Fe或者b位置Fe,形成Cu替代型产物Fe(x-n) CunNy。FexNy转化为两种Cu替代型产物的能量变化如图-2 所示,其中更稳定的Cu替代型产物的化学式为___________。
高二化学答案
答案1-5 CBDAA 6-10BDBAC 11-15DDDDD 16-20DDDDC 21-25DADBC
26.(1)Al2O3+2OH-=2AlO2-+H2O (2)减小 (3)石墨电极被阳极上产生的氧气氧化
(4)4CO32-+2H2O-4e-=4HCO3-+O2↑ H2 (5)氯化铵分解产生的氯化氢能够破坏铝表面的氧化铝薄膜
27. CD C(s)+H2O(g)=CO(g)+H2(g) △H=+131.3kJ·mol-1
H2S+CO32-=HCO3-+HS- 2.67 a<b < >
28. (1)[Ar]3d9 K Cr O<N (2)正四面体
(3)PH3或AsH3、H3O+或CH
(5)2NA (6)CuH
29(1)[Ar]3d5或 1s22s22p63s23p63d5
(2)sp2和sp3 9 NA (3)H<C<O
(4)乙醇分子间存在氢键 (5)Fe3CuN

