2017-2018学年甘肃省临夏中学高二下学期期末考试化学试题 Word版
展开
甘肃省临夏中学2017—2018学年第二学期末考试卷年级:高二 科目:化学 座位号一、选择题(每题只有一个选项符合题意,每题2分,共50分)1、生活中的一些问题常涉及化学知识,下列叙述正确的是 ( )A.石油分馏是化学变化,可获得乙烯、丙烯和丁二烯
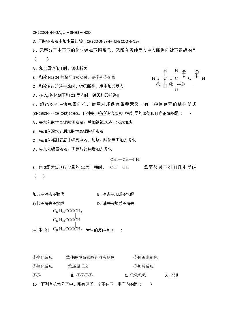
B.蚕丝、棉花和人造丝的主要成分都是纤维素C.福尔马林是一种良好的杀菌剂,能用来消毒饮用水D.医院里检验糖尿病患者的方法是将病人的尿液加入到CuSO4和NaOH的混合溶液中,加热,若产生红色沉淀说明病人尿液中含有葡萄糖2.下列有机物命名正确的是( )A.1,3,4-三甲苯 B. 1,3丁二烯C.2-甲基-1-丙醇 D.2-甲基-3-丁炔3.下列各对物质中,互为同系物的是( ) A.CH3-CH=CH2 与 B. C.HCOOC2H5 与 CH3COOCH3 D.4.下列关于有机化合物的说法正确的是( )A.乙酸和乙酸乙酯可用Na2CO3溶液加以区别B.戊烷(C5H12)只有两种同分异构体C.乙烯、聚氯乙烯和苯分子中均含有碳碳双键D.所有的糖类、油脂和蛋白质均可发生水解反应5. 下列离子方程式正确的是( )A. 苯酚钠溶液中通入过量CO2:2C6H5O-+CO2+H2O→2C6H5OH+CO32-B. NaOH溶液中加入少量苯酚:C6H5OH+OH-→C6H5O-+H2OC. 银氨溶液中加入少量乙醛溶液,水浴加热:CH3CHO+2[Ag(OH3)2]++2OH-CH2COONH4+2Ag↓+3NH3+H2OD. 乙酸钠溶液中加少量盐酸:CH3COONa+H+=CH3COOH+Na+6、乙醇分子中不同的化学键如下图所示,乙醇在各种反应中应断裂的键不正确的是( )A、和金属钠作用时,键①断裂 B、和浓H2SO4共热至170℃时,键②和⑤断裂C、和浓HBr溶液共热时,键①断裂,发生加成反应 D、在Ag催化剂下和O2反应时,键①和③断裂[]7、绿色农药—信息素的推广使用对环保有重要意义,有一种信息素的结构简式(CH2)5CH===CH(CH2)9CHO。下列关于检验该信息素中官能团的试剂和顺序正确的是( ) A.先加入酸性高锰酸钾溶液;后加银氨溶液,水浴加热B.先加入溴水;后加酸性高锰酸钾溶液C.先加入新制氢氧化铜悬浊液,加热;酸化后再加入溴水D.先加入银氨溶液;再另取该物质加入溴水8、由2氯丙烷制取少量的1,2丙二醇时,需要经过下列哪几步反应( ) 加成→消去→取代 B. 消去→加成→水解取代→消去→加成 D. 消去→加成→消去 油脂能发生的反应有( ) ①皂化反应 ②使酸性高锰酸钾溶液褪色 ③使溴水褪色 ④氧化反应 ⑤还原反应 ⑥加成反应①⑤ B. ①②③④ C. ①④⑤⑥ D. 全部10、下列有机物分子中,所有原子一定不在同一平面内的是( )A. B. C. D. ]11、甲醇、乙二醇、丙三醇中分别加入足量的金属钠产生等体积的氢气(相同条件),则上述三种醇的物质的量之比是 ( )A.2∶3∶6 B.3∶2∶1 C.4∶3∶1 D.6∶3∶212、分子式为C8H16O2的有机物A,它能在酸性条件下水解生成B和C,且B在一定条件下能转化为C。则有机物A可能的结构有( )A. 1种 B. 2种 C. 3种 D. 4种13、下列化合物在一定条件下,既能发生消去反应,又能发生水解反应的是( )[] 14、聚乳酸 可在乳酸菌作用下分解,下列有关聚乳酸的说法正确是( ) A. 聚乳酸是一种纯净物 B. 聚乳酸的单体是C. 聚乳酸是由单体之间通过加聚而合成的 D. 聚乳酸中有羧基,羟基,但无酯基 15、只需用一种试剂即可将酒精、苯酚溶液、四氯化碳、己烯、甲苯五种无色液体区分开来,该试剂是 ( ) A.FeCl3溶液 B.溴水 C.KMnO4溶液 D.金属钠
16、某有机物的结构简式如图,取足量的Na、NaOH 溶液和 NaHCO3溶液分别和等物质的量的该有机物在一定的条件下反应(必要时可以加热),完全反应后消耗Na、NaOH和 NaHCO3 三种物质的物质的量之比为( )A.3∶4∶2 B.3∶5∶2 C.3∶5∶1 D.3∶4∶117.含有18O的示踪原子的水与乙酸乙酯进行水解反应,一段时间后示踪原子存在于: ( ) A.乙酸中 B.乙醇中 C.乙酸乙酯中 D.以上三者中都有18、 下列叙述正确的是( )A.向氯乙烷中直接加入硝酸银溶液,可以鉴定其中的氯原子B.和 均是芳香烃,既是芳香烃又是芳香族化合物C.分子式为C4H8的有机物可能存在4个C—C单键D.分子式为C2H6O的红外光谱图上发现有C-H键和C-O键的振动吸收,由此可以初步推测有机物结构简式一定为C2H5-OH19、下列说法不正确的是( )。A. 植物油氢化过程中发生了加成反应B. 淀粉和纤维素都是天然高分子化合物,且互为同分异构体C. 蛋白质水解的最终产物是氨基酸D.合成的单体为丙烯和1,3丁二烯20、下列说法正确的是( )A.按系统命名法,化合物的 名称是2,3,5,5四甲基4,4二乙基己烷B.等物质的量的苯与苯甲酸完全燃烧消耗氧气的量不相等C.苯与甲苯互为同系物,均能使KMnO4酸性溶液褪色D.结构片段为 的高聚物,其单体是甲醛和苯酚21、下列有关有机物的叙述错误的是 ( )
A. 分子式为 C5H10O2 且能与 Na2CO3 溶液反应生成气体的有机物有 4 种同分异构体B. 用酸性高锰酸钾溶液既可以鉴别出甲烷和乙烯,也可以除去甲烷中的乙烯C. 乙烷和氯气反应制氯乙烷和乙烯与氯化氢反应制氯乙烷反应类型不同D. 1 mol乙烯与Cl2完全加成,然后与Cl2发生取代反应,共消耗氯气 5mol22、有关右图所示化合物的说法不正确的是( )A.既可以催化加氢,又可以使酸性KMnO4溶液褪色B.1 mol 该化合物最多可以与3 mol NaOH反应C.既可以与Br2的CCl4溶液发生加成反应,又可以在光照下与Br2发生取代反应D.既可以与FeCl3溶液发生显色反应,又可以与NaHCO3溶液反应放出CO2气体23.下列有关醛的判断正确的是( )A.乙醛和丙烯醛 不是同系物,它们与氢气充分反应后的产物也不是同系物B.1 mol HCHO发生银镜反应最多生成2 mol Ag C.对甲基苯甲醛 使酸性高锰酸钾溶液褪色,说明它含有醛基D.能发生银镜反应的有机物不一定是醛类,甲酸乙酯也可发生银镜反应24、用右图所示装置检验乙烯时不需要除杂的是( )乙烯的制备试剂X试剂Y ACH3CH2Br与NaOH乙醇溶液共热H2OKMnO4酸性溶液BCH3CH2Br与NaOH乙醇溶液共热H2OBr2的CCl4溶液CC2H5OH与浓H2SO4加热至170℃NaOH溶液KMnO4酸性溶液DC2H5OH与浓H2SO4加热至170℃NaOH溶液Br2的CCl4溶液 25.下列三种有机物是某些药物中的有效成分, 下列说法正确的是( )
A.三种有机物都能发生水解反应,都能与浓溴水发生反应
B.三种有机物苯环上的氢原子若被氯原子取代,其一氯代物都只有2种
C.将等物质的量的三种物质加入氢氧化钠溶液中,阿司匹林消耗氢氧化钠最多
D.只用FeCl3溶液可以鉴别这三种有机物二、填空题(共50分)26、(10分)有机物A可由葡萄糖发酵得到,也可以从牛奶中提取。纯净的A为无色粘稠液体,易溶于水。为研究A的组成与结构,进行了如下实验:实验步骤解释或实验结论①称取A 9.0 g,升温使其汽化,测其密度是相同条件下H2的45倍。试通过计算填空:(1)A的相对分子质量为__ __。②将9.0 g A在足量纯O2中充分燃烧,并使其产物依次缓缓通过浓硫酸、碱石灰,发现两者分别增重5.4 g和13.2 g。(2)A的分子式为____ __。 ③另取A 9.0 g,跟足量的NaHCO3粉末反应,生成2.24 L CO2(标准状况),若与足量金属钠反应则生成2.24 L H2(标准状况)。(3)用结构简式表示A中含有的官能团______ __、_____ ___。④A的核磁共振氢谱如下图:(4)A的结构简式为_________ 。 (5)写出两分子的A形成环状化合物的化学方程式 ______ _______ ________ _____ _____ 27、(14分)不饱和酯类化合物在药物、涂料等应用广泛.(1)下列化合物I的说法,正确的是______.A.遇FeCl3溶液可能显紫色B.可发生酯化反应和银镜反应C.能与溴发生取代和加成反应D.1mol化合物I最多能与2mol NaOH反应(2)反应①是一种由烯烃直接制备不饱和酯的新方法:1mol化合物Ⅱ能与H2恰好完全反应生成饱和烃类化合物的分子式为___________. (3)化合物Ⅱ可由芳香族化合物Ⅲ或Ⅳ分别通过消去反应获得,但只有Ⅲ能与Na反应产生H2且Ⅲ中有两个甲基,Ⅲ的结构简式为___________;由Ⅳ生成Ⅱ的反应条件为___________.(4)聚合物可用于制备涂料,其单体结构简式为_______________.利用类似反应①的方法,仅以乙烯为有机物原料合成该单体,涉及的两个反应方程式________________________________,___________________________________________.28、(11分)分子式为C12H14O2的有机物F广泛用于香精的调香剂。为了合成该物质,某实验室的科技人员设计了下列合成路线:试回答下列问题:(1)A物质在核磁共振氢谱峰面积比为__________。(2)C物质的官能团名称__________。(3)上述合成路线中属于取代反应的是__________(填编号)。(4)写出反应⑥的化学方程式____________________________________________________________。(5)F有多种同分异构体,请写出符合下列条件的所有物质结构简式:①属于芳香族化合物,且含有与F相同的官能团;②苯环上有两个取代基,且苯环上的一氯代物只有两种;③其中一个取代基为—CH2COOCH3:___________ 29.(15分)席夫碱类化合物 G 在催化、药物、新材料等方面有广泛应用。合成 G 的一种路线如下: 已知以下信息 ② 1mol B 经上述反应可生成 2mol C,且 C 不能发生银镜反应③ D 属于单取代芳烃,其相对分子质量为 106④ 核磁共振氢谱显示 F 苯环上有两种化学环境的氢 回答下列问题:(1) 由 A 生成 B 的化学方程式为 。(2) D 的化学名称是 ,由 D 生成 E 的化学方程式为: 。(3) G 的结构简式为 。(4) H的分子式为C6H10O4,7.3g的H与足量饱和碳酸氢钠反应可释放出2.24L二氧化碳(标准状况),H的可能结构共有 种(不考虑立体异构);其中核磁共振氢谱为三组峰,峰面积比为3:1:1的结构简式为 。(5) 由苯及化合物 C 经如下步骤可合成 N−异丙基苯胺: 反应条件 1 所用的试剂为 ,反应条件2 所用的试剂为 ,I的结构简式为
一、选择题(每题只有一个选项符合题意,每题2分,共50分)12345678910111213DBDABCCBDADBB141516171819202122232425 BBCACBDBDDBC 二、填空题(共50分)26,(10分)(每空2分)(1)90 (2)C3H6O3 (3)-COOH、-OH (4)(5)2 27(14分)(每空2分)(1)AC(2)C9H18 ,(3) ;NaOH的醇溶液、加热
(4)CH2=CH-COOCH2CH3;CH2=CH2+H2OCH3CH2OH,
2CH2=CH2+2CO+O2+ 2CH3CH2OH 2 CH2=CHCOOCH2CH3+2H2O28(11分) (1) (2)羟基、羧基 (3)(2)(5)(6
(每空1分)
29(15分).(1) (4) 9;(5) 浓硝酸、浓硫酸; 铁粉/稀盐酸(其它合理还原条件也给分); (每空1分)

